Spatial Transcriptome Profiling of Mouse Hippocampal Single Cell Microzone in Parkinson’s Disease
Abstract
1. Introduction
2. Results
2.1. Single Cell Captured
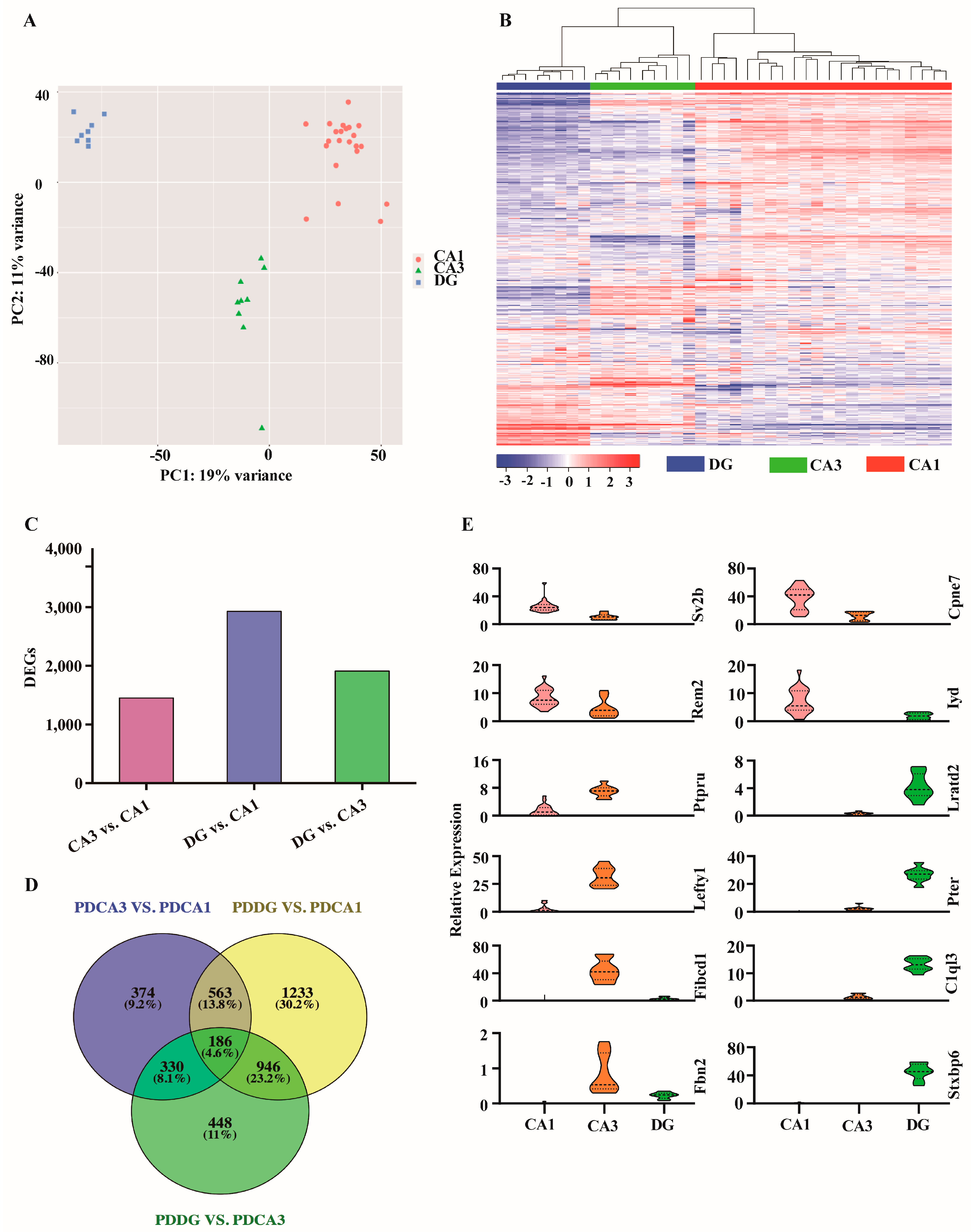
2.2. Visualization and Bioinformatics Analysis of Tissue Domains
2.3. Analysis of Single-Cell Transcriptome Data in Three Hippocampus Subregions
3. Discussion
4. Materials and Methods
4.1. Animals
4.2. Single Cell Collection
4.3. Single-Cell Library Preparation
4.4. Bioinformatics Analysis
5. Conclusions
Supplementary Materials
Author Contributions
Funding
Institutional Review Board Statement
Informed Consent Statement
Data Availability Statement
Conflicts of Interest
Abbreviations
| PD | Parkinson’s disease |
| OCT | optimum cutting temperature |
| LCM | laser capture microdissection |
| FPKM | fragments per kilobase of transcript per million |
| PCA | principal components analysis |
| DEGs | differentially expressed genes |
| GO | Gene ontology |
| KEGG | Kyoto encyclopedia of genes and genomes databases |
| WGCNA | weighted gene co-expression network analysis |
| t-SNE | t-distributed stochastic neighbor embedding |
| MM | module membership |
| GS | gene significance |
References
- Hely, M.A.; Reid, W.; Adena, M.A.; Halliday, G.M.; Morris, J. The Sydney multicenter study of Parkinson’s disease: The inevitability of dementia at 20 years. Mov. Disord. 2008, 23, 837–844. [Google Scholar] [CrossRef] [PubMed]
- Kehagia, A.A.; Barker, R.A.; Robbins, T.W. Neuropsychological and clinical heterogeneity of cognitive impairment and dementia in patients with Parkinson’s disease. Lancet Neurol. 2010, 9, 1200–1213. [Google Scholar] [CrossRef] [PubMed]
- Weintraub, D.; Burn, D.J. Parkinson’s disease: The quintessential neuropsychiatric disorder. Mov. Disord. 2011, 26, 1022–1031. [Google Scholar] [CrossRef] [PubMed]
- Demaagd, G.; Philip, A. Parkinson’s Disease and Its Management: Part 1: Disease Entity, Risk Factors, Pathophysiology, Clinical Presentation, and Diagnosis. Pharm. Ther. 2015, 40, 504–532. [Google Scholar]
- Berretta, N.; Berton, F.; Bianchi, R.; Capogna, M.; Francesconi, W.; Brunelli, M. Effects of dopamine, D-1 and D-2 dopaminergic agonists on the excitability of hippocampal CA1 pyramidal cells in guinea pig. Exp. Brain Res. 1990, 83, 124–130. [Google Scholar] [CrossRef]
- Cinzia, C.; Carmelo, S.; Sabrina, S.; Alessandro, T.; Michela, T.; Veronica, G.; Di Filippo, M.; Pendolino, V.; De Iure, A.; Marti, M.; et al. Mechanisms underlying the impairment of hippocampal long-term potentiation and memory in experimental Parkinson’s disease. Brain 2012, 135 Pt 6, 1884–1899. [Google Scholar]
- Lisman, J.E.; Grace, A.A. The Hippocampal-VTA Loop: Controlling the Entry of Information into Long-Term Memory. Neuron 2005, 46, 703–713. [Google Scholar] [CrossRef]
- Adcock, R.A.; Thangavel, A.; Whitfield-Gabrieli, S.; Knutson, B.; Gabrieli, J. Reward-Motivated Learning: Mesolimbic Activation Precedes Memory Formation. Neuron 2006, 50, 507–517. [Google Scholar] [CrossRef]
- Pessiglione, M.; Seymour, B.; Flandin, G.; Dolan, R.J.; Frith, C.D. Dopamine-dependent prediction errors underpin reward-seeking behaviour in humans. Nature 2006, 442, 1042–1045. [Google Scholar] [CrossRef]
- Ghiglieri, V.; Sgobio, C.; Costa, C.; Picconi, B.; Calabresi, P. Striatum-hippocampus balance: From physiological behavior to interneuronal pathology. Prog. Neurobiol. 2011, 94, 102–114. [Google Scholar] [CrossRef]
- Laakso, M.P.; Partanen, K.; Riekkinen, P.; Lehtovirta, M.; Helkala, E.L.; Hallikainen, M.; Hanninen, T.; Vainio, P.; Soininen, H. Hippocampal volumes in Alzheimer’s disease, Parkinson’s disease with and without dementia, and in vascular dementia: An MRI study. Neurology 1996, 46, 678–681. [Google Scholar] [CrossRef] [PubMed]
- Voon, V.; Fernagut, P.O.; Wickens, J.; Baunez, C.; Bezard, E. Chronic dopaminergic stimulation in Parkinson’s disease: From dyskinesias to impulse control disorders. Lancet Neurol. 2009, 8, 1140–1149. [Google Scholar] [CrossRef]
- Wang, N.; Zhang, L.; Yang, H.G.; Luo, X.G.; Fan, G.G. Do multiple system atrophy and Parkinson’s disease show distinct patterns of volumetric alterations across hippocampal subfields. Eur. Radiol. 2019, 29, 4948–4956. [Google Scholar] [CrossRef] [PubMed]
- Aguila, J.; Cheng, S.; Kee, N.; Cao, M.; Wang, M.; Deng, Q.; Hedlund, E. Spatial RNA sequencing identifies robust markers of vulnerable and resistant human midbrain dopamine neurons and their expression in Parkinson’s Disease. Front. Mol. Neurosci. 2021, 14, 699562. [Google Scholar] [CrossRef]
- Ma, S.X.; Su, B.L. Single-Cell RNA Sequencing in Parkinson’s Disease. Biomedicines 2021, 9, 368. [Google Scholar] [CrossRef]
- Villar-Conde, S.; Astillero-Lopez, V.; Gonzalez-Rodriguez, M.; Villanueva-Anguita, P.; Saiz-Sanchez, D.; Martinez-Marcos, A.; Flores-Cuadrado, A.; Ubeda-Banon, I. The Human Hippocampus in Parkinson’s Disease: An Integrative Stereological and Proteomic Study, Journal of Parkinson’s Disease. J. Park. Dis. 2021, 11, 1345–1365. [Google Scholar]
- Mu, Y.; Gage, F.H. Adult hippocampal neurogenesis and its role in Alzheimer’s disease. Mol. Neurodegener. 2011, 6, 85. [Google Scholar] [CrossRef]
- Fan, X.L.; Wheatley, E.G.; Villeda, S.A. Mechanisms of Hippocampal Aging and the Potential for Rejuvenation. Annu. Rev. Neurosci. 2017, 40, 251–272. [Google Scholar] [CrossRef]
- Zhang, H.; Li, J.; Ren, J.; Sun, S.; Ma, S.; Zhang, W.; Yu, Y.; Cai, Y.; Yan, K.; Li, W.; et al. Single-nucleus transcriptomic landscape of primate hippocampal aging. Protein Cell 2021, 12, 695–716. [Google Scholar] [CrossRef]
- Dai, C.; Zhang, Y.; Zhan, X.; Tian, M.; Pang, H. Association Analyses of SNAP25, HNMT, FCHSD1, and DBH Single-Nucleotide Polymorphisms with Parkinson’s Disease in a Northern Chinese Population. Neuropsychiatr. Dis. Treat 2021, 17, 1689–1695. [Google Scholar] [CrossRef]
- Lekholm, E.; Ceder, M.M.; Forsberg, E.C.; Schith, H.B.; Fredriksson, R. Differentiation of two human neuroblastoma cell lines alters SV2 expression patterns. Cell. Mol. Biol. Lett. 2021, 26, 5. [Google Scholar] [CrossRef] [PubMed]
- Chung, C.Y.; Seo, H.; Sonntag, K.C.; Brooks, A. Cell type-specific gene expression of midbrain dopaminergic neurons reveals molecules involved in their vulnerability and protection. Hum. Mol. Genet. 2005, 14, 1709–1725. [Google Scholar] [CrossRef]
- Viereckel, T.; Dumas, S.; Smith-Anttila, C.J.A.; Vlcek, B.; Bimpisidis, Z.; Lagerstrm, M.C.; Konradsson-Geuken, Å.S.; Wallén-Mackenzie, Å. Midbrain Gene Screening Identifies a New Mesoaccumbal Glutamatergic Pathway and a Marker for Dopamine Cells Neuroprotected in Parkinson’s Disease. Sci. Rep. 2016, 6, 35203. [Google Scholar] [CrossRef] [PubMed]
- Das, T.; Hwang, J.J.; Poston, K.L. Episodic recognition memory and the hippocampus in Parkinson’s disease: A review. Cortex 2019, 113, 191–209. [Google Scholar] [CrossRef] [PubMed]
- Baxter, K.K.; Uittenbogaard, M.; Chiaramello, A. The neurogenic basic helix-loop-helix transcription factor NeuroD6 enhances mitochondrial biogenesis and bioenergetics to confer tolerance of neuronal PC12-NeuroD6 cells to the mitochondrial stressor rotenone. Exp. Cell Res. 2012, 318, 2200–2214. [Google Scholar] [CrossRef]
- Uittenbogaard, M.; Baxter, K.K.; Chiaramello, A. NeuroD6 Genomic Signature Bridging Neuronal Differentiation to Survival via the Molecular Chaperone Network. J. Neurosci. Res. 2010, 88, 33–54. [Google Scholar] [CrossRef] [PubMed]
- Geddes, J.W.; Hess, E.J.; Hart, R.A.; Kesslak, J.P.; Cotman, C.W.; Wilson, M.C. Lesions of hippocampal circuitry define synaptosomal-associated protein-25 (SNAP-25) as a novel presynaptic marker. Neuroscience 1990, 38, 515–525. [Google Scholar] [CrossRef]
- Banerjee, A.; Kowalchyk, J.A.; DasGupta, B.R.; Martin, T.F. SNAP-25 Is Required for a Late Postdocking Step in Ca2+-dependent Exocytosis. J. Biol. Chem. 1996, 271, 20227–20230. [Google Scholar] [CrossRef]
- Yun, H.J.; Park, J.; Ho, D.H.; Kim, H.; Kim, C.H.; Oh, H.; Oh, H.; Ga, I.; Seo, H.; Chang, S.; et al. LRRK2 phosphorylates Snapin and inhibits interaction of Snapin with SNAP-25. Exp. Mol. Med. 2013, 45, e36. [Google Scholar] [CrossRef]
- Braak, H.; Tredici, K.D.; Rüb, U.; Vos, R.; Steur, E.; Braak, E. Staging of brain pathology related to sporadic Parkinson’s disease. Neurobiol. Aging 2003, 24, 197–211. [Google Scholar] [CrossRef]
- La, C.; Linortner, P.; Bernstein, J.D.; Cruadhlaoich, M.; Poston, K.L. Hippocampal CA1 subfield predicts episodic memory impairment in Parkinson’s disease. Neuroimage Clin. 2019, 23, 101824. [Google Scholar] [CrossRef] [PubMed]
- Mccormack, A.; Keating, D.J.; Chegeni, N.; Colella, A.; Wang, J.J.; Chataway, T. Abundance of Synaptic Vesicle-Related Proteins in Alpha-Synuclein-Containing Protein Inclusions Suggests a Targeted Formation Mechanism. Neurotox Res. 2019, 35, 883–897. [Google Scholar] [CrossRef] [PubMed]
- Lim, Y.; Kehm, V.M.; Lee, E.B.; Soper, J.H.; Li, C.; Trojanowski, J.Q.; Lee, V.M.Y. α-Syn Suppression Reverses Synaptic and Memory Defects in a Mouse Model of Dementia with Lewy Bodies. J. Neurosci. 2011, 31, 10076–10087. [Google Scholar] [CrossRef] [PubMed]
- Paumier, K.L.; Sukoff Rizzo, S.J.; Berger, Z.; Chen, Y.; Gonzales, C.; Kaftan, E.; Li, L.; Lotarski, S.; Monaghan, M.; Shen, W.; et al. Behavioral Characterization of A53T Mice Reveals Early and Late Stage Deficits Related to Parkinson’s Disease. PLoS ONE 2013, 8, e70274. [Google Scholar] [CrossRef] [PubMed]
- Price, D.L.; Rockenstein, E.; Ubhi, K.; Phung, V.; MacLean-Lewis, N.; Askay, D.; Cartier, A.; Spencer, B.; Patrick, C.; Desplats, P.; et al. Alterations in mGluR5 Expression and Signaling in Lewy Body Disease and in Transgenic Models of Alpha-Synucleinopathy—Implications for Excitotoxicity. PLoS ONE 2010, 5, e14020. [Google Scholar] [CrossRef]
- Edward, R.; Silke, N.; Overk, C.R.; Kiren, U.; Michael, M.; Christina, P.; Adame, A.; Trejo-Morales, M.; Gerez, J.; Picotti, P.; et al. Accumulation of oligomer-prone α-synuclein exacerbates synaptic and neuronal degeneration in vivo. Brain 2014, 137 Pt 5, 1496–1513. [Google Scholar]
- Qin, W.; Qin, K.; Zhang, Y.L.; Jia, W.T.; Chen, Y.; Cheng, B.; Peng, L.; Chen, N.; Liu, Y.; Zhou, W.; et al. S-glycosylation-based cysteine profiling reveals regulation of glycolysis by itaconate. Nat. Chem. Biol. 2019, 15, 983–991. [Google Scholar] [CrossRef]
- Huppertz, I.; Perez-Perri, J.I.; Mantas, P.; Sekaran, T.; Schwarzl, T.; Russo, F.; Ferring-Appel, D.; Koskova, Z.; Dimitrova-Paternoga, L.; Kafkia, E.; et al. Riboregulation of Enolase 1 activity controls glycolysis and embryonic stem cell differentiation. Mol. Cell 2022, 82, 2666–2680.e11. [Google Scholar] [CrossRef]
- Ferrer, I.; Martinez, A.; Blanco, R.; Dalfó, E.; Carmona, M. Neuropathology of sporadic Parkinson disease before the appearance of parkinsonism: Preclinical Parkinson disease. J. Neural. Transm. 2011, 118, 821–839. [Google Scholar] [CrossRef]
- Surmeier, D.J.; Guzman, J.N.; Sanchez, J.; Schumacker, P.T. Physiological Phenotype and Vulnerability in Parkinson’s Disease. Cold Spring Harb. Perspect. Med. 2012, 2, a009290. [Google Scholar] [CrossRef]
- Berridge, M.J. Neuronal calcium signaling. Neuron 1998, 21, 13–26. [Google Scholar] [CrossRef]
- Brini, M.; Calì, T.; Ottolini, D.; Carafoli, E. Neuronal calcium signaling: Function and dysfunction. Cell Mol. Life Sci. 2014, 71, 2787–2814. [Google Scholar] [CrossRef]
- Rodríguez-Nogales, C.; Garbayo, E.; Martínez-Valbuena, I.; Sebastián, V.; Luquin, M.R.; Blanco-Prieto, M.J. Development and characterization of polo-like kinase 2 loaded nanoparticles-A novel strategy for (serine-129) phosphorylation of alpha-synuclein. Int. J. Pharm. 2016, 514, 142–149. [Google Scholar] [CrossRef]
- Krumova, P.; Reyniers, L.; Meyer, M.; Lobbestael, E.; Stauffer, D.; Gerrits, B. Chemical genetic approach identifies microtubule affinity-regulating kinase 1 as a leucine-rich repeat kinase 2 substrate. FASEB J. 2015, 29, 2980–2992. [Google Scholar] [CrossRef]
- Wheeler, D.; Groth, R.; Ma, H.; Barrett, C.; Owen, S.; Safa, P.; Tsien, R.W. Ca(V)1 and Ca(V)2 channels engage distinct modes of Ca2+ signaling to control CREB-dependent gene expression. Cell 2012, 149, 1112–1124. [Google Scholar] [CrossRef]
- Hao, X.; Ou, M.; Zhang, D.; Zhao, W.; Zhou, C. The Effects of General Anesthetics on Synaptic Transmission. Curr. Neuropharmacol. 2020, 18, 936–965. [Google Scholar] [CrossRef]
- Jia, E.T.; Shi, H.J.; Wang, Y.; Zhou, Y.; Liu, Z.Y.; Pan, M.; Bai, Y.; Zhao, X.; Ge, Q. Optimization of library preparation based on SMART for ultralow RNA-se in mice brain tissues. BMC Genomics. 2021, 22, 809. [Google Scholar] [CrossRef]





Disclaimer/Publisher’s Note: The statements, opinions and data contained in all publications are solely those of the individual author(s) and contributor(s) and not of MDPI and/or the editor(s). MDPI and/or the editor(s) disclaim responsibility for any injury to people or property resulting from any ideas, methods, instructions or products referred to in the content. |
© 2023 by the authors. Licensee MDPI, Basel, Switzerland. This article is an open access article distributed under the terms and conditions of the Creative Commons Attribution (CC BY) license (https://creativecommons.org/licenses/by/4.0/).
Share and Cite
Jia, E.; Sheng, Y.; Shi, H.; Wang, Y.; Zhou, Y.; Liu, Z.; Qi, T.; Pan, M.; Bai, Y.; Zhao, X.; et al. Spatial Transcriptome Profiling of Mouse Hippocampal Single Cell Microzone in Parkinson’s Disease. Int. J. Mol. Sci. 2023, 24, 1810. https://doi.org/10.3390/ijms24031810
Jia E, Sheng Y, Shi H, Wang Y, Zhou Y, Liu Z, Qi T, Pan M, Bai Y, Zhao X, et al. Spatial Transcriptome Profiling of Mouse Hippocampal Single Cell Microzone in Parkinson’s Disease. International Journal of Molecular Sciences. 2023; 24(3):1810. https://doi.org/10.3390/ijms24031810
Chicago/Turabian StyleJia, Erteng, Yuqi Sheng, Huajuan Shi, Ying Wang, Ying Zhou, Zhiyu Liu, Ting Qi, Min Pan, Yunfei Bai, Xiangwei Zhao, and et al. 2023. "Spatial Transcriptome Profiling of Mouse Hippocampal Single Cell Microzone in Parkinson’s Disease" International Journal of Molecular Sciences 24, no. 3: 1810. https://doi.org/10.3390/ijms24031810
APA StyleJia, E., Sheng, Y., Shi, H., Wang, Y., Zhou, Y., Liu, Z., Qi, T., Pan, M., Bai, Y., Zhao, X., & Ge, Q. (2023). Spatial Transcriptome Profiling of Mouse Hippocampal Single Cell Microzone in Parkinson’s Disease. International Journal of Molecular Sciences, 24(3), 1810. https://doi.org/10.3390/ijms24031810

