Epinephrine Stimulates Mycobacterium tuberculosis Growth and Biofilm Formation
Abstract
:1. Introduction
2. Results
2.1. Epinephrine Stimulates M. tuberculosis Growth In Vitro
2.2. MprB Is Involved in the Regulation of M. tuberculosis Growth In Vitro by Epi
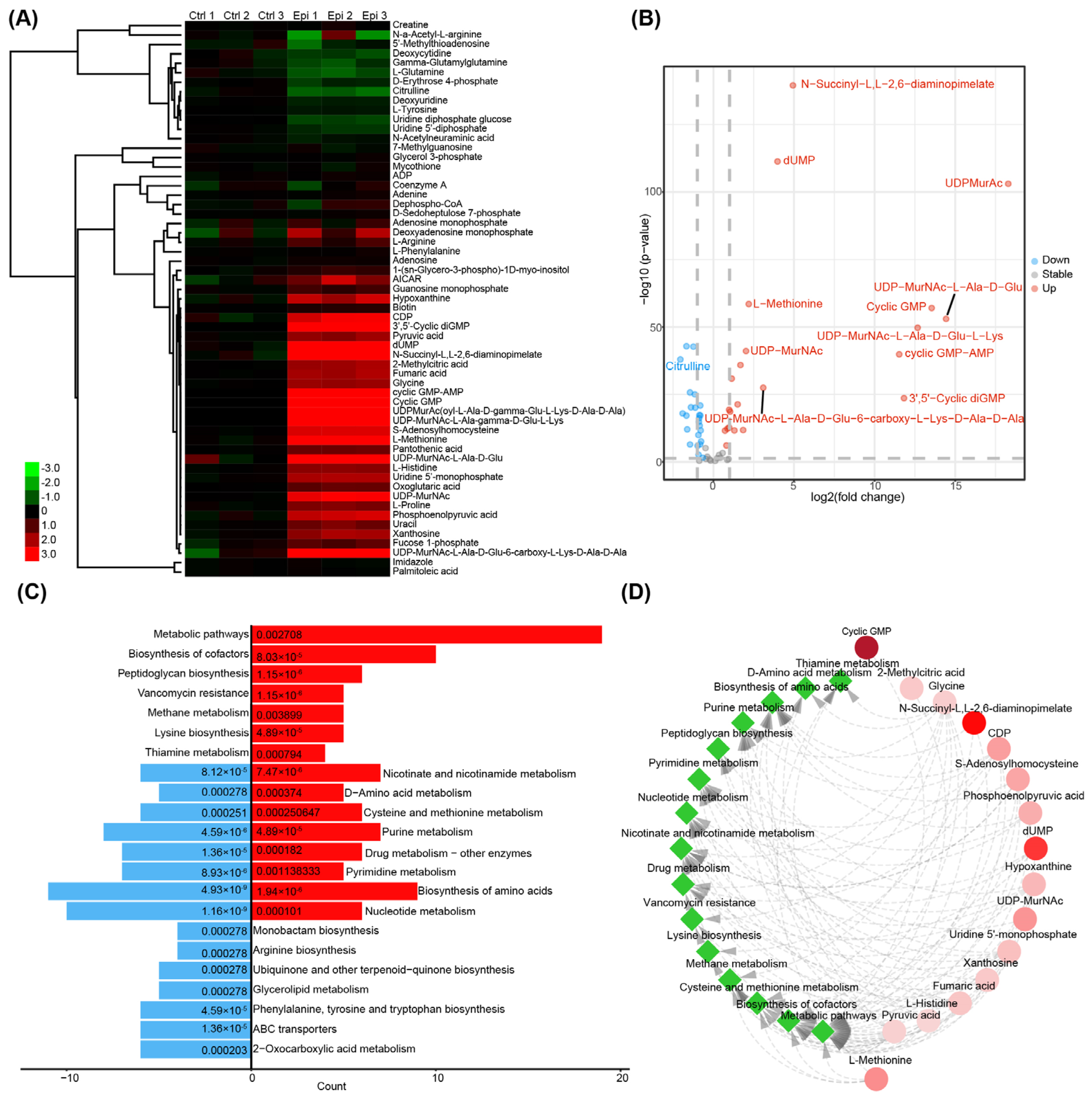
2.3. Epi Stimulates M. tuberculosis Biofilm Formation
2.4. Epi Enhances M. tuberculosis Antibiotic Resistivity and Stress Tolerance
3. Discussion
4. Materials and Methods
4.1. Bacteria Strains, Growth Conditions, and Reagents
4.2. Colony-Forming Unit (CFU) Assay
4.3. Construction of the mprB Overexpressing Strain of M. tuberculosis H37Ra and M. smegmatis mc2 155
4.4. Construction of the mprB Knock down Strain of M. tuberculosis H37Ra
4.5. Molecular Docking
4.6. Crystal Violet (CV) Assay of Biofilm
4.7. Scanning Electron Microscopy (SEM)
4.8. Confocal Laser Scanning Microscopy (CLSM)
4.9. Metabolite Extraction
4.10. Metabolism Data Analysis and Visualization
4.11. Drug Susceptibility Analysis
4.12. In Vitro Stress Susceptibility Assay
4.13. Other Insilco Analysis
4.14. Statistical Analysis
5. Conclusions
Supplementary Materials
Author Contributions
Funding
Institutional Review Board Statement
Informed Consent Statement
Data Availability Statement
Acknowledgments
Conflicts of Interest
References
- WHO. Global Tuberculosis Report 2022; WHO: Geneva, Switzerland, 2022. [Google Scholar]
- Padgett, D.A.; Glaser, R. How stress influences the immune response. Trends Immunol. 2003, 24, 444–448. [Google Scholar] [CrossRef]
- De Kloet, E.R.; Joëls, M.; Holsboer, F. Stress and the brain: From adaptation to disease. Nature Reviews. Neuroscience 2005, 6, 463–475. [Google Scholar]
- Lyte, M.; Ernst, S. Catecholamine induced growth of gram negative bacteria. Life Sci. 1992, 50, 203–212. [Google Scholar] [CrossRef]
- Sarkodie, E.K.; Zhou, S.; Baidoo, S.A.; Chu, W. Influences of stress hormones on microbial infections. Microb. Pathog. 2019, 131, 270–276. [Google Scholar] [CrossRef] [PubMed]
- Lyte, M. Microbial Endocrinology in the Pathogenesis of Infectious Disease. Microbiol. Spectr. 2016, 4, 137–168. [Google Scholar] [CrossRef] [PubMed]
- Verbrugghe, E.; Boyen, F.; Gaastra, W.; Bekhuis, L.; Leyman, B.; Van Parys, A.; Haesebrouck, F.; Pasmans, F. The complex interplay between stress and bacterial infections in animals. Vet. Microbiol. 2012, 155, 115–127. [Google Scholar] [CrossRef] [PubMed]
- Hiller, C.C.; Lucca, V.; Carvalho, D.; Borsoi, A.; Borges, K.A.; Furian, T.Q.; do Nascimento, V.P. Influence of catecholamines on biofilm formation by Salmonella Enteritidis. Microb. Pathog. 2019, 130, 54–58. [Google Scholar] [CrossRef] [PubMed]
- Torabi Delshad, S.; Soltanian, S.; Sharifiyazdi, H.; Bossier, P. Effect of catecholamine stress hormones (dopamine and norepinephrine) on growth, swimming motility, biofilm formation and virulence factors of Yersinia ruckeri in vitro and an in vivo evaluation in rainbow trout. J. Fish Dis. 2019, 42, 477–487. [Google Scholar] [CrossRef] [PubMed]
- Freestone, P. Communication between Bacteria and Their Hosts. Scientifica 2013, 2013, 361073. [Google Scholar] [CrossRef] [PubMed]
- Shankaran, D.; Arumugam, P.; Vasanthakumar, R.P.; Singh, A.; Bothra, A.; Gandotra, S.; Rao, V. Modern Clinical Mycobacterium tuberculosis Strains Leverage Type I IFN Pathway for a Proinflammatory Response in the Host. J. Immunol. 2022, 209, 1736–1745. [Google Scholar] [CrossRef]
- Bothra, A.; Arumugam, P.; Panchal, V.; Menon, D.; Srivastava, S.; Shankaran, D.; Nandy, A.; Jaisinghani, N.; Singh, A.; Gokhale, R.S.; et al. Phospholipid homeostasis, membrane tenacity and survival of Mtb in lipid rich conditions is determined by MmpL11 function. Sci. Rep. 2018, 8, 8317. [Google Scholar] [CrossRef] [PubMed]
- Bini, E.I.; Mata Espinosa, D.; Marquina Castillo, B.; Barrios Payán, J.; Colucci, D.; Cruz, A.F.; Zatarain, Z.L.; Alfonseca, E.; Pardo, M.R.; Bottasso, O.; et al. The influence of sex steroid hormones in the immunopathology of experimental pulmonary tuberculosis. PLoS ONE 2014, 9, e93831. [Google Scholar] [CrossRef] [PubMed]
- Rey, A.D.; Mahuad, C.V.; Bozza, V.V.; Bogue, C.; Farroni, M.A.; Bay, M.L.; Bottasso, O.A.; Besedovsky, H.O. Endocrine and cytokine responses in humans with pulmonary tuberculosis. Brain Behav. Immun. 2007, 21, 171–179. [Google Scholar] [CrossRef] [PubMed]
- Bongiovanni, B.; Mata-Espinosa, D.; D’Attilio, L.; Leon-Contreras, J.C.; Marquez-Velasco, R.; Bottasso, O.; Hernandez-Pando, R.; Bay, M.L. Effect of cortisol and/or DHEA on THP1-derived macrophages infected with Mycobacterium tuberculosis. Tuberculosis 2015, 95, 562–569. [Google Scholar] [CrossRef] [PubMed]
- Bansal, T.; Englert, D.; Lee, J.; Hegde, M.; Wood, T.K.; Jayaraman, A. Differential effects of epinephrine, norepinephrine, and indole on Escherichia coli O157:H7 chemotaxis, colonization, and gene expression. Infect. Immun. 2007, 75, 4597–4607. [Google Scholar] [CrossRef] [PubMed]
- Pande, G.S.J.; Suong, N.T.; Bossier, P.; Defoirdt, T. The catecholamine stress hormones norepinephrine and dopamine increase the virulence of pathogenic Vibrio anguillarum and Vibrio campbellii. FEMS Microbiol. Ecol. 2014, 90, 761–769. [Google Scholar] [CrossRef] [PubMed]
- Intarak, N.; Muangsombut, V.; Vattanaviboon, P.; Stevens, M.P.; Korbsrisate, S. Growth, motility and resistance to oxidative stress of the melioidosis pathogen Burkholderia pseudomallei are enhanced by epinephrine. Pathog. Dis. 2014, 72, 24–31. [Google Scholar] [CrossRef]
- Kundu, M. The role of two-component systems in the physiology of Mycobacterium tuberculosis. IUBMB Life 2018, 70, 710–717. [Google Scholar] [CrossRef]
- He, H.; Hovey, R.; Kane, J.; Singh, V.; Zahrt, T.C. MprAB is a stress-responsive two-component system that directly regulates expression of sigma factors SigB and SigE in Mycobacterium tuberculosis. J. Bacteriol. 2006, 188, 2134–2143. [Google Scholar] [CrossRef]
- Cambronel, M.; Tortuel, D.; Biaggini, K.; Maillot, O.; Taupin, L.; Réhel, K.; Rincé, I.; Muller, C.; Hardouin, J.; Feuilloley, M.J.S.r. Epinephrine affects motility, and increases adhesion, biofilm and virulence of Pseudomonas aeruginosa H103. Sci. Rep. 2019, 9, 20203. [Google Scholar] [CrossRef]
- Karavolos, M.; Spencer, H.; Bulmer, D.; Thompson, A.; Winzer, K.; Williams, P.; Hinton, J.; Khan, C.A.J.B.g. Adrenaline modulates the global transcriptional profile of Salmonella revealing a role in the antimicrobial peptide and oxidative stress resistance responses. BMC Genom. 2008, 9, 458. [Google Scholar] [CrossRef] [PubMed]
- Flemming, H.-C.; Wingender, J. The biofilm matrix. Nature Reviews. Microbiology 2010, 8, 623–633. [Google Scholar] [PubMed]
- Kieser, K.J.; Baranowski, C.; Chao, M.C.; Long, J.E.; Sassetti, C.M.; Waldor, M.K.; Sacchettini, J.C.; Ioerger, T.R.; Rubin, E.J. Peptidoglycan synthesis in Mycobacterium tuberculosis is organized into networks with varying drug susceptibility. Proc. Natl. Acad. Sci. USA 2015, 112, 13087–13092. [Google Scholar] [CrossRef] [PubMed]
- Yuan, L.; Dai, H.; He, G.; Zheng, X.; Rao, S.; Yang, Z.-Q.; Jiao, X. Multi-Omics Reveals the Increased Biofilm Formation of Salmonella Typhimurium M3 by the Induction of Tetracycline at Sub-Inhibitory Concentrations. SSRN Electron. J. 2023, 899, 165695. [Google Scholar] [CrossRef] [PubMed]
- Qin, T.; Chen, K.; Xi, B.; Pan, L.; Xie, J. QseBC regulates in vitro and in vivo virulence of Aeromonas hydrophila in response to norepinephrine. Microb. Pathog. 2023, 174, 105914. [Google Scholar] [CrossRef]
- Bailey, M.T. Influence of the Gut Microbiota on Neuroendocrine-Immune Interactions. In Neuroendocrine-Immune System Interactions; Konsman, J.P., Reyes, T.M., Eds.; Springer International Publishing: Cham, Switzerland, 2023; pp. 279–320. [Google Scholar]
- Gonçalves, B.; Azevedo, N.M.; Henriques, M.; Silva, S. Hormones modulate Candida vaginal isolates biofilm formation and decrease their susceptibility to azoles and hydrogen peroxide. Med. Mycol. 2020, 58, 341–350. [Google Scholar] [CrossRef]
- Rao, S.D.; Datta, P.; Gennaro, M.L.; Igoshin, O.A. Chaperone-Mediated Stress Sensing in Mycobacterium tuberculosis Enables Fast Activation and Sustained Response. MSystems 2021, 6, e00979-20. [Google Scholar] [CrossRef]
- O’Connor, J.R.; Kuwada, N.J.; Huangyutitham, V.; Wiggins, P.A.; Harwood, C.S. Surface sensing and lateral subcellular localization of WspA, the receptor in a chemosensory-like system leading to c-di-GMP production. Mol. Microbiol. 2012, 86, 720–729. [Google Scholar] [CrossRef]
- Massie, J.P.; Reynolds, E.L.; Koestler, B.J.; Cong, J.P.; Agostoni, M.; Waters, C.M. Quantification of high-specificity cyclic diguanylate signaling. Proc. Natl. Acad. Sci. USA 2012, 109, 12746–12751. [Google Scholar] [CrossRef]
- Ojha, A.K.; Baughn, A.D.; Sambandan, D.; Hsu, T.; Trivelli, X.; Guerardel, Y.; Alahari, A.; Kremer, L.; Jacobs, W.R.; Hatfull, G.F. Growth of Mycobacterium tuberculosis biofilms containing free mycolic acids and harbouring drug-tolerant bacteria. Mol. Microbiol. 2008, 69, 164–174. [Google Scholar] [CrossRef]
- Chakraborty, P.; Kumar, A. The extracellular matrix of mycobacterial biofilms: Could we shorten the treatment of mycobacterial infections? Microbial Cell 2019, 6, 105–122. [Google Scholar] [CrossRef] [PubMed]
- Whitchurch, C.B.; Tolker-Nielsen, T.; Ragas, P.C.; Mattick, J.S. Extracellular DNA required for bacterial biofilm formation. Science 2002, 295, 1487. [Google Scholar] [CrossRef] [PubMed]
- Dale, J.L.; Cagnazzo, J.; Phan, C.Q.; Barnes, A.M.T.; Dunny, G.M. Multiple roles for Enterococcus faecalis glycosyltransferases in biofilm-associated antibiotic resistance, cell envelope integrity, and conjugative transfer. Antimicrob. Agents Chemother. 2015, 59, 4094–4105. [Google Scholar] [CrossRef] [PubMed]
- Hahn, M.M.; Gunn, J.S. Salmonella Extracellular Polymeric Substances Modulate Innate Phagocyte Activity and Enhance Tolerance of Biofilm-Associated Bacteria to Oxidative Stress. Microorganisms 2020, 8, 253. [Google Scholar] [CrossRef]
- Hall, C.W.; Mah, T.-F. Molecular mechanisms of biofilm-based antibiotic resistance and tolerance in pathogenic bacteria. FEMS Microbiol. Rev. 2017, 41, 276–301. [Google Scholar] [CrossRef]
- Høiby, N.; Bjarnsholt, T.; Givskov, M.; Molin, S.; Ciofu, O. Antibiotic resistance of bacterial biofilms. Int. J. Antimicrob. Agents 2010, 35, 322–332. [Google Scholar] [CrossRef]
- Klomp, T.; Jahr, H.; Abdelbary, M.M.H.; Conrads, G. Evaluation of hydrocortisone as a strain-dependent growth-regulator of Porphyromonas gingivalis. Anaerobe 2023, 80, 102698. [Google Scholar] [CrossRef]
- Freestone, P.P.; Haigh, R.D.; Lyte, M. Blockade of catecholamine-induced growth by adrenergic and dopaminergic receptor antagonists in Escherichia coli O157: H7, Salmonella enterica and Yersinia enterocolitica. BMC Microbiol. 2007, 7, 8. [Google Scholar] [CrossRef]
- Rahman, K.; Jamal, M.; Chen, X.; Zhou, W.; Yang, B.; Zou, Y.; Xu, W.; Lei, Y.; Wu, C.; Cao, X.; et al. Reprogramming Mycobacterium tuberculosis CRISPR System for Gene Editing and Genome-wide RNA Interference Screening. Genom. Proteom. Bioinform. 2022, 20, 1180–1196. [Google Scholar] [CrossRef]
- Li, Y.; Guo, Q.; Zhang, C.; Huang, Z.; Wang, T.; Wang, X.; Wang, X.; Xu, G.; Liu, Y.; Yang, S.; et al. Discovery of a highly potent, selective and novel CDK9 inhibitor as an anticancer drug candidate. Bioorganic Med. Chem. Lett. 2017, 27, 3231–3237. [Google Scholar] [CrossRef]
- Pang, J.M.; Layre, E.; Sweet, L.; Sherrid, A.; Moody, D.B.; Ojha, A.; Sherman, D.R. The polyketide Pks1 contributes to biofilm formation in Mycobacterium tuberculosis. J. Bacteriol. 2012, 194, 715–721. [Google Scholar] [CrossRef] [PubMed]
- Fritz, B.; Stavnsbjerg, C.; Markvart, M.; Damgaard, P.d.B.; Nielsen, S.H.; Bjørndal, L.; Qvortrup, K.; Bjarnsholt, T.J.P. Shotgun sequencing of clinical biofilm following scanning electron microscopy identifies bacterial community composition. Pathog. Dis. 2019, 77, ftz013. [Google Scholar] [CrossRef] [PubMed]
- Eoh, H.; Wang, Z.; Layre, E.; Rath, P.; Morris, R.; Branch Moody, D.; Rhee, K.Y. Metabolic anticipation in Mycobacterium tuberculosis. Nat. Microbiol. 2017, 2, 17084. [Google Scholar] [CrossRef] [PubMed]
- Nandakumar, M.; Prosser, G.A.; de Carvalho, L.P.S.; Rhee, K. Metabolomics of Mycobacterium tuberculosis. Methods Mol. Biol. 2015, 1285, 105–115. [Google Scholar] [PubMed]
- Love, M.I.; Huber, W.; Anders, S. Moderated estimation of fold change and dispersion for RNA-seq data with DESeq2. Genome Biol. 2014, 15, 550. [Google Scholar] [CrossRef]
- Picart-Armada, S.; Fernández-Albert, F.; Vinaixa, M.; Yanes, O.; Perera-Lluna, A. FELLA: An R package to enrich metabolomics data. BMC Bioinform. 2018, 19, 538. [Google Scholar] [CrossRef]
- Wilkinson, L. ggplot2: Elegant Graphics for Data Analysis by WICKHAM, H. Biometrics 2011, 67, 678–679. [Google Scholar] [CrossRef]
- Shannon, P.; Markiel, A.; Ozier, O.; Baliga, N.S.; Wang, J.T.; Ramage, D.; Amin, N.; Schwikowski, B.; Ideker, T. Cytoscape: A software environment for integrated models of biomolecular interaction networks. Genome Res. 2003, 13, 2498–2504. [Google Scholar] [CrossRef]





Disclaimer/Publisher’s Note: The statements, opinions and data contained in all publications are solely those of the individual author(s) and contributor(s) and not of MDPI and/or the editor(s). MDPI and/or the editor(s) disclaim responsibility for any injury to people or property resulting from any ideas, methods, instructions or products referred to in the content. |
© 2023 by the authors. Licensee MDPI, Basel, Switzerland. This article is an open access article distributed under the terms and conditions of the Creative Commons Attribution (CC BY) license (https://creativecommons.org/licenses/by/4.0/).
Share and Cite
Lei, Y.; Rahman, K.; Cao, X.; Yang, B.; Zhou, W.; Reheman, A.; Cai, L.; Wang, Y.; Tyagi, R.; Wang, Z.; et al. Epinephrine Stimulates Mycobacterium tuberculosis Growth and Biofilm Formation. Int. J. Mol. Sci. 2023, 24, 17370. https://doi.org/10.3390/ijms242417370
Lei Y, Rahman K, Cao X, Yang B, Zhou W, Reheman A, Cai L, Wang Y, Tyagi R, Wang Z, et al. Epinephrine Stimulates Mycobacterium tuberculosis Growth and Biofilm Formation. International Journal of Molecular Sciences. 2023; 24(24):17370. https://doi.org/10.3390/ijms242417370
Chicago/Turabian StyleLei, Yingying, Khaista Rahman, Xiaojian Cao, Bing Yang, Wei Zhou, Aikebaier Reheman, Luxia Cai, Yifan Wang, Rohit Tyagi, Zhe Wang, and et al. 2023. "Epinephrine Stimulates Mycobacterium tuberculosis Growth and Biofilm Formation" International Journal of Molecular Sciences 24, no. 24: 17370. https://doi.org/10.3390/ijms242417370
APA StyleLei, Y., Rahman, K., Cao, X., Yang, B., Zhou, W., Reheman, A., Cai, L., Wang, Y., Tyagi, R., Wang, Z., Chen, X., & Cao, G. (2023). Epinephrine Stimulates Mycobacterium tuberculosis Growth and Biofilm Formation. International Journal of Molecular Sciences, 24(24), 17370. https://doi.org/10.3390/ijms242417370

