The Anti-Inflammatory Effects of Adipose Tissue Mesenchymal Stem Cell Exosomes in a Mouse Model of Inflammatory Bowel Disease
Abstract
:1. Introduction
2. Results
2.1. Effects of ASC-EXO IV/IP Injection on an Acute IBD Model
2.2. Effects of ASC-EXO Treatment Frequency on an Acute IBD Model
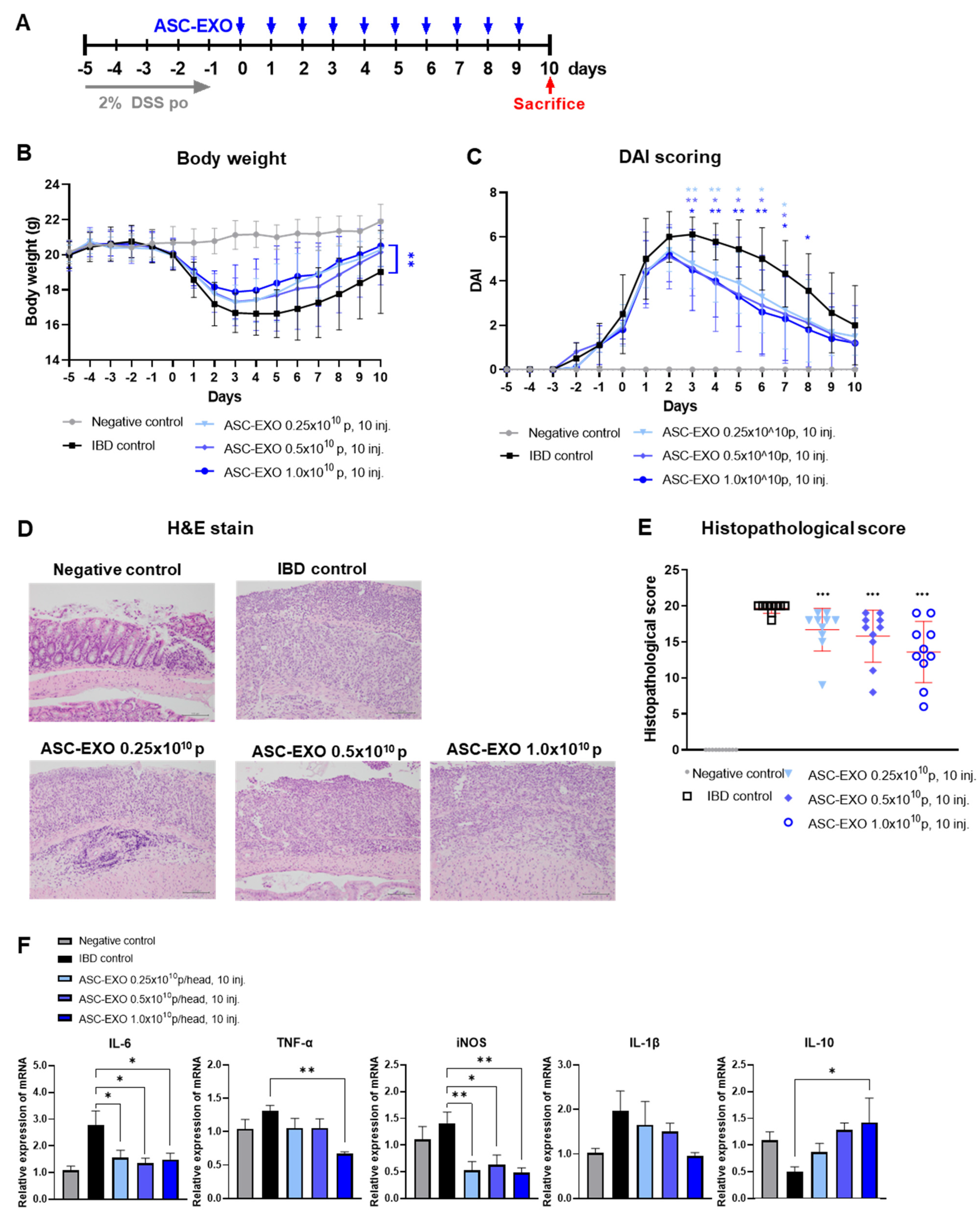
2.3. Dose-Dependent Effects of ASC-EXOs on an Acute IBD Model
2.4. Co-Administration Effect of ASC-EXOs with an Antibody Drug on an Acute IBD Model
2.5. Administration Effect of ASC-EXOs on a Chronic IBD Model
3. Discussion
4. Materials and Method
4.1. Generation of ASCs in Conditioned Media (CM)
4.2. ASC-EXO Isolation
4.3. Nanoparticle Tracking Analysis (NTA)
4.4. DSS-Induced IBD Mouse Model
4.5. Route Selection of Administration for an Acute IBD Model
4.6. Selection Number of Injections for an Acute IBD Model
4.7. Administration of ASC-EXOs for an Acute IBD Model
4.8. Co-Administration of ASC-EXOs with an Antibody Drug for an Acute IBD Model
4.9. Administration of ASC-EXOs for a Chronic IBD Model
4.10. Disease Activity Index (DAI) Scoring
4.11. Histological Evaluation Method
4.12. Quantitative Polymerase Chain Reaction (qPCR) Assay Method
4.13. Statistical Analysis
Supplementary Materials
Author Contributions
Funding
Institutional Review Board Statement
Informed Consent Statement
Data Availability Statement
Acknowledgments
Conflicts of Interest
References
- Yang, S.; Liang, X.; Song, J.; Li, C.; Liu, A.; Luo, Y.; Ma, H.; Tan, Y.; Zhang, X. A Novel Therapeutic Approach for Inflammatory Bowel Disease by Exosomes Derived from Human Umbilical Cord Mesenchymal Stem Cells to Repair Intestinal Barrier via TSG-6. Stem Cell Res. Ther. 2021, 12, 315. [Google Scholar] [CrossRef]
- Osman, K.T.; Hoque, A.; Pasam, R.T.; Farhoud, A.; Abdelfattah, A.; Ramadorai, V.; Chaudrey, K.; Pellish, R. Acute Idiopathic Pancreatitis Is Associated with More Aggressive Disease Course in Crohn’s Disease but Not in Ulcerative Colitis. BMC Gastroenterol. 2023, 23, 171. [Google Scholar] [CrossRef]
- Huang, X.; Xiao, M.; Jiang, B.; Wang, X.; Tang, X.; Xu, X.; Chen, Y.; Wang, S.; Yan, S.; Wang, S.; et al. Prevalence of Frailty among Patients with Inflammatory Bowel Disease and Its Association with Clinical Outcomes: A Systematic Review and Meta-Analysis. BMC Gastroenterol. 2022, 22, 534. [Google Scholar] [CrossRef]
- Razima Wan Ibrahim, N.; Danaee, M.; Khoo, X.-H.; Sithambaram, S.; Shahrani, S.; Hwong-Ruey Leow, A.; Chang, J.-V.; Francis Mayberry, J.; Normiha Hilmi, I. The Development of a Novel, Multilingual IBD Knowledge Questionnaire for Asian Patients with Inflammatory Bowel Disease. BMC Gastroenterol. 2023, 23, 185. [Google Scholar] [CrossRef]
- Li, D.; Yang, M.; Xu, J.; Xu, H.; Zhu, M.; Liang, Y.; Zhang, Y.; Tian, C.; Nie, Y.; Shi, R.; et al. Extracellular Vesicles: The Next Generation Theranostic Nanomedicine for Inflammatory Bowel Disease. Int. J. Nanomed. 2022, 17, 3893–3911. [Google Scholar] [CrossRef]
- Cai, Z.; Wang, S.; Li, J. Treatment of Inflammatory Bowel Disease: A Comprehensive Review. Front. Med. 2021, 8, 765474. [Google Scholar] [CrossRef]
- Ma, S.; Zhang, J.; Liu, H.; Li, S.; Wang, Q. The Role of Tissue-Resident Macrophages in the Development and Treatment of Inflammatory Bowel Disease. Front. Cell Dev. Biol. 2022, 10, 896591. [Google Scholar] [CrossRef]
- Sarsenova, M.; Kim, Y.; Raziyeva, K.; Kazybay, B.; Ogay, V.; Saparov, A. Recent Advances to Enhance the Immunomodulatory Potential of Mesenchymal Stem Cells. Front. Immunol. 2022, 13, 1010399. [Google Scholar] [CrossRef]
- Kou, M.; Huang, L.; Yang, J.; Chiang, Z.; Chen, S.; Liu, J.; Guo, L.; Zhang, X.; Zhou, X.; Xu, X.; et al. Mesenchymal Stem Cell-Derived Extracellular Vesicles for Immunomodulation and Regeneration: A Next Generation Therapeutic Tool? Cell Death Dis. 2022, 13, 580. [Google Scholar] [CrossRef]
- Tian, C.M.; Yang, M.F.; Xu, H.M.; Zhu, M.Z.; Zhang, Y.; Yao, J.; Wang, L.S.; Liang, Y.J.; Li, D.F. Mesenchymal Stem Cell-derived Exosomes: Novel Therapeutic Approach for Inflammatory Bowel Diseases. Stem Cells Int. 2023, 2023, 4245704. [Google Scholar] [CrossRef]
- Nazari, H.; Alborzi, F.; Heirani-Tabasi, A.; Hadizadeh, A.; Asbagh, R.A.; Behboudi, B.; Fazeli, M.S.; Rahimi, M.; Keramati, M.R.; Keshvari, A.; et al. Evaluating the Safety and Efficacy of Mesenchymal Stem Cell-Derived Exosomes for Treatment of Refractory Perianal Fistula in IBD Patients: Clinical Trial Phase I. Gastroenterol. Rep. 2022, 10, goac075. [Google Scholar] [CrossRef]
- Guo, G.; Tan, Z.; Liu, Y.; Shi, F.; She, J. The Therapeutic Potential of Stem Cell-Derived Exosomes in the Ulcerative Colitis and Colorectal Cancer. Stem Cell Res. Ther. 2022, 13, 138. [Google Scholar] [CrossRef]
- Heidari, N.; Abbasi-Kenarsari, H.; Namaki, S.; Baghaei, K.; Zali, M.R.; Ghaffari Khaligh, S.; Hashemi, S.M. Adipose-derived mesenchymal stem cell-secreted exosome alleviates dextran sulfate sodium-induced acute colitis by Treg cell induction and inflammatory cytokine reduction. J. Cell Physiol. 2021, 236, 5906–5920. [Google Scholar] [CrossRef]
- Matsuzaka, Y.; Yashiro, R. Therapeutic Strategy of Mesenchymal-Stem-Cell-Derived Extracellular Vesicles as Regenerative Medicine. Int. J. Mol. Sci. 2022, 23, 6480. [Google Scholar] [CrossRef]
- Lee, J.H.; Ha, D.H.; Go, H.; Youn, J.; Kim, H.; Jin, R.C.; Miller, R.B.; Kim, D.; Cho, B.S.; Yi, Y.W. Reproducible Large-Scale Isolation of Exosomes from Adipose Tissue-Derived Mesenchymal Stem/Stromal Cells and Their Application in Acute Kidney Injury. Int. J. Mol. Sci. 2020, 21, 4774. [Google Scholar] [CrossRef]
- Wang, L.; Yu, Z.; Wan, S.; Wu, F.; Chen, W.; Zhang, B.; Lin, D.; Liu, J.; Xie, H.; Sun, X.; et al. Exosomes Derived from Dendritic Cells Treated with Schistosoma Japonicum Soluble Egg Antigen Attenuate DSS-Induced Colitis. Front. Pharmacol. 2017, 8, 651. [Google Scholar] [CrossRef]
- Liu, H.; Liang, Z.; Wang, F.; Zhou, C.; Zheng, X.; Hu, T.; He, X.; Wu, X.; Lan, P. Exosomes from mesenchymal stromal cells reduce murine colonic inflammation via a macrophage-dependent mechanism. JCI Insight 2019, 4, e131273. [Google Scholar] [CrossRef]
- Wang, C.; Xu, M.; Fan, Q.; Li, C.; Zhou, X. Therapeutic potential of exosome-based personalized delivery platform in chronic inflammatory diseases. Asian J. Pharm. Sci. 2023, 18, 100772. [Google Scholar] [CrossRef]
- Xia, L.; Zhang, C.; Lv, N.; Liang, Z.; Ma, T.; Cheng, H.; Xia, Y.; Shi, L. AdMSC-derived exosomes alleviate acute lung injury via transferring mitochondrial component to improve homeostasis of alveolar macrophages. Theranostics 2022, 12, 2928–2947. [Google Scholar] [CrossRef]
- Shen, Z.; Huang, W.; Liu, J.; Tian, J.; Wang, S.; Rui, K. Effects of Mesenchymal Stem Cell-Derived Exosomes on Autoimmune Diseases. Front. Immunol. 2021, 12, 749192. [Google Scholar] [CrossRef]
- Lee, J.H.; Won, Y.J.; Kim, H.; Choi, M.; Lee, E.; Ryoou, B.; Lee, S.G.; Cho, B.S. Adipose Tissue-Derived Mesenchymal Stem Cell-Derived Exosomes Promote Wound Healing and Tissue Regeneration. Int. J. Mol. Sci. 2023, 24, 10434. [Google Scholar] [CrossRef] [PubMed]
- Shin, K.-O.; Ha, D.H.; Kim, J.O.; Crumrine, D.A.; Meyer, J.M.; Wakefield, J.S.; Lee, Y.; Kim, B.; Kim, S.; Kim, H.; et al. Exosomes from Human Adipose Tissue-Derived Mesenchymal Stem Cells Promote Epidermal Barrier Repair by Inducing de Novo Synthesis of Ceramides in Atopic Dermatitis. Cells 2020, 9, 680. [Google Scholar] [CrossRef] [PubMed]
- Chassaing, B.; Aitken, J.D.; Malleshappa, M.; Vijay-Kumar, M. Dextran sulfate sodium (DSS)-induced colitis in mice. Curr. Protoc. Immunol. 2014, 4, 15.25.1–15.25.14. [Google Scholar] [CrossRef] [PubMed]
- Sann, H.; von Erichsen, J.; Hessmann, M.; Pahl, A.; Hoffmeyer, A. Efficacy of Drugs Used in the Treatment of IBD and Combinations Thereof in Acute DSS-Induced Colitis in Mice. Life Sci. 2013, 92, 708–718. [Google Scholar] [CrossRef]



| Score | Body Weight Loss (%) | Stool Type | Bleeding |
|---|---|---|---|
| 0 | <2% | Normal | No rectal bleeding |
| 1 | ≥2–<5% | Softer stool | Weak hemoccult |
| 2 | ≥5–<10% | Moderate diarrhea | Visual blood in stool |
| 3 | ≥10–<15% | Diarrhea | Fresh rectal bleeding |
| 4 | ≥15% | - | - |
| Grade | Extent of Inflammation | Infiltration Neutrophils + Lympho-Histiocytes | Extent of Crypt Damage | Crypt Abscesses | Sub- Mucosal Oedema | Loss of Goblet Cells | Reactive Epithelial Hyperplasia |
|---|---|---|---|---|---|---|---|
| 0 | None | None | None | None | None | None | None |
| 1 | Mucosa | Focal | Basal one third | Focal | Focal | Focal | Focal |
| 2 | Mucosa + submucosa | Multifocal | Basal two thirds | Multifocal | Multifocal | Multifocal | Multifocal |
| 3 | Mucosa + submucosa + muscle layer | Diffuse | Entire crypt damage | Diffuse | Diffuse | Diffuse | |
| 4 | Transmural | - | Crypt damage + ulceration |
| Gene | Forward Primer (5′–3′) | Reverse Primer (5′–3′) |
|---|---|---|
| GAPDH | AAC TTT GGC ATT GTG GAA GG | ACA CAT TGG GGG TAG GAA CA |
| IL-6 | GCC AGA GTC CTT CAG AGA GAT ACA | ATT GGA TGG TCT TGG TCC TTA GCC |
| TNF-α | CAG GCG GTG CCT ATG TCT C | CGA TCA CCC CGA AGT TCA GTA G |
| iNOS | GTT CTC AGC CCA ACA ATA CAA GA | GTG GAC GGG TCG ATG TCA C |
| IL-1β | TGC CAC CTT TTG ACA GTG ATG | 5AAG GTC CAC GGG AAA GAC AC |
| IL-10 | CCA AGC CTT ATC GGA AAT GA | TTT TCA CAG GGG AGA AAT CG |
Disclaimer/Publisher’s Note: The statements, opinions and data contained in all publications are solely those of the individual author(s) and contributor(s) and not of MDPI and/or the editor(s). MDPI and/or the editor(s) disclaim responsibility for any injury to people or property resulting from any ideas, methods, instructions or products referred to in the content. |
© 2023 by the authors. Licensee MDPI, Basel, Switzerland. This article is an open access article distributed under the terms and conditions of the Creative Commons Attribution (CC BY) license (https://creativecommons.org/licenses/by/4.0/).
Share and Cite
Lee, J.H.; Lötvall, J.; Cho, B.S. The Anti-Inflammatory Effects of Adipose Tissue Mesenchymal Stem Cell Exosomes in a Mouse Model of Inflammatory Bowel Disease. Int. J. Mol. Sci. 2023, 24, 16877. https://doi.org/10.3390/ijms242316877
Lee JH, Lötvall J, Cho BS. The Anti-Inflammatory Effects of Adipose Tissue Mesenchymal Stem Cell Exosomes in a Mouse Model of Inflammatory Bowel Disease. International Journal of Molecular Sciences. 2023; 24(23):16877. https://doi.org/10.3390/ijms242316877
Chicago/Turabian StyleLee, Jun Ho, Jan Lötvall, and Byong Seung Cho. 2023. "The Anti-Inflammatory Effects of Adipose Tissue Mesenchymal Stem Cell Exosomes in a Mouse Model of Inflammatory Bowel Disease" International Journal of Molecular Sciences 24, no. 23: 16877. https://doi.org/10.3390/ijms242316877
APA StyleLee, J. H., Lötvall, J., & Cho, B. S. (2023). The Anti-Inflammatory Effects of Adipose Tissue Mesenchymal Stem Cell Exosomes in a Mouse Model of Inflammatory Bowel Disease. International Journal of Molecular Sciences, 24(23), 16877. https://doi.org/10.3390/ijms242316877

