Dopaminergic Projections from the Hypothalamic A11 Nucleus to the Spinal Trigeminal Nucleus Are Involved in Bidirectional Migraine Modulation
Abstract
:1. Introduction
2. Results
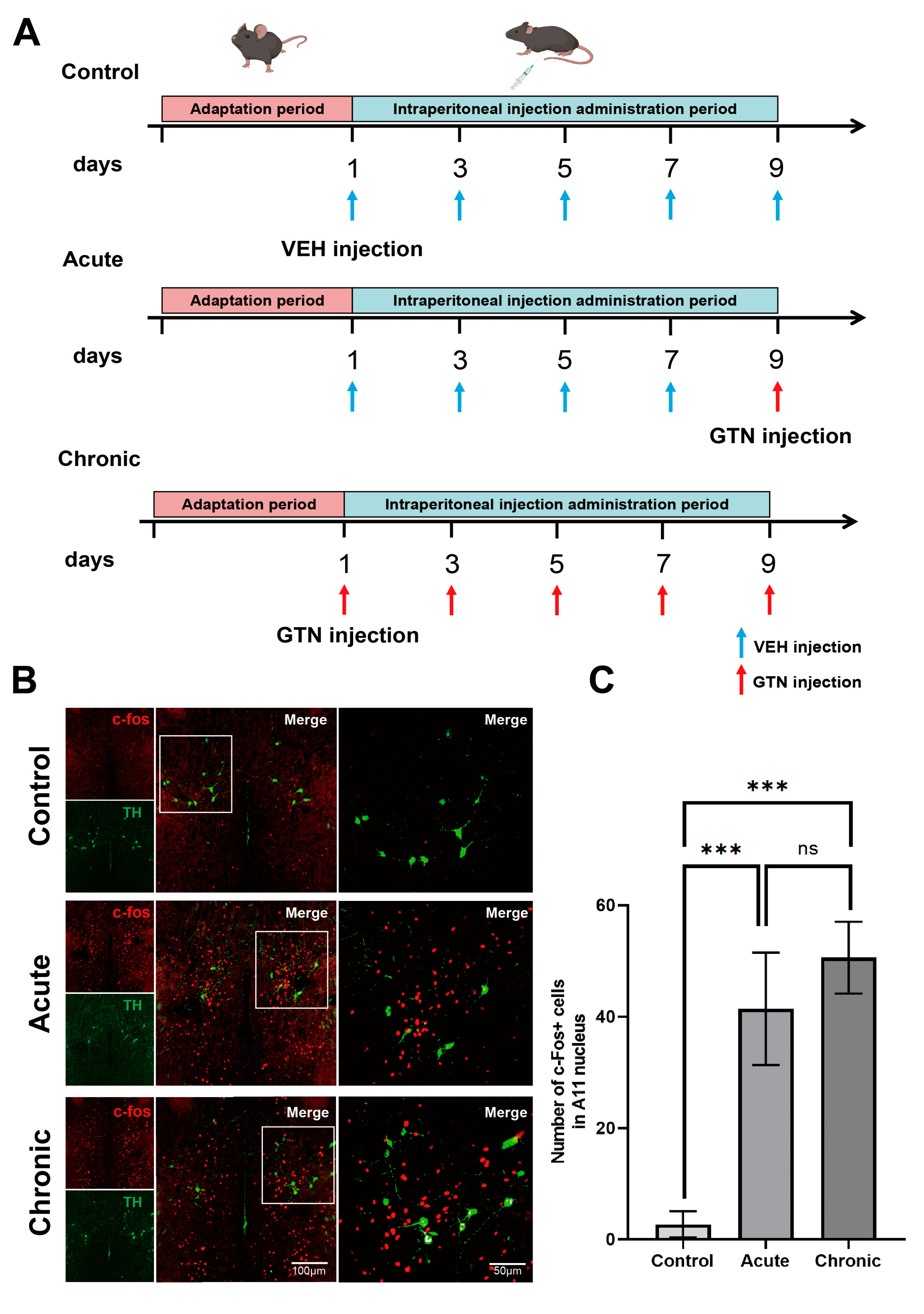
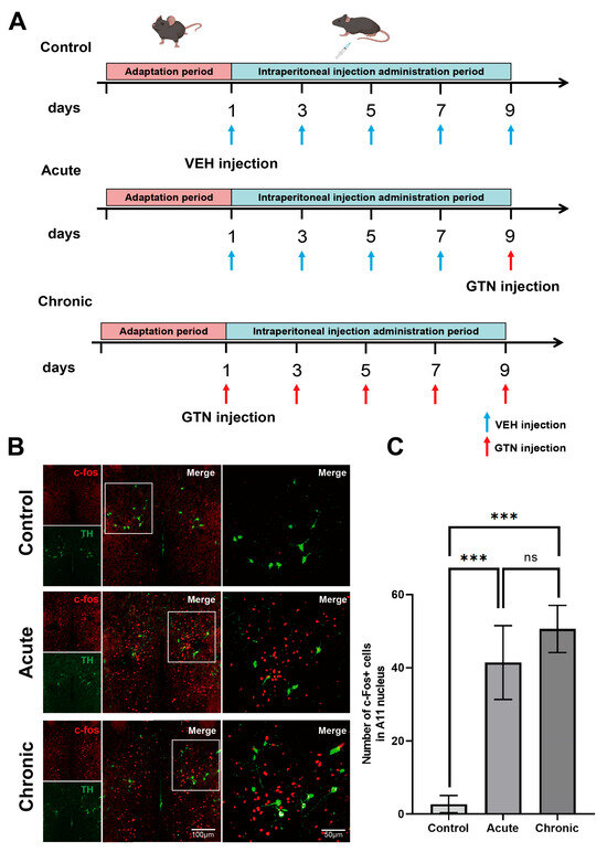
2.1. Activation of GABAergic Neurons in the A11 Nucleus after GTN Intervention and Inhibition of Dopaminergic Neurons
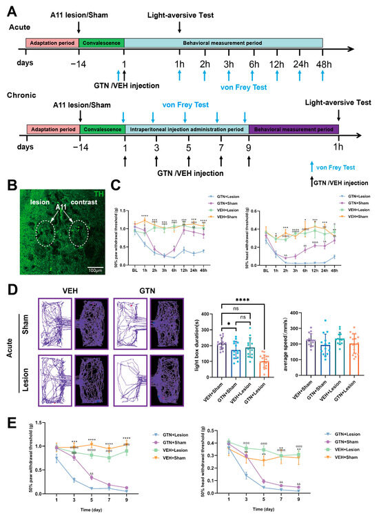
2.2. Specific Ablation of Dopaminergic Neurons in the A11 Nucleus Leads to More Intense Allodynia and Photophobic Behavior in Mice after GTN Stimulation
2.3. Dopaminergic Neurons in the A11 Nucleus Produce Projections to SP5C, and DA Secreted from the Terminal Endings Binds to D1DR and D2DR Receptors to Play a Role
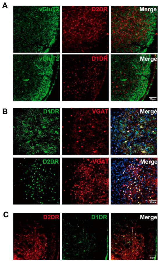
2.4. D2DR in the SP5C Region of Mice Is Predominantly Distributed in VGAT+ Neurons, Whereas D1DR Is Predominantly Distributed in GLU+ Neurons
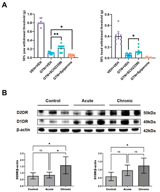
2.5. Inhibition of D2DR in the SP5C Region of Mice Enhances Allodynia, Whereas Inhibition of D1DR Attenuates Allodynia

2.6. Elevated D2DR Receptor Expression in Mouse SP5C during Migraine Chronicity
3. Discussion
4. Materials and Methods
4.1. Animals
4.2. Migraine Induction
4.3. Cannula Implantation and Drug Microinjection
4.4. Chemical Lesion of A11 Dopaminergic Neurons
4.5. Abnormal Skin Pain Sensitization Behavior
4.6. Light/Dark Test
4.7. Antegrade and Retrograde Tracing
4.8. Immunofluorescence Staining
4.9. Western Blot Analysis
4.10. Statistics
5. Conclusions
Supplementary Materials
Author Contributions
Funding
Institutional Review Board Statement
Informed Consent Statement
Data Availability Statement
Conflicts of Interest
References
- Ashina, M.; Terwindt, G.M.; Al-Karagholi, M.A.; de Boer, I.; Lee, M.J.; Hay, D.L.; Schulte, L.H.; Hadjikhani, N.; Sinclair, A.J.; Ashina, H.; et al. Migraine: Disease characterisation, biomarkers, and precision medicine. Lancet 2021, 397, 1496–1504. [Google Scholar] [CrossRef] [PubMed]
- Ashina, M.; Katsarava, Z.; Do, T.P.; Buse, D.C.; Pozo-Rosich, P.; Ozge, A.; Krymchantowski, A.V.; Lebedeva, E.R.; Ravishankar, K.; Yu, S.; et al. Migraine: Epidemiology and systems of care. Lancet 2021, 397, 1485–1495. [Google Scholar] [CrossRef] [PubMed]
- Collaborators, G.B.D.N. Global, regional, and national burden of neurological disorders, 1990-2016: A systematic analysis for the Global Burden of Disease Study 2016. Lancet Neurol. 2019, 18, 459–480. [Google Scholar] [CrossRef]
- Guven, B.; Guven, H.; Comoglu, S.S. Migraine and Yawning. Headache 2018, 58, 210–216. [Google Scholar] [CrossRef]
- Schulte, L.H.; Jurgens, T.P.; May, A. Photo-, osmo- and phonophobia in the premonitory phase of migraine: Mistaking symptoms for triggers? J. Headache Pain 2015, 16, 14. [Google Scholar] [CrossRef]
- Alstadhaug, K.; Salvesen, R.; Bekkelund, S. Insomnia and Circadian Variation of Attacks in Episodic Migraine. Headache J. Head Face Pain 2007, 47, 1184–1188. [Google Scholar] [CrossRef] [PubMed]
- Silberstein, S.; Merriam, G. Sex hormones and headache 1999 (menstrual migraine). Neurology 1999, 53, S3–S13. [Google Scholar] [PubMed]
- Buller, K.M. Neuroimmune stress responses: Reciprocal connections between the hypothalamus and the brainstem. Stress 2003, 6, 11–17. [Google Scholar] [CrossRef]
- Bartsch, T.; Levy, M.J.; Knight, Y.E.; Goadsby, P.J. Inhibition of nociceptive dural input in the trigeminal nucleus caudalis by somatostatin receptor blockade in the posterior hypothalamus. Pain 2005, 117, 30–39. [Google Scholar] [CrossRef]
- May, A.; Burstein, R. Hypothalamic regulation of headache and migraine. Cephalalgia 2019, 39, 1710–1719. [Google Scholar] [CrossRef]
- Lerebours, F.; Boulanouar, K.; Barege, M.; Denuelle, M.; Bonneville, F.; Payoux, P.; Larrue, V.; Fabre, N. Functional connectivity of hypothalamus in chronic migraine with medication overuse. Cephalalgia 2019, 39, 892–899. [Google Scholar] [CrossRef] [PubMed]
- Yuan, K.; Qin, W.; Liu, P.; Zhao, L.; Yu, D.H.; Zhao, L.M.; Dong, M.H.; Liu, J.X.; Yang, X.J.; von Deneen, K.M.; et al. Reduced Fractional Anisotropy of Corpus Callosum Modulates Inter-Hemispheric Resting State Functional Connectivity in Migraine Patients without Aura. PLoS ONE 2012, 7, e45476. [Google Scholar] [CrossRef] [PubMed]
- Charbit, A.R.; Akerman, S.; Goadsby, P.J. Dopamine: What’s new in migraine? Curr. Opin. Neurol. 2010, 23, 275–281. [Google Scholar] [CrossRef] [PubMed]
- Akerman, S.; Goadsby, P.J. Dopamine and migraine: Biology and clinical implications. Cephalalgia 2007, 27, 1308–1314. [Google Scholar] [CrossRef] [PubMed]
- Bjorklund, A.; Dunnett, S.B. Dopamine neuron systems in the brain: An update. Trends Neurosci. 2007, 30, 194–202. [Google Scholar] [CrossRef]
- Skagerberg, G.; Lindvall, O. Organization of diencephalic dopamine neurones projecting to the spinal cord in the rat. Brain Res. 1985, 342, 340–351. [Google Scholar] [CrossRef]
- Thorpe, A.J.; Clair, A.; Hochman, S.; Clemens, S. Possible sites of therapeutic action in restless legs syndrome: Focus on dopamine and alpha2delta ligands. Eur. Neurol. 2011, 66, 18–29. [Google Scholar] [CrossRef]
- Cerbo, R.; Barbanti, P.; Buzzi, M.G.; Fabbrini, G.; Brusa, L.; Roberti, C.; Zanette, E.; Lenzi, G.L. Dopamine hypersensitivity in migraine: Role of the apomorphine test. Clin. Neuropharmacol. 1997, 20, 36–41. [Google Scholar] [CrossRef]
- Giffin, N.J.; Ruggiero, L.; Lipton, R.B.; Silberstein, S.D.; Tvedskov, J.F.; Olesen, J.; Altman, J.; Goadsby, P.J.; Macrae, A. Premonitory symptoms in migraine: An electronic diary study. Neurology 2003, 60, 935–940. [Google Scholar] [CrossRef]
- Blin, O.; Azulay, J.P.; Masson, G.; Aubrespy, G.; Serratrice, G. Apomorphine-induced yawning in migraine patients: Enhanced responsiveness. Clin. Neuropharmacol. 1991, 14, 91–95. [Google Scholar] [CrossRef]
- Del Bene, E.; Poggioni, M.; De Tommasi, F. Video assessment of yawning induced by sublingual apomorphine in migraine. Headache 1994, 34, 536–538. [Google Scholar] [CrossRef]
- Ferraro, S.; Nigri, A.; Bruzzone, M.G.; Brivio, L.; Cecchini, A.P.; Verri, M.; Chiapparini, L. Massimo Leone Defective functional connectivity between posterior hypothalamus and regions of the diencephalic-mesencephalic junction in chronic cluster headache. Cephalalgia 2018, 38, 1910–1918. [Google Scholar] [CrossRef]
- Eken, C. Critical reappraisal of intravenous metoclopramide in migraine attack: A systematic review and meta-analysis. Am. J. Emerg. Med. 2015, 33, 331–337. [Google Scholar] [CrossRef]
- Ellis, G.L.; Delaney, J.; DeHart, D.A.; Owens, A. The efficacy of metoclopramide in the treatment of migraine headache. Ann. Emerg. Med. 1993, 22, 191–195. [Google Scholar] [CrossRef] [PubMed]
- Friedman, B.W.; Garber, L.; Yoon, A.; Solorzano, C.; Wollowitz, A.; Esses, D.; Bijur, P.E.; Gallagher, E.J. Randomized trial of IV valproate vs metoclopramide vs ketorolac for acute migraine. Neurology 2014, 82, 976–983. [Google Scholar] [CrossRef]
- Gaffigan, M.E.; Bruner, D.I.; Wason, C.; Pritchard, A.; Frumkin, K. A Randomized Controlled Trial of Intravenous Haloperidol Vs. Intravenous Metoclopramide for Acute Migraine Therapy in the Emergency Department. J. Emerg. Med. 2015, 49, 326–334. [Google Scholar] [CrossRef]
- Talabi, S.; Masoumi, B.; Azizkhani, R.; Esmailian, M. Metoclopramide versus sumatriptan for treatment of migraine headache: A randomized clinical trial. J. Res. Med. Sci. 2013, 18, 695–698. [Google Scholar] [PubMed]
- Tek, D.S.; McClellan, D.S.; Olshaker, J.S.; Allen, C.L.; Arthur, D.C. A prospective, double-blind study of metoclopramide hydrochloride for the control of migraine in the emergency department. Ann. Emerg. Med. 1990, 19, 1083–1087. [Google Scholar] [CrossRef] [PubMed]
- Peroutka, S.J. Dopamine and migraine. Neurology 1997, 49, 650–656. [Google Scholar] [CrossRef]
- Charbit, A.R.; Akerman, S.; Holland, P.R.; Goadsby, P.J. Neurons of the dopaminergic/calcitonin gene-related peptide A11 cell group modulate neuronal firing in the trigeminocervical complex: An electrophysiological and immunohistochemical study. J. Neurosci. 2009, 29, 12532–12541. [Google Scholar] [CrossRef]
- Koblinger, K.; Fuzesi, T.; Ejdrygiewicz, J.; Krajacic, A.; Bains, J.S.; Whelan, P.J. Characterization of A11 neurons projecting to the spinal cord of mice. PLoS ONE 2014, 9, e109636. [Google Scholar] [CrossRef]
- Kagan, R.; Kainz, V.; Burstein, R.; Noseda, R. Hypothalamic and basal ganglia projections to the posterior thalamus: Possible role in modulation of migraine headache and photophobia. Neuroscience 2013, 248, 359–368. [Google Scholar] [CrossRef]
- Jing, F.; Zhang, Y.X.; Long, T.; He, W.; Qin, G.C.; Zhang, D.K.; Chen, L.X.; Zhou, J.Y. P2Y12 receptor mediates microglial activation via RhoA/ROCK pathway in the trigeminal nucleus caudalis in a mouse model of chronic migraine. J. Neuroinflamm 2019, 16, 217. [Google Scholar] [CrossRef] [PubMed]
- Bates, E.A.; Nikai, T.; Brennan, K.C.; Fu, Y.H.; Charles, A.C.; Basbaum, A.I.; Ptacek, L.J.; Ahn, A.H. Sumatriptan alleviates nitroglycerin-induced mechanical and thermal allodynia in mice. Cephalalgia 2010, 30, 170–178. [Google Scholar] [CrossRef]
- Liu, S.; Tang, Y.; Shu, H.; Tatum, D.; Bai, Q.; Crawford, J.; Xing, Y.; Lobo, M.K.; Bellinger, L.; Kramer, P.; et al. Dopamine receptor D2, but not D1, mediates descending dopaminergic pathway-produced analgesic effect in a trigeminal neuropathic pain mouse model. Pain 2019, 160, 334–344. [Google Scholar] [CrossRef]
- Bernard, J.F.; Peschanski, M.; Besson, J.M. A possible spino (trigemino)-ponto-amygdaloid pathway for pain. Neurosci. Lett. 1989, 100, 83–88. [Google Scholar] [CrossRef] [PubMed]
- Kannan, H.; Osaka, T.; Kasai, M.; Okuya, S.; Yamashita, H. Electrophysiological properties of neurons in the caudal ven-trolateral medulla projecting to the paraventricular nucleus of the hypothalamus in rats. Brain Res. 1986, 376, 342–350. [Google Scholar] [CrossRef] [PubMed]
- Zhang, X.; Fogel, R.; Renehan, W.E. Physiology and morphology of neurons in the dorsal motor nucleus of the vagus and the nucleus of the solitary tract that are sensitive to distension of the small intestine. J. Comp. Neurol. 1992, 323, 432–448. [Google Scholar] [CrossRef] [PubMed]
- Pan, B.; Castro-Lopes, J.M.; Coimbra, A. Central afferent pathways conveying nociceptive input to the hypothalamic paraventricular nucleus as revealed by a combination of retrograde labeling and c-fos activation. J. Comp. Neurol. 1999, 413, 129–145. [Google Scholar] [CrossRef]
- Kim, J.Y.; Tillu, D.V.; Quinn, T.L.; Mejia, G.L.; Shy, A.; Asiedu, M.N.; Murad, E.; Schumann, A.P.; Totsch, S.K.; Sorge, R.E.; et al. Spinal dopaminergic projections control the transition to pathological pain plasticity via a D1/D5-mediated mechanism. J. Neurosci. 2015, 35, 6307–6317. [Google Scholar] [CrossRef]
- Eberhart, J.A.; Morrell, J.I.; Krieger, M.S.; Pfaff, D.W. An autoradiographic study of projections ascending from the midbrain central gray, and from the region lateral to it, in the rat. J. Comp. Neurol. 1985, 241, 285–310. [Google Scholar] [CrossRef] [PubMed]
- Beitz, A.J. The organization of afferent projections to the midbrain periaqueductal gray of the rat. Neuroscience 1982, 7, 133–159. [Google Scholar] [CrossRef] [PubMed]
- Burstein, R.; Yamamura, H.; Malick, A.; Strassman, A.M. Chemical stimulation of the intracranial dura induces enhanced responses to facial stimulation in brain stem trigeminal neurons. J. Neurophysiol. 1998, 79, 964–982. [Google Scholar] [CrossRef]
- Malick, A.; Burstein, R. Cells of origin of the trigeminohypothalamic tract in the rat. J. Comp. Neurol. 1998, 400, 125–144. [Google Scholar] [CrossRef]
- Malick, A.; Strassman, A.M.; Burstein, R. Trigeminohypothalamic and reticulohypothalamic tract neurons in the upper cervical spinal cord and caudal medulla of the rat. J. Neurophysiol. 2000, 84, 2078–2112. [Google Scholar] [CrossRef] [PubMed]
- Cliffer, K.D.; Burstein, R.; Giesler, G.J., Jr. Distributions of spinothalamic, spinohypothalamic, and spinotelencephalic fibers revealed by anterograde transport of PHA-L in rats. J. Neurosci. 1991, 11, 852–868. [Google Scholar] [CrossRef] [PubMed]
- Norgren, R. Gustatory responses in the hypothalamus. Brain Res. 1970, 21, 63–77. [Google Scholar] [CrossRef]
- Peyron, C.; Tighe, D.K.; van den Pol, A.N.; de Lecea, L.; Heller, H.C.; Sutcliffe, J.G.; Kilduff, T.S. Neurons containing hypocretin (orexin) project to multiple neuronal systems. J. Neurosci. 1998, 18, 9996–10015. [Google Scholar] [CrossRef]
- Sherin, J.E.; Shiromani, P.J.; McCarley, R.W.; Saper, C.B. Activation of ventrolateral preoptic neurons during sleep. Science 1996, 271, 216–219. [Google Scholar] [CrossRef]
- Yuan, K.; Zhao, L.; Cheng, P.; Yu, D.H.; Zhao, L.M.; Dong, T.; Xing, L.H.; Bi, Y.Z.; Yang, X.J.; von Deneen, K.M.; et al. Altered Structure and Resting-State Functional Connectivity of the Basal Ganglia in Migraine Patients Without Aura. J. Pain 2013, 14, 836–844. [Google Scholar] [CrossRef]
- Russo, A.; Tessitore, A.; Giordano, A.; Corbo, D.; Marcuccio, L.; De Stefano, M.; Salemi, F.; Conforti, R.; Esposito, F.; Tedeschi, G. Executive resting-state network connectivity in migraine without aura. Cephalalgia 2012, 32, 1041–1048. [Google Scholar] [CrossRef] [PubMed]
- Jin, C.W.; Yuan, K.; Zhao, L.M.; Zhao, L.; Yu, D.H.; von Deneen, K.M.; Zhang, M.; Qin, W.; Sun, W.X.; Tian, J. Structural and functional abnormalities in migraine patients without aura. NMR Biomed. 2013, 26, 58–64. [Google Scholar] [CrossRef]
- Tessitore, A.; Russo, A.; Giordano, A.; Conte, F.; Corbo, D.; De Stefano, M.; Cirillo, S.; Cirillo, M.; Esposito, F.; Tedeschi, G. Disrupted default mode network connectivity in migraine without aura. J. Headache Pain 2013, 14, 89. [Google Scholar] [CrossRef] [PubMed]
- Schwedt, T.J.; Schlaggar, B.L.; Mar, S.; Nolan, T.; Coalson, R.S.; Nardos, B.; Benzinger, T.; Larson-Prior, L.J. Atypical Resting-State Functional Connectivity of Affective Pain Regions in Chronic Migraine. Headache 2013, 53, 737–751. [Google Scholar] [CrossRef]
- Hadjikhani, N.; Ward, N.; Boshyan, J.; Napadow, V.; Maeda, Y.; Truini, A.; Caramia, F.; Tinelli, E.; Mainero, C. The missing link: Enhanced functional connectivity between amygdala and visceroceptive cortex in migraine. Cephalalgia 2013, 33, 1264–1268. [Google Scholar] [CrossRef]
- Abdallah, K.; Monconduit, L.; Artola, A.; Luccarini, P.; Dallel, R. GABA(A)ergic inhibition or dopamine denervation of the A11 hypothalamic nucleus induces trigeminal analgesia. Pain 2015, 156, 644–655. [Google Scholar] [CrossRef] [PubMed]
- Megat, S.; Shiers, S.; Moy, J.K.; Barragan-Iglesias, P.; Pradhan, G.; Seal, R.P.; Dussor, G.; Price, T.J. A Critical Role for Dopamine D5 Receptors in Pain Chronicity in Male Mice. J. Neurosci. 2018, 38, 379–397. [Google Scholar] [CrossRef]
- Lapirot, O.; Melin, C.; Modolo, A.; Nicolas, C.; Messaoudi, Y.; Monconduit, L.; Artola, A.; Luccarini, P.; Dallel, R. Tonic and phasic descending dopaminergic controls of nociceptive transmission in the medullary dorsal horn. Pain 2011, 152, 1821–1831. [Google Scholar] [CrossRef]
- Wei, H.; Viisanen, H.; Pertovaara, A. Descending modulation of neuropathic hypersensitivity by dopamine D2 receptors in or adjacent to the hypothalamic A11 cell group. Pharmacol. Res. 2009, 59, 355–363. [Google Scholar] [CrossRef]
- Huang, M.J.; Wang, G.Q.; Lin, Y.Z.; Guo, Y.Y.; Ren, X.H.; Shao, J.P.; Cao, J.; Zang, W.D.; Li, Z.H. Dopamine receptor D2, but not D1, mediates the reward circuit from the ventral tegmental area to the central amygdala, which is involved in pain relief. Mol. Pain 2022, 18, 17448069221145096. [Google Scholar] [CrossRef]
- Tan, K.R.; Yvon, C.; Turiault, M.; Mirzabekov, J.J.; Doehner, J.; Labouebe, G.; Deisseroth, K.; Tye, K.M.; Luscher, C. GABA Neurons of the VTA Drive Conditioned Place Aversion. Neuron 2012, 73, 1173–1183. [Google Scholar] [CrossRef] [PubMed]
- van Zessen, R.; Phillips, J.L.; Budygin, E.A.; Stuber, G.D. Activation of VTA GABA Neurons Disrupts Reward Consumption. Neuron 2012, 73, 1184–1194. [Google Scholar] [CrossRef] [PubMed]
- DaSilva, A.F.; Nascimento, T.D.; Jassar, H.; Heffernan, J.; Toback, R.L.; Lucas, S.; DosSantos, M.F.; Bellile, E.L.; Boonstra, P.S.; Taylor, J.M.G.; et al. Dopamine D2/D3 imbalance during migraine attack and allodynia in vivo. Neurology 2017, 88, 1634–1641. [Google Scholar] [CrossRef] [PubMed]
- Maegawa, H.; Usami, N.; Kudo, C.; Hanamoto, H.; Niwa, H. Dopaminergic Modulation of Orofacial Mechanical Hypersensitivity Induced by Infraorbital Nerve Injury. Int. J. Mol. Sci. 2020, 21, 1945. [Google Scholar] [CrossRef] [PubMed]
- Clemens, S.; Belin-Rauscent, A.; Simmers, J.; Combes, D. Opposing modulatory effects of D1-and D2-like receptor activation on a spinal central pattern generator. J. Neurophysiol. 2012, 107, 2250–2259. [Google Scholar] [CrossRef]
- Paulus, W.; Trenkwalder, C. Less is more: Pathophysiology of dopaminergic-therapy-related augmentation in restless legs syndrome. Lancet Neurol. 2006, 5, 878–886. [Google Scholar] [CrossRef] [PubMed]
- Wu, X.; Xu, F.-L.; Xia, X.; Wang, B.-J.; Yao, J. MicroRNA-15a, microRNA-15b and microRNA-16 inhibit the human dopamine D1 receptor expression in four cell lines by targeting 3′UTR –12 bp to + 154 bp. Artif. Cells Nanomed. Biotechnol. 2019, 48, 276–287. [Google Scholar] [CrossRef]
- Zhang, Y.; Wang, Y.; Wang, L.; Bai, M.; Zhang, X.; Zhu, X. Dopamine Receptor D2 and Associated microRNAs Are Involved in Stress Susceptibility and Resistance to Escitalopram Treatment. Int. J. Neuropsychopharmacol. 2015, 18, pyv025. [Google Scholar] [CrossRef]
- Wen, Q.; Wang, Y.; Pan, Q.; Tian, R.; Zhang, D.; Qin, G.; Zhou, J.; Chen, L. MicroRNA-155-5p promotes neuroinflammation and central sensitization via inhibiting SIRT1 in a nitroglycerin-induced chronic migraine mouse model. J. Neuroinflamm 2021, 18, 287. [Google Scholar] [CrossRef]
- Clemens, S.; Hochman, S. Conversion of the modulatory actions of dopamine on spinal reflexes from depression to facilitation in D-3 receptor knock-out mice. J. Neurosci. 2004, 24, 11337–11345. [Google Scholar] [CrossRef]
- Zhang, L.; Lu, C.; Kang, L.; Li, Y.; Tang, W.; Zhao, D.; Yu, S.; Liu, R. Temporal characteristics of astrocytic activation in the TNC in a mice model of pain induced by recurrent dural infusion of inflammatory soup. J. Headache Pain 2022, 23, 8. [Google Scholar] [CrossRef] [PubMed]
- Casili, G.; Lanza, M.; Filippone, A.; Campolo, M.; Paterniti, I.; Cuzzocrea, S.; Esposito, E. Dimethyl fumarate alleviates the nitroglycerin (NTG)-induced migraine in mice. J. Neuroinflammation 2020, 17, 59. [Google Scholar] [CrossRef] [PubMed]
- Burgos-Vega, C.C.; Quigley, L.D.; Trevisan Dos Santos, G.; Yan, F.; Asiedu, M.; Jacobs, B.; Motina, M.; Safdar, N.; Yousuf, H.; Avona, A.; et al. Non-invasive dural stimulation in mice: A novel preclinical model of migraine. Cephalalgia 2019, 39, 123–134. [Google Scholar] [CrossRef] [PubMed]
- Fried, N.T.; Maxwell, C.R.; Elliott, M.B.; Oshinsky, M.L. Region-specific disruption of the blood-brain barrier following repeated inflammatory dural stimulation in a rat model of chronic trigeminal allodynia. Cephalalgia 2018, 38, 674–689. [Google Scholar] [CrossRef]







| Antibody | Dilution | Vendor | Catalog Number |
|---|---|---|---|
| Anti-Tyrosine Hydroxylase | 1:1000 | GeneTex | GTX10372 |
| Anti-c-fos | 1:1000 | CST | 2250S |
| Anti-DRD1A | 1:500 | Millipore | MAB5290 |
| Anti-DRD2 | 1:500 | Millipore | AB5084P |
| Anti-GABAA receptor | 1:400 | Abcam | ab300069 |
| Anti-GAD65 | 1:400 | Abcam | ab239372 |
| Anti-DRD1 | 1:500 | Abcam | ab279713 |
| Anti-DRD2 | 1:500 | Proteintech | 55084 |
| Anti-vGluT2 | 1:1000 | Abcam | ab79157 |
| Anti-beta Actin | 1:1000 | Proteintech | 20536 |
| Goat anti-mouse 488 | 1:1000 | Abcam | ab150113 |
| Goat anti-rabbit 594 | 1:1000 | Abcam | ab150080 |
| HRP- Goat Anti-Mouse lgG | 1:1000 | Proteintech | SA00001-1 |
| HRP- Goat Anti-Rabbit lgG | 1:1000 | Proteintech | SA00001-2 |
Disclaimer/Publisher’s Note: The statements, opinions and data contained in all publications are solely those of the individual author(s) and contributor(s) and not of MDPI and/or the editor(s). MDPI and/or the editor(s) disclaim responsibility for any injury to people or property resulting from any ideas, methods, instructions or products referred to in the content. |
© 2023 by the authors. Licensee MDPI, Basel, Switzerland. This article is an open access article distributed under the terms and conditions of the Creative Commons Attribution (CC BY) license (https://creativecommons.org/licenses/by/4.0/).
Share and Cite
Li, C.; Li, Y.; Zhang, W.; Ma, Z.; Xiao, S.; Xie, W.; Miao, S.; Li, B.; Lu, G.; Liu, Y.; et al. Dopaminergic Projections from the Hypothalamic A11 Nucleus to the Spinal Trigeminal Nucleus Are Involved in Bidirectional Migraine Modulation. Int. J. Mol. Sci. 2023, 24, 16876. https://doi.org/10.3390/ijms242316876
Li C, Li Y, Zhang W, Ma Z, Xiao S, Xie W, Miao S, Li B, Lu G, Liu Y, et al. Dopaminergic Projections from the Hypothalamic A11 Nucleus to the Spinal Trigeminal Nucleus Are Involved in Bidirectional Migraine Modulation. International Journal of Molecular Sciences. 2023; 24(23):16876. https://doi.org/10.3390/ijms242316876
Chicago/Turabian StyleLi, Chenhao, Yang Li, Wenwen Zhang, Zhenjie Ma, Shaobo Xiao, Wei Xie, Shuai Miao, Bozhi Li, Guangshuang Lu, Yingyuan Liu, and et al. 2023. "Dopaminergic Projections from the Hypothalamic A11 Nucleus to the Spinal Trigeminal Nucleus Are Involved in Bidirectional Migraine Modulation" International Journal of Molecular Sciences 24, no. 23: 16876. https://doi.org/10.3390/ijms242316876
APA StyleLi, C., Li, Y., Zhang, W., Ma, Z., Xiao, S., Xie, W., Miao, S., Li, B., Lu, G., Liu, Y., Bai, W., & Yu, S. (2023). Dopaminergic Projections from the Hypothalamic A11 Nucleus to the Spinal Trigeminal Nucleus Are Involved in Bidirectional Migraine Modulation. International Journal of Molecular Sciences, 24(23), 16876. https://doi.org/10.3390/ijms242316876
