Nanodiamond Effects on Cancer Cell Radiosensitivity: The Interplay between Their Chemical/Physical Characteristics and the Irradiation Energy
Abstract
:1. Introduction
2. Results
2.1. Diffuse Reflectance Infrared Fourier-Transform (DRIFT) Spectroscopy and Photoluminescence (PL) Spectroscopy of ND Samples
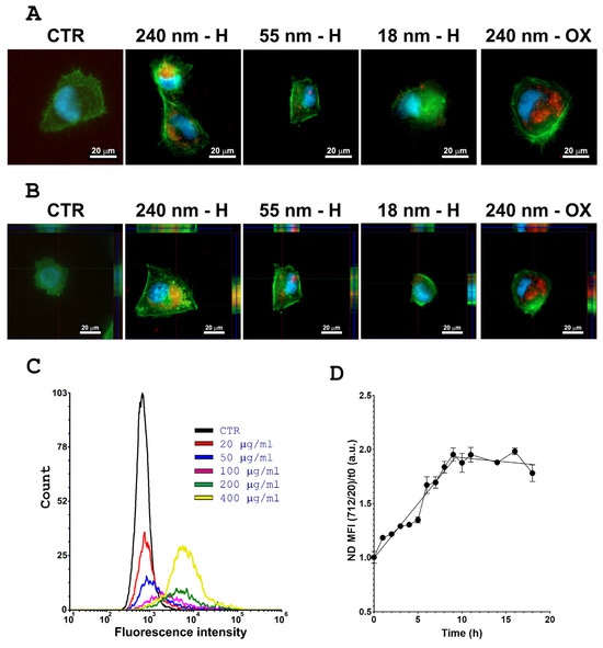
2.2. Fluorescence Microscopy and Flow Cytometry to Assess ND Internalization
2.3. Raman Microscopy to Assess ND Cellular Distribution
2.4. Clonogenic Survival after Combined Treatment with NDs and X-rays
2.5. Clonogenic Survival and DNA Damage after Combined Treatment with NDs and γ-Rays
2.6. Bax and Caspase-3 Analysis after 240 nm H-ND/γ-Ray Combined Treatment
3. Discussion
4. Materials and Methods
4.1. Cell Cultures
4.2. ND Preparation
4.3. DRIFT Spectroscopy
4.4. PL Spectroscopy
4.5. ND Administration to the Cell Cultures
4.6. Visualization of ND Location Using Fluorescence Microscopy
4.7. Visualization of ND Location Using Raman Microscopy
4.8. Cell Irradiation with X-rays
4.9. Cell Irradiation with γ-Photons
4.10. Clonogenic Survival
4.11. Flow Cytometry Analysis
4.12. Western Blot
4.13. Real-Time PCR
4.14. Statistics
5. Conclusions
Supplementary Materials
Author Contributions
Funding
Institutional Review Board Statement
Informed Consent Statement
Data Availability Statement
Acknowledgments
Conflicts of Interest
Abbreviations
| BP | Bandpass |
| BSA | Bovine serum albumin |
| DAPI | 4′,6-diamidin-2-fenilindolo |
| DBSs | Double-strand breaks |
| DRIFT | Diffuse reflectance infrared Fourier transform |
| FBS | Foetal bovine serum |
| FSC | Forward scatter |
| H-NDs | Hydrogenated nanodiamonds |
| HPHT | High pressure high temperature |
| LET | Linear energy transfer |
| MB | Medulloblastoma |
| MEM | Minimum Essential Medium |
| MFI | Median Fluorescence Intensity |
| NDs | Nanodiamonds |
| NV | Nitrogen-vacancy |
| OX-NDs | Oxidized nanodiamonds |
| PBS | Phosphate-buffered saline |
| PE | Plating efficiency |
| PL | Photoluminescence |
| PVDF | Polyvinylidene fluoride |
| ROS | Reactive oxygen species |
| RT | Radiotherapy |
| SEM | Standard error of the mean |
| SSC | Side scatter |
| TBS | Tris-buffered saline |
References
- Wang, H.; Mu, X.; He, H.; Zhang, X.D. Cancer Radiosensitizers. Trends Pharmacol. Sci. 2018, 39, 24–48. [Google Scholar] [CrossRef]
- Mi, Y.; Shao, Z.; Vang, J.; Kaidar-Person, O.; Wang, A.Z. Application of nanotechnology to cancer radiotherapy. Cancer Nano. 2016, 7, 11. [Google Scholar] [CrossRef]
- Song, X.; Sun, Z.; Li, L.; Zhou, L.; Yuan, S. Application of nanomedicine in radiotherapy sensitization. Front. Oncol. 2023, 13, 1088878. [Google Scholar] [CrossRef]
- Falk, M. Nanodiamonds and nanoparticles as tumor cell radiosensitizers-promising results but an obscure mechanism of action. Ann. Transl. Med. 2017, 5, 18. [Google Scholar] [CrossRef]
- Retif, P.; Pinel, S.; Toussaint, M.; Frochot, C.; Chouikrat, R.; Bastogne, T.; Barberi-Heyob, M. Nanoparticles for Radiation Therapy Enhancement: The Key Parameters. Theranostics 2015, 5, 1030–1044. [Google Scholar] [CrossRef]
- Kuncic, Z.; Lacombe, S. Nanoparticle radio-enhancement: Principles, progress and application to cancer treatment. Phys. Med. Biol. 2018, 63, 02TR01. [Google Scholar] [CrossRef]
- Yu, S.J.; Kang, M.W.; Chang, H.C.; Chen, K.M.; Yu, Y.C. Bright fluorescent nanodiamonds: No photobleaching and low cytotoxicity. J. Am. Chem. Soc. 2005, 127, 17604–17605. [Google Scholar] [CrossRef]
- Chang, Y.R.; Lee, H.Y.; Chen, K.; Chang, C.C.; Tsai, D.S.; Fu, C.C.; Lim, T.S.; Tzeng, Y.K.; Fang, C.Y.; Han, C.C.; et al. Mass production and dynamic imaging of fluorescent nanodiamonds. Nat. Nanotechnol. 2008, 3, 284–288. [Google Scholar] [CrossRef]
- van der Laan, K.; Hasani, M.; Zheng, T.; Schirhagl, R. Nanodiamonds for In Vivo Applications. Small 2018, 14, 1703838. [Google Scholar] [CrossRef]
- Grall, R.; Girard, H.; Saad, L.; Petit, T.; Gesset, C.; Combis-Schlumberger, M.; Paget, V.; Delic, J.; Arnault, J.-C.; Chevillard, S. Impairing the radioresistance of cancer cells by hydrogenated nanodiamonds. Biomaterials 2015, 61, 290–298. [Google Scholar] [CrossRef]
- Sturari, S.; Varzi, V.; Aprà, P.; Britel, A.; Amine, N.-H.; Andrini, G.; Corte, E.; Tomagra, G.; Mino, L.; Olivero, P.; et al. A comprehensive study of the effect of thermally induced surface terminations on nanodiamonds electrical properties. Surf. Interfaces 2023, 38, 102831. [Google Scholar] [CrossRef]
- Mochalin, V.N.; Shenderova, O.; Ho, D.; Gogotsi, Y. The properties and applications of nanodiamonds. Nat. Nanotechnol. 2011, 7, 11–23. [Google Scholar] [CrossRef]
- Picollo, F.; Mino, L.; Battiato, A.; Ditalia Tchernij, S.; Forneris, J.; Martina, K.; Sacco, M.; Tagliapietra, S.; Vittone, E.; Olivero, P.; et al. Synthesis and characterization of porphyrin functionalized nanodiamonds. Diam. Relat. Mater. 2019, 91, 22–28. [Google Scholar] [CrossRef]
- Hui, Y.Y.; Cheng, C.-L.; Chang, H.-C. Nanodiamonds for optical bioimaging. J. Phys. D. Appl. Phys. 2010, 43, 374021. [Google Scholar] [CrossRef]
- Hemelaar, S.R.; De Boer, P.; Chipaux, M.; Zuidema, W.; Hamoh, T.; Martinez, F.P.; Nagl, A.; Hoogenboom, J.P.; Giepmans, B.N.G.; Schirhagl, R. Nanodiamonds as multi-purpose labels for microscopy. Sci. Rep. 2017, 7, 720. [Google Scholar] [CrossRef]
- Kaur, R.; Badea, I. Nanodiamonds as novel nanomaterials for biomedical applications: Drug delivery and imaging systems. Int. J. Nanomed. 2013, 8, 203–220. [Google Scholar]
- Petrini, G.; Tomagra, G.; Bernardi, E.; Moreva, E.; Traina, P.; Marcantoni, A.; Picollo, F.; Kvaková, K.; Cígler, P.; PietroDegiovanni, I.; et al. Nanodiamond–Quantum Sensors Reveal TemperatureVariation Associated to Hippocampal Neurons Firing. Adv. Sci. 2022, 9, 2202014. [Google Scholar] [CrossRef]
- Aprà, P.; Ripoll-Sau, J.; Manzano-Santamaría, J.; Munuera, C.; Forneris, J.; Ditalia Tchernij, S.; Olivero, P.; Picollo, F.; Vittone, E.; Ynsa, M.D. Structural characterization of 8 MeV 11B implanted diamond. Diam. Relat. Mater. 2020, 104, 107770. [Google Scholar] [CrossRef]
- Li, X.; Shao, J.; Qin, Y.; Shao, C.; Zheng, T.; Ye, L. TAT-conjugated nanodiamond for the enhanced delivery of doxorubicin. J. Mater. Chem. 2011, 21, 7966–7973. [Google Scholar] [CrossRef]
- Nunes-Pereira, J.; Silva, A.R.; Ribeiro, C.; Carabineiro, S.A.C.; Buijnsters, J.G.; Lanceros-Méndez, S. Nanodiamonds/poly(vinylidene fluoride) composites for tissue engineering applications. Compos. Part. B Eng. 2017, 111, 37–44. [Google Scholar] [CrossRef]
- Petit, T.; Puskar, L. FTIR spectroscopy of nanodiamonds: Methods and interpretation. Diam. Relat. Mater. 2018, 89, 52–66. [Google Scholar] [CrossRef]
- Ji, S.; Jiang, T.; Xu, K.; Li, S. FTIR study of the adsorption of water on ultradispersed diamond powder surface. Appl. Surf. Sci. 1998, 133, 231–238. [Google Scholar] [CrossRef]
- Doherty, M.W.; Manson, N.B.; Delaney, P.; Jelezko, F.; Wrachtrup, J.; Hollenberg, L.C.L. The nitrogen-vacancy colour centre in diamond. Phys. Rep. 2013, 528, 1–45. [Google Scholar] [CrossRef]
- Zaitsev, A.M. Optical Properties of Diamond; Springer: Heidelberg/Berlin, Germany, 2001. [Google Scholar]
- Weng, M.-F.; Chiang, S.-Y.; Wang, N.-S.; Niu, H. Fluorescent nanodiamonds for specifically targeted bioimaging: Application to the interaction of transferrin with transferrin receptor. Diam. Relat. Mater. 2009, 18, 587–591. [Google Scholar] [CrossRef]
- Fu, C.C.; Lee, H.Y.; Chen, K.; Lim, T.S.; Wu, H.Y.; Lin, P.K.; Wei, P.K.; Tsao, P.H.; Chang, H.C.; Fann, W. Characterization and application of single fluorescent nanodiamonds as cellular biomarkers. Proc. Natl. Acad. Sci. USA 2007, 104, 727–732. [Google Scholar] [CrossRef]
- Wόjcik, B.; Zawadzka, K.; Jaworski, S.; Kutwin, M.; Sosnowska, M.; Ostrowska, A.; Grodzik, M.; Małolepszy, A.; Mazurkiewicz-Pawlicka, M.; Wierzbicki, M. Dependence of diamond nanoparticle cytotoxicity on physicochemical parameters: Comparative studies of glioblastoma, breast cancer, and hepatocellular carcinoma cell lines. Nanotoxicology 2023, 17, 310–337. [Google Scholar] [CrossRef]
- Wang, J.; Zhan, Y.; Bao, N.; Lu, C. Quantitative measurement of quantum dot uptake at the cell population level using microfluidic evanescent-wave-based flow cytometry. Lab Chip 2012, 12, 1441–1445. [Google Scholar] [CrossRef]
- Kim, J.A.; Åberg, C.; Salvati, A.; Dawson, K.A. Role of cell cycle on the cellular uptake and dilution of nanoparticles in a cell population. Nat. Nanotechnol. 2012, 7, 62–68. [Google Scholar] [CrossRef]
- Wee, T.-L.; Mau, Y.-W.; Fang, C.-Y.; Hsu, H.-L.; Han, C.-C.; Chang, H.-C. Preparation and characterization of green fluorescent nanodiamonds for biological applications. Diam. Relat. Mater. 2009, 18, 567–573. [Google Scholar] [CrossRef]
- Fang, C.Y.; Vaijayanthimala, V.; Cheng, C.A.; Yeh, S.H.; Chang, C.F.; Li, C.L.; Chang, H.C. The exocytosis of fluorescent nanodiamond and its use as a long-term cell tracker. Small 2011, 7, 3363–3370. [Google Scholar] [CrossRef]
- Lien, Z.Y.; Hsu, T.C.; Liu, K.K.; Liao, W.S.; Hwang, K.C.; Chao, J. Cancer cell labeling and tracking using fluorescent and magnetic nanodiamond. Biomaterials 2012, 33, 6172–6185. [Google Scholar] [CrossRef]
- Stehlik, S.; Glatzel, T.; Pichot, V.; Pawlak, R.; Meyer, E.; Spitzer, D.; Rezek, B. Water interaction with hydrogenated and oxidized detonation nanodiamonds—Microscopic and spectroscopic analysis. Diam. Relat. Mater. 2016, 63, 97–102. [Google Scholar] [CrossRef]
- Aprà, P.; Mino, L.; Battiato, A.; Olivero, P.; Sturari, S.; Valsania, M.C.; Varzi, V.; Picollo, F. Interaction of Nanodiamonds with Water: Impact of Surface Chemistry on Hydrophilicity, Aggregation and Electrical Properties. Nanomaterials 2021, 11, 2740. [Google Scholar] [CrossRef]
- Popescu, R.C.; Savu, D.; Dorobantu, I.; Vasile, B.S.; Hosser, H.; Boldeiu, A.; Temelie, M.; Straticiuc, M.; Iancu, D.A.; Andronescu, E.; et al. Efficient uptake and retention of iron oxide-based nanoparticles in HeLa cells leads to an effective intracellular delivery of doxorubicin. Sci. Rep. 2020, 10, 10530. [Google Scholar] [CrossRef] [PubMed]
- Lennart, T.; Xiue, J.; Ulrich, N.G. New views on cellular uptake and trafficking of manufactured nanoparticles. J. R. Soc. Interface 2013, 10, 20120939. [Google Scholar]
- Chithrani, D.B.; Jelveh, S.; Jalali, F.; van Prooijen, M.; Allen, C.; Bristow, R.G.; Hill, R.P.; Jaffray, D.A. Gold Nanoparticles as Radiation Sensitizers in Cancer Therapy. Radiat. Res. 2010, 173, 719–728. [Google Scholar] [CrossRef]
- Woodhams, B.; Ansel-Bollepalli, L.; Surmacki, J.; Knowles, H.; Maggini, L.; de Volder, M.; Atatüre, M.; Bohndiek, S. Graphitic and oxidised high pressure high temperature (HPHT) nanodiamonds induce differential biological responses in breast cancer cell lines. Nanoscale 2018, 10, 12169–12179. [Google Scholar] [CrossRef]
- Jeevanandam, J.; Barhoum, A.; Chan, Y.S.; Dufresne, A.; Danquah, M.K. Review on Nanoparticles and Nanostructured Materials: History, Sources, Toxicity and Regulations. Beilstein J. Nanotechnol. 2018, 9, 1050–1074. [Google Scholar] [CrossRef]
- Yuan, Y.; Wang, X.; Jia, G.; Liu, J.-H.; Wang, T.; Gu, Y.; Yang, S.-T.; Zhen, S.; Wang, H.; Liu, Y. Pulmonary toxicity and translocation of nanodiamonds in mice. Diam. Relat. Mater. 2010, 19, 291–299. [Google Scholar] [CrossRef]
- Karpeta-Kaczmarek, J.; Kędziorski, A.; Augustyniak-Jabłokow, M.A.; Dziewięcka, M.; Augustyniak, M. Chronic toxicity of nanodiamonds can disturb development and reproduction of Acheta domesticus L. Environ. Res. 2018, 166, 602–609. [Google Scholar] [CrossRef]
- Mohan, N.; Chen, C.-S.; Hsieh, H.-H.; Wu, Y.-C.; Chang, H.-C. In Vivo Imaging and Toxicity Assessments of Fluorescent Nanodiamonds in Caenorhabditis elegans. Nano Lett. 2010, 10, 3692–3699. [Google Scholar] [CrossRef]
- Petit, T.; Girard, H.A.; Trouvé, A.; Batonneau-Gener, I.; Bergonzo, P.; Arnault, J.-C. Surface transfer doping can mediate both colloidal stability and self-assembly of nanodiamonds. Nanoscale 2013, 5, 8958–8962. [Google Scholar] [CrossRef]
- Petit, T.; Puskar, L.; Dolenko, T.; Choudhury, S.; Ritter, E.; Burikov, S.; Laptinskiy, K.; Brzustowski, Q.; Schade, U.; Yuzawa, U.; et al. Unusual water hydrogen bond network around hydrogenated nanodiamonds. J. Phys. Chem. C 2017, 121, 5185–5194. [Google Scholar] [CrossRef]
- Brun, E.; Girard, H.A.; Arnault, J.-C.; Mermoux, M.; Sicard-Roselli, C. Hydrogen plasma treated nanodiamonds lead to an overproduction of hydroxyl radicals and solvated electrons in solution under ionizing radiation. Carbon 2020, 162, 510–518. [Google Scholar] [CrossRef]
- Butterworth, K.T.; McMahon, S.J.; Currell, F.J.; Prise, K.M. Physical basis and biological mechanisms of gold nanoparticle radiosensitization. Nanoscale 2012, 4, 4830–4838. [Google Scholar] [CrossRef]
- Chow, J. Characteristics of secondary electrons from irradiated gold nanoparticlein radiotherapy. In Handbook of Nanoparticles; Springer: Cham, Switzerland, 2015; pp. 1–19. [Google Scholar]
- Watson, C.; Ge, J.; Cohen, J.; Pyrgiotakis, G.; Engelward, B.P.; Demokritou, P. High-throughput screening platform for engineered nanoparticle-mediated genotoxicity using CometChip technology. ACS Nano 2014, 8, 2118–2133. [Google Scholar] [CrossRef] [PubMed]
- Mowat, P.; Mignot, A.; Rima, W.; Lux, F.; Tillement, O.; Roulin, C.; Dutreix, M.; Bechet, D.; Huger, S.; Humbert, L.; et al. In vitro radiosensitizing effects of ultrasmall gadolinium based particles on tumour cells. J. Nanosci. Nanotechnol. 2011, 11, 7833–7839. [Google Scholar] [CrossRef]
- Miladi, I.; Aloy, M.T.; Armandy, E.; Mowat, P.; Kryza, D.; Magné, N.; Tillement, O.; Lux, F.; Billotey, C.; Janier, M.; et al. Combining ultrasmall gadolinium-based nanoparticles with photon irradiation overcomes radioresistance of head and neck squamous cell carcinoma. Nanomedicine 2015, 11, 247–257. [Google Scholar] [CrossRef]
- Štefančíková, L.; Lacombe, S.; Salado, D.; Porcel, E.; Pagáčová, E.; Tillement, O.; Lux, F.; Depeš, D.; Kozubek, S.; Falk, M. Effect of gadolinium-based nanoparticles on nuclear DNA damage and repair in glioblastoma tumor cells. J. Nanobiotechnology 2016, 14, 63. [Google Scholar] [CrossRef]
- Porcel, E.; Liehn, S.; Remita, H.; Usami, N.; Kobayashi, K.; Furusawa, Y.; Le Sech, C.; Lacombe, S. Platinum nanoparticles: A promising material for future cancer therapy? Nanotechnology 2010, 2, 85103. [Google Scholar] [CrossRef]
- Chen, X.; Wang, H.; Wang, H.; Fu, Y.; Liu, J.; Liu, R. The Radiosensitizing Effect of Nanodiamonds (NDs) on HeLa Cells Under X-Ray Irradiation. Phys. Status Solidi A 2018, 215, 1700715. [Google Scholar] [CrossRef]
- Huang, X.; Zhang, Y.; Tang, Y.; Butler, N.; Kim, J.; Guessous, F.; Schiff, D.; Mandell, J.; Abounader, R. A novel PTEN/mutant p53/c-Myc/Bcl-XL axis mediates context-dependent oncogenic effects of PTEN with implications for cancer prognosis and therapy. Neoplasia 2013, 15, 952–965. [Google Scholar] [CrossRef]
- Kong, X.; Yu, D.; Wang, Z.; Li, S. Relationship between p53 status and the bioeffect of ionizing radiation. Oncol. Lett. 2021, 22, 661. [Google Scholar] [CrossRef]
- Shu, H.-K.; Kim, M.M.; Chen, P.; Furman, F.; Julin, C.M.; Israel, M.A. The intrinsic radioresistance of glioblastoma-derived cell lines is associated with a failure of p53 to induce p21BAX expression. Proc. Natl. Acad. Sci. USA 1998, 95, 14453–14458. [Google Scholar] [CrossRef]
- Cao, X.; Wen, P.; Fu, Y.; Gao, Y.; Qi, X.; Chen, B.; Tao, Y.; Wu, L.; Xu, A.; Lu, H.; et al. Radiation induced apoptosis through the intrinsic pathway in mammalian cells. Cell. Signal. 2019, 62, 109337. [Google Scholar] [CrossRef]
- Baccaro, S.; Cemmi, A.; Di Sarcina, I.; Ferrara, G. Gamma Irradiation Calliope Facility at ENEA—Casaccia Research Centre: Rome, Italy. In ENEA Technical Report; RT/2019/4/ENEA; Fusion and Technology for Nuclear Safety and Security Department Casaccia Research Centre: Rome, Italy, 2019; ISSN 0393-3016. [Google Scholar]
- Smith, B.R.; Gruber, D.; Plakhotnik, T. The Effects of Surface Oxidation on Luminescence of Nano Diamonds. Diam. Relat. Mater. 2010, 19, 314–318. [Google Scholar] [CrossRef]








| ND Sample Label | ND Median Diameter | Thermal Treatment Sequence |
|---|---|---|
| 240 OX | 240 nm | Annealing 2 h, 800 °C + Oxidation 12 h, 475 °C |
| 240 H | 240 nm | Annealing 2 h, 800 °C + Oxidation 12 h, 500 °C + Hydrogenation 3 h, 850 °C |
| 55 OX | 55 nm | Annealing 2 h, 800 °C + Oxidation 18 h, 500 °C |
| 55 H | 55 nm | Annealing 2 h, 800 °C + Oxidation 12 h, 500 °C + Hydrogenation 3 h, 750 °C |
| 18 H = 18 H1 | 18 nm | Annealing 2 h, 800 °C + Oxidation 12 h, 500 °C + Hydrogenation 3 h, 750 °C |
| 18 H2 | 18 nm | Annealing 2 h, 800 °C + Oxidation 12 h, 500 °C + Hydrogenation 6 h, 850 °C |
| Primers | |
|---|---|
| GAPDH forward | 5′-ATTCCACCCATGGCAAATTC-3′ |
| GAPDH reverse | 5′-GGGATTTCCATTGATGACA-3′ |
| BAX forward | 5′-TGGCAGCTGACATGTTTTCTGAC-3′ |
| BAX reverse | 5′-TCACCCAACCACCCTGGTCTT-3′ |
Disclaimer/Publisher’s Note: The statements, opinions and data contained in all publications are solely those of the individual author(s) and contributor(s) and not of MDPI and/or the editor(s). MDPI and/or the editor(s) disclaim responsibility for any injury to people or property resulting from any ideas, methods, instructions or products referred to in the content. |
© 2023 by the authors. Licensee MDPI, Basel, Switzerland. This article is an open access article distributed under the terms and conditions of the Creative Commons Attribution (CC BY) license (https://creativecommons.org/licenses/by/4.0/).
Share and Cite
Varzi, V.; Fratini, E.; Falconieri, M.; Giovannini, D.; Cemmi, A.; Scifo, J.; Di Sarcina, I.; Aprà, P.; Sturari, S.; Mino, L.; et al. Nanodiamond Effects on Cancer Cell Radiosensitivity: The Interplay between Their Chemical/Physical Characteristics and the Irradiation Energy. Int. J. Mol. Sci. 2023, 24, 16622. https://doi.org/10.3390/ijms242316622
Varzi V, Fratini E, Falconieri M, Giovannini D, Cemmi A, Scifo J, Di Sarcina I, Aprà P, Sturari S, Mino L, et al. Nanodiamond Effects on Cancer Cell Radiosensitivity: The Interplay between Their Chemical/Physical Characteristics and the Irradiation Energy. International Journal of Molecular Sciences. 2023; 24(23):16622. https://doi.org/10.3390/ijms242316622
Chicago/Turabian StyleVarzi, Veronica, Emiliano Fratini, Mauro Falconieri, Daniela Giovannini, Alessia Cemmi, Jessica Scifo, Ilaria Di Sarcina, Pietro Aprà, Sofia Sturari, Lorenzo Mino, and et al. 2023. "Nanodiamond Effects on Cancer Cell Radiosensitivity: The Interplay between Their Chemical/Physical Characteristics and the Irradiation Energy" International Journal of Molecular Sciences 24, no. 23: 16622. https://doi.org/10.3390/ijms242316622
APA StyleVarzi, V., Fratini, E., Falconieri, M., Giovannini, D., Cemmi, A., Scifo, J., Di Sarcina, I., Aprà, P., Sturari, S., Mino, L., Tomagra, G., Infusino, E., Landoni, V., Marino, C., Mancuso, M., Picollo, F., & Pazzaglia, S. (2023). Nanodiamond Effects on Cancer Cell Radiosensitivity: The Interplay between Their Chemical/Physical Characteristics and the Irradiation Energy. International Journal of Molecular Sciences, 24(23), 16622. https://doi.org/10.3390/ijms242316622

