Bioinformatic Assessment and Expression Profiles of the AP2/ERF Superfamily in the Melastoma dodecandrum Genome
Abstract
:1. Introduction
2. Results
2.1. Genome-Wide Identification and Characterization Analysis of AP2/ERFs in Melastoma dodecandrum
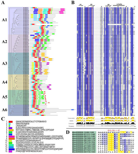
2.2. Prediction of Secondary and Tertiary Structure of AP2/ERF TF Proteins
2.3. Comparative Analysis of AP2/ERF Gene Subfamily Sizes across APG IV System
2.4. Chromosome Distribution Analysis of the AP2/ERF Genes
2.5. Gene Structure Contains All Subfamilies
2.6. Analysis of AP2/ERF Gene Duplication Events and Selection Pressure in M. dodecandrum
2.7. Target of Specific miRNAs for MedAP2/ERF Genes
2.8. Cis-Acting Elements in the Promoter Regions of 218 MedAP2/ERF Genes
2.9. Expression Patterns of AP2/ERF Gene Family Members in M. dodecandrum
2.10. Response Profiles of MedAP2/ERF Genes with Hormone Treatments
3. Discussion
3.1. Subfamily Member Changes for M. dodecandrum AP2/ERFs
3.2. AP2/ERF Have a Diversity Expression and by Response to IAA Function in the Tissue Development
4. Materials and Methods
4.1. Identification and Physicochemical Properties of AP2/ERF Genes in M. dodecandrum Genome
4.2. Analysis of AP2/ERF Gene Structure, Conserved Domains and Motifs in M. dodecandrum
4.3. Prediction of Secondary and Tertiary Structure of AP2/ERF Transcription Factor Proteins
4.4. Chromosome Distribution and Promoter Capture of the AP2/ERF Genes
4.5. Phylogenetic Analyses against Plant APG Ⅳ System and Selection Pressure of AP2/ERF Family in M. dodecandrum
4.6. Micro RNA Editing for the AP2/ERF Family Members
4.7. Analysis of Gene Expression Patterns
4.8. RT-qPCR Assay during the IAA Induction
5. Conclusions
Supplementary Materials
Author Contributions
Funding
Institutional Review Board Statement
Informed Consent Statement
Data Availability Statement
Acknowledgments
Conflicts of Interest
References
- Kidokoro, S.; Shinozaki, K.; Yamaguchi-Shinozaki, K. Transcriptional regulatory network of plant cold-stress responses. Trends Plant Sci. 2022, 27, 922–935. [Google Scholar] [CrossRef] [PubMed]
- Feng, K.; Hou, X.L.; Xing, G.M.; Liu, J.X.; Duan, A.Q.; Xu, Z.S.; Li, M.Y.; Zhuang, J.; Xiong, A.S. Advances in AP2/ERF super-family transcription factors in plant. Crit. Rev. Biotechnol. 2020, 40, 750–776. [Google Scholar] [CrossRef]
- Xie, X.L.; Shen, S.L.; Yin, X.R.; Xu, Q.; Sun, C.D.; Grierson, D.; Ferguson, I.; Chen, K.S. Isolation, classification and transcription profiles of the AP2/ERF transcription factor superfamily in citrus. Mol. Biol. Rep. 2014, 41, 4261–4271. [Google Scholar] [CrossRef]
- Shim, Y.; Lim, C.; Seong, G.; Choi, Y.; Kang, K.; Paek, N.C. The AP2/ERF transcription factor LATE FLOWERING SEMI-DWARF suppresses long-day-dependent repression of flowering. Plant Cell Environ. 2022, 45, 2446–2459. [Google Scholar] [CrossRef]
- Mizoi, J.; Shinozaki, K.; Yamaguchi-Shinozaki, K. AP2/ERF family transcription factors in plant abiotic stress responses. Biochim. Biophys. Acta 2012, 1819, 86–96. [Google Scholar] [CrossRef] [PubMed]
- Li, M.Y.; Tan, H.W.; Wang, F.; Jiang, Q.; Xu, Z.S.; Tian, C.; Xiong, A.S. De novo transcriptome sequence assembly and identification of AP2/ERF transcription factor related to abiotic stress in parsley (Petroselinum crispum). PLoS ONE 2014, 9, e108977. [Google Scholar] [CrossRef]
- Jisha, V.; Dampanaboina, L.; Vadassery, J.; Mithöfer, A.; Kappara, S.; Ramanan, R. Overexpression of an AP2/ERF Type Transcription Factor OsEREBP1 Confers Biotic and Abiotic Stress Tolerance in Rice. PLoS ONE 2015, 10, e0127831. [Google Scholar] [CrossRef] [PubMed]
- Kim, S.Y.; Kim, Y.C.; Lee, J.H.; Oh, S.K.; Chung, E.; Lee, S.; Lee, Y.H.; Choi, D.; Park, J.M. Identification of a CaRAV1 possessing an AP2/ERF and B3 DNA-binding domain from pepper leaves infected with Xanthomonas axonopodis pv. glycines 8ra by differential display. Biochim. Biophys. Acta 2005, 1729, 141–146. [Google Scholar]
- Zhuang, J.; Sun, C.C.; Zhou, X.R.; Xiong, A.S.; Zhang, J. Isolation and characterization of an AP2/ERF-RAV transcription factor BnaRAV-1-HY15 in Brassica napus L. HuYou15. Mol. Biol. Rep. 2011, 38, 3921–3928. [Google Scholar] [CrossRef]
- Do, T.H.; Pongthai, P.; Ariyarathne, M.; Teh, O.K.; Fujita, T. AP2/ERF transcription factors regulate salt-induced chloroplast division in the moss Physcomitrella patens. J. Plant Res. 2020, 133, 537–548. [Google Scholar] [CrossRef]
- Zhang, J.; Shi, S.; Jiang, Y.; Zhong, F.; Liu, G.; Yu, C.; Lian, B.; Chen, Y. Genome-wide investigation of the AP2/ERF superfamily and their expression under salt stress in Chinese willow (Salix matsudana). PeerJ 2021, 9, e11076. [Google Scholar] [CrossRef]
- Qu, Y.; Nong, Q.; Jian, S.; Lu, H.; Zhang, M.; Xia, K. An AP2/ERF Gene, HuERF1, from Pitaya (Hylocereus undatus) Positively Regulates Salt Tolerance. Int. J. Mol. Sci. 2020, 21, 4586. [Google Scholar] [CrossRef]
- Zhang, H.; Pan, X.; Liu, S.; Lin, W.; Li, Y.; Zhang, X. Genome-wide analysis of AP2/ERF transcription factors in pineapple reveals functional divergence during flowering induction mediated by ethylene and floral organ development. Genomics 2021, 113, 474–489. [Google Scholar] [CrossRef]
- Jiang, Q.; Wang, Z.; Hu, G.; Yao, X. Genome-wide identification and characterization of AP2/ERF gene superfamily during flower development in Actinidia eriantha. BMC Genom. 2022, 23, 650. [Google Scholar] [CrossRef]
- Lasserre, E.; Jobet, E.; Llauro, C.; Delseny, M. AtERF38 (At2g35700), an AP2/ERF family transcription factor gene from Arabidopsis thaliana, is expressed in specific cell types of roots, stems and seeds that undergo suberization. Plant Physiol. Biochem. 2008, 46, 1051–1061. [Google Scholar] [CrossRef]
- Wu, D.; Zhang, K.; Li, C.Y.; Xie, G.W.; Lu, M.T.; Qian, Y.; Shu, Y.P.; Shen, Q. Genome-wide comprehensive characterization and transcriptomic analysis of AP2/ERF gene family revealed its role in seed oil and ALA formation in perilla (Perilla frutescens). Gene 2023, 889, 147808. [Google Scholar] [CrossRef]
- Chen, Y.; Feng, P.; Tang, B.; Hu, Z.; Xie, Q.; Zhou, S.; Chen, G. The AP2/ERF transcription factor SlERF.F5 functions in leaf senescence in tomato. Plant Cell Rep. 2022, 41, 1181–1195. [Google Scholar] [CrossRef] [PubMed]
- Cui, Y.; Zhai, Y.; He, J.; Song, M.; Flaishman, M.A.; Ma, H. AP2/ERF genes associated with superfast fig (Ficus carica L.) fruit ripening. Front. Plant Sci. 2022, 13, 1040796. [Google Scholar] [CrossRef] [PubMed]
- Zhang, Z.; Li, X. Genome-wide identification of AP2/ERF superfamily genes and their expression during fruit ripening of Chinese jujube. Sci. Rep. 2018, 8, 15612. [Google Scholar] [CrossRef] [PubMed]
- Xie, Z.; Nolan, T.M.; Jiang, H.; Yin, Y. AP2/ERF Transcription Factor Regulatory Networks in Hormone and Abiotic Stress Responses in Arabidopsis. Front. Plant Sci. 2019, 10, 228. [Google Scholar] [CrossRef]
- Shi, X.; Gupta, S.; Rashotte, A.M. Characterization of two tomato AP2/ERF genes, SlCRF1 and SlCRF2 in hormone and stress responses. Plant Cell Rep. 2014, 33, 35–45. [Google Scholar] [CrossRef]
- Sun, Y.; Shang, L.; Zhu, Q.H.; Fan, L.; Guo, L. Twenty years of plant genome sequencing: Achievements and challenges. Trends Plant Sci. 2022, 27, 391–401. [Google Scholar] [CrossRef] [PubMed]
- Nakano, T.; Suzuki, K.; Fujimura, T.; Shinshi, H. Genome-wide analysis of the ERF gene family in Arabidopsis and rice. Plant Physiol. 2006, 140, 411–432. [Google Scholar] [CrossRef]
- Sharma, M.K.; Kumar, R.; Solanke, A.U.; Sharma, R.; Tyagi, A.K.; Sharma, A.K. Identification, phylogeny, and transcript profiling of ERF family genes during development and abiotic stress treatments in tomato. Mol. Genet. Genom. 2010, 284, 455–475. [Google Scholar] [CrossRef]
- Licausi, F.; Giorgi, F.M.; Zenoni, S.; Osti, F.; Pezzotti, M.; Perata, P. Genomic and transcriptomic analysis of the AP2/ERF superfamily in Vitis vinifera. BMC Genom. 2010, 11, 719. [Google Scholar] [CrossRef]
- Zong, Y.; Hao, Z.; Tu, Z.; Shen, Y.; Zhang, C.; Wen, S.; Yang, L.; Ma, J.; Li, H. Genome-wide survey and identification of AP2/ERF genes involved in shoot and leaf development in Liriodendron chinense. BMC Genom. 2021, 22, 807. [Google Scholar] [CrossRef]
- Xiao, M.J.; Feng, Y.N.; Sun, P.W.; Xu, Y.H.; Rong, M.; Liu, Y.; Jiang, J.M.; Yu, C.C.; Gao, Z.H.; Wei, J.H. Genome-wide investigation and expression analysis of the AP2/ERF family for selection of agarwood-related genes in Aquilaria sinensis (Lour.) Gilg. Genome 2022, 65, 443–457. [Google Scholar] [CrossRef]
- Yang, B.; Yao, X.; Zeng, Y.; Zhang, C. Genome-Wide Identification, Characterization, and Expression Profiling of AP2/ERF Superfamily Genes under Different Development and Abiotic Stress Conditions in Pecan (Carya illinoinensis). Int. J. Mol. Sci. 2022, 23, 2920. [Google Scholar] [CrossRef] [PubMed]
- Trupiano, D.; Yordanov, Y.; Regan, S.; Meilan, R.; Tschaplinski, T.; Scippa, G.S.; Busov, V. Identification, characterization of an AP2/ERF transcription factor that promotes adventitious, lateral root formation in Populus. Planta 2013, 238, 271–282. [Google Scholar] [CrossRef]
- Zhuang, J.; Cai, B.; Peng, R.H.; Zhu, B.; Jin, X.F.; Xue, Y.; Gao, F.; Fu, X.Y.; Tian, Y.S.; Zhao, W.; et al. Genome-wide analysis of the AP2/ERF gene family in Populus trichocarpa. Biochem. Biophys. Res. Commun. 2008, 371, 468–474. [Google Scholar] [CrossRef] [PubMed]
- Hao, Y.; Zhou, Y.Z.; Chen, B.; Chen, G.Z.; Wen, Z.Y.; Zhang, D.; Sun, W.H.; Liu, D.K.; Huang, J.; Chen, J.L.; et al. The Melastoma dodecandrum genome and the evolution of Myrtales. J. Genet. Genom. 2022, 49, 120–131. [Google Scholar] [CrossRef]
- Huang, J.; Chen, G.Z.; Ahmad, S.; Hao, Y.; Chen, J.L.; Zhou, Y.Z.; Lan, S.R.; Liu, Z.J.; Peng, D.H. Genome-Wide Identification and Characterization of the GRF Gene Family in Melastoma dodecandrum. Int. J. Mol. Sci. 2023, 24, 1261. [Google Scholar] [CrossRef] [PubMed]
- Li, H.; Wen, X.; Huang, X.; Wei, M.; Chen, H.; Yu, Y.; Dai, S. Genome-Wide Identification and Characterization of TCP Gene Family Members in Melastoma candidum. Molecules 2022, 27, 9036. [Google Scholar] [CrossRef] [PubMed]
- Zheng, X.; Ren, C.; Huang, S.; Li, J.; Zhao, Y. Structure and features of the complete chloroplast genome of Melastoma dodecandrum. Physiol. Mol. Biol. Plants 2019, 25, 1043–1054. [Google Scholar] [CrossRef]
- Rashwan, A.K.; Karim, N.; Xu, Y.; Cui, H.; Fang, J.; Cheng, K.; Mo, J.; Chen, W. Chemical composition, quality attributes and antioxidant activity of stirred-type yogurt enriched with Melastoma dodecandrum Lour fruit powder. Food Funct. 2022, 13, 1579–1592. [Google Scholar] [CrossRef] [PubMed]
- Wang, X.; Pan, L.; Wang, Y.; Meng, J.; Deng, L.; Niu, L.; Liu, H.; Ding, Y.; Yao, J.L.; Nieuwenhuizen, N.J.; et al. PpIAA1 and PpERF4 form a positive feedback loop to regulate peach fruit ripening by integrating auxin and ethylene signals. Plant Sci. 2021, 313, 111084. [Google Scholar] [CrossRef]
- Sakuma, Y.; Liu, Q.; Dubouzet, J.G.; Abe, H.; Shinozaki, K.; Yamaguchi-Shinozaki, K. DNA-binding specificity of the ERF/AP2 domain of Arabidopsis DREBs, transcription factors involved in dehydration- and cold-inducible gene expression. Biochem. Biophys. Res. Commun. 2002, 290, 998–1009. [Google Scholar] [CrossRef]
- Zhang, C.H.; Shangguan, L.F.; Ma, R.J.; Sun, X.; Tao, R.; Guo, L.; Korir, N.K.; Yu, M.L. Genome-wide analysis of the AP2/ERF superfamily in peach (Prunus persica). Genet. Mol. Res. 2012, 11, 4789–4809. [Google Scholar] [CrossRef]
- Faraji, S.; Filiz, E.; Kazemitabar, S.K.; Vannozzi, A.; Palumbo, F.; Barcaccia, G.; Heidari, P. The AP2/ERF Gene Family in Triticum durum: Genome-Wide Identification and Expression Analysis under Drought and Salinity Stresses. Genes 2020, 11, 1464. [Google Scholar] [CrossRef]
- Zhao, M.; Haxim, Y.; Liang, Y.; Qiao, S.; Gao, B.; Zhang, D.; Li, X. Genome-wide investigation of AP2/ERF gene family in the desert legume Eremosparton songoricum: Identification, classification, evolution, and expression profiling under drought stress. Front. Plant Sci. 2022, 13, 885694. [Google Scholar] [CrossRef] [PubMed]
- Chen, J.; Zhou, Y.; Zhang, Q.; Liu, Q.; Li, L.; Sun, C.; Wang, K.; Wang, Y.; Zhao, M.; Li, H.; et al. Structural variation, functional differentiation and expression characteristics of the AP2/ERF gene family and its response to cold stress and methyl jasmonate in Panax ginseng C.A. Meyer. PLoS ONE 2020, 15, e0226055. [Google Scholar] [CrossRef]
- Shu, Y.; Liu, Y.; Zhang, J.; Song, L.; Guo, C. Genome-Wide Analysis of the AP2/ERF Superfamily Genes and their Responses to Abiotic Stress in Medicago truncatula. Front. Plant Sci. 2015, 6, 1247. [Google Scholar] [CrossRef] [PubMed]
- Liu, M.; Chen, Y.; Chen, Y.; Shin, J.H.; Mila, I.; Audran, C.; Zouine, M.; Pirrello, J.; Bouzayen, M. The tomato Ethylene Response Factor Sl-ERF.B3 integrates ethylene and auxin signaling via direct regulation of Sl-Aux/IAA27. New Phytol. 2018, 219, 631–640. [Google Scholar] [CrossRef] [PubMed]
- Chen, C.; Chen, H.; Zhang, Y.; Thomas, H.R.; Frank, M.H.; He, Y.; Xia, R. TBtools: An Integrative Toolkit Developed for Interactive Analyses of Big Biological Data. Mol. Plant 2020, 13, 1194–1202. [Google Scholar] [CrossRef]
- Zhang, D.; Gao, F.; Jakovlić, I.; Zou, H.; Zhang, J.; Li, W.X.; Wang, G.T. PhyloSuite: An integrated and scalable desktop platform for streamlined molecular sequence data management and evolutionary phylogenetics studies. Mol. Ecol. Resour. 2020, 20, 348–355. [Google Scholar] [CrossRef] [PubMed]












Disclaimer/Publisher’s Note: The statements, opinions and data contained in all publications are solely those of the individual author(s) and contributor(s) and not of MDPI and/or the editor(s). MDPI and/or the editor(s) disclaim responsibility for any injury to people or property resulting from any ideas, methods, instructions or products referred to in the content. |
© 2023 by the authors. Licensee MDPI, Basel, Switzerland. This article is an open access article distributed under the terms and conditions of the Creative Commons Attribution (CC BY) license (https://creativecommons.org/licenses/by/4.0/).
Share and Cite
Zhou, Y.; Zheng, R.; Peng, Y.; Chen, J.; Zhu, X.; Xie, K.; Su, Q.; Huang, R.; Zhan, S.; Peng, D.; et al. Bioinformatic Assessment and Expression Profiles of the AP2/ERF Superfamily in the Melastoma dodecandrum Genome. Int. J. Mol. Sci. 2023, 24, 16362. https://doi.org/10.3390/ijms242216362
Zhou Y, Zheng R, Peng Y, Chen J, Zhu X, Xie K, Su Q, Huang R, Zhan S, Peng D, et al. Bioinformatic Assessment and Expression Profiles of the AP2/ERF Superfamily in the Melastoma dodecandrum Genome. International Journal of Molecular Sciences. 2023; 24(22):16362. https://doi.org/10.3390/ijms242216362
Chicago/Turabian StyleZhou, Yuzhen, Ruiyue Zheng, Yukun Peng, Jiemin Chen, Xuanyi Zhu, Kai Xie, Qiuli Su, Ruiliu Huang, Suying Zhan, Donghui Peng, and et al. 2023. "Bioinformatic Assessment and Expression Profiles of the AP2/ERF Superfamily in the Melastoma dodecandrum Genome" International Journal of Molecular Sciences 24, no. 22: 16362. https://doi.org/10.3390/ijms242216362
APA StyleZhou, Y., Zheng, R., Peng, Y., Chen, J., Zhu, X., Xie, K., Su, Q., Huang, R., Zhan, S., Peng, D., Zhao, K., & Liu, Z.-J. (2023). Bioinformatic Assessment and Expression Profiles of the AP2/ERF Superfamily in the Melastoma dodecandrum Genome. International Journal of Molecular Sciences, 24(22), 16362. https://doi.org/10.3390/ijms242216362

