A Network Pharmacology Prediction and Molecular Docking-Based Strategy to Explore the Potential Pharmacological Mechanism of Astragalus membranaceus for Glioma
Abstract
1. Introduction
2. Results
2.1. Active Compounds in Astragalus membranaceus and Their Putative Targets
2.2. Targets for Glioma
2.3. PPI Network Constructed by the Common Targets
2.4. Core Targets Screening and MCODE Module Analysis of the Intersecting Targets
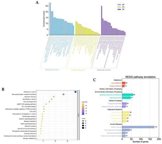
2.5. GO Function and KEGG Pathways Enrichment Analysis
2.6. Compound–Target–Pathway Network Construction and Analysis
2.7. Molecular Docking and Molecular Dynamics Simulations
3. Discussion
4. Materials and Methods
4.1. Screening of Active Compounds and Potential Targets of Astragalus membranaceus
4.2. Construction of Glioma-Related Targets Dataset
4.3. Common Targets of Astragalus membranaceus in Treating Glioma
4.4. Protein–Protein Interaction (PPI) Network Construction and MCODE Modules Analysis
4.5. Gene Ontology (GO) and Kyoto Encyclopedia of Genes and Genomes (KEGG) Enrichment Analysis
4.6. Construction of a Compound–Target–Pathway Network
4.7. Molecular Docking and Molecular Dynamics Simulations
5. Conclusions
Supplementary Materials
Author Contributions
Funding
Institutional Review Board Statement
Informed Consent Statement
Data Availability Statement
Acknowledgments
Conflicts of Interest
References
- Rock, K.; McArdle, O.; Forde, P.; Dunne, M.; Fitzpatrick, D.; O’Neill, B.; Faul, C. A clinical review of treatment outcomes in glioblastoma multiforme–the validation in a non-trial population of the results of a randomised Phase III clinical trial: Has a more radical approach improved survival? Br. J. Radiol. 2012, 85, e729–e733. [Google Scholar] [CrossRef] [PubMed]
 - Altieri, R.; Agnoletti, A.; Quattrucci, F.; Garbossa, D.; Ducati, A. Molecular biology of gliomas: Present and future challenges. Transl. Med. UniSa 2014, 10, 29. [Google Scholar] [PubMed]
 - Cuddapah, V.A.; Robel, S.; Watkins, S.; Sontheimer, H. A neurocentric perspective on glioma invasion. Nat. Rev. Neurosci. 2014, 15, 455–465. [Google Scholar] [CrossRef] [PubMed]
 - Rajaratnam, V.; Islam, M.M.; Yang, M.; Slaby, R.; Ramirez, H.M.; Mirza, S.P. Glioblastoma: Pathogenesis and current status of chemotherapy and other novel treatments. Cancers 2020, 12, 937. [Google Scholar] [CrossRef] [PubMed]
 - Xu, Q.; Bauer, R.; Hendry, B.M.; Fan, T.P.; Zhao, Z.; Duez, P.; Simmonds, M.S.; Witt, C.M.; Lu, A.; Robinson, N. The quest for modernisation of traditional Chinese medicine. BMC Complement. Altern. Med. 2013, 13, 132. [Google Scholar] [CrossRef] [PubMed]
 - Wang, J.; Qi, F.; Wang, Z.; Zhang, Z.; Zhao, L. A review of traditional Chinese medicine for treatment of glioblastoma. Biosci. Trends 2019, 13, 476–487. [Google Scholar] [CrossRef]
 - Park, M.N.; Song, H.S.; Kim, M.; Lee, M.J.; Cho, W.; Lee, H.J.; Hwang, C.H.; Kim, S.; Hwang, Y.; Kang, B. Review of Natural Product-Derived Compounds as Potent Antiglioblastoma Drugs. Biomed. Res. Int. 2017, 2017, 8139848. [Google Scholar] [CrossRef]
 - Huang, Q.; Pan, X.; Zhu, W.; Zhao, W.; Xu, H.; Hu, K. Natural Products for the Immunotherapy of Glioma. Nutrients 2023, 15, 2795. [Google Scholar] [CrossRef]
 - Guo, C.; Chen, X.; Xiong, P. Baicalin suppresses iron accumulation after substantia nigra injury: Relationship between iron concentration and transferrin expression. Neural Regen. Res. 2014, 9, 630. [Google Scholar]
 - Hai, J.; Lin, Q.; Lu, Y.; Zhang, H.; Yi, J. Induction of apoptosis in rat C6 glioma cells by panaxydol. Cell Biol. Int. 2007, 31, 711–715. [Google Scholar] [CrossRef]
 - Tsai, Y.J.; Chen, I.L.; Horng, L.Y.; Wu, R.T. Induction of differentiation in rat C6 glioma cells with Saikosaponins. Phytother. Res. 2002, 16, 117–121. [Google Scholar] [CrossRef] [PubMed]
 - Maimaitili, A.; Shu, Z.; Cheng, X.; Kaheerman, K.; Li, W. Arctigenin, a natural lignan compound, induces G0/G1 cell cycle arrest and apoptosis in human glioma cells. Oncol. Lett. 2017, 13, 1007. [Google Scholar] [CrossRef] [PubMed]
 - Wang, R.; Xu, Q.; Liu, L.; Liang, X.; Cheng, L.; Zhang, M.; Shi, Q. Antitumour activity of 2-dihydroailanthone from the bark of Ailanthus altissima against U251. Pharm. Biol. 2016, 54, 1641–1648. [Google Scholar] [CrossRef] [PubMed]
 - Fu, J.; Wang, Z.; Huang, L.; Zheng, S.; Wang, D.; Chen, S.; Zhang, H.; Yang, S. Review of the botanical characteristics, phytochemistry, and pharmacology of Astragalus membranaceus (Huangqi). Phytother. Res. 2014, 28, 1275–1283. [Google Scholar] [CrossRef]
 - Jin, H.; Jiao, Y.; Guo, L.; Ma, Y.; Liu, J. Astragaloside IV blocks monocrotalineinducedpulmonary arterial hypertension by improving inflammation and pulmonary artery remodeling. Int. J. Mol. Med. 2020, 47, 595–606. [Google Scholar] [CrossRef]
 - Qi, Y.; Gao, F.; Hou, L.; Wan, C. Anti-Inflammatory and Immunostimulatory Activities of Astragalosides. Am. J. Chin. Med. 2017, 45, 1157–1167. [Google Scholar] [CrossRef]
 - Gong, P.; Wang, D.; Cui, D.; Yang, Q.; Wang, P.; Yang, W.; Chen, F. Anti-aging function and molecular mechanism of Radix Astragali and Radix Astragali preparata via network pharmacology and PI3K/Akt signaling pathway. Phytomedicine 2021, 84, 153509. [Google Scholar] [CrossRef]
 - Liang, Y.; Zhang, Q.; Zhang, L.; Wang, R.; Xu, X.; Hu, X. Astragalus Membranaceus Treatment Protects Raw264.7 Cells from Influenza Virus by Regulating G1 Phase and the TLR3-Mediated Signaling Pathway. Evid. Based Complement. Altern. Med. ECAM 2019, 2019, 2971604. [Google Scholar] [CrossRef]
 - Luo, L.F.; Guan, P.; Qin, L.Y.; Wang, J.X.; Ji, E.S. Astragaloside IV inhibits adriamycin-induced cardiac ferroptosis by enhancing Nrf2 signaling. Mol. Cell. Biochem. 2021, 476, 2603–2611. [Google Scholar] [CrossRef]
 - Tang, R.; Wang, X.; Lian, W.; Huang, J.; Chen, T. Hydrothermal deposition of antimony selenosulfide thin films enables solar cells with 10% efficiency. Nat. Energy 2020, 5, 587–595. [Google Scholar] [CrossRef]
 - Liu, J.; Yang, S.T.; Lang, B.U.; Ou-Yang, J.P.; Zhang, J.F.; Jin-Zhi, L.U.; Zhang, D.L.; Ke, L.I.; Ke, S.U.; Wang, J.A. Astragalus polysaccharide stimulates glucose uptake in L6 myotubes through AMPK activation and AS160/TBC1D4 phosphorylation. Chin. J. Pharmacol. 2013, 34, 137–145. [Google Scholar] [CrossRef] [PubMed]
 - Zhang, L.; Wang, H.; Cong, Z.; Xu, J.; Zhu, J.; Ji, X.; Ding, K. Wogonoside induces autophagy-related apoptosis in human glioblastoma cells. Oncol. Rep. 2014, 32, 1179–1187. [Google Scholar] [CrossRef] [PubMed]
 - Li, H.B.; Ge, Y.K.; Zhang, L.; Zheng, X.X. Astragaloside IV improved barrier dysfunction induced by acute high glucose in human umbilical vein endothelial cells. Life Sci. 2006, 79, 1186–1193. [Google Scholar] [CrossRef] [PubMed]
 - Li, S.; Hu, Y.J. Network Pharmacology: An Approach to the Analysis of Complex Systems Underlying Traditional Chinese Medicine. World J. Tradit. Chin. Med. 2018, 4, 135–136. [Google Scholar] [CrossRef]
 - Jiashuo, W.U.; Fangqing, Z.; Zhuangzhuang, L.I.; Weiyi, J.; Yue, S. Integration strategy of network pharmacology in Traditional Chinese Medicine: A narrative review. J. Tradit. Chin. Med. 2022, 42, 479–486. [Google Scholar]
 - Li, X.; Liu, Z.; Liao, J.; Chen, Q.; Lu, X.; Fan, X. Network pharmacology approaches for research of Traditional Chinese Medicines. Chin. J. Nat. Med. 2023, 21, 323–332. [Google Scholar] [CrossRef]
 - Zhao, L.; Zhang, H.; Li, N.; Chen, J.; Xu, H.; Wang, Y.; Liang, Q. Network pharmacology, a promising approach to reveal the pharmacology mechanism of Chinese medicine formula. J. Ethnopharmacol. 2023, 309, 116306. [Google Scholar] [CrossRef]
 - Assenov, Y.; Ramírez, F.; Schelhorn, S.E.; Lengauer, T.; Albrecht, M. Computing topological parameters of biological networks. Bioinformatics 2007, 24, 282–284. [Google Scholar] [CrossRef]
 - Bader, G.D.; Hogue, C.W.V. An Automated Method for Finding Molecular Complexes in Large Protein Interaction Networks. BMC Bioinform. 2003, 4, 2. [Google Scholar] [CrossRef]
 - Chin, C.H.; Chen, S.H.; Wu, H.H.; Ho, C.W.; Ko, M.T.; Lin, C.Y. cytoHubba: Identifying hub objects and sub-networks from complex interactome. BMC Syst. Biol. 2014, 8, S11. [Google Scholar] [CrossRef]
 - Lin, C.Y.; Chin, C.H.; Wu, H.H.; Chen, S.H.; Ho, C.W.; Ko, M.T. Hubba: Hub objects analyzer—A framework of interactome hubs identification for network biology. Nucleic Acids Res. 2008, 36, W438–W443. [Google Scholar] [CrossRef] [PubMed]
 - Zhao, T.; Tang, H.; Xie, L.; Zheng, Y.; Li, X. Scutellaria baicalensis Georgi. (Lamiaceae): A review of its traditional uses, botany, phytochemistry, pharmacology and toxicology. J. Pharm. Pharmacol. 2019, 71, 1353–1369. [Google Scholar] [CrossRef] [PubMed]
 - Cheng, C.; Chen, J.; Tan, H.; Wang, N.; Chen, Z.; Feng, Y. Scutellaria baicalensis and Cancer Treatment: Recent Progress and Perspectives in Biomedical and Clinical Studies. Am. J. Chin. Med. 2018, 46, 25–54. [Google Scholar] [CrossRef] [PubMed]
 - Li, X.; Lee, Y.J.; Kim, H.Y.; Tan, R.; Lee, H.S. Beneficial Effects of Scutellaria baicalensis on Penile Erection in Streptozotocin-Induced Diabetic Rats. Am. J. Chin. Med. 2016, 44, 305–320. [Google Scholar] [CrossRef]
 - Shang, X.; He, X.; He, X.; Li, M.; Zhang, R.; Fan, P.; Zhang, Q.; Jia, Z. The genus Scutellaria an ethnopharmacological and phytochemical review. J. Ethnopharmacol. 2010, 128, 279–313. [Google Scholar] [CrossRef]
 - Wang, Z.L.; Wang, S.; Kuang, Y.; Hu, Z.M.; Qiao, X.; Ye, M. A comprehensive review on phytochemistry, pharmacology, and flavonoid biosynthesis of Scutellaria baicalensis. Pharm. Biol. 2018, 56, 465–484. [Google Scholar] [CrossRef]
 - Wang, Y.; Zhang, Y.; Qian, C.; Cai, M.; Li, Y.; Li, Z.; You, Q. GSK3β/β-catenin signaling is correlated with the differentiation of glioma cells induced by Wogonin. Toxicol. Lett. 2013, 222, 212–223. [Google Scholar] [CrossRef][Green Version]
 - Lee, D.H.; Lee, T.H.; Jung, C.H.; Kim, Y.H. Wogonin induces apoptosis by activating the AMPK and p53 signaling pathways in human glioblastoma cells. Cell. Signal. 2012, 24, 2216–2225. [Google Scholar] [CrossRef]
 - Tsai, C.F.; Yeh, W.L.; Huang, S.M.; Tan, T.W.; Lu, D.Y. Wogonin Induces Reactive Oxygen Species Production and Cell Apoptosis in Human Glioma Cancer Cells. Int. J. Mol. Sci. 2012, 13, 9877–9892. [Google Scholar] [CrossRef]
 - Zhang, Z.; Lv, J.; Lei, X.; Li, S.; Zhang, Y.; Meng, L.; Xue, R.; Li, Z. Baicalein Reduces the Invasion of Glioma Cells via Reducing the Activity of p38 Signaling Pathway. PLoS ONE 2014, 9, e90318. [Google Scholar] [CrossRef]
 - Dong, J.; Cheng, X.D.; Zhang, W.D.; Qin, J.J. Recent Update on Development of Small-Molecule STAT3 Inhibitors for Cancer Therapy: From Phosphorylation Inhibition to Protein Degradation. J. Med. Chem. 2021, 64, 8884–8915. [Google Scholar] [CrossRef] [PubMed]
 - Ardito, F.; Giuliani, M.; Perrone, D.; Troiano, G.; Muzio, L.L. The crucial role of protein phosphorylation in cell signaling and its use as targeted therapy (Review). Int. J. Mol. Med. 2017, 40, 271–280. [Google Scholar] [CrossRef]
 - Tim, B.; Emanuele, P.; Oliver, S. Dissecting the role of protein phosphorylation: A chemical biology toolbox. Chem. Soc. Rev. 2022, 51, 5691–5730. [Google Scholar]
 - Singh, V.; Ram, M.; Kumar, R.; Prasad, R.; Roy, B.K.; Singh, K.K. Phosphorylation: Implications in Cancer. Protein J. 2017, 36, 1–7. [Google Scholar] [CrossRef] [PubMed]
 - Fu, Q.; Yu, Z. Phosphoglycerate kinase 1 (PGK1) in cancer: A promising target for diagnosis and therapy. Life Sci. 2020, 256, 117863. [Google Scholar] [CrossRef]
 - Qiu, X.; Li, X.; Zhang, Z. Crosstalk between oxidative phosphorylation and immune escape in cancer: A new concept of therapeutic targets selection. Cell. Oncol. 2023, 46, 847–865. [Google Scholar] [CrossRef] [PubMed]
 - Li, X.; Wu, C.; Chen, N.; Gu, H.; Wang, L. PI3K/Akt/mTOR signaling pathway and targeted therapy for glioblastoma. Oncotarget 2016, 7, 33440. [Google Scholar] [CrossRef]
 - Gymnopoulos, M.; Elsliger, M.A.; Vogt, P.K. Rare cancer-specific mutations in PIK3CA show gain of function. Proc. Natl. Acad. Sci. USA 2007, 104, 5569–5574. [Google Scholar] [CrossRef]
 - Qi, L.W.; Li, P.; Li, S.L.; Sheng, L.H.; Li, R.Y.; Song, Y.; Li, H.J. Screening and identification of permeable components in a combined prescription of Danggui Buxue decoction using a liposome equilibrium dialysis system followed by HPLC and LC-MS. J. Sep. Sci. 2015, 29, 2211–2220. [Google Scholar] [CrossRef]
 - Wang, P.; Liang, Y.; Zhou, N.; Chen, B.; Yi, L.; Yu, Y.; Yi, Z. Screening and analysis of the multiple absorbed bioactive components and metabolites of Dangguibuxue decoction by the metabolic fingerprinting technique and liquid chromatography/diode-array detection mass spectrometry. Rapid Commun. Mass Spectrom. 2010, 21, 99–106. [Google Scholar] [CrossRef]
 - Zhou, A.; Lin, K.; Zhang, S.; Chen, Y.; Zhang, N.; Xue, J.; Wang, Z.; Aldape, K.D.; Xie, K.; Woodgett, J.R.A. Nuclear GSK3β promotes tumorigenesis by phosphorylating KDM1A and inducing its deubiquitylation by USP22. Nat. Cell Biol. 2016, 18, 954–966. [Google Scholar] [CrossRef] [PubMed]
 - Zhang, Y.; Yu, G.; Chu, H.; Wang, X.; Xiong, L.; Cai, G.; Liu, R.; Gao, H.; Tao, B.; Li, W.; et al. Macrophage-Associated PGK1 Phosphorylation Promotes Aerobic Glycolysis and Tumorigenesis. Mol. Cell 2018, 71, 201–215. [Google Scholar] [CrossRef] [PubMed]
 - Fang, R.; Chen, X.; Zhang, S.; Shi, H.; Huang, S. EGFR/SRC/ERK-stabilized YTHDF2 promotes cholesterol dysregulation and invasive growth of glioblastoma. Nat. Commun. 2021, 12, 177. [Google Scholar] [CrossRef] [PubMed]
 - Klisch, T.J.; Vainshtein, A.; Patel, A.J.; Zoghbi, H.Y. Jak2-mediated phosphorylation of Atoh1 is critical for medulloblastoma growth. Elife 2017, 6, e31181. [Google Scholar] [CrossRef]
 - Zhang, Z.Q.; Wang, X.; Xue, B.H.; Zhao, Y.; Qian, L.J. Chronic stress promotes glioma cell proliferation via the PI3K/Akt signaling pathway. Oncol. Rep. 2021, 46, 202. [Google Scholar] [CrossRef]
 - Colardo, M.; Segatto, M.; Bartolomeo, S.D. Targeting RTK-PI3K-mTOR Axis in Gliomas: An Update. Int. J. Mol. Sci. 2021, 22, 4899. [Google Scholar] [CrossRef]
 - Jin, Q.; Zhao, J.; Zhao, Z.; Zhang, S.; Sun, Z.; Shi, Y.; Yan, H.; Wang, Y.; Liu, L.; Zhao, Z. CAMK1D Inhibits Glioma Through the PI3K/AKT/mTOR Signaling Pathway. Front. Oncol. 2022, 12, 845036. [Google Scholar] [CrossRef]
 - Shen, J.; Wang, Q.; Lu, F.; Xu, H.; Wang, P.; Feng, Y. Prognostic and immunomodulatory roles of schizophrenia-associated genes HTR2A, COMT, and PRODH in pan-cancer analysis and glioma survival prediction model. Front. Immunol. 2023, 14. [Google Scholar] [CrossRef]
 - Ru, J.; Li, P.; Wang, J.; Zhou, W.; Li, B.; Huang, C.; Li, P.; Guo, Z.; Tao, W.; Yang, Y.A. TCMSP: A database of systems pharmacology for drug discovery from herbal medicines. J. Cheminform. 2014, 6, 13. [Google Scholar] [CrossRef]
 - Wishart, D.S. DrugBank. 2012. [Google Scholar]
 - Liu, H.; Wang, J.; Zhou, W.; Wang, Y.; Yang, L. Systems approaches and polypharmacology for drug discovery from herbal medicines: An example using licorice. J. Ethnopharmacol. 2013, 146, 773–793. [Google Scholar] [CrossRef]
 - Vitorello. Uniprot. Nucleic Acids Res. 2008. [Google Scholar]
 - Yanli, W.; Jewen, X.; Suzek, T.O.; Jian, Z.; Jiyao, W.; Bryant, S.H. PubChem: A public information system for analyzing bioactivities of small molecules. Nucleic Acids Res. 2019, 37, W623–W633. [Google Scholar]
 - Daina, A.; Michielin, O.; Zoete, V. SwissTargetPrediction: Updated data and new features for efficient prediction of protein targets of small molecules. Nucleic Acids Res. 2019, 47, W357–W364. [Google Scholar] [CrossRef]
 - David, G.; Olivier, M.; Vincent, Z. Shaping the interaction landscape of bioactive molecules. Bioinformatics 2013, 29, 3073–3079. [Google Scholar]
 - Marilyn, S.; Irina, D.; Justin, A.; Naomi, R.; Tsippi, I.S.; Michael, S.; Noam, N.; Iris, B.; Tirza, D.; Hagit, K. GeneCards Version 3: The human gene integrator. Database 2010, 2010, baq020. [Google Scholar]
 - Janet, P.; Núria, Q.R.; Àlex, B.; Jordi, D.P.; Anna, B.M.; Martin, B.; Ferran, S.; Furlong, L.I. DisGeNET: A discovery platform for the dynamical exploration of human diseases and their genes. Database 2015, 2015, bav028. [Google Scholar]
 - Liu, L.; Zhang, Y.; Niu, G.; Li, Q.; Li, Z.; Zhu, T.; Feng, C.; Liu, X.; Zhang, Y.; Xu, T.; et al. BrainBase: A curated knowledgebase for brain diseases. Nucleic Acids Res. 2021, 50, D1131–D1138. [Google Scholar] [CrossRef]
 - Liu, L.; Wang, G.; Wang, L.; Yu, C.; Zhang, Z. Computational identification and characterization of glioma candidate biomarkers through multi-omics integrative profiling. Biol. Direct 2020, 15, 10. [Google Scholar] [CrossRef]
 - Andrea, F.; Damian, S.; Sune, F.; Michael, K.; Milan, S.; Alexander, R.; Lin, J.; Pablo, M.; Peer, B.; Christian, V.M.A. STRING v9.1: Protein-protein interaction networks, with increased coverage and integration. Nucleic Acids Res. 2012, 41, D808–D815. [Google Scholar]
 - Nikolsky, Y.; Bryant, J. Cytoscape: A Community-Based Framework for Network Modeling. Methods Mol. Biol. 2009, 563, 219. [Google Scholar]
 - Cao, Y.; Wang, C.; Dong, L. Exploring the Mechanism of White Peony in the Treatment of Lupus Nephritis Based on Network Pharmacology and Molecular Docking. Arch. Esp. Urol. 2023, 76, 123–131. [Google Scholar] [CrossRef]
 - Zhou, Y.; Zhou, B.; Pache, L.; Chang, M.; Chanda, S.K. Metascape provides a biologist-oriented resource for the analysis of systems-level datasets. Nat. Commun. 2019, 10, 1523. [Google Scholar] [CrossRef] [PubMed]
 - Hassan, H.; Shanak, S. GOTrapper: A tool to navigate through branches of gene ontology hierarchy. BMC Bioinform. 2019, 20, 20. [Google Scholar] [CrossRef]
 - Kanehisa, M.; Goto, S.; Sato, Y.; Furumichi, M.; Tanabe, M. KEGG for Integration and Interpretation of Large-Scale Molecular Data Sets. Nucleic Acids Res. 2011, 40, D109–D114. [Google Scholar] [CrossRef] [PubMed]
 - Sussman, J.L.; Lin, D.; Jiang, J.; Manning, N.O.; Prilusky, J.; Ritter, O.; Abola, E.E. Protein Data Bank (PDB): Database of Three-Dimensional Structural Information of Biological Macromolecules. Acta Crystallogr. 2010, 54, 1078–1084. [Google Scholar] [CrossRef] [PubMed]
 - Eberhardt, J.; Santos-Martins, D.; Tillack, A.; Forli, S. AutoDock Vina 1.2.0: New Docking Methods, Expanded Force Field, and Python Bindings. J. Chem. Inf. Model. 2021, 61, 3891–3898. [Google Scholar] [CrossRef]
 - Oleg, T.; Olson, A.J. AutoDock Vina: Improving the speed and accuracy of docking with a new scoring function, efficient optimization, and multithreading. J. Comput. Chem. 2009, 31, 455–461. [Google Scholar]
 - Bekker, H.; Berendsen, H.; Dijkstra, E.J.; Achterop, S.; Vanderspoel, D. Gromacs method of virial calculation using a single sum. In Physics Computing; World Scientific Publishing: Singapore, 1993. [Google Scholar]
 - Lill, M.A.; Danielson, M.L. Computer-aided drug design platform using PyMOL. J. Comput. Aided Mol. Des. 2010, 25, 13–19. [Google Scholar] [CrossRef]
 











| Mol ID | Molecule Name | OB (%) | BBB | DL | Targets Number | 
|---|---|---|---|---|---|
| MOL000131 | EIC | 41.9 | 0.9 | 0.14 | 15 | 
| MOL000211 | Mairin | 55.38 | 0.22 | 0.78 | 1 | 
| MOL000239 | Jaranol | 50.83 | −0.22 | 0.29 | 13 | 
| MOL000296 | hederagenin | 36.91 | 0.96 | 0.75 | 24 | 
| MOL000033 | (3S,8S,9S,10R,13R,14S,17R)-10,13-dimethyl-17-[(2R,5S)-5-propan-2-yloctan-2-yl]-2,3,4,7,8,9,11,12,14,15,16,17-dodecahydro-1H-cyclopenta[a]phenanthren-3-ol | 36.23 | 1.09 | 0.78 | 1 | 
| MOL000371 | 3,9-di-O-methylnissolin | 53.74 | 0.63 | 0.48 | 23 | 
| MOL000378 | 7-O-methylisomucronulatol | 74.69 | 0.84 | 0.3 | 45 | 
| MOL000380 | (6aR,11aR)-9,10-dimethoxy-6a,11a-dihydro-6H-benzofurano[3,2-c]chromen-3-ol | 64.26 | 0.55 | 0.42 | 22 | 
| MOL000387 | Bifendate | 31.1 | −0.06 | 0.67 | 7 | 
| MOL000392 | formononetin | 69.67 | 0.02 | 0.21 | 39 | 
| MOL000398 | isoflavanone | 109.99 | 0.17 | 0.3 | 0 | 
| MOL000432 | linolenic acid | 45.01 | 0.84 | 0.15 | 40 | 
| MOL000438 | (3R)-3-(2-hydroxy-3,4-dimethoxyphenyl)chroman-7-ol | 67.67 | 0.34 | 0.26 | 0 | 
| MOL000442 | 1,7-Dihydroxy-3,9-dimethoxy pterocarpene | 39.05 | −0.04 | 0.48 | 4 | 
| Target | MCC Score | MNC Score | Degree Score | Closeness Score | 
|---|---|---|---|---|
| PIK3R1 | 5,340,457 | 36 | 37 | 122.8464286 | 
| PIK3CB | 5,385,600 | 35 | 35 | 119.0325397 | 
| SRC | 4,523,488 | 35 | 39 | 128.1369048 | 
| PIK3CA | 5,385,744 | 35 | 35 | 121.8464286 | 
| MCODE | GO | Description | Log10 (P) | 
|---|---|---|---|
| MCODE_1 | hsa05200 | Pathways in cancer | −80.9 | 
| MCODE_1 | GO:0006468 | protein phosphorylation | −79.3 | 
| MCODE_1 | hsa04151 | PI3K-Akt signaling pathway | −65.4 | 
| MCODE_2 | GO:0006468 | protein phosphorylation | −14.3 | 
| MCODE_2 | GO:0048511 | rhythmic process | −12.9 | 
| MCODE_2 | GO:0042327 | positive regulation of phosphorylation | −11.2 | 
| MCODE_3 | GO:0006468 | protein phosphorylation | −15.3 | 
| MCODE_3 | GO:0062197 | cellular response to chemical stress | −9.1 | 
| MCODE_3 | GO:0046777 | protein autophosphorylation | −9.1 | 
| MCODE_4 | GO:1901361 | organic cyclic compound catabolic process | −10.6 | 
| MCODE_4 | GO:0001505 | regulation of neurotransmitter levels | −9.7 | 
| MCODE_4 | GO:0042424 | catecholamine catabolic process | −9.6 | 
| MCODE_5 | hsa04080 | Neuroactive ligand–receptor interaction | −8.4 | 
| MCODE_5 | hsa04750 | Inflammatory mediator regulation of Transient Receptor Potential (TRP) channels | −6.2 | 
| MCODE_5 | GO:0007200 | phospholipase C-activating G protein-coupled receptor signaling pathway | −6.1 | 
| MCODE_6 | hsa04080 | Neuroactive ligand–receptor interaction | −12.9 | 
| MCODE_6 | GO:0007210 | serotonin receptor signaling pathway | −11.5 | 
| MCODE_6 | GO:1903351 | cellular response to dopamine | −9.6 | 
| MCODE_7 | hsa04080 | Neuroactive ligand–receptor interaction | −6.1 | 
| MCODE_7 | GO:0098660 | inorganic ion transmembrane transport | −4.9 | 
| MCODE_7 | GO:0042391 | regulation of membrane potential | −4 | 
| Compound | Targets | |||||
|---|---|---|---|---|---|---|
| MOL000438 | HDAC7 | ROCK1 | HDAC4 | TBK1 | FLT1 | PDK1 | 
| −8.2 | −8.5 | −7.2 | −8.8 | −6.3 | −8.6 | |
Disclaimer/Publisher’s Note: The statements, opinions and data contained in all publications are solely those of the individual author(s) and contributor(s) and not of MDPI and/or the editor(s). MDPI and/or the editor(s) disclaim responsibility for any injury to people or property resulting from any ideas, methods, instructions or products referred to in the content.  | 
© 2023 by the authors. Licensee MDPI, Basel, Switzerland. This article is an open access article distributed under the terms and conditions of the Creative Commons Attribution (CC BY) license (https://creativecommons.org/licenses/by/4.0/).
Share and Cite
Feng, Y.; Zhu, P.; Wu, D.; Deng, W. A Network Pharmacology Prediction and Molecular Docking-Based Strategy to Explore the Potential Pharmacological Mechanism of Astragalus membranaceus for Glioma. Int. J. Mol. Sci. 2023, 24, 16306. https://doi.org/10.3390/ijms242216306
Feng Y, Zhu P, Wu D, Deng W. A Network Pharmacology Prediction and Molecular Docking-Based Strategy to Explore the Potential Pharmacological Mechanism of Astragalus membranaceus for Glioma. International Journal of Molecular Sciences. 2023; 24(22):16306. https://doi.org/10.3390/ijms242216306
Chicago/Turabian StyleFeng, Yu, Peng Zhu, Dong Wu, and Wenbin Deng. 2023. "A Network Pharmacology Prediction and Molecular Docking-Based Strategy to Explore the Potential Pharmacological Mechanism of Astragalus membranaceus for Glioma" International Journal of Molecular Sciences 24, no. 22: 16306. https://doi.org/10.3390/ijms242216306
APA StyleFeng, Y., Zhu, P., Wu, D., & Deng, W. (2023). A Network Pharmacology Prediction and Molecular Docking-Based Strategy to Explore the Potential Pharmacological Mechanism of Astragalus membranaceus for Glioma. International Journal of Molecular Sciences, 24(22), 16306. https://doi.org/10.3390/ijms242216306
        
