Graft–Host Interaction and Its Effect on Wound Repair Using Mouse Models
Abstract
:1. Introduction
2. Results
2.1. The Splinted Full-Thickness Wound Repair in SKH-1 Mice Mimics the Stages of Spontaneous Wound Repair in Humans
2.2. Grafting Reduces Wound Contraction
2.3. Autologous Skin Grafting Dampens Overexpression of Inflammatory Il-6, Cxcl-1, and Cxcl-5/6 in the Wound
2.4. Resolved Inflammation in Autologous Skin Grafts Dampens Col1 and Col3 Expression
2.5. Synthetic Dermal Grafting Showed a Trend of Extended Inflammation and Proliferation Phases of Wound Repair
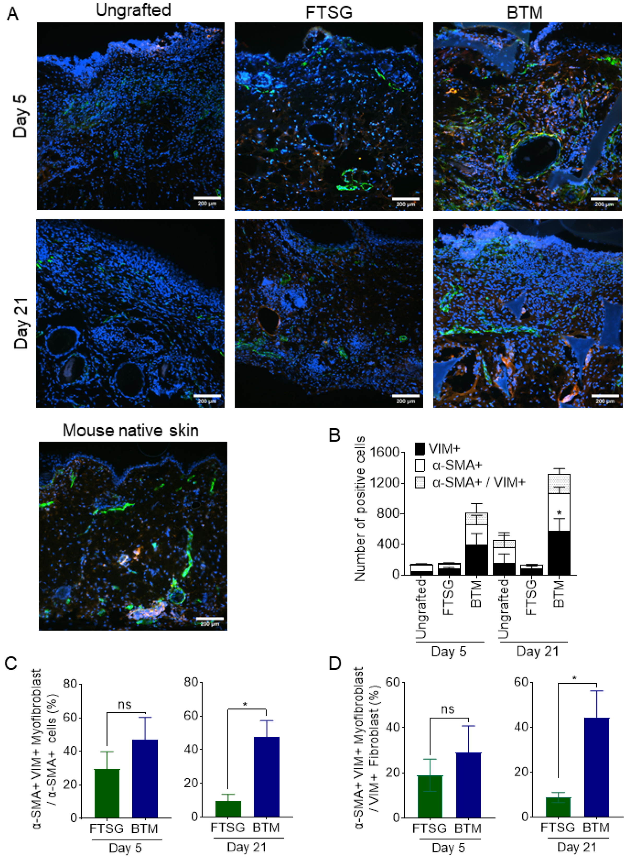
2.6. α-SMA+/VIM+ Myofibroblasts Contribute to Graft Contraction in Synthetic Dermal Grafts
2.7. TGF-β1 Remains High in Synthetic Grafts
3. Discussion
4. Materials and Methods
4.1. Ethics
4.2. Surgical Procedures
4.3. ELISA
4.4. RT-qPCR
4.5. Histochemistry
4.6. Immunofluorescence (IF)
4.7. Statistical Analysis
Supplementary Materials
Author Contributions
Funding
Institutional Review Board Statement
Informed Consent Statement
Data Availability Statement
Acknowledgments
Conflicts of Interest
References
- Gurtner, G.C.; Werner, S.; Barrandon, Y.; Longaker, M.T. Wound repair and regeneration. Nature 2008, 453, 314. [Google Scholar] [CrossRef]
- Broughton, G., 2nd; Janis, J.E.; Attinger, C.E. The basic science of wound healing. Plast. Reconstr. Surg. 2006, 117 (Suppl. S7), 12S–34S. [Google Scholar] [CrossRef]
- Enoch, S.; Leaper, D.J. Basic science of wound healing. Surgery 2008, 26, 31–37. [Google Scholar]
- Reinke, J.M.; Sorg, H. Wound repair and regeneration. Eur. Surg. Res. Eur. Chir. Forsch. Rech. Chir. Eur. 2012, 49, 35–43. [Google Scholar] [CrossRef]
- Singer, A.J.; Clark, R.A.F. Cutaneous Wound Healing. N. Engl. J. Med. 1999, 341, 738–746. [Google Scholar] [CrossRef] [PubMed]
- Werner, S.; Grose, R. Regulation of Wound Healing by Growth Factors and Cytokines. Physiol. Rev. 2003, 83, 835–870. [Google Scholar] [CrossRef]
- Zlotnik, A.; Yoshie, O. Chemokines: A new classification system and their role in immunity. Immunity 2000, 12, 121–127. [Google Scholar] [CrossRef]
- Young, A.; McNaught, C.-E. The physiology of wound healing. Surgery 2011, 29, 475–479. [Google Scholar] [CrossRef]
- Opalenik, S.R.; Davidson, J.M. Fibroblast differentiation of bone marrow-derived cells during wound repair. FASEB J. 2005, 19, 1561–1563. [Google Scholar] [CrossRef]
- Ehrlich, H.P.; Krummel, T.M. Regulation of wound healing from a connective tissue perspective. Wound Repair. Regen. 1996, 4, 203–210. [Google Scholar] [CrossRef] [PubMed]
- Greenhalgh, D.G.M.D.F. Models of Wound Healing. J. Burn. Care Rehabil. 2005, 26, 293–305. [Google Scholar] [CrossRef]
- Clemmesen, T. Experimental studies on the healing of free skin autografts. Dan. Med. Bull. 1967, 14 (Suppl. S2), 1–73. [Google Scholar]
- Burleson, R.; Eiseman, B. Nature of the bond between partial-thickness skin and wound granulations. Surgery 1972, 72, 315–322. [Google Scholar] [CrossRef] [PubMed]
- Converse, J.M.; Smahel, J.; Ballantyne, D.L., Jr.; Harper, A.D. Inosculation of vessels of skin graft and host bed: A fortuitous encounter. Br. J. Plast. Surg. 1975, 28, 274–282. [Google Scholar] [CrossRef] [PubMed]
- Jalili, R.B.; Pourghadiri, A.; Li, Y.; Cleversey, C.; Kilani, R.T.; Ghahary, A. Split Thickness Grafts Grow from Bottom Up in Large Skin Injuries. J. Burn. Care Res. 2019, 40, 727–733. [Google Scholar] [CrossRef] [PubMed]
- Knapik, A.; Hegland, N.; Calcagni, M.; Althaus, M.; Vollmar, B.; Giovanoli, P.; Lindenblatt, N. Metalloproteinases facilitate connection of wound bed vessels to pre-existing skin graft vasculature. Microvasc. Res. 2012, 84, 16–23. [Google Scholar] [CrossRef] [PubMed]
- Capla, J.M.; Ceradini, D.J.; Tepper, O.M.; Callaghan, M.J.; Bhatt, K.A.; Galiano, R.D.; Levine, J.P.; Gurtner, G.C. Skin graft vascularization involves precisely regulated regression and replacement of endothelial cells through both angiogenesis and vasculogenesis. Plast. Reconstr. Surg. 2006, 117, 836–844. [Google Scholar] [CrossRef] [PubMed]
- Shahrokhi, S.; Arno, A.; Jeschke, M.G. The use of dermal substitutes in burn surgery: Acute phase. Wound Repair. Regen. 2014, 22, 14–22. [Google Scholar] [CrossRef] [PubMed]
- Lee, K.H. Tissue-engineered human living skin substitutes: Development and clinical application. Yonsei Med. J. 2000, 41, 774–779. [Google Scholar] [CrossRef]
- Pham, C.; Greenwood, J.; Cleland, H.; Woodruff, P.; Maddern, G. Bioengineered skin substitutes for the management of burns: A systematic review. Burn. J. Int. Soc. Burn. Inj. 2007, 33, 946–957. [Google Scholar] [CrossRef]
- Hodgkinson, T.; Bayat, A. Dermal substitute-assisted healing: Enhancing stem cell therapy with novel biomaterial design. Arch. Dermatol. Res. 2011, 303, 301–315. [Google Scholar] [CrossRef] [PubMed]
- Igarashi, A.; Okochi, H.; Bradham, D.M.; Grotendorst, G.R. Regulation of connective tissue growth factor gene expression in human skin fibroblasts and during wound repair. Mol. Biol. Cell 1993, 4, 637–645. [Google Scholar] [CrossRef] [PubMed]
- Ghahary, A.; Marcoux, Y.; Karimi-Busheri, F.; Li, Y.; Tredget, E.E.; Kilani, R.T.; Lam, E.; Weinfeld, M. Differentiated keratinocyte-releasable stratifin (14-3-3 sigma) stimulates MMP-1 expression in dermal fibroblasts. J. Investig. Dermatol. 2005, 124, 170–177. [Google Scholar] [CrossRef]
- Mascharak, S.; desJardins-Park, H.E.; Longaker, M.T. Fibroblast Heterogeneity in Wound Healing: Hurdles to Clinical Translation. Trends Mol. Med. 2020, 26, 1101–1106. [Google Scholar] [CrossRef]
- Brown, D.; Garner, W.; Young, V.L. Skin grafting: Dermal components in inhibition of wound contraction. South. Med. J. 1990, 83, 789–795. [Google Scholar] [CrossRef] [PubMed]
- Rawlins, J.M.; Lam, W.L.; Karoo, R.O.; Naylor, I.L.; Sharpe, D.T. Quantifying Collagen Type in Mature Burn Scars: A Novel Approach Using Histology and Digital Image Analysis. J. Burn. Care Res. 2006, 27, 60–65. [Google Scholar] [CrossRef] [PubMed]
- Gabbiani, G. The myofibroblast in wound healing and fibrocontractive diseases. J. Pathol. 2003, 200, 500–503. [Google Scholar] [CrossRef]
- Sellheyer, K.; Bickenbach, J.R.; Rothnagel, J.A.; Bundman, D.; Longley, M.A.; Krieg, T.; Roche, N.S.; Roberts, A.B.; Roop, D.R. Inhibition of skin development by overexpression of transforming growth factor beta 1 in the epidermis of transgenic mice. Proc. Natl. Acad. Sci. USA 1993, 90, 5237–5241. [Google Scholar] [CrossRef] [PubMed]
- Kulkarni, A.B.; Huh, C.G.; Becker, D.; Geiser, A.; Lyght, M.; Flanders, K.C.; Roberts, A.B.; Sporn, M.B.; Ward, J.M.; Karlsson, S. Transforming growth factor beta 1 null mutation in mice causes excessive inflammatory response and early death. Proc. Natl. Acad. Sci. USA 1993, 90, 770–774. [Google Scholar] [CrossRef] [PubMed]
- Tredget, E.B.; Demare, J.; Chandran, G.; Tredget, E.E.; Yang, L.; Ghahary, A. Transforming growth factor-beta and its effect on reepithelialization of partial-thickness ear wounds in transgenic mice. Wound Repair. Regen. 2005, 13, 61–67. [Google Scholar] [CrossRef]
- Wang, X.-J.; Han, G.; Owens, P.; Siddiqui, Y.; Li, A.G. Role of TGF-Mediated Inflammation in Cutaneous Wound Healing. J. Investig. Dermatol. Symp. Proc. 2006, 11, 112–117. [Google Scholar] [CrossRef] [PubMed]
- Roberts, A.B.; Sporn, M.B.; Assoian, R.K.; Smith, J.M.; Roche, N.S.; Wakefield, L.M.; Heine, U.I.; Liotta, L.A.; Falanga, V.; Kehrl, J.H. Transforming growth factor type beta: Rapid induction of fibrosis and angiogenesis in vivo and stimulation of collagen formation in vitro. Proc. Natl. Acad. Sci. USA 1986, 83, 4167–4171. [Google Scholar] [CrossRef] [PubMed]
- White, L.A.; Mitchell, T.I.; Brinckerhoff, C.E. Transforming growth factor beta inhibitory element in the rabbit matrix metalloproteinase-1 (collagenase-1) gene functions as a repressor of constitutive transcription. Biochim. Biophys. Acta 2000, 1490, 259–268. [Google Scholar] [CrossRef] [PubMed]
- Lee, T.Y.; Chin, G.S.; Kim, W.J.; Chau, D.; Gittes, G.K.; Longaker, M.T. Expression of transforming growth factor beta 1, 2, and 3 proteins in keloids. Ann. Plast. Surg. 1999, 43, 179–184. [Google Scholar] [CrossRef] [PubMed]
- Banakh, I.; Cheshire, P.; Rahman, M.; Carmichael, I.; Jagadeesan, P.; Cameron, N.R.; Cleland, H.; Akbarzadeh, S. A Comparative Study of Engineered Dermal Templates for Skin Wound Repair in a Mouse Model. Int. J. Mol. Sci. 2020, 21, 4508. [Google Scholar] [CrossRef]
- Cheshire, P.; Zhafira, A.S.; Banakh, I.; Rahman, M.M.; Carmichael, I.; Herson, M.; Cleland, H.; Akbarzadeh, S. Xeno-free expansion of adult keratinocytes for clinical application: The use of human-derived feeder cells and serum. Cell Tissue Res. 2019, 376, 389–400. [Google Scholar] [CrossRef]
- Schmittgen, T.D.; Livak, K.J. Analyzing real-time PCR data by the comparative CT method. Nat. Protoc. 2008, 3, 1101–1108. [Google Scholar] [CrossRef]
- Wang, L.-L.; Zhao, R.; Liu, C.-S.; Liu, M.; Li, S.-S.; Li, J.-Y.; Jiang, S.-K.; Zhang, M.; Tian, Z.-L.; Wang, M.; et al. A fundamental study on the dynamics of multiple biomarkers in mouse excisional wounds for wound age estimation. J. Forensic Leg. Med. 2016, 39, 138–146. [Google Scholar] [CrossRef]
- Brown, R.L.; Ormsby, I.; Doetschman, T.C.; Greenhalgh, D.G. Wound healing in the transforming growth factor-β1—Deficient mouse. Wound Repair. Regen. 1995, 3, 25–36. [Google Scholar] [CrossRef]
- Bryan, D.; Walker, K.B.; Ferguson, M.; Thorpe, R. Cytokine gene expression in a murine wound healing model. Cytokine 2005, 31, 429–438. [Google Scholar] [CrossRef]
- Wise, L.M.; Stuart, G.S.; Real, N.C.; Fleming, S.B.; Mercer, A.A. VEGF Receptor-2 Activation Mediated by VEGF-E Limits Scar Tissue Formation Following Cutaneous Injury. Adv. Wound Care 2018, 7, 283–297. [Google Scholar] [CrossRef]
- Yee, C.S.; Yao, Y.; Xu, Q.; McCarthy, B.; Sun-Lin, D.; Tone, M.; Waldmann, H.; Chang, C.H. Enhanced production of IL-10 by dendritic cells deficient in CIITA. J. Immunol. 2005, 174, 1222–1229. [Google Scholar] [CrossRef] [PubMed]
- Jentho, E.; Bodden, M.; Schulz, C.; Jung, A.L.; Seidel, K.; Schmeck, B.; Bertrams, W. microRNA-125a-3p is regulated by MyD88 in Legionella pneumophila infection and targets NTAN1. PLoS ONE 2017, 12, e0176204. [Google Scholar] [CrossRef]
- Chalmers, J.A.; Martino, T.A.; Tata, N.; Ralph, M.R.; Sole, M.J.; Belsham, D.D. Vascular circadian rhythms in a mouse vascular smooth muscle cell line (Movas-1). American journal of physiology. Regul. Integr. Comp. Physiol. 2008, 295, R1529–R1538. [Google Scholar] [CrossRef] [PubMed]
- Marek, I.; Canu, M.; Cordasic, N.; Rauh, M.; Volkert, G.; Fahlbusch, F.B.; Rascher, W.; Hilgers, K.F.; Hartner, A.; Menendez-Castro, C. Sex differences in the development of vascular and renal lesions in mice with a simultaneous deficiency of Apoe and the integrin chain Itga8. Biol. Sex. Differ. 2017, 8, 19. [Google Scholar] [CrossRef] [PubMed]
- Prokopec, S.D.; Buchner, N.B.; Fox, N.S.; Chong, L.C.; Mak, D.Y.; Watson, J.D.; Petronis, A.; Pohjanvirta, R.; Boutros, P.C. Validating reference genes within a mouse model system of 2,3,7,8-tetrachlorodibenzo-p-dioxin (TCDD) toxicity. Chem. Biol. Interact. 2013, 205, 63–71. [Google Scholar] [CrossRef]
- Brattelid, T.; Winer, L.H.; Levy, F.O.; Liestol, K.; Sejersted, O.M.; Andersson, K.B. Reference gene alternatives to Gapdh in rodent and human heart failure gene expression studies. BMC Mol. Biol. 2010, 11, 22. [Google Scholar] [CrossRef] [PubMed]
- Sanchez-Alvarez, R.; Gayen, S.; Vadigepalli, R.; Anni, H. Ethanol diverts early neuronal differentiation trajectory of embryonic stem cells by disrupting the balance of lineage specifiers. PLoS ONE 2013, 8, e63794. [Google Scholar] [CrossRef]





| Gene of Interest | Reference | Forward Primer | Reverse Primer |
|---|---|---|---|
| Il-1β | [38] | 5′-TTGACGGACCCCAAAAGATGAAG-3′ | 5′-TTCTCCACAGCCACAATGAG-3′ |
| Tnf-α | [39] | 5′-AGCCCACGTCGTAGCAAACCACCAA-3′ | 5′-ACACCCATTCCCTTCACAGAGCAAT-3′ |
| Il-6 | [40] | 5′-ATGAAGTTCCTCTCTGCAAGAGACT-3′ | 5′-CACTAGGTTTGCCGAGTAGACTC-3′ |
| Tgf-β1 | [39] | 5′-GCTAATGGTGGACCGCAACAACG-3′ | 5′-CTTGCTGTACTGTGTGTCCAGGC-3′ |
| Pdgf-bb | In-house | 5′-CGGAGTCGAGTTGGAAAGCTC-3′ | 5′-AATAACCCTGCCCACACTCT-3′ |
| Vegf-a | [41] | 5′-GCAGGCTGCTGTAACGATGAAG-3′ | 5′-GCTTTGGTGAGGTTTGATCCG-3′ |
| Il-10 | [42] | 5′-ATTTGAATTCCCTGGGTGAGAAG-3′ | 5′-CACAGGGGAGAAATCGATGACA-3′ |
| Kc/Cxcl-1 | [43] | 5′-ACTGCACCCAAACCGAAGTC-3′ | 5′-TGGGGACACCTTTTAGCATCTT-3′ |
| Lix/Cxcl-5/6 | In-house | 5′-CTCGCCATTCATGCGGAT-3′ | 5′-AGCTTTCTTTTTGTCACTGCCC-3′ |
| Col3a1 | [44] | 5′-TGGCACAGCAGTCCAACGTA-3′ | 5′-TGACATGGTTCTGGCTTCCA-3′ |
| Col1a1 | [45] | 5‘-TCACCTACAGCACCCTTGTGG-3‘ | 5‘-CCCAAGTTCCGGTGTGACTC-3‘ |
| Eef1a1 | [46] | 5′-GATGTTAGACGAGGCAATGTTG-3′ | 5′-CAATCCAGAACAGGAGCGTAG-3′ |
| Polr2a | [47] | 5′- CTCCTTTGAGGAAACGGTGGAT-3′ | 5′-GACTCCCTTCATCGGGTCACT-3′ |
| Tuba1a | [48] | 5′-CCTGGAACCCACGGTCATC-3′ | 5′-TGTAGTGGCCACGAGCATAGTTAT-3′ |
Disclaimer/Publisher’s Note: The statements, opinions and data contained in all publications are solely those of the individual author(s) and contributor(s) and not of MDPI and/or the editor(s). MDPI and/or the editor(s) disclaim responsibility for any injury to people or property resulting from any ideas, methods, instructions or products referred to in the content. |
© 2023 by the authors. Licensee MDPI, Basel, Switzerland. This article is an open access article distributed under the terms and conditions of the Creative Commons Attribution (CC BY) license (https://creativecommons.org/licenses/by/4.0/).
Share and Cite
Garcia, N.; Rahman, M.M.; Arellano, C.L.; Banakh, I.; Yung-Chih, C.; Peter, K.; Cleland, H.; Lo, C.H.; Akbarzadeh, S. Graft–Host Interaction and Its Effect on Wound Repair Using Mouse Models. Int. J. Mol. Sci. 2023, 24, 16277. https://doi.org/10.3390/ijms242216277
Garcia N, Rahman MM, Arellano CL, Banakh I, Yung-Chih C, Peter K, Cleland H, Lo CH, Akbarzadeh S. Graft–Host Interaction and Its Effect on Wound Repair Using Mouse Models. International Journal of Molecular Sciences. 2023; 24(22):16277. https://doi.org/10.3390/ijms242216277
Chicago/Turabian StyleGarcia, Nicole, Md Mostafizur Rahman, Carlos Luis Arellano, Ilia Banakh, Chen Yung-Chih, Karlheinz Peter, Heather Cleland, Cheng Hean Lo, and Shiva Akbarzadeh. 2023. "Graft–Host Interaction and Its Effect on Wound Repair Using Mouse Models" International Journal of Molecular Sciences 24, no. 22: 16277. https://doi.org/10.3390/ijms242216277
APA StyleGarcia, N., Rahman, M. M., Arellano, C. L., Banakh, I., Yung-Chih, C., Peter, K., Cleland, H., Lo, C. H., & Akbarzadeh, S. (2023). Graft–Host Interaction and Its Effect on Wound Repair Using Mouse Models. International Journal of Molecular Sciences, 24(22), 16277. https://doi.org/10.3390/ijms242216277

