Oncogenic Gαq activates RhoJ through PDZ-RhoGEF
Abstract
:1. Introduction
2. Results
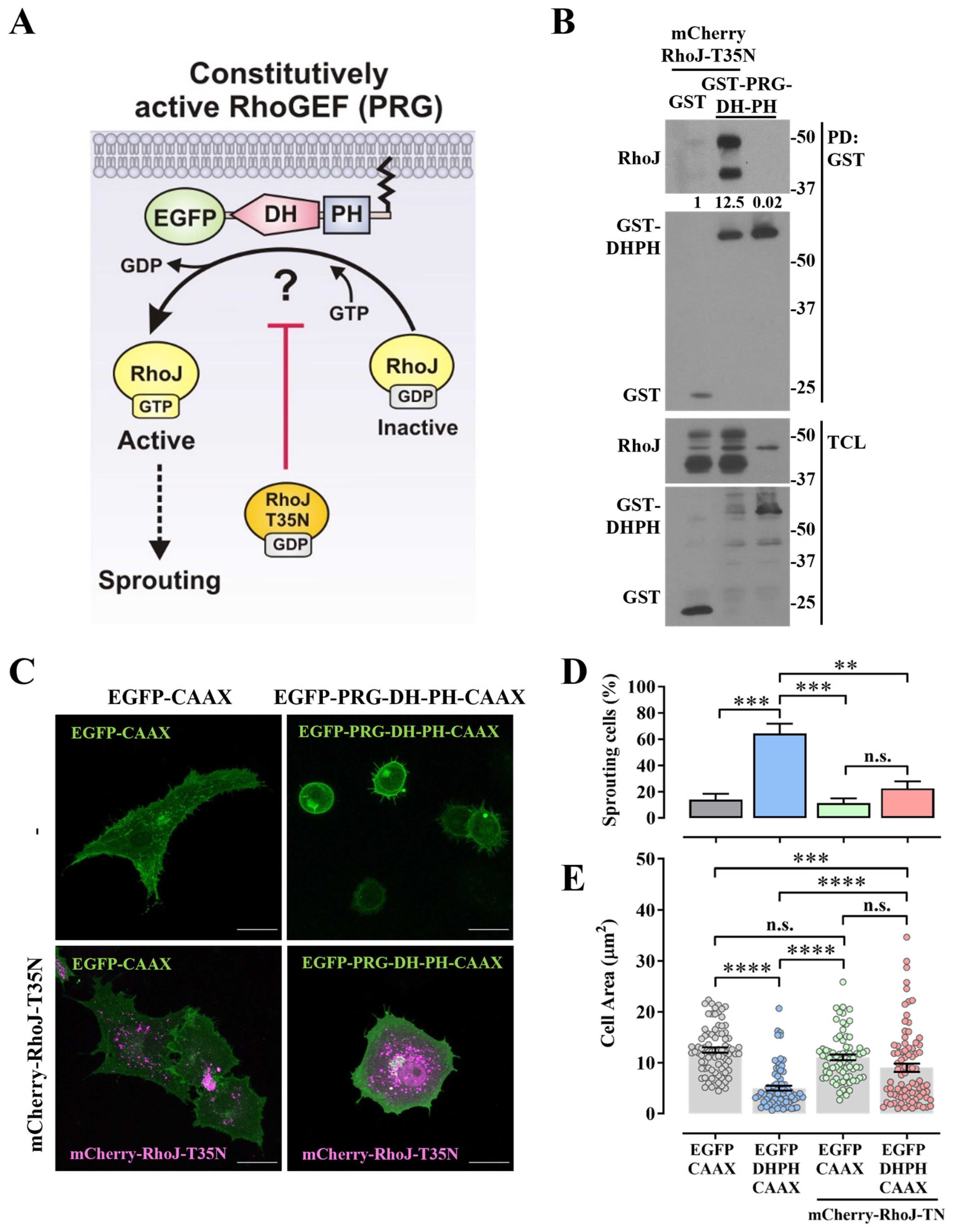
2.1. PDZ-RhoGEF Directly Activates RhoJ
2.2. Gαq Promotes RhoJ Activation via Direct Interaction with PDZ-RhoGEF
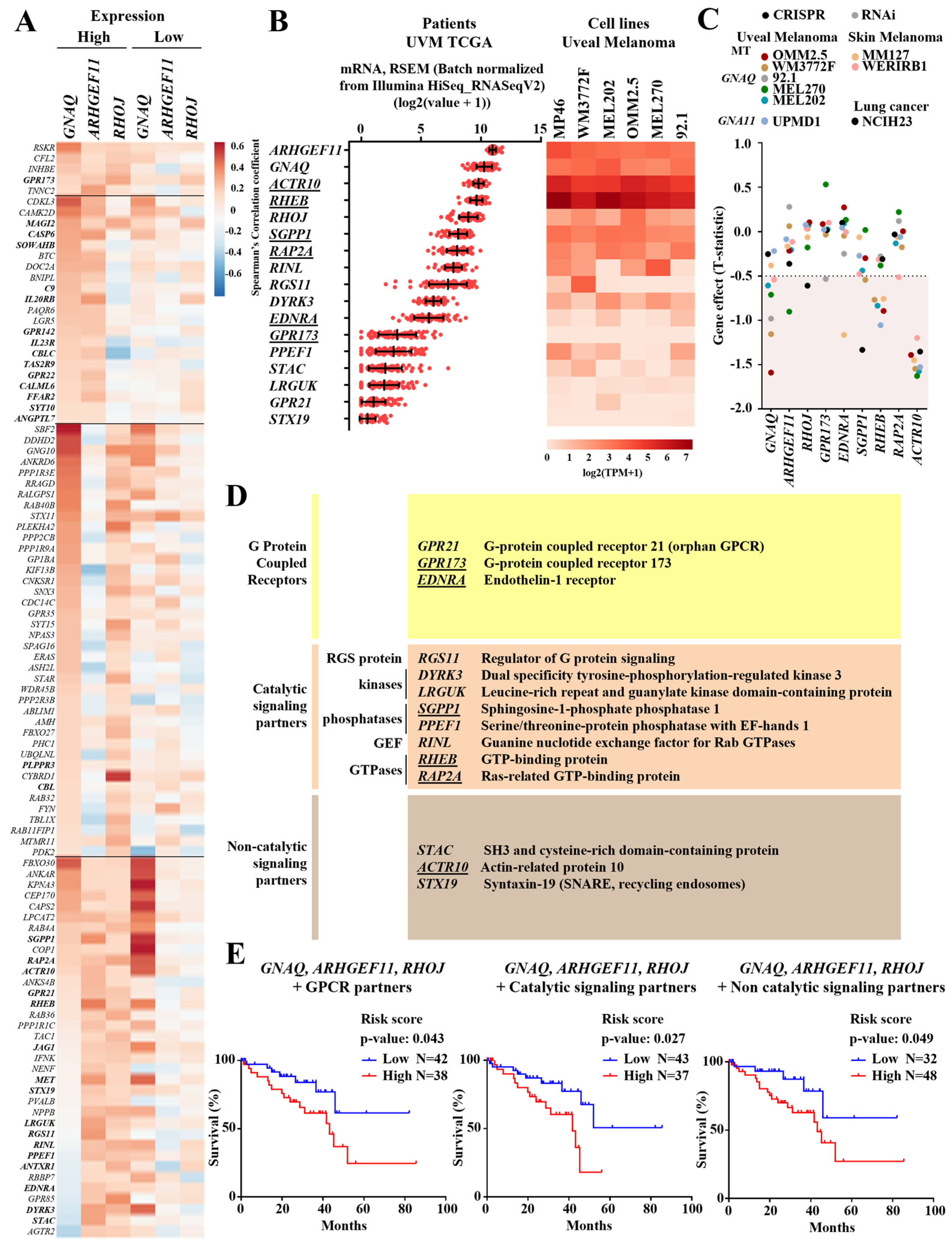
2.3. The Gαq/PDZ-RhoGEF/RhoJ Axis and Its Signaling Partners Correlate with Shorter Patient Survival of Uveal Melanoma Patients
3. Discussion
4. Materials and Methods
4.1. Cell Cultures and Plasmids
4.2. GST Pulldown
4.3. Immunoprecipitation
4.4. Western Blot
4.5. Morphological Analysis of Endothelial Cells
4.6. Data Mining of Uveal Melanoma Patient and Cell Lines Datasets
4.7. Statistical Analysis
5. Conclusions
Author Contributions
Funding
Data Availability Statement
Acknowledgments
Conflicts of Interest
References
- Van Raamsdonk, C.D.; Bezrookove, V.; Green, G.; Bauer, J.; Gaugler, L.; O’Brien, J.M.; Simpson, E.M.; Barsh, G.S.; Bastian, B.C. Frequent somatic mutations of GNAQ in uveal melanoma and blue naevi. Nature 2009, 457, 599–602. [Google Scholar] [CrossRef] [PubMed]
- Shirley, M.D.; Tang, H.; Gallione, C.J.; Baugher, J.D.; Frelin, L.P.; Cohen, B.; North, P.E.; Marchuk, D.A.; Comi, A.M.; Pevsner, J. Sturge–Weber Syndrome and Port-Wine Stains Caused by Somatic Mutation in GNAQ. N. Engl. J. Med. 2013, 368, 1971–1979. [Google Scholar] [CrossRef] [PubMed]
- Schrenk, S.; Bischoff, L.J.; Goines, J.; Cai, Y.; Vemaraju, S.; Odaka, Y.; Good, S.R.; Palumbo, J.S.; Szabo, S.; Reynaud, D.; et al. MEK inhibition reduced vascular tumor growth and coagulopathy in a mouse model with hyperactive GNAQ. Nat. Commun. 2023, 14, 1–20. [Google Scholar] [CrossRef]
- Arang, N.; Gutkind, J.S. G Protein-Coupled receptors and heterotrimeric G proteins as cancer drivers. FEBS Lett. 2020, 594, 4201–4232. [Google Scholar] [CrossRef]
- Park, J.J.; Stewart, A.; Irvine, M.; Pedersen, B.; Ming, Z.; Carlino, M.S.; Diefenbach, R.J.; Rizos, H. Protein kinase inhibitor responses in uveal melanoma reflects a diminished dependency on PKC-MAPK signaling. Cancer Gene Ther. 2022, 29, 1384–1393. [Google Scholar] [CrossRef]
- Arang, N.; Lubrano, S.; Rigiracciolo, D.C.; Nachmanson, D.; Lippman, S.M.; Mali, P.; Harismendy, O.; Gutkind, J.S. Whole-genome CRISPR screening identifies PI3K/AKT as a downstream component of the oncogenic GNAQ–focal adhesion kinase signaling circuitry. J. Biol. Chem. 2022, 299, 102866. [Google Scholar] [CrossRef] [PubMed]
- Arang, N.; Lubrano, S.; Ceribelli, M.; Rigiracciolo, D.C.; Saddawi-Konefka, R.; Faraji, F.; Ramirez, S.I.; Kim, D.; Tosto, F.A.; Stevenson, E.; et al. High-throughput chemogenetic drug screening reveals PKC-RhoA/PKN as a targetable signaling vulnerability in GNAQ-driven uveal melanoma. Cell Rep. Med. 2023, 101244. [Google Scholar] [CrossRef]
- Feng, X.; Arang, N.; Rigiracciolo, D.C.; Lee, J.S.; Yeerna, H.; Wang, Z.; Lubrano, S.; Kishore, A.; Pachter, J.A.; König, G.M.; et al. A Platform of Synthetic Lethal Gene Interaction Networks Reveals that the GNAQ Uveal Melanoma Oncogene Controls the Hippo Pathway through FAK. Cancer Cell 2019, 35, 457–472.e5. [Google Scholar] [CrossRef] [PubMed]
- Onken, M.D.; Erdmann-Gilmore, P.; Zhang, Q.; Thapa, K.; King, E.; Kaltenbronn, K.M.; Noda, S.E.; Makepeace, C.M.; Goldfarb, D.; Babur, Ö.; et al. Protein Kinase Signaling Networks Driven by Oncogenic Gq/11 in Uveal Melanoma Identified by Phosphoproteomic and Bioinformatic Analyses. Mol. Cell. Proteom. 2023, 22, 100649. [Google Scholar] [CrossRef]
- Fukuhara, S.; Murga, C.; Zohar, M.; Igishi, T.; Gutkind, J.S. A Novel PDZ Domain Containing Guanine Nucleotide Exchange Factor Links Heterotrimeric G Proteins to Rho. J. Biol. Chem. 1999, 274, 5868–5879. [Google Scholar] [CrossRef]
- Aittaleb, M.; Boguth, C.A.; Tesmer, J.J.G. Structure and Function of Heterotrimeric G Protein-Regulated Rho Guanine Nucleotide Exchange Factors. Mol. Pharmacol. 2009, 77, 111–125. [Google Scholar] [CrossRef]
- Buhl, A.M.; Johnson, N.L.; Dhanasekaran, N.; Johnson, G.L. Gα12 and Gα13 Stimulate Rho-dependent Stress Fiber Formation and Focal Adhesion Assembly. J. Biol. Chem. 1995, 270, 24631–24634. [Google Scholar] [CrossRef] [PubMed]
- Castillo-Kauil, A.; García-Jiménez, I.; Cervantes-Villagrana, R.D.; Adame-García, S.R.; Beltrán-Navarro, Y.M.; Gutkind, J.S.; Reyes-Cruz, G.; Vázquez-Prado, J. Gαs directly drives PDZ-RhoGEF signaling to Cdc42. J. Biol. Chem. 2020, 295, 16920–16928. [Google Scholar] [CrossRef] [PubMed]
- Kim, C.; Yang, H.; Fukushima, Y.; Saw, P.E.; Lee, J.; Park, J.-S.; Park, I.; Jung, J.; Kataoka, H.; Lee, D.; et al. Vascular RhoJ Is an Effective and Selective Target for Tumor Angiogenesis and Vascular Disruption. Cancer Cell 2014, 25, 102–117. [Google Scholar] [CrossRef]
- Ho, H.; Hopkin, A.S.; Kapadia, R.; Vasudeva, P.; Schilling, J.; Ganesan, A.K. RhoJ modulates melanoma invasion by altering actin cytoskeletal dynamics. Pigment. Cell Melanoma Res. 2012, 26, 218–225. [Google Scholar] [CrossRef]
- Chen, B.; Yuan, Y.; Sun, L.; Chen, J.; Yang, M.; Yin, Y.; Xu, Y. MKL1 mediates TGF-β induced RhoJ transcription to promote breast cancer cell migration and invasion. Front. Cell Dev. Biol. 2020, 8. [Google Scholar] [CrossRef] [PubMed]
- Wilson, E.; Leszczynska, K.; Poulter, N.S.; Edelmann, F.; Salisbury, V.A.; Noy, P.J.; Bacon, A.; Rappoport, J.Z.; Heath, J.K.; Bicknell, R.; et al. RhoJ interacts with the GIT-PIX complex and regulates focal adhesion disassembly. J. Cell Sci. 2014, 127, 3039–3051. [Google Scholar] [CrossRef]
- Debaugnies, M.; Rodríguez-Acebes, S.; Blondeau, J.; Parent, M.-A.; Zocco, M.; Song, Y.; de Maertelaer, V.; Moers, V.; Latil, M.; Dubois, C.; et al. RHOJ controls EMT-associated resistance to chemotherapy. Nature 2023, 616, 168–175. [Google Scholar] [CrossRef]
- Cook, D.R.; Rossman, K.L.; Der, C.J. Rho guanine nucleotide exchange factors: Regulators of Rho GTPase activity in development and disease. Oncogene 2013, 33, 4021–4035. [Google Scholar] [CrossRef]
- A Cerione, R.; Zheng, Y. The Dbl family of oncogenes. Curr. Opin. Cell Biol. 1996, 8, 216–222. [Google Scholar] [CrossRef]
- Color-Aparicio, V.M.; Cervantes-Villagrana, R.D.; García-Jiménez, I.; Beltrán-Navarro, Y.M.; Castillo-Kauil, A.; Escobar-Islas, E.; Reyes-Cruz, G.; Vázquez-Prado, J. Endothelial cell sprouting driven by RhoJ directly activated by a membrane-anchored Intersectin 1 (ITSN1) RhoGEF module. Biochem. Biophys. Res. Commun. 2020, 524, 109–116. [Google Scholar] [CrossRef] [PubMed]
- Chávez-Vargas, L.; Adame-García, S.R.; Cervantes-Villagrana, R.D.; Castillo-Kauil, A.; Bruystens, J.G.H.; Fukuhara, S.; Taylor, S.S.; Mochizuki, N.; Reyes-Cruz, G.; Vázquez-Prado, J. Protein Kinase A (PKA) Type I Interacts with P-Rex1, a Rac Guanine Nucleotide Exchange Factor. J. Biol. Chem. 2016, 291, 6182–6199. [Google Scholar] [CrossRef] [PubMed]
- Müller, P.M.; Rademacher, J.; Bagshaw, R.D.; Wortmann, C.; Barth, C.; van Unen, J.; Alp, K.M.; Giudice, G.; Eccles, R.L.; Heinrich, L.E.; et al. Systems analysis of RhoGEF and RhoGAP regulatory proteins reveals spatially organized RAC1 signalling from integrin adhesions. Nature 2020, 22, 498–511. [Google Scholar] [CrossRef]
- Jansen, S.; Gosens, R.; Wieland, T.; Schmidt, M. Paving the Rho in cancer metastasis: Rho GTPases and beyond. Pharmacol. Ther. 2018, 183, 1–21. [Google Scholar] [CrossRef] [PubMed]
- Takasaki, J.; Saito, T.; Taniguchi, M.; Kawasaki, T.; Moritani, Y.; Hayashi, K.; Kobori, M. A Novel Gαq/11-selective Inhibitor. J. Biol. Chem. 2004, 279, 47438–47445. [Google Scholar] [CrossRef] [PubMed]
- Robertson, A.G.; Shih, J.; Yau, C.; Gibb, E.A.; Oba, J.; Mungall, K.L.; Hess, J.M.; Uzunangelov, V.; Walter, V.; Danilova, L.; et al. Integrative analysis identifies four molecular and clinical subsets in uveal melanoma. Cancer Cell 2018, 32, 204–220.e215, Erratum in 2018, 33, 151. [Google Scholar] [CrossRef]
- Tsherniak, A.; Vazquez, F.; Montgomery, P.G.; Weir, B.A.; Kryukov, G.; Cowley, G.S.; Gill, S.; Harrington, W.F.; Pantel, S.; Krill-Burger, J.M.; et al. Defining a Cancer Dependency Map. Cell 2017, 170, 564–576. [Google Scholar] [CrossRef]
- Vazquez-Prado, J.; Basile, J.; Gutkind, J.S. Modular architecture and novel protein-protein interactions regulating the RGS-containing Rho guanine nucleotide exchange factors. Methods Enzymol. 2004, 390, 259–285. [Google Scholar] [CrossRef]
- Mikelis, C.M.; Palmby, T.R.; Simaan, M.; Li, W.; Szabo, R.; Lyons, R.; Martin, D.; Yagi, H.; Fukuhara, S.; Chikumi, H.; et al. PDZ-RhoGEF and LARG Are Essential for Embryonic Development and Provide a Link between Thrombin and LPA Receptors and Rho Activation. J. Biol. Chem. 2013, 288, 12232–12243. [Google Scholar] [CrossRef]
- Lutz, S.; Shankaranarayanan, A.; Coco, C.; Ridilla, M.; Nance, M.R.; Vettel, C.; Baltus, D.; Evelyn, C.R.; Neubig, R.R.; Wieland, T.; et al. Structure of Gα q -p63RhoGEF-RhoA Complex Reveals a Pathway for the Activation of RhoA by GPCRs. Science 2007, 318, 1923–1927. [Google Scholar] [CrossRef]
- Semprucci, E.; Tocci, P.; Cianfrocca, R.; Sestito, R.; Caprara, V.; Veglione, M.; Di Castro, V.; Spadaro, F.; Ferrandina, G.; Bagnato, A.; et al. Endothelin A receptor drives invadopodia function and cell motility through the β-arrestin/PDZ-RhoGEF pathway in ovarian carcinoma. Oncogene 2015, 35, 3432–3442. [Google Scholar] [CrossRef]
- Lee, Y.-J.; Jung, E.; Choi, J.; Hwang, J.-S.; Jeong, E.-J.; Roh, Y.; Ban, H.S.; Kim, S.; Kim, S.-Y.; Min, J.-K.; et al. The EDN1/EDNRA/β-arrestin axis promotes colorectal cancer progression by regulating STAT3 phosphorylation. Int. J. Oncol. 2022, 62, 1–15. [Google Scholar] [CrossRef]
- Laurberg, J.R.; Jensen, J.B.; Schepeler, T.; Borre, M.; Ørntoft, T.F.; Dyrskjøt, L. High expression of GEM and EDNRA is associated with metastasis and poor outcome in patients with advanced bladder cancer. BMC Cancer 2014, 14, 1–10. [Google Scholar] [CrossRef] [PubMed]
- Kim, K.; Lee, S.; Kang, H.; Shin, E.; Kim, H.Y.; Youn, H.; Youn, B. Dual Specificity Kinase DYRK3 Promotes Aggressiveness of Glioblastoma by Altering Mitochondrial Morphology and Function. Int. J. Mol. Sci. 2021, 22, 2982. [Google Scholar] [CrossRef]
- Wu, J.-X.; Zhang, D.-G.; Zheng, J.-N.; Pei, D.-S. Rap2a is a novel target gene of p53 and regulates cancer cell migration and invasion. Cell. Signal. 2015, 27, 1198–1207. [Google Scholar] [CrossRef]
- Ding, Z.; Dhruv, H.; Kwiatkowska-Piwowarczyk, A.; Ruggieri, R.; Kloss, J.; Symons, M.; Pirrotte, P.; Eschbacher, J.M.; Tran, N.L.; Loftus, J.C. PDZ-RhoGEF Is a Signaling Effector for TROY-Induced Glioblastoma Cell Invasion and Survival. Neoplasia 2018, 20, 1045–1058. [Google Scholar] [CrossRef] [PubMed]
- Cervantes-Villagrana, R.D.; García-Jiménez, I.; Vázquez-Prado, J. Guanine nucleotide exchange factors for Rho GTPases (RhoGEFs) as oncogenic effectors and strategic therapeutic targets in metastatic cancer. Cell. Signal. 2023, 109, 110749. [Google Scholar] [CrossRef] [PubMed]
- Vaqué, J.P.; Dorsam, R.T.; Feng, X.; Iglesias-Bartolome, R.; Forsthoefel, D.J.; Chen, Q.; Debant, A.; Seeger, M.A.; Ksander, B.R.; Teramoto, H.; et al. A Genome-wide RNAi Screen Reveals a Trio-Regulated Rho GTPase Circuitry Transducing Mitogenic Signals Initiated by G Protein-Coupled Receptors. Mol. Cell 2013, 49, 94–108. [Google Scholar] [CrossRef]
- Feng, X.; Degese, M.S.; Iglesias-Bartolome, R.; Vaque, J.P.; Molinolo, A.A.; Rodrigues, M.; Zaidi, M.R.; Ksander, B.R.; Merlino, G.; Sodhi, A.; et al. Hippo-independent activation of YAP by the GNAQ uveal melanoma oncogene through a trio-regulated Rho GTPase signaling circuitry. Cancer Cell 2014, 25, 831–845. [Google Scholar] [CrossRef]
- Fukushima, Y.; Nishiyama, K.; Kataoka, H.; Fruttiger, M.; Fukuhara, S.; Nishida, K.; Mochizuki, N.; Kurihara, H.; Nishikawa, S.; Uemura, A. RhoJ integrates attractive and repulsive cues in directional migration of endothelial cells. EMBO J. 2020, 39, e102930. [Google Scholar] [CrossRef] [PubMed]
- Cervantes-Villagrana, R.D.; Adame-García, S.R.; García-Jiménez, I.; Color-Aparicio, V.M.; Beltrán-Navarro, Y.M.; König, G.M.; Kostenis, E.; Reyes-Cruz, G.; Gutkind, J.S.; Vázquez-Prado, J. Gβγ signaling to the chemotactic effector P-REX1 and mammalian cell migration is directly regulated by Gαq and Gα13 proteins. J. Biol. Chem. 2019, 294, 531–546. [Google Scholar] [CrossRef]
- Kurogane, Y.; Miyata, M.; Kubo, Y.; Nagamatsu, Y.; Kundu, R.K.; Uemura, A.; Ishida, T.; Quertermous, T.; Hirata, K.-I.; Rikitake, Y. FGD5 Mediates Proangiogenic Action of Vascular Endothelial Growth Factor in Human Vascular Endothelial Cells. Arter. Thromb. Vasc. Biol. 2012, 32, 988–996. [Google Scholar] [CrossRef] [PubMed]
- Fan, L.; Yan, H.; Pellegrin, S.; Morigen; Mellor, H. The Rif GTPase regulates cytoskeletal signaling from plexinA4 to promote neurite retraction. Neurosci. Lett. 2015, 590, 178–183. [Google Scholar] [CrossRef] [PubMed]
- Pucharcos, C.; Estivill, X.; de la Luna, S. Intersectin 2, a new multimodular protein involved in clathrin-mediated endocytosis. FEBS Lett. 2000, 478, 43–51. [Google Scholar] [CrossRef] [PubMed]
- Hiramoto-Yamaki, N.; Takeuchi, S.; Ueda, S.; Harada, K.; Fujimoto, S.; Negishi, M.; Katoh, H. Ephexin4 and EphA2 mediate cell migration through a RhoG-dependent mechanism. J. Cell Biol. 2010, 190, 461–477. [Google Scholar] [CrossRef] [PubMed]
- Diviani, D.; Soderling, J.; Scott, J.D. AKAP-Lbc Anchors Protein Kinase A and Nucleates Gα12-selective Rho-mediated Stress Fiber Formation. J. Biol. Chem. 2001, 276, 44247–44257. [Google Scholar] [CrossRef]
- Nakajima, H.; Tanoue, T. Lulu2 regulates the circumferential actomyosin tensile system in epithelial cells through p114RhoGEF. J. Cell Biol. 2011, 195, 245–261. [Google Scholar] [CrossRef] [PubMed]
- Feng, Q.; Baird, D.; Yoo, S.; Antonyak, M.; Cerione, R.A. Phosphorylation of the Cool-1/β-Pix Protein Serves as a Regulatory Signal for the Migration and Invasive Activity of Src-transformed Cells. J. Biol. Chem. 2010, 285, 18806–18816. [Google Scholar] [CrossRef]
- Salazar, M.A.; Kwiatkowski, A.V.; Pellegrini, L.; Cestra, G.; Butler, M.H.; Rossman, K.L.; Serna, D.M.; Sondek, J.; Gertler, F.B.; De Camilli, P. Tuba, a Novel Protein Containing Bin/Amphiphysin/Rvs and Dbl Homology Domains, Links Dynamin to Regulation of the Actin Cytoskeleton. J. Biol. Chem. 2003, 278, 49031–49043. [Google Scholar] [CrossRef] [PubMed]







Disclaimer/Publisher’s Note: The statements, opinions and data contained in all publications are solely those of the individual author(s) and contributor(s) and not of MDPI and/or the editor(s). MDPI and/or the editor(s) disclaim responsibility for any injury to people or property resulting from any ideas, methods, instructions or products referred to in the content. |
© 2023 by the authors. Licensee MDPI, Basel, Switzerland. This article is an open access article distributed under the terms and conditions of the Creative Commons Attribution (CC BY) license (https://creativecommons.org/licenses/by/4.0/).
Share and Cite
Cervantes-Villagrana, R.D.; Color-Aparicio, V.M.; Castillo-Kauil, A.; García-Jiménez, I.; Beltrán-Navarro, Y.M.; Reyes-Cruz, G.; Vázquez-Prado, J. Oncogenic Gαq activates RhoJ through PDZ-RhoGEF. Int. J. Mol. Sci. 2023, 24, 15734. https://doi.org/10.3390/ijms242115734
Cervantes-Villagrana RD, Color-Aparicio VM, Castillo-Kauil A, García-Jiménez I, Beltrán-Navarro YM, Reyes-Cruz G, Vázquez-Prado J. Oncogenic Gαq activates RhoJ through PDZ-RhoGEF. International Journal of Molecular Sciences. 2023; 24(21):15734. https://doi.org/10.3390/ijms242115734
Chicago/Turabian StyleCervantes-Villagrana, Rodolfo Daniel, Víctor Manuel Color-Aparicio, Alejandro Castillo-Kauil, Irving García-Jiménez, Yarely Mabell Beltrán-Navarro, Guadalupe Reyes-Cruz, and José Vázquez-Prado. 2023. "Oncogenic Gαq activates RhoJ through PDZ-RhoGEF" International Journal of Molecular Sciences 24, no. 21: 15734. https://doi.org/10.3390/ijms242115734
APA StyleCervantes-Villagrana, R. D., Color-Aparicio, V. M., Castillo-Kauil, A., García-Jiménez, I., Beltrán-Navarro, Y. M., Reyes-Cruz, G., & Vázquez-Prado, J. (2023). Oncogenic Gαq activates RhoJ through PDZ-RhoGEF. International Journal of Molecular Sciences, 24(21), 15734. https://doi.org/10.3390/ijms242115734

