Abstract
Human endogenous retrovirus (HERV)-K was reportedly inserted into the human genome millions of years ago and is closely related to various diseases, including cancer and immune regulation. In our previous studies, CRISPR-Cas9-enabled knockout (KO) of the HERV-K env gene was found to potentially reduce cell proliferation, cell migration, and invasion in colorectal and ovarian cancer cell lines. The immune response involves the migration and invasion of cells and is similar to cancer; however, in certain ways, it is completely unlike cancer. Therefore, we induced HERV-K119 env gene KO in THP-1, a monocytic cell that can be differentiated into a macrophage, to investigate the role of HERV-K119 env in immune regulation. Cell migration and invasion were noted to be significantly increased in HERV-K119 env KO THP-1 cells than in MOCK, and these results were contrary to those of cancer cells. To identify the underlying mechanism of HERV-K119 env KO in THP-1 cells, transcriptome analysis and cytokine array analysis were conducted. Semaphorin7A (SEMA7A), which induces the production of cytokines in macrophages and monocytic cells and plays an important role in immune effector cell activation during an inflammatory immune response, was significantly increased in HERV-K119 env KO THP-1 cells. We also found that HERV-K119 env KO THP-1 cells expressed various macrophage-specific surface markers, suggesting that KO of HERV-K119 env triggers the differentiation of THP-1 cells from monocytic cells into macrophages. In addition, analysis of the expression of M1 and M2 macrophage markers showed that M1 macrophage marker cluster of differentiation 32 (CD32) was significantly increased in HERV-K119 env KO cells. These results suggest that HERV-K119 env is implicated in the differentiation of monocytic cells into M1 macrophages and plays important roles in the immune response.
1. Introduction
Human endogenous retrovirus (HERV)-K was inserted into the human genome millions of years ago and has been implicated in various diseases, including cancer and immune regulation. Most HERVs are currently inactive and non-infectious owing to recombination, deletions, and mutations after insertion into the host genome [1,2]. HERV-K elements have been reportedly expressed and transcribed as proteins in certain diseases, including cancer. Numerous studies have associated HERV-K env with cancer. RNA levels of HERV-K env are significantly upregulated in breast cancer, prostate cancer, melanoma, and ovarian cancer [3,4,5,6,7,8]. Based on current reports, HERV-K env is a promising potential cancer biomarker and has been proposed as a target for immunotherapy [9]. HERV elements have not only been widely studied in the context of cancer, but they have also been reported to be related to various immune diseases. Particularly, HERVs are believed to play a pathogenic role in several autoimmune diseases, with a particular emphasis on rheumatic conditions such as rheumatoid arthritis (RA) and systemic lupus erythematosus (SLE) [10]. Various mechanisms have been described through which autoimmunity can be induced by HERVs. Among these, some exhibit greater biological plausibility, while others have more substantial supporting evidence. Multiple autoimmune diseases have been implicated in the pathogenesis involving HERVs [11]. Inflammatory diseases, often accompanied by autoimmune conditions, constitute a significant proportion of HERV-related disorders, apart from cancer. However, the mechanism through which HERV influences inflammatory diseases, including autoimmune disorders, remains unclear [12]. Another study reported that both the recombinant TM protein of HERV-K produced in yeast cells and a synthetic peptide corresponding to a conserved domain of the TM protein inhibit the proliferation of human and mouse immune cells. Additionally, they modulate the release of various cytokines, including the immunosuppressive IL-10, and alter the expression of numerous genes in human Peripheral Blood Mononuclear Cell (PBMCs). Furthermore, HERV-K particles produced by human teratocarcinoma cells were also found to induce the release of interleukin-10 (IL-10) [13]. HERV transactivation can contribute to inflammation, particularly due to the ability of the HERV-W family to interact with toll-like receptor (TLRs), as previously mentioned for TLR4 and CD14. This interaction leads to the induction of a robust pro-inflammatory response, including the release of several cytokines such as IL-1β, IL-6, and tumor necrosis factor-α (TNF-α) [14]. The HERV-K102 antigen and anti-HERV-K102 IgG from SLE patients form immune complexes that are readily phagocytosed by neutrophils, leading to the induction of NET formation. This process may contribute to autoimmunity and enhance interferon signaling in SLE [15]. Various factors expressed in the inflammatory response, either directly or indirectly, promote the expression of or activate the HERV gene, which has been suppressed through epigenetic regulation. In a previous study, HERV-K env RNA bound with MDA-5 and TLR3 receptors in THP-1 monocytic cells and induced the expression of type I interferons and cytokines, which confirmed that HERV-derived RNA participates in a selective signaling mechanism by binding to a receptor [16]. According to these hypotheses, activated HERV genes are likely to contribute to immune activity at both RNA and protein levels. The role of HERVs in cancer has been reported in previous studies. We found that HERV-K Env protein expression was significantly increased in 11 types of cancers, and knockout (KO) of the HERV-K env gene using CRISPR-Cas9 can potentially reduce tumorigenic characteristics, including proliferation, invasion, and migration, in DLD-1 colorectal cancer cells and ovarian cancer cell lines [17,18,19]. Another study demonstrated that the downregulation of HERV-K env RNA in pancreatic cancer cells using shRNA resulted in reduced cell proliferation and tumor growth via the RAS-ERK-RSK pathway [20]. However, the vital roles of HERV elements in immunity have not been confirmed through direct KO of the HERV-K119 env gene from immune cells. In this study, we examined the impact of HERV-K119 env KO in THP-1 and U937 monocytic leukemia cells to determine the role of HERV-K119 env in triggering an inflammatory response.
2. Results
2.1. Knockout of HERV-K119 env Gene in Human Monocytic Leukemia Cells
To identify the function of the HERV-K env gene in the immune response, HERV-K119 env KO THP-1 human monocytic leukemia cells were generated using the CRISPR-Cas9 gene editing system. Guide RNA was designed using the K119 region of the HERV-K env gene, which is the same guide RNA used in our previous study [18]. Genomic PCR was conducted using specific primers containing the guide RNA (gRNA)-selected region, which confirmed that the HERV-K env gene was removed (Figure 1A). RT-PCR results revealed that the HERV-K env gene was not expressed (Figure 1B). The RNA level of the HERV-K119 env gene was also confirmed using qRT-PCR and its expression significantly reduced at the RNA level in HERV-K119 env KO cells (Figure 1C). HERV-K env protein levels were significantly reduced in HERV-K env KO cells (Figure 1D). However, the expression of other HERV-K elements including gag, pro, and pol was not changed. The expression of rec, which is very close to that of env, was significantly reduced (Figure 1E). We also generated HERV-K119 env KO U937 human monocytic leukemia cells to support the results of HERV-K119 env KO in THP-1 cells and confirmed that the HERV-K119 env gene was knocked out in U937 cells using genomic PCR, RT-PCR, and Western blotting (Supplementary Figure S1A–C).
Figure 1.
Knockout of HERV-K119 env gene and expression levels of its RNA and protein in HERV-K119 env KO THP-1 monocytic leukemia cells. (A) Knockout of HERV-K env gene in HERV-K119 region. Genomic polymerase chain reaction (gPCR) was performed for specific regions of HERV-K119 env gene to confirm its KO in THP-1 monocytic leukemia cells. (B) Expression of HERV-K env gene in HERV-K119 env KO THP-1 cells. The expression of HERV-K env at RNA level was analyzed using RT-PCR. RT-PCR performed for the general region of HERV-K env gene. (C) HERV-K119 env at RNA level was analyzed using real-time qPCR. (D) Expression of HERV-K Env protein in HERV-K119 env KO THP-1 cells. Western blotting was performed to analyze the protein level of HERV-K Env. (E) Expression of HERV-K119 gag, pro, pol and rec genes in THP-1 monocytic leukemia cells. **, p < 0.01; n ≥ 3 per group.
2.2. Effects of HERV-K119 env KO on Cytokine Secretion, Cell Proliferation, Migration, and Invasion in THP-1 Human Monocytic Leukemia Cells
To analyze the effect of HERV-K119 env KO on cytokine secretion, we conducted a cytokine array analysis in HERV-K119 env KO DLD-1 and HCT116 human colorectal cancer cells [18], and in HERV-K119 env KO THP-1 human monocytic leukemia cells. The effect of HERV-K119 env KO on the cytokine secretion patterns in THP-1 cells differed from that in colon cancer cell lines. Expressions of various cytokine factors increased in HERV-K119 env KO THP-1 cells, including CXCL-1, MIP-1α, MIP-1β, CCL5, and IL-8 (Figure 2A). The suspended THP-1 and U937 cells were treated with PMA to induce cell differentiation, followed by an LPS application to initiate inflammation. As shown in Figure 2, cell invasion and migration in HERV-K119 env KO cells significantly increased when MOCK cells were treated with PMA or PMA + LPS. Figure 2C shows a notable increase in HERV-K119 env KO cell growth. Additionally, HERV-K119 env KO cells eliciting inflammatory responses displayed a significant increase in cell growth. These findings led us to hypothesize that, unlike the patterns observed in previously documented cancer cells, HERV-K119 env KO within immune cells may act via pathways distinct from cancer-related traits. The expression levels of RNAs for inflammatory cytokine marker genes (TNF-Alpha, IL-33, IL-8) were analyzed using RT-PCR (Figure 2D). The expression of IL-33 significantly increased in HERV-K119 env KO cells when treated with PMA or PMA + LPS, as well as when left untreated. The expression of TNF-Alpha also showed a significant increase in HERV-K119 env KO cells when treated with PMA, whether or not they were treated with PMA + LPS. However, there was no significant change in TNF-Alpha expression between MOCK and HERV-K119 env KO cells when TNF-Alpha levels were maximized through treatment with PMA + LPS. IL-8 showed a slight increase in HERV-K119 env KO cells, but this increase was not statistically significant (Figure 2D).
Figure 2.
Effects of HERV-K119 env KO on cytokine secretion, proliferation, migration, and invasion in THP-1 human monocytic leukemia cells. (A) The human cytokine array analysis of HERV-K119 env KO cells for the detection of cytokines, chemokines, and growth factors. The expression of diverse cytokine factors in HERV-K119 env KO cells was verified. (B) Invasion and migration of HERV-K119 env KO THP-1 cells. The invasion and migration were significantly increased in PMA- or PMA + LPS-treated HERV-K119 env KO cells. (C) Cell proliferation assay of HERV-K119 env KO THP-1 cells. The effect of HERV-K119 env KO on cell proliferation was observed in the HERV-K119 env KO THP-1 cells as well as in the PMA and PMA + LPS treatment groups. A notable increase was observed in cell proliferation within the HERV-K119 env KO group and a particularly heightened increase was observed in the groups induced with inflammation. (D) RNA levels of inflammatory cytokines including TNF-alpha, IL-33, and IL-8 through RT-PCR analysis. KO, HERV-K119 env KO. *, p < 0.05, **, p < 0.01; n ≥ 3 per group.
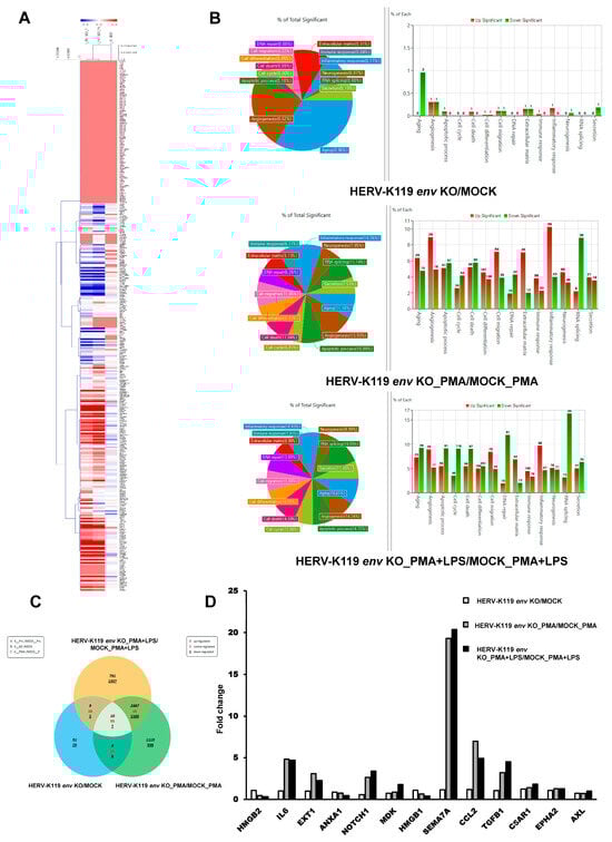
2.3. Transcriptome Analysis of HERV-K119 env KO THP-1 Monocytic Leukemia Cells
To discern the functional mechanism of the HERV-K119 env gene within the immune system, we conducted a transcriptome analysis of HERV-K119 env KO THP-1 cells: untreated, PMA-treated, and PMA + LPS-treated groups. The transcription pattern of all groups was compared with their corresponding MOCK groups using RNA sequencing. Alterations in gene expression are depicted in the heatmap in Figure 3A. In pursuit of a pertinent target for the HERV-K env gene, we conducted analyses using Venn diagrams and categories within the HERV-K119 env KO and MOCK group cells (Figure 3B,C). As shown in Figure 3D, the expression fold changes (FCs) of the HERV-K119 env KO and MOCK group cells were determined using the ExDEGA program. Notably, among the genes correlated with the inflammatory response, we observed a substantial increase in the semaphorin 7a (SEMA7A) gene. Within this gene set, special attention was directed toward the sema7a gene, as it is one of the most prominent targets related to the function of the HERV-K env gene. This inference was drawn from the outcomes of NGS and bioinformatics analyses, coupled with the phenotypic alterations observed in HERV-K119 env KO. Notably, SEMA7A has been proposed as a potential immune regulator of other genes. Expression levels of the SEMA7A gene were elevated 1.151-fold in HERV-K119 env KO cells, 19.296-fold in PMA-treated HERV-K119 env KO cells, and 20.369-fold in PMA + LPS-treated HERV-K119 env KO cells (Table 1, Figure 3D).
Figure 3.
Transcriptome analysis of HERV-K119 env KO THP-1 and MOCK group cells. (A) Heatmap of changes in gene expressions in THP-1 HERV-K119 env KO and MOCK groups cells. (B) Gene ontology analysis of differentially expressed genes (DEGs) in HERV-K119 env KO and MOCK cells. (C) Venn diagrams and (D) Fold changes of THP-1 HERV-K119 env KO and MOCK groups cells.
Table 1.
Differential gene expression in SEMA7A by HERV-K119 env KO and treated cells.
2.4. Effects of SEMA7A on THP-1 Human Monocytic Leukemia Cell Lines
Because the SEMA7A gene is proposed to be a crucial target of the HERV-K env gene KO according to mRNA sequencing analysis, an overexpression vector for the SEMA7A gene was introduced into THP-1 monocyte leukemia cells to analyze its function in THP-1 cells. The SEMA7A expression was subsequently validated, and increased sema7a RNA levels were confirmed in SEMA7A-overexpressed THP-1 cells using qRT-PCR and RT-PCR (Figure 4A). The expression of SEMA7A at the RNA level decreased when cells were treated with PMA or PMA + LPS; however, it did not significantly change at the protein level (Figure 4B). However, the expression of sema7a at the RNA and protein levels significantly increased in HERV-K119 env KO THP-1 cells treated with PMA or PMA + LPS, and these data are consistent with the RNA-seq results (Figure 4B) and the densitometry results obtained from three independent experiments. The most prominent trait of HERV-K119 env gene KO cells, cell proliferation, was significantly enhanced with the overexpression of the SEMA7A gene (Figure 4C). SEMA7A overexpression significantly increased cell proliferation in both MOCK and HERV-K119 env KO THP-1 cells (Figure 4C). To confirm the function of SEMA7A in monocytic leukemia cells, we induced HERV-K119 env gene KO in another monocytic leukemia cell line, U937. Genomic KO of the HERV-K env gene and the expression of HERV-K env at the RNA and protein levels were confirmed (Supplementary Figure S1A,B). The expression of SEMA7A at RNA and protein levels was significantly increased in HERV-K119 env gene KO U937 cells (Supplementary Figure S1D), and cell proliferation significantly enhanced with the SEMA7A gene overexpression (Supplement Figure S1E). These results suggest that the heightened expression of the SEMA7A gene due to HERV-K119 env KO promotes the growth of THP-1 and U937 cells. Furthermore, these results suggest an impact of HERV-K env on the inflammatory response.
Figure 4.
Effect of SEMA7A gene on HERV-K119 env KO THP-1 monocyte leukemia cells. (A) RNA expression of SEMA7A gene in SEMA7A-overexpressing THP-1 cells. Real-time qPCR (left) and RT-PCR (right) performed to confirm the expression of sema7a gene in sema7a-overexpressing THP-1 cells. (B) Expression of SEMA7A gene at the RNA and protein levels. RNA and protein expression of SEMA7A in MOCK and HERV-K119 env KO THP-1 cells: untreated and treated with PMA or PMA + LPS. (C) Effect of SEMA7A gene overexpression on THP-1 cell proliferation. The cell proliferation rate was significantly increased through overexpression of the SEMA7A gene in THP-1 cells. KO, HERV-K119 env KO; *, p < 0.05, **, p < 0.01; n ≥ 3 per group.
2.5. Expression Level of Macrophage Markers in HERV-K119 env KO Monocytic Leukemia Cells
Among the various functions of SEMA7A, we focused on SEMA7A-mediated induction of M1/M2 macrophage differentiation. Thus, we hypothesized that in the absence of HERV-K env within monocytes, deactivated M1 or M2 macrophages are activated by SEMA7A, consequently triggering an inflammatory response (Figure 5A). To test this hypothesis, we analyzed M1 macrophage markers, including CD80, CD32, and CD64, and M2 macrophage markers, including CD68, CD206, and CD163, in HERV-K119 env KO THP-1 cells and compared them with those in HERV-K119 env KO OVCAR3 ovarian cancer cells. As shown in Figure 5A, CD32 was significantly upregulated in HERV-K119 env KO THP-1 cells, but not in HERV-K119 env KO OVCAR3 ovarian cancer cells (Figure 5A). Similarly, upon examining the SEMA7A-overexpressing cells, the expression of CD32 was found to be significantly increased (Figure 5B). Collectively, these results implied that the activation of M1 macrophages was induced by HERV-K119 env KO through SEMA7A. The KO of HERV-K119 env led to the elevated expression of sema7a within THP-1 and U937 cells. This signaling subsequently activated M1 macrophages and triggered cell proliferation, and it may be related to increased invasion, migration, and an augmented inflammatory response.
Figure 5.
Effect of HERV-K119 env KO on M1/M2 macrophage differentiation. (A) Expression of M1/M2 macrophage markers in HERV-K119 env KO OVCAR3 ovarian cancer cells and HERV-K119 env KO THP-1 cells. (B) Expression of M1 macrophage marker CD32 in SEMA7A-overexpressing THP-1 cells. -, empty pcDNA vector; +, SEMA7A overexpression; KO, HERV-K119 env KO. **, p < 0.01; n ≥ 3 per group.
3. Discussion
Several HERV-derived elements play significant roles in immune diseases, including autoimmune disorders. Although the underlying mechanism of the HERV immunomodulatory action has not yet been elucidated, the promotion of diverse immune responses using new antigens through the activation of latent HERVs is possible, which elicits multiple immune responses. However, HERV-K can be represented by dozens or even hundreds of retroviral gene copies within the human genome, and these copies may contain elements that are not universally present in all individuals or populations [21]. We attempted to elucidate the biological functions by performing a KO of the human-specific HERV-K119 env sequence in its full-length form. Recombinant transmembrane (TM) proteins and peptides, corresponding to the immunosuppressive domain (ISD) of HERV-K, inhibit the proliferation of human immune cells and regulate the release of cytokines, similar to the ISD of HIV-1 [22]. HERV-K env has also been reported to interfere with immunity through interaction with CD4 [23]. Moreover, HIV-tat upregulates HERV-K expression, which interferes with the susceptibility to HIV [24]. HIV tat also upregulated the HRES-1 endogenous retrovirus, which causes the downregulation of CD4 that hinders the reinfection of T cells by the exogenous retrovirus [25]. Nevertheless, in our experiments, we observed that CD4 expression in THP-1 cells remained largely unchanged despite the deletion of HERV-K119 env. A recent study showed that even in the case of T cells that are CD4-positive due to HIV infection, the expression pattern of HERV-K env appears to differ based on the site of HIV viral insertion [23]. Therefore, it is apparent that more research results are required to engage in a thorough discussion of this correlation. Although the results appear conflicting and appear to go through complex control mechanisms, these findings suggest that HERV-derived proteins play a significant role in the inflammatory response. Even though HERV-K and other HERV elements are assumed to play important roles in the immune response, few studies have been conducted to identify their functions by knocking out HERV elements from immune cells. Previously, we reported that HERV-K env-related NUPR1 may activate the NUPR1 pathway in DLD-1 colorectal cancer cells through CRISPR-Cas9-mediated KO of HERV-K env [18]. Furthermore, we knocked out HERV-K env to determine its function in ovarian cancer cells [19]. In this study, we performed HERV-K119 env KO in THP-1 and U937 human monocytic leukemia cells to analyze the role of HERV-K119 env in the immune response. In particular, recent papers lead to the conclusion that the THP-1 cell line possesses unique characteristics as a model for investigating and estimating the immune-modulating effects of compounds under both activated and resting conditions of the cells [26,27]. A distinctive feature of HERV-K env gene KO immune cells is that the opposite phenomenon occurs in HERV-K env KO cancer cells [18]. HERV-K119 env gene KO THP-1 cells secrete higher levels of cytokine factors than colon cancer cells. When the cells were treated with PMA and LPS to induce inflammatory reactions, HERV-K119 env KO accelerated cell proliferation, invasion, and migration. These results contrast with the observed trend that we have been experimenting with involving cancer cells with the knocked-out HERV-K119 env.
Transcriptome analysis was conducted to elucidate the counter-regulatory mechanisms and roles of HERV-K119 env in immune responses. Consequently, we identified SEMA7A as one of the most important target genes involved in the HERV-K env-mediated immune response [28]. SEMA7A is closely associated with the pathogenesis of various autoimmune diseases, inflammation-related diseases, and tumors. Additionally, SEMA7A regulates the proliferation, migration, invasion, lymphatic vessel formation, and angiogenesis of various types of cancer cells and controls the inflammatory functional phenotype of macrophages [28]. A recent study reported that SEMA7A controls the inflammatory phenotype of macrophages and regulates human macrophage chemotaxis and chemokinesis [29]. SEMA7A has also been reported to regulate cytokine-induced memory-like responses in human natural killer cells, and erythrocyte-derived SEMA7A has been shown to induce thrombotic inflammation in myocardial ischemia/reperfusion injuries [30,31]. Recent research has shown that macrophages in the basal state (M0) can transition into either the M1 or M2 activation state following its exposure to specific mediators [32], and SEMA7A controls M1 or M2 macrophage differentiation [29].
Recent studies have revealed that the expression of HERV-K in human pluripotent cells exhibits cell-form-related functions and adhesion, mediated through interactions with membrane-bound proteins. HERV-K is also implicated in the mTOR pathway, a signaling pathway associated with cell proliferation [33]. Also, the HERV-K Env protein may induce neurotoxicity by interacting with CD98HC and its associated secondary signaling pathways in patients with ALS [34]. Furthermore, our results suggest that there will be proliferation-like effects on the HERV-K119 env KO environment of THP-1 and U937 cells, and that increased cell proliferation induced by sema7a is also expected to be involved in the mTOR pathway.
Therefore, we examined various M1/M2 markers using qRT-PCR to determine whether HERV-K119 env KO is also linked to macrophage differentiation. We observed a significant increase in the M1 macrophage marker CD32 compared to THP-1 cells, but no change in HERV-K119 env KO ovarian cancer cell lines [19]. In this study, we discovered for the first time that HERV-K119 env KO affects monocytic leukemia cells; triggers cytokine secretion; and accelerates cell proliferation, invasion, and migration during inflammatory reactions. HERV-K119 env KO also induced SEMA7A gene expression to activate M1 macrophage differentiation (Figure 6). However, further studies are required to confirm this. First, the detailed mechanism by which HERV-K119 env KO promotes cell proliferation, invasion, and migration and increases SEMA7A gene expression in THP-1 cells to stimulate M1 macrophage differentiation remains unclear. To identify these mechanisms, the comparison of several other genes with HERV-K119 env KO in THP-1 cells and their analysis are necessary to discover genes involved in these phenomena. In addition, further studies are required to determine the function of HERV-K119 env KO-induced SEMA7A in monocytic leukemia cells. It is also necessary to clarify whether SEMA7A is involved in cell division, invasion, and migration, phenomena other than M1 macrophage differentiation, and whether only SEMA7A or other factors are involved.
Figure 6.
Schematic diagram of the immune response related to the HERV-K119 env KO. HERV-K119 env KO affected monocytic leukemia cells; triggered cytokine secretion; and accelerated cell proliferation, invasion, and migration upon inflammatory reaction induction. HERV-K119 env KO also induced SEMA7A expression to activate M1 macrophage differentiation. ↑: upregulation/?: Currently unknown.
4. Materials and Methods
4.1. Cell Culture and Transfection
Human colorectal cancer cell lines DLD-1 and HCT116 were obtained from the American Type Culture Collection (ATCC, Manassas, VA, USA). DLD-1 cells were cultured in Dulbecco’s modified Eagle’s medium (DMEM) containing 10% fetal bovine serum (FBS; Invitrogen, Carlsbad, CA, USA), 1% penicillin, and L-glutamine (Thermo Fisher Scientific, Rockford, IL, USA). THP-1 and U937 cells were obtained from the Korean Cell Line Bank (Seoul, Republic of Korea). HCT-1, THP-1, and U937 cells were cultured in RPMI 1640 medium (Thermo Fisher Scientific) containing 10% FBS (Invitrogen), 1% penicillin, and L-glutamine (Thermo Fisher Scientific). All cell lines were maintained at 37 °C in a humidified atmosphere containing 5% CO2 and 90% humidity. Transfection of plasmids or gRNA was conducted using the Lipofectamine 2000 reagent (Thermo Fisher Scientific) according to the manufacturer’s instructions. Briefly, cells were trypsinized, counted, and seeded onto plates the day before transfection to ensure approximately 80% cell confluence on the day of transfection. The transfection efficiency was monitored using RT-PCR.
4.2. Generation of Knockout Cell Line with CRISPR-Cas9
Guide RNA sequences for CRISPR-Cas9 were designed using the CRISPR design provided by Toolgen, a company dedicated to CRISPR-Cas9 technology (Seoul, Republic of Korea). Insert oligonucleotide for HERV-K119 Env gRNA #3 was 5′-TATTCCAGTCACACTGTAACTGG-3′. The HERV-K env guide RNA targeted chr12:58,721,197-58,722,612 (−) of HERV-K119 env gene. The complementary oligonucleotides for gRNAs were annealed and cloned into the CRISPR/Cas9-Puro and pRGEN-Cas9-CMV/T7-Hygro-EGFP vectors (Toolgen) [18]. The THP-1 and U937 cells were transfected with CRISPR/Cas9+gRNA #3. A period of 18 hours after electroporation, the cells were treated with 100 μg/mL of hygromycin for 2 d. After two weeks, colonies were isolated using cloning cylinders for further investigation, including functional studies.
4.3. Plasmid Construct for Over-Expression
We purchased the semea7a over-expression vector. Sema7a gene was inserted into pcDNA3.1+/C-(K)-DYK expression vector and full sequences were confirmed through sequencing. The plasmid construct used in the present study was SEMA7A (Cat. NO OHu23073D) and was purchased from Genscript (Piscataway, NJ, USA). Overexpression plasmid transfection was performed using the Lipofectamine 2000 reagent (Thermo Fisher Scientific) and according to the Lipofectamine 2000 protocol.
4.4. RT-PCR, qRT-PCR and Genomic PCR (Polymerase Chain Reaction)
Total RNA was isolated from the cells using TRIzol reagent (Invitrogen), according to the manufacturer’s instructions. cDNA was synthesized using a PCR Mix (Bioneer, Seoul, Republic of Korea) to measure HERV-K gene expression. The primer sequences for the HERV-K element genes were as follows: HERV-K env sense: 5′-CAC AAC TAA AGA AGC TGA CG-3′ and HERV-K env antisense. GAPDH was used as a control (sense primer, 5′-CAA TGA CCC CTT CAT TGA CC-3′; antisense primer, 5′-GAC AAG CTT CCC GTT CTC AG-3′). HERV-K universal sense, 5’-GTG ACT GGA ATA CGT CAG ATT TTT G-3’; HERV-K119 antisense, 5’-TGA CCC CTG TCA CTC TAG TAA-3’; HERV-K gag sense, 5’-GAG AGC CTC CCA CAG TTG AG-3’; HERV-K gag antisense, 5’-TTT GCC AGA ATC TCC CAA TC-3’; HERV-K pro sense, 5’-TGG CCT AAA CAA AAG GCT GT-3’; HERV-K pro antisense, 5’-CGA CCC CAC AGA TTA AGA GG-3’; HERV-K pol sense, 5’-TTG AGC CTT CGT TCT CAC CT-3’; HERV-K pol antisense, 5’-CTG CCA GAG GGA TGG TAA AA-3’; HERV-K rec sense, 5’-ATC GAG CAC CGT TGA CTC ACA AGA-3’; HERV-K rec antisense, 5’-GGT ACA CCT GCA GAC ACC ATT GAT-3’ [35]. IL-33 sense, 5’-GTG ACG GTG TTG ATG GTA AGA T; IL-33 antisense, 5’-AGC TCC ACA GAG TGT TCC TTG-3’; IL-8 sense, 5’-ATG ACT TCC AAG CTG GCC GTG GCT; IL-8 antisense, 5’-TCT CAG CCC TCT TCA AAA ACT TCT C-3’. RT-PCR cycling conditions were 94 °C for 2 min to activate DNA polymerase; followed by 35 cycles of 94 °C for 1 min, 58 °C for 1 min, and 72 °C for 1 min; and 72 °C for 10 min for post-elongation. TNF-Alpha sense, 5’- CCA CAC CAT CAG CCG CAT CG-3’; TNF-Alpha anti sense, 5’-GGG CCG ATT GAT CTC AGC GC-3’. RT-PCR cycling conditions were 94 °C for 2 min to activate DNA polymerase; followed by 33 cycles of 94 °C for 30 s, 64 °C for 30 s, and 72 °C for 30 s; and 72 °C for 10 min for post-elongation. The products were electrophoresed on a 1.8% agarose gel and photographed under LED light. qRT-PCR was performed using TB Green Premix Taq (Takara, Japan) and the results were recorded using QuantStudio 3 (Thermo Fisher Scientific). The relative gene expression levels were quantified based on the 2−ΔΔCt method and normalized to the reference gene. The primer sequences used for qRT-PCR are listed in Table 2.
Table 2.
Primer sequences used for real-time qRT-PCR.
4.5. Western Blot Analysis
Western blot analysis was performed as previously described [41]. Briefly, 50 μg of protein extract was prepared using PRO-PREP Protein Extraction Solution (Intron Biotechnology, Kyunggi, Republic of Korea) and separated via electrophoresis on a Novex 4–12% Bis-Tris gel (Invitrogen). Protein concentrations were determined using a bicinchoninic acid protein assay system (Pierce, Rockford, IL, USA) and equal amounts of each sample were separated via electrophoresis on Novex 4–12% Bis-Tris gels. Equal protein loading was confirmed through Coomassie Blue staining of duplicate gels after electrophoresis. The gels were incubated in blotting buffer containing 1× NuPAGE® Bis-Tris transfer buffer (Invitrogen) and 20% methanol for 30 min at room temperature. Proteins were transferred to nitrocellulose membranes (Invitrogen) via electrotransfer. Membranes were preincubated for 2 h in Tris-buffered saline (TBS) containing 5% skim milk and 0.05% Tween 20 (TBS-T). The membranes were incubated overnight at 4 °C in TBS-T with each antibody. The antibodies used and their dilution were as follows: HERV-K Env (1:2000; Austral Biologicals, San Ramon, CA, USA) and glucose 6 phosphate dehydrogenase (GAPDH, 1:5000; R&D Systems, Minneapolis, MN, USA). The membranes were washed five times with TBS-T and immunoreactive proteins were detected using ECL Western blotting detection reagents (Amersham, RPN2106, Buckinghamshire, UK).
4.6. Cytokine Assay
A sample (DLD-1, DLD-1 HERV-K env KO, HCT116, HCT116 HERV-K env KO, THP-1, and THP-1 HERV-K env ko cells) was prepared 24 h prior and cultured in conditional media. The Proteome Profiler Array (Human Cytokine Array, abcam, ARY005B, Cambridge, UK) kit was used. The experiment was conducted following the manufacturer’s protocol.
4.7. Invasion and Migration Assays
In vitro migration and invasion assays were performed as previously described [42]. Briefly, Transwell chambers containing membranes with an 8 μm pore size (Invitrogen) were used for both assays. For the migration assay, 600 μL of conditioned medium obtained by culturing THP-1 cells (PMA, PMA + LPS, KO, KO PMA, and KO PMA + LPS) for 18 h in serum-free RPMI was placed into the lower chambers of each well. THP-1 cells (1 × 104 cells) were resuspended in 100 μL of serum-free RPMI and placed in the upper chambers of each well. The chambers were incubated for 18 h at 37 °C, and the cells in the lower chambers were fixed and stained with Diff Quit (Sysmex, Japan), according to the Diff Quit protocol. The invasion assay was performed in a similar fashion, except that the upper surface of the Transwell filter was coated with 20 µL of 0.5 mg/mL Matrigel (BD Biosciences, Bedford, MA, USA) before the cells were added to the upper chambers. All experiments were repeated at least thrice, and each data point was measured in triplicate. Mean values and 95% confidence intervals (CIs) were calculated.
4.8. Cell Viability Assay
For the cell viability assay, cells (1 × 104 cells per well) were plated in complete medium in a 6-well plate and incubated for 72 h. Cells were then harvested, and viable cells were counted using the trypan blue dye exclusion method to determine the cell proliferation rates.
4.9. RNA-Seq Data Analysis
Libraries were prepared from total RNA using the NEBNext Ultra II Directional RNA-Seq Kit (NEW ENGLAND BioLabs Inc., Hitchin, UK). mRNA was isolated using a poly (A) RNA Selection Kit (LEXOGEN Inc., Vienna, Austria). The isolated mRNAs were used for cDNA synthesis and shearing, according to the manufacturer’s instructions. Indexing was performed using Illumina indexes 1–12. Enrichment was performed using PCR. Subsequently, libraries were examined using a TapeStation HS D1000 Screen Tape (Agilent Technologies, Amstelveen, The Netherlands) to evaluate the mean fragment size. Quantification was performed using a library quantification kit and StepOne Real-Time PCR System (Life Technologies Inc., Carlsbad, CA, USA). High-throughput sequencing was performed via paired-end 100 sequencing using NovaSeq 6000 (Illumina, Inc., San Diego, CA, USA). The transcriptome analysis was performed using Ebiogen (Ebiogen Inc., Seoul, Republic of Korea). Quality control of the raw sequencing data was performed using Fast QC. Adapter and low-quality reads (<Q20) were removed using FASTX_Trimmer and BBMap version 38.79. Trimmed reads were mapped to the reference genome using TopHat software version 2.1.0. Read Count (RC) data were processed based on the Fragments per kilobase per million (FPKM + G) + geometric normalization method using EdgeR within R (version 3.20.1). Fragments per kilobase per million (FPKM) reads were estimated using Cufflinks. Data mining and graphic visualization were performed using ExDEGA (Ebiogen Inc., Seoul, Republic of Korea) [43,44].
4.10. Statistical Analysis
Descriptive statistics were calculated for the patients’ characteristics. Statistical significance was defined as a two-tailed p-value < 0.05. The fluorescence intensity was read using imageJ analysis software (version 1.53) and the intensity was measured to calculate the mean values and 95% CIs. The statistical significance of differences among groups was determined using a two-tailed Student’s t-test.
5. Conclusions
In conclusion, our results highlighted the significance of HERV-K119 env KO in monocytic leukemia cells. In accordance with the pathway delineated in Figure 6, HERV-K119 env KO of this gene affected monocytic leukemia cells; triggered cytokine secretion; and accelerated cell proliferation, invasion, and migration upon the induction of inflammatory reactions. Additionally, the knockout of this gene induced the expression of the sema7a gene, leading to the activation of M1 macrophage differentiation.
Supplementary Materials
The supporting information can be downloaded at: https://www.mdpi.com/article/10.3390/ijms242115566/s1.
Author Contributions
Conceptualization, E.-J.K. and H.-J.C.; data curation, E.-J.K., M.-H.K., D.-Y.K. and H.A.; formal analysis, E.-J.K.; funding acquisition, E.-J.K. and H.-J.C.; investigation, E.-J.K., M.-H.K., D.-Y.K. and H.A.; project administration, E.-J.K. and H.-J.C.; supervision, S.-H.L., Y.H.C., H.-S.K. and H.-J.C.; writing—original draft, E.-J.K. and H.-J.C.; writing—review and editing, S.-H.L., Y.H.C., H.-S.K. and H.-J.C. All authors have read and agreed to the published version of the manuscript.
Funding
This research was supported by the Basic Science Research Program through the National Research Foundation of Korea (NRF) funded by the Ministry of Education (2021R1A6A3A01086369). This research was supported by the Basic Science Research Program through the National Research Foundation of Korea (NRF) funded by the Ministry of Education (2022R1I1A3055035).
Institutional Review Board Statement
Not applicable.
Informed Consent Statement
Not applicable.
Data Availability Statement
The data generated in this study are publicly available in Gene Expression Omnibus (GEO) at GSE240644.
Conflicts of Interest
The authors declare no conflict of interest.
Abbreviations
HERV: human endogenous retrovirus; KO: knockout; gRNA: guide RNA; TM: transmembrane; SU: surface; ISD: immunosuppressive domain; FPKM: Fragments per kilobase per million; FC: fold change.
References
- Belshaw, R.; Pereira, V.; Katzourakis, A.; Talbot, G.; Paces, J.; Burt, A.; Tristem, M. Long-term reinfection of the human genome by endogenous retroviruses. Proc. Natl. Acad. Sci. USA 2004, 101, 4894–4899. [Google Scholar] [CrossRef]
- Belshaw, R.; Dawson, A.L.; Woolven-Allen, J.; Redding, J.; Burt, A.; Tristem, M. Genomewide screening reveals high levels of insertional polymorphism in the human endogenous retrovirus family HERV-K(HML2): Implications for present-day activity. J. Virol. 2005, 79, 12507–12514. [Google Scholar] [CrossRef] [PubMed]
- Wang-Johanning, F.; Rycaj, K.; Plummer, J.B.; Li, M.; Yin, B.; Frerich, K.; Garza, J.G.; Shen, J.; Lin, K.; Yan, P.; et al. Immunotherapeutic potential of anti-human endogenous retrovirus-K envelope protein antibodies in targeting breast tumors. J. Natl. Cancer Inst. 2012, 104, 189–210. [Google Scholar] [CrossRef]
- Wang-Johanning, F.; Li, M.; Esteva, F.J.; Hess, K.R.; Yin, B.; Rycaj, K.; Plummer, J.B.; Garza, J.G.; Ambs, S.; Johanning, G.L. Human endogenous retrovirus type K antibodies and mRNA as serum biomarkers of early-stage breast cancer. Int. J. Cancer 2014, 134, 587–595. [Google Scholar] [CrossRef] [PubMed]
- Zhao, J.; Rycaj, K.; Geng, S.; Li, M.; Plummer, J.B.; Yin, B.; Liu, H.; Xu, X.; Zhang, Y.; Yan, Y.; et al. Expression of Human Endogenous Retrovirus Type K Envelope Protein is a Novel Candidate Prognostic Marker for Human Breast Cancer. Genes Cancer 2011, 2, 914–922. [Google Scholar] [CrossRef]
- Ishida, T.; Obata, Y.; Ohara, N.; Matsushita, H.; Sato, S.; Uenaka, A.; Saika, T.; Miyamura, T.; Chayama, K.; Nakamura, Y.; et al. Identification of the HERV-K gag antigen in prostate cancer by SEREX using autologous patient serum and its immunogenicity. Cancer Immun. 2008, 8, 15. [Google Scholar]
- Hahn, S.; Ugurel, S.; Hanschmann, K.M.; Strobel, H.; Tondera, C.; Schadendorf, D.; Lower, J.; Lower, R. Serological response to human endogenous retrovirus K in melanoma patients correlates with survival probability. AIDS Res. Hum. Retroviruses 2008, 24, 717–723. [Google Scholar] [CrossRef]
- Wang-Johanning, F.; Liu, J.; Rycaj, K.; Huang, M.; Tsai, K.; Rosen, D.G.; Chen, D.T.; Lu, D.W.; Barnhart, K.F.; Johanning, G.L. Expression of multiple human endogenous retrovirus surface envelope proteins in ovarian cancer. Int. J. Cancer 2007, 120, 81–90. [Google Scholar] [CrossRef] [PubMed]
- Curty, G.; Marston, J.L.; de Mulder Rougvie, M.; Leal, F.E.; Nixon, D.F.; Soares, M.A. Human Endogenous Retrovirus K in Cancer: A Potential Biomarker and Immunotherapeutic Target. Viruses 2020, 12, 726. [Google Scholar] [CrossRef]
- Tugnet, N.; Rylance, P.; Roden, D.; Trela, M.; Nelson, P. Human Endogenous Retroviruses (HERVs) and Autoimmune Rheumatic Disease: Is There a Link? Open Rheumatol. J. 2013, 7, 13–21. [Google Scholar] [CrossRef]
- Posso-Osorio, I.; Tobon, G.J.; Canas, C.A. Human endogenous retroviruses (HERV) and non-HERV viruses incorporated into the human genome and their role in the development of autoimmune diseases. J. Transl. Autoimmun. 2021, 4, 100137. [Google Scholar] [CrossRef] [PubMed]
- Ko, E.J.; Cha, H.J. The Roles of Human Endogenous Retroviruses (HERVs) in Inflammation. Kosin Med. J. 2021, 36, 69–78. [Google Scholar] [CrossRef]
- Morozov, V.A.; Dao Thi, V.L.; Denner, J. The transmembrane protein of the human endogenous retrovirus-K (HERV-K) modulates cytokine release and gene expression. PLoS ONE 2013, 8, e70399. [Google Scholar] [CrossRef] [PubMed]
- Rangel, S.C.; da Silva, M.D.; da Silva, A.L.; Dos Santos, J.M.B.; Neves, L.M.; Pedrosa, A.; Rodrigues, F.M.; Trettel, C.D.S.; Furtado, G.E.; de Barros, M.P.; et al. Human endogenous retroviruses and the inflammatory response: A vicious circle associated with health and illness. Front. Immunol. 2022, 13, 1057791. [Google Scholar] [CrossRef]
- Russ, E.; Iordanskiy, S. Endogenous Retroviruses as Modulators of Innate Immunity. Pathogens 2023, 12, 162. [Google Scholar] [CrossRef]
- Dembny, P.; Newman, A.G.; Singh, M.; Hinz, M.; Szczepek, M.; Kruger, C.; Adalbert, R.; Dzaye, O.; Trimbuch, T.; Wallach, T.; et al. Human endogenous retrovirus HERV-K(HML-2) RNA causes neurodegeneration through Toll-like receptors. JCI Insight 2020, 5, e131093. [Google Scholar] [CrossRef]
- Ko, E.J.; Song, K.S.; Ock, M.S.; Choi, Y.H.; Kim, S.; Kim, H.S.; Cha, H.J. Expression profiles of human endogenous retrovirus (HERV)-K and HERV-R Env proteins in various cancers. BMB Rep. 2021, 54, 368–373. [Google Scholar] [CrossRef] [PubMed]
- Ko, E.J.; Ock, M.S.; Choi, Y.H.; Iovanna, J.L.; Mun, S.; Han, K.; Kim, H.S.; Cha, H.J. Human Endogenous Retrovirus (HERV)-K env Gene Knockout Affects Tumorigenic Characteristics of nupr1 Gene in DLD-1 Colorectal Cancer Cells. Int. J. Mol. Sci. 2021, 22, 3941. [Google Scholar] [CrossRef] [PubMed]
- Ko, E.J.; Kim, E.T.; Kim, H.; Lee, C.M.; Koh, S.B.; Eo, W.K.; Kim, H.; Oh, Y.L.; Ock, M.S.; Kim, K.H.; et al. Effect of human endogenous retrovirus-K env gene knockout on proliferation of ovarian cancer cells. Genes Genom. 2022, 44, 1091–1097. [Google Scholar] [CrossRef]
- Li, M.; Radvanyi, L.; Yin, B.; Rycaj, K.; Li, J.; Chivukula, R.; Lin, K.; Lu, Y.; Shen, J.; Chang, D.Z.; et al. Downregulation of Human Endogenous Retrovirus Type K (HERV-K) Viral env RNA in Pancreatic Cancer Cells Decreases Cell Proliferation and Tumor Growth. Clin. Cancer Res. 2017, 23, 5892–5911. [Google Scholar] [CrossRef]
- Wildschutte, J.H.; Williams, Z.H.; Montesion, M.; Subramanian, R.P.; Kidd, J.M.; Coffin, J.M. Discovery of unfixed endogenous retrovirus insertions in diverse human populations. Proc. Natl. Acad. Sci. USA 2016, 113, E2326–E2334. [Google Scholar] [CrossRef]
- Morozov, V.A.; Morozov, A.V.; Semaan, M.; Denner, J. Single mutations in the transmembrane envelope protein abrogate the immunosuppressive property of HIV-1. Retrovirology 2012, 9, 67. [Google Scholar] [CrossRef] [PubMed]
- Young, G.R.; Terry, S.N.; Manganaro, L.; Cuesta-Dominguez, A.; Deikus, G.; Bernal-Rubio, D.; Campisi, L.; Fernandez-Sesma, A.; Sebra, R.; Simon, V.; et al. HIV-1 Infection of Primary CD4(+) T Cells Regulates the Expression of Specific Human Endogenous Retrovirus HERV-K (HML-2) Elements. J. Virol. 2018, 92. [Google Scholar] [CrossRef]
- Gonzalez-Hernandez, M.J.; Swanson, M.D.; Contreras-Galindo, R.; Cookinham, S.; King, S.R.; Noel, R.J., Jr.; Kaplan, M.H.; Markovitz, D.M. Expression of human endogenous retrovirus type K (HML-2) is activated by the Tat protein of HIV-1. J. Virol. 2012, 86, 7790–7805. [Google Scholar] [CrossRef] [PubMed]
- Nagy, G.; Ward, J.; Mosser, D.D.; Koncz, A.; Gergely, P., Jr.; Stancato, C.; Qian, Y.; Fernandez, D.; Niland, B.; Grossman, C.E.; et al. Regulation of CD4 expression via recycling by HRES-1/RAB4 controls susceptibility to HIV infection. J. Biol. Chem. 2006, 281, 34574–34591. [Google Scholar] [CrossRef] [PubMed]
- Chanput, W.; Mes, J.J.; Wichers, H.J. THP-1 cell line: An in vitro cell model for immune modulation approach. Int. Immunopharmacol. 2014, 23, 37–45. [Google Scholar] [CrossRef] [PubMed]
- Genin, M.; Clement, F.; Fattaccioli, A.; Raes, M.; Michiels, C. M1 and M2 macrophages derived from THP-1 cells differentially modulate the response of cancer cells to etoposide. BMC Cancer 2015, 15, 577. [Google Scholar] [CrossRef]
- Song, Y.; Wang, L.; Zhang, L.; Huang, D. The involvement of semaphorin 7A in tumorigenic and immunoinflammatory regulation. J. Cell. Physiol. 2021, 236, 6235–6248. [Google Scholar] [CrossRef]
- Korner, A.; Bernard, A.; Fitzgerald, J.C.; Alarcon-Barrera, J.C.; Kostidis, S.; Kaussen, T.; Giera, M.; Mirakaj, V. Sema7A is crucial for resolution of severe inflammation. Proc. Natl. Acad. Sci. USA 2021, 118, e2017527118. [Google Scholar] [CrossRef]
- Kohler, D.; Granja, T.; Volz, J.; Koeppen, M.; Langer, H.F.; Hansmann, G.; Legchenko, E.; Geisler, T.; Bakchoul, T.; Eggstein, C.; et al. Red blood cell-derived semaphorin 7A promotes thrombo-inflammation in myocardial ischemia-reperfusion injury through platelet GPIb. Nat. Commun. 2020, 11, 1315. [Google Scholar] [CrossRef]
- Ghofrani, J.; Lucar, O.; Dugan, H.; Reeves, R.K.; Jost, S. Semaphorin 7A modulates cytokine-induced memory-like responses by human natural killer cells. Eur. J. Immunol. 2019, 49, 1153–1166. [Google Scholar] [CrossRef]
- Locati, M.; Mantovani, A.; Sica, A. Macrophage activation and polarization as an adaptive component of innate immunity. Adv. Immunol. 2013, 120, 163–184. [Google Scholar] [PubMed]
- Wang, T.; Medynets, M.; Johnson, K.R.; Doucet-O’Hare, T.T.; DiSanza, B.; Li, W.; Xu, Y.; Bagnell, A.; Tyagi, R.; Sampson, K.; et al. Regulation of stem cell function and neuronal differentiation by HERV-K via mTOR pathway. Proc. Natl. Acad. Sci. USA 2020, 117, 17842–17853. [Google Scholar] [CrossRef]
- Steiner, J.P.; Bachani, M.; Malik, N.; DeMarino, C.; Li, W.; Sampson, K.; Lee, M.H.; Kowalak, J.; Bhaskar, M.; Doucet-O’Hare, T.; et al. Human Endogenous Retrovirus K Envelope in Spinal Fluid of Amyotrophic Lateral Sclerosis Is Toxic. Ann. Neurol. 2022, 92, 545–561. [Google Scholar] [CrossRef]
- Tavakolian, S.; Goudarzi, H.; Faghihloo, E. Evaluating the expression level of HERV-K env, np9, rec and gag in breast tissue. Infect. Agent Cancer 2019, 14, 42. [Google Scholar] [CrossRef]
- Duan, X.; Liu, X.; Li, W.; Holmes, J.A.; Kruger, A.J.; Yang, C.; Li, Y.; Xu, M.; Ye, H.; Li, S.; et al. Microrna-130a Downregulates HCV Replication through an atg5-Dependent Autophagy Pathway. Cells 2019, 8, 338. [Google Scholar] [CrossRef]
- Zhang, H.; Ling, X.L.; Wu, Y.Y.; Lu, M.H.; Guo, H.; Zhang, P.B.; Zhao, X.Y.; Yang, S.M. CD64 expression is increased in patients with severe acute pancreatitis: Clinical significance. Gut Liver 2014, 8, 445–451. [Google Scholar] [CrossRef] [PubMed]
- Ye, S.Y.; Apple, J.E.; Ren, X.; Tang, F.L.; Yao, L.L.; Wang, Y.G.; Mei, L.; Zhou, Y.G.; Xiong, W.C. Microglial VPS35 deficiency regulates microglial polarization and decreases ischemic stroke-induced damage in the cortex. J. Neuroinflamm. 2019, 16, 235. [Google Scholar] [CrossRef] [PubMed]
- Manuelpillai, U.; Lourensz, D.; Vaghjiani, V.; Tchongue, J.; Lacey, D.; Tee, J.Y.; Murthi, P.; Chan, J.; Hodge, A.; Sievert, W. Human amniotic epithelial cell transplantation induces markers of alternative macrophage activation and reduces established hepatic fibrosis. PLoS ONE 2012, 7, e38631. [Google Scholar] [CrossRef]
- Alshahrani, A.; Bin Khunayfir, A.; Al Rayih, M.; Al Sayed, H.; Alsadoon, A.; Al Dubayee, M.; Zahra, M.; Alrumayyan, Y.; Al Zayer, M.; Nasr, A.; et al. Phenotypic Characterization of Human Monocytes following Macronutrient Intake in Healthy Humans. Front. Immunol. 2017, 8, 1293. [Google Scholar] [CrossRef]
- Jo, J.O.; Kim, S.R.; Bae, M.K.; Kang, Y.J.; Ock, M.S.; Kleinman, H.K.; Cha, H.J. Thymosin beta4 induces the expression of vascular endothelial growth factor (VEGF) in a hypoxia-inducible factor (HIF)-1alpha-dependent manner. Biochim. Biophys. Acta 2010, 1803, 1244–1251. [Google Scholar] [CrossRef] [PubMed]
- Cha, H.J.; Jeong, M.J.; Kleinman, H.K. Role of thymosin beta4 in tumor metastasis and angiogenesis. J. Natl. Cancer Inst. 2003, 95, 1674–1680. [Google Scholar] [CrossRef]
- Trapnell, C.; Pachter, L.; Salzberg, S.L. TopHat: Discovering splice junctions with RNA-Seq. Bioinformatics 2009, 25, 1105–1111. [Google Scholar] [CrossRef] [PubMed]
- Roberts, A.; Trapnell, C.; Donaghey, J.; Rinn, J.L.; Pachter, L. Improving RNA-Seq expression estimates by correcting for fragment bias. Genome Biol. 2011, 12, R22. [Google Scholar] [CrossRef] [PubMed]
Disclaimer/Publisher’s Note: The statements, opinions and data contained in all publications are solely those of the individual author(s) and contributor(s) and not of MDPI and/or the editor(s). MDPI and/or the editor(s) disclaim responsibility for any injury to people or property resulting from any ideas, methods, instructions or products referred to in the content. |
© 2023 by the authors. Licensee MDPI, Basel, Switzerland. This article is an open access article distributed under the terms and conditions of the Creative Commons Attribution (CC BY) license (https://creativecommons.org/licenses/by/4.0/).





