Berberine-Encapsulated Poly(lactic-co-glycolic acid)–Hydroxyapatite (PLGA/HA) Microspheres Synergistically Promote Bone Regeneration with DOPA-IGF-1 via the IGF-1R/PI3K/AKT/mTOR Pathway
Abstract
:1. Introduction
2. Results and Discussion
2.1. BBR Encapsulating and Release
2.2. Effect of Different BBR Contents on MC3T3-E1 Cells
2.3. Adhesion and Release of DOPA-IGF-1
2.4. Characterization of Microspheres
2.5. In Vitro Biocompatibility of Composite Microspheres
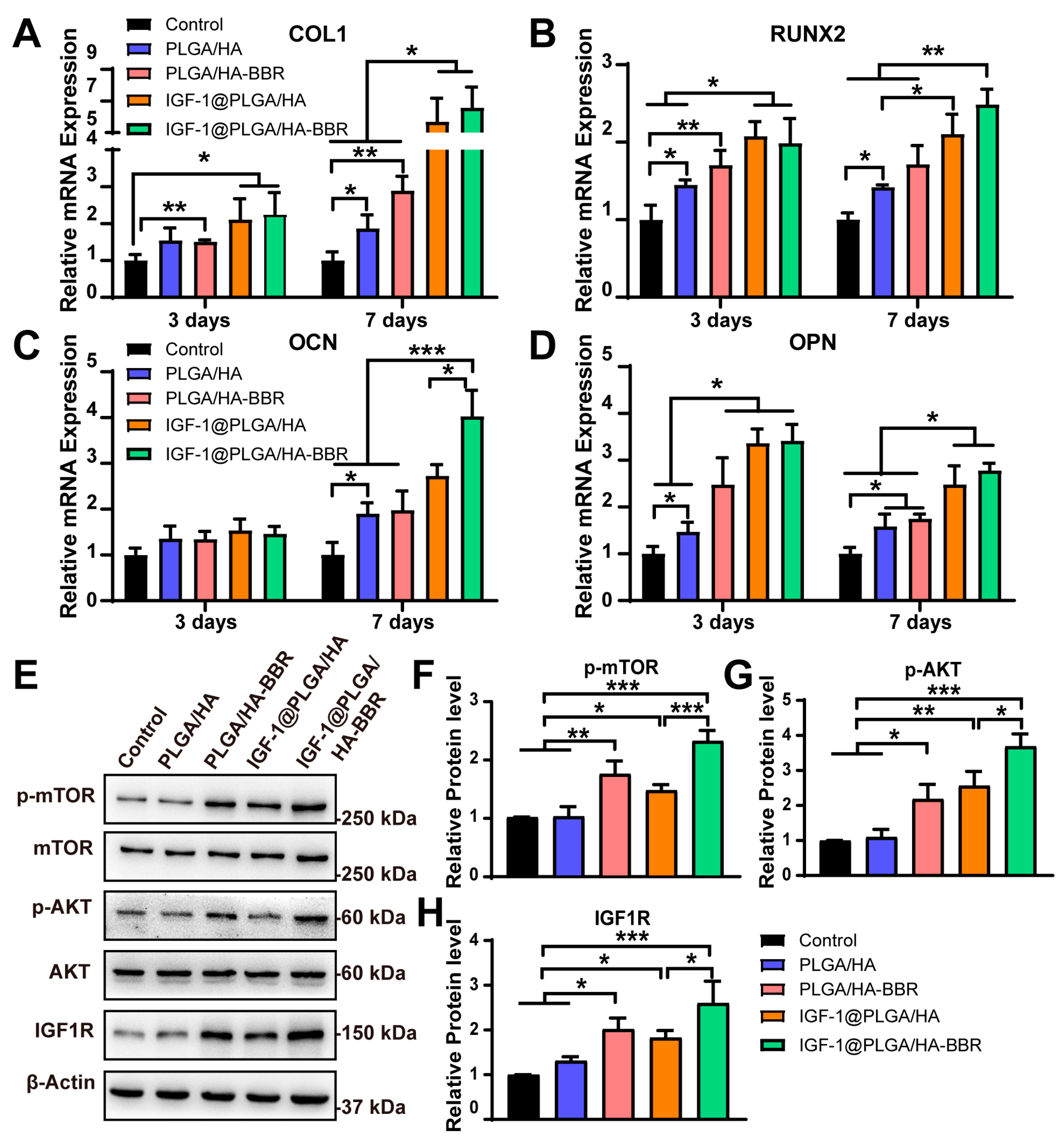
2.6. In Vitro Osteogenesis of Composite Microspheres
2.7. Protein Expression by Western Blotting
2.8. Repair Effect of Skull Injury
3. Materials and Methods
3.1. Preparation of BBR-Encapsulated PLGA/HA Microspheres
3.2. Immobilization of DOPA-IGF-1 on Microspheres
3.3. Detection of BBR Encapsulation and Release Efficiency
3.4. Adhesion and Release of DOPA-IGF-1
3.5. Characterization of the Composite Microspheres
3.6. Cell Culture
3.7. Reverse Transcription-Quantitative Polymerase Chain Reaction (RT-PCR)
3.8. Western Blot Analysis
3.9. Animals and Experimental Protocol
3.10. Statistical Analysis
4. Conclusions
Supplementary Materials
Author Contributions
Funding
Institutional Review Board Statement
Informed Consent Statement
Data Availability Statement
Conflicts of Interest
References
- Cai, Z.; Jiang, H.; Lin, T.; Wang, C.; Ma, J.; Gao, R.; Jiang, Y.; Zhou, X. Microspheres in bone regeneration: Fabrication, properties and applications. Mater. Today Adv. 2022, 16, 100315. [Google Scholar] [CrossRef]
- Huang, W.; Li, X.L.; Shi, X.T.; Lai, C. Microsphere based scaffolds for bone regenerative applications. Biomater. Sci. 2014, 2, 1145–1153. [Google Scholar] [CrossRef] [PubMed]
- Wang, H.A.; Leeuwenburgh, S.C.G.; Li, Y.B.; Jansen, J.A. The Use of Micro- and Nanospheres as Functional Components for Bone Tissue Regeneration. Tissue Eng. Part B Rev. 2012, 18, 24–39. [Google Scholar] [CrossRef]
- Chen, W.H.; Tabata, Y.; Tong, Y.W. Fabricating Tissue Engineering Scaffolds for Simultaneous Cell Growth and Drug Delivery. Curr. Pharm. Des. 2010, 16, 2388–2394. [Google Scholar] [CrossRef] [PubMed]
- Narayanan, G.; Vernekar, V.N.; Kuyinu, E.L.; Laurencin, C.T. Poly (lactic acid)-based biomaterials for orthopaedic regenerative engineering. Adv. Drug Deliv. Rev. 2016, 107, 247–276. [Google Scholar] [CrossRef] [PubMed]
- Zhou, M.; Guo, M.; Shi, X.; Ma, J.; Wang, S.; Wu, S.; Yan, W.; Wu, F.; Zhang, P. Synergistically Promoting Bone Regeneration by Icariin-Incorporated Porous Microcarriers and Decellularized Extracellular Matrix Derived from Bone Marrow Mesenchymal Stem Cells. Front. Bioeng. Biotechnol. 2022, 10, 824025. [Google Scholar] [CrossRef]
- Yan, H.H.; Wang, Z.L.; Li, L.L.; Shi, X.C.; Jia, E.R.; Ji, Q.M.; Wang, Y.; Ito, Y.; Wei, Y.; Zhang, P.B. DOPA-derived electroactive copolymer and IGF-1 immobilized poly(lactic-co-glycolic acid)/hydroxyapatite biodegradable microspheres for synergistic bone repair. Chem. Eng. J. 2021, 416, 21. [Google Scholar] [CrossRef]
- Jin, S.E.; Xia, X.; Huang, J.H.; Yuan, C.; Zuo, Y.; Li, Y.B.; Li, J.D. Recent advances in PLGA-based biomaterials for bone tissue regeneration. Acta Biomater. 2021, 127, 56–79. [Google Scholar] [CrossRef]
- Zhao, D.Y.; Zhu, T.T.; Li, J.; Cui, L.G.; Zhang, Z.Y.; Zhuang, X.L.; Ding, J.X. Poly(lactic-co-glycolic acid)-based composite bone-substitute materials. Bioact. Mater. 2021, 6, 346–360. [Google Scholar] [CrossRef]
- Jiao, Z.; Fu, C.; Li, L.; Wang, Z.; Wang, Y.; Shi, X.; Zhang, P. Microcarriers with Controllable Size via Electrified Liquid Jets and Phase Separation Technique Promote Cell Proliferation and Osteogenic Differentiation. ACS Appl. Bio Mater. 2019, 2, 4134–4141. [Google Scholar] [CrossRef]
- Kong, Y.; Li, L.; Zhao, L.G.; Yu, P.; Li, D.D. A patent review of berberine and its derivatives with various pharmacological activities (2016–2020). Expert Opin. Ther. Pat. 2022, 32, 211–223. [Google Scholar] [CrossRef] [PubMed]
- Song, D.; Hao, J.; Fan, D. Biological properties and clinical applications of berberine. Front. Med. 2020, 14, 564–582. [Google Scholar] [CrossRef] [PubMed]
- Chen, Q.C.; Pu, Y.L.; Bi, J.; Zhang, Y. Protective effects of berberine on senile osteoporosis in mice. J. Bone Miner. Metab. 2021, 39, 748–756. [Google Scholar] [CrossRef] [PubMed]
- Hu, J.P.; Nishishita, K.; Sakai, E.; Yoshida, H.; Kato, Y.; Tsukuba, T.; Okamoto, K. Berberine inhibits RANKL-induced osteoclast formation and survival through suppressing the NF-κB and Akt pathways. Eur. J. Pharmacol. 2008, 580, 70–79. [Google Scholar] [CrossRef]
- Zhou, R.; Chen, F.; Liu, H.; Zhu, X.; Wen, X.; Yu, F.; Shang, G.; Qi, S.; Xu, Y. Berberine ameliorates the LPS-induced imbalance of osteogenic and adipogenic differentiation in rat bone marrow-derived mesenchymal stem cells. Mol. Med. Rep. 2021, 23, 350. [Google Scholar] [CrossRef]
- Lee, H.W.; Suh, J.H.; Kim, H.N.; Kim, A.Y.; Park, S.Y.; Shin, C.S.; Choi, J.Y.; Kim, J.B. Berberine promotes osteoblast differentiation by Runx2 activation with p38 MAPK. J. Bone Miner. Res. 2008, 23, 1227–1237. [Google Scholar] [CrossRef]
- Wang, J.; Zhu, Q.; Cao, D.; Peng, Q.; Zhang, X.; Li, C.; Zhang, C.; Zhou, B.O.; Yue, R. Bone marrow-derived IGF-1 orchestrates maintenance and regeneration of the adult skeleton. Proc. Natl. Acad. Sci. USA 2023, 120, e2203779120. [Google Scholar] [CrossRef]
- Kim, S.; Kang, Y.; Krueger, C.A.; Sen, M.; Holcomb, J.B.; Chen, D.; Wenke, J.C.; Yang, Y. Sequential delivery of BMP-2 and IGF-1 using a chitosan gel with gelatin microspheres enhances early osteoblastic differentiation. Acta Biomater. 2012, 8, 1768–1777. [Google Scholar] [CrossRef]
- Poudel, S.B.; Bhattarai, G.; Kook, S.H.; Shin, Y.J.; Kwon, T.H.; Lee, S.Y.; Lee, J.C. Recombinant human IGF-1 produced by transgenic plant cell suspension culture enhances new bone formation in calvarial defects. Growth Horm. IGF Res. 2017, 36, 1–10. [Google Scholar] [CrossRef]
- Choi, G.H.; Lee, H.J.; Lee, S.C. Titanium-adhesive polymer nanoparticles as a surface-releasing system of dual osteogenic growth factors. Macromol. Biosci. 2014, 14, 496–507. [Google Scholar] [CrossRef]
- Chen, J.; Long, F. mTOR signaling in skeletal development and disease. Bone Res. 2018, 6, 1. [Google Scholar] [CrossRef]
- Zhang, J.; Li, J.N.; Jia, G.L.; Jiang, Y.K.; Liu, Q.Y.; Yang, X.Y.; Pan, S. Improving osteogenesis of PLGA/HA porous scaffolds based on dual delivery of BMP-2 and IGF-1 via a polydopamine coating. RSC Adv. 2017, 7, 56732–56742. [Google Scholar] [CrossRef]
- Zhang, C.; Miyatake, H.; Wang, Y.; Inaba, T.; Wang, Y.; Zhang, P.; Ito, Y. A Bioorthogonal Approach for the Preparation of a Titanium-Binding Insulin-like Growth-Factor-1 Derivative by Using Tyrosinase. Angew. Chem. Int. Ed. 2016, 55, 11447–11451. [Google Scholar] [CrossRef] [PubMed]
- Natarajan, V.; Saravanakumar, P.; Madhan, B. Collagen adsorption on quercetin loaded polycaprolactone microspheres: Approach for “stealth” implant. Int. J. Biol. Macromol. 2012, 50, 1091–1094. [Google Scholar] [CrossRef] [PubMed]
- Ramazani, F.; Chen, W.; van Nostrum, C.F.; Storm, G.; Kiessling, F.; Lammers, T.; Hennink, W.E.; Kok, R.J. Strategies for encapsulation of small hydrophilic and amphiphilic drugs in PLGA microspheres: State-of-the-art and challenges. Int. J. Pharm. 2016, 499, 358–367. [Google Scholar] [CrossRef] [PubMed]
- Swamy, B.; Prasad, C.; Prabhakar, M.; Rao, K.; Subha, M.C.S.; Chung, I. Biodegradable Chitosan-g-poly(methacrylamide) Microspheres for Controlled Release of Hypertensive Drug. J. Polym. Environ. 2013, 21, 1128–1134. [Google Scholar] [CrossRef]
- Han, C.; Guo, M.; Bai, J.; Zhao, L.; Wang, L.; Song, W.; Zhang, P.-b. Quercetin-loaded nanocomposite microspheres for chronologically promoting bone repair via synergistic immunoregulation and osteogenesis. Mater. Des. 2022, 222, 111045. [Google Scholar] [CrossRef]
- Gu, M.; Xu, J.; Han, C.; Kang, Y.; Liu, T.; He, Y.; Huang, Y.; Liu, C. Effects of Berberine on Cell Cycle, DNA, Reactive Oxygen Species, and Apoptosis in L929 Murine Fibroblast Cells. Evid.-Based Complement. Altern. Med. 2015, 2015, 796306. [Google Scholar] [CrossRef]
- Malda, J.; Frondoza, C.G. Microcarriers in the engineering of cartilage and bone. Trends Biotechnol. 2006, 24, 299–304. [Google Scholar] [CrossRef]
- Fu, C.; Yang, X.; Tan, S.; Song, L. Enhancing Cell Proliferation and Osteogenic Differentiation of MC3T3-E1 Pre-osteoblasts by BMP-2 Delivery in Graphene Oxide-Incorporated PLGA/HA Biodegradable Microcarriers. Sci. Rep. 2017, 7, 12549. [Google Scholar] [CrossRef]
- Wang, Z.; Chen, L.; Wang, Y.; Chen, X.; Zhang, P. Improved Cell Adhesion and Osteogenesis of op-HA/PLGA Composite by Poly(dopamine)-Assisted Immobilization of Collagen Mimetic Peptide and Osteogenic Growth Peptide. ACS Appl. Mater. Interfaces 2016, 8, 26559–26569. [Google Scholar] [CrossRef] [PubMed]
- Dodds, R.A.; Connor, J.R.; James, I.E.; Rykaczewski, E.L.; Appelbaum, E.; Dul, E.; Gowen, M. Human osteoclasts, not osteoblasts, deposit osteopontin onto resorption surfaces: An in vitro and ex vivo study of remodeling bone. J. Bone Miner. Res. 1995, 10, 1666–1680. [Google Scholar] [CrossRef] [PubMed]
- Ritter, N.M.; Farach-Carson, M.C.; Butler, W.T. Evidence for the formation of a complex between osteopontin and osteocalcin. J. Bone Miner. Res. Off. J. Am. Soc. Bone Miner. Res. 1992, 7, 877–885. [Google Scholar] [CrossRef]
- Liu, H.; Li, X.; Lin, J.; Lin, M. Morroniside promotes the osteogenesis by activating PI3K/Akt/mTOR signaling. Biosci. Biotechnol. Biochem. 2021, 85, 332–339. [Google Scholar] [CrossRef] [PubMed]
- Shi, X.Z.; Zhao, S.; Wang, Y.; Wang, M.Y.; Su, W.S.; Wu, Y.Z.; Xiong, C. Antitumor Activity of Berberine by Activating Autophagy and Apoptosis in CAL-62 and BHT-101 Anaplastic Thyroid Carcinoma Cell Lines. Drug Des. Dev. Ther. 2023, 17, 1889–1906. [Google Scholar] [CrossRef]
- Sheng, M.; Zhou, Y.; Yu, W.; Weng, Y.; Xu, R.; Du, H. Protective effect of Berberine pretreatment in hepatic ischemia/reperfusion injury of rat. Transplant. Proc. 2015, 47, 275–282. [Google Scholar] [CrossRef]
- Song, T.; Chen, W.D. Berberine inhibited carotid atherosclerosis through PI3K/AKTmTOR signaling pathway. Bioengineered 2021, 12, 8135–8146. [Google Scholar] [CrossRef]
- Li, L.; Shi, X.; Wang, Z.; Wang, Y.; Jiao, Z.; Zhang, P. In situ polymerization of poly(γ-benzyl-l-glutamate) on mesoporous hydroxyapatite with high graft amounts for the direct fabrication of biodegradable cell microcarriers and their osteogenic induction. J. Mater. Chem. B 2018, 6, 3315–3330. [Google Scholar] [CrossRef]







| Sample | BBR/Total Amount | EE (%) | LC (%) |
|---|---|---|---|
| 0.01BBR | 0.01% | 21.02 ± 3.53 | 0.0033 ± 0.0042 |
| 0.05BBR | 0.05% | 43.74 ± 5.05 | 0.0219 ± 0.0261 |
| 0.1BBR | 0.1% | 60.36 ± 6.91 | 0.0677 ± 0.0322 |
| 0.5BBR | 0.5% | 73.07 ± 3.56 | 0.3787 ± 0.0475 |
| 1BBR | 1% | 85.77 ± 4.75 | 0.8603 ± 0.0395 |
| Time (h) | 0.01BBR | 0.05BBR | 0.1BBR | 0.5BBR | 1BBR |
|---|---|---|---|---|---|
| 0.5 | 19.70 ± 4.13 | 17.16 ± 2.03 | 9.63 ± 2.72 | 5.93 ± 1.49 | 5.76 ± 1.93 |
| 1 | 32.91 ± 2.67 | 19.15 ± 3.09 | 16.59 ± 4.16 | 7.16 ± 1.54 | 6.43 ± 1.76 |
| 2 | 37.86 ± 3.57 | 23.93 ± 4.25 | 22.05 ± 4.64 | 10.05 ± 2.82 | 7.47 ± 1.95 |
| 4 | 48.50 ± 3.70 | 33.25 ± 4.30 | 29.78 ± 6.31 | 11.99 ± 3.51 | 9.11 ± 1.87 |
| 8 | 55.30 ± 6.64 | 42.32 ± 4.85 | 38.86 ± 4.61 | 14.02 ± 3.53 | 10.49 ± 2.74 |
| 24 | 63.56 ± 4.95 | 50.62 ± 4.59 | 48.88 ± 4.76 | 17.49 ± 2.89 | 14.94 ± 1.57 |
| 48 | 67.52 ± 2.80 | 58.26 ± 2.94 | 52.10 ± 1.58 | 19.23 ± 3.17 | 16.25 ± 2.24 |
| 72 | 69.00 ± 2.56 | 62.64 ± 4.56 | 53.41 ± 2.48 | 22.12 ± 3.63 | 17.03 ± 2.02 |
| 96 | 70.86 ± 2.42 | 65.02 ± 4.25 | 54.17 ± 2.69 | 22.93 ± 2.70 | 17.41 ± 2.73 |
| 120 | 72.28 ± 3.45 | 65.64 ± 4.11 | 54.49 ± 2.91 | 23.12 ± 2.55 | 17.59 ± 2.69 |
| 144 | 72.78 ± 2.98 | 66.29 ± 4.32 | 54.95 ± 2.98 | 23.57 ± 2.08 | 17.81 ± 2.85 |
| 168 | 73.82 ± 3.85 | 66.85 ± 4.09 | 55.64 ± 3.48 | 24.07 ± 2.06 | 17.95 ± 2.96 |
| Time (Days) | 0 | 20 | 40 | 60 |
|---|---|---|---|---|
| Control | 0 ± 0 | 24.16 ± 3.88 | 31.56 ± 3.82 | 42.78 ± 4.80 |
| PLGA/HA | 0 ± 0 | 31.25 ± 2.95 | 47.60 ± 6.05 | 60.85 ± 6.14 |
| PLGA/HA-BBR | 0 ± 0 | 31.13 ± 3.34 | 68.35 ± 4.80 | 83.17 ± 3.95 |
| IGF-1@PLGA/HA | 0 ± 0 | 31.50 ± 3.12 | 51.21 ± 6.00 | 88.91 ± 7.20 |
| IGF-1@PLGA/HA-BBR | 0 ± 0 | 45.80 ± 6.75 | 81.69 ± 5.72 | 94.17 ± 4.41 |
| Time (Days) | 0 | 20 | 40 | 60 |
|---|---|---|---|---|
| Control | 0 ± 0 | 16.07 ± 2.92 | 20.08 ± 4.98 | 30.54 ± 3.23 |
| PLGA/HA | 0 ± 0 | 21.91 ± 1.17 | 28.59 ± 3.38 | 40.84 ± 4.26 |
| PLGA/HA-BBR | 0 ± 0 | 24.11 ± 1.62 | 45.67 ± 5.20 | 63.29 ± 3.42 |
| IGF-1@PLGA/HA | 0 ± 0 | 24.84 ± 1.11 | 40.20 ± 4.95 | 75.24 ± 7.32 |
| IGF-1@PLGA/HA-BBR | 0 ± 0 | 27.54 ± 1.75 | 60.47 ± 4.13 | 88.46 ± 2.31 |
Disclaimer/Publisher’s Note: The statements, opinions and data contained in all publications are solely those of the individual author(s) and contributor(s) and not of MDPI and/or the editor(s). MDPI and/or the editor(s) disclaim responsibility for any injury to people or property resulting from any ideas, methods, instructions or products referred to in the content. |
© 2023 by the authors. Licensee MDPI, Basel, Switzerland. This article is an open access article distributed under the terms and conditions of the Creative Commons Attribution (CC BY) license (https://creativecommons.org/licenses/by/4.0/).
Share and Cite
Chen, L.; Tian, M.; Yang, J.; Wu, Z. Berberine-Encapsulated Poly(lactic-co-glycolic acid)–Hydroxyapatite (PLGA/HA) Microspheres Synergistically Promote Bone Regeneration with DOPA-IGF-1 via the IGF-1R/PI3K/AKT/mTOR Pathway. Int. J. Mol. Sci. 2023, 24, 15403. https://doi.org/10.3390/ijms242015403
Chen L, Tian M, Yang J, Wu Z. Berberine-Encapsulated Poly(lactic-co-glycolic acid)–Hydroxyapatite (PLGA/HA) Microspheres Synergistically Promote Bone Regeneration with DOPA-IGF-1 via the IGF-1R/PI3K/AKT/mTOR Pathway. International Journal of Molecular Sciences. 2023; 24(20):15403. https://doi.org/10.3390/ijms242015403
Chicago/Turabian StyleChen, Li, Meng Tian, Jing Yang, and Zhenxu Wu. 2023. "Berberine-Encapsulated Poly(lactic-co-glycolic acid)–Hydroxyapatite (PLGA/HA) Microspheres Synergistically Promote Bone Regeneration with DOPA-IGF-1 via the IGF-1R/PI3K/AKT/mTOR Pathway" International Journal of Molecular Sciences 24, no. 20: 15403. https://doi.org/10.3390/ijms242015403
APA StyleChen, L., Tian, M., Yang, J., & Wu, Z. (2023). Berberine-Encapsulated Poly(lactic-co-glycolic acid)–Hydroxyapatite (PLGA/HA) Microspheres Synergistically Promote Bone Regeneration with DOPA-IGF-1 via the IGF-1R/PI3K/AKT/mTOR Pathway. International Journal of Molecular Sciences, 24(20), 15403. https://doi.org/10.3390/ijms242015403

