α-Synuclein Aggregates in the Nigro-Striatal Dopaminergic Pathway Impair Fine Movement: Partial Reversal by the Adenosine A2A Receptor Antagonist
Abstract
1. Introduction
2. Results
2.1. Coordination of Bilateral Forelimbs and Cranial Motor Function Was Selectively Impaired by α-Syn Abnormal Aggregation in SNc but Not in DLS
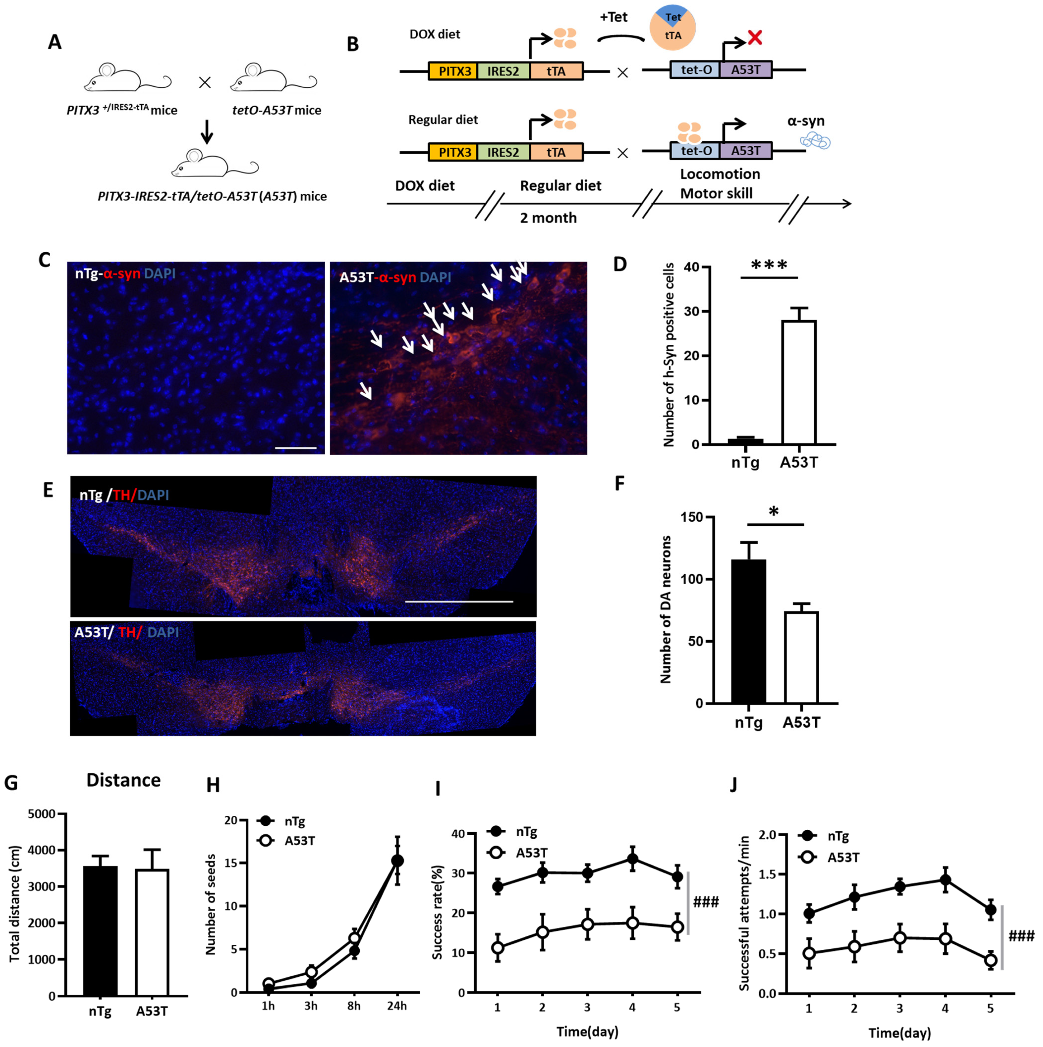
2.2. Skilled Forelimb Motor Activity Was Impaired by α-Syn Abnormal Aggregations in the DLS and SNc
2.3. Midbrain Dopamine-Specific Depletion by A53T Transgenic Mice Selectively Impaired Skilled Forelimb Motor Activity but Not the Coordination of Bilateral Forelimbs and Cranial Nerves
2.4. The Specific A2AR Antagonist KW6002 Recovered the Coordination Deficit Caused by SNc Dopamine Depletion Selectively
3. Discussion
3.1. Alpha-Synuclein Aggregates in the SNc-DLS Pathway Distinctly Affects Forelimbs and Cranial Fine Movements
3.2. Alpha-Synuclein in the Midbrain Dopaminergic Pathway Affects Forelimbs and Cranial Fine Movements
3.3. Pharmacological Blockade of A2ARs more Likely Recovered the Coordination deficit of PD rather Than Skilled Forelimb Motor Activity
4. Materials and Methods
4.1. Animals
4.2. Doxycycline Treatment
4.3. Drug Administration
4.4. Analysis of Recombinant α-Syn Protein and Stereotactic Surgery
4.5. Locomotion
4.6. Single-Pellet Reaching Task
4.7. Sunflower Seed Opening Test
4.8. Immunohistochemistry
4.9. Statistical Analysis
Supplementary Materials
Author Contributions
Funding
Institutional Review Board Statement
Informed Consent Statement
Data Availability Statement
Conflicts of Interest
References
- Barbosa, A.F.; Voos, M.C.; Chen, J.; Francato, D.C.V.; Souza, C.O.; Barbosa, E.R.; Chien, H.F.; Mansur, L.L. Cognitive or Cognitive-Motor Executive Function Tasks? Evaluating Verbal Fluency Measures in People with Parkinson’s Disease. BioMed Res. Int. 2017, 2017, 7893975. [Google Scholar] [CrossRef] [PubMed]
- Kalinderi, K.; Fidani, L.; Bostantjopoulou, S.; Katsarou, Z.; Kotsis, A. The G2019S LRRK2 mutation is uncommon amongst Greek patients with sporadic Parkinson’s disease. Eur. J. Neurol. 2007, 14, 1088–1090. [Google Scholar] [CrossRef] [PubMed]
- Lees, A.J.; Hardy, J.; Revesz, T. Parkinson’s disease. Lancet 2009, 373, 2055–2066. [Google Scholar] [CrossRef] [PubMed]
- Tan, S.; Hong, C.T.; Chen, J.H.; Chan, L.; Chi, W.C.; Yen, C.F.; Liao, H.F.; Liou, T.H.; Wu, D. Hand Fine Motor Skill Disability Correlates with Cognition in Patients with Moderate-to-Advanced Parkinson’s Disease. Brain Sci. 2020, 10, 337. [Google Scholar] [CrossRef] [PubMed]
- Goetz, C.G.; Tilley, B.C.; Shaftman, S.R.; Stebbins, G.T.; Fahn, S.; Martinez-Martin, P.; Poewe, W.; Sampaio, C.; Stern, M.B.; Dodel, R.; et al. Movement Disorder Society-sponsored revision of the Unified Parkinson’s Disease Rating Scale (MDS-UPDRS): Scale presentation and clinimetric testing results. Mov. Disord. 2008, 23, 2129–2170. [Google Scholar] [CrossRef] [PubMed]
- Ringendahl, H. Factor structure, normative data and retest-reliability of a test of fine motor functions in patients with idiopathic Parkinson’s disease. J. Clin. Exp. Neuropsychol. 2002, 24, 491–502. [Google Scholar] [CrossRef]
- Jones, B.J.; Roberts, D.J. The quantiative measurement of motor inco-ordination in naive mice using an acelerating rotarod. J. Pharm. Pharmacol. 1968, 20, 302–304. [Google Scholar] [CrossRef]
- Jones, B.J.; Roberts, D.J. A rotarod suitable for quantitative measurements of motor incoordination in naive mice. Naunyn-Schmied. Arch. Fur Exp. Pathol. Und Pharmakol. 1968, 259, 211. [Google Scholar] [CrossRef] [PubMed]
- Glajch, K.E.; Fleming, S.M.; Surmeier, D.J.; Osten, P. Sensorimotor assessment of the unilateral 6-hydroxydopamine mouse model of Parkinson’s disease. Behav. Brain Res. 2012, 230, 309–316. [Google Scholar] [CrossRef]
- Schallert, T.; Fleming, S.M.; Leasure, J.L.; Tillerson, J.L.; Bland, S.T. CNS plasticity and assessment of forelimb sensorimotor outcome in unilateral rat models of stroke, cortical ablation, parkinsonism and spinal cord injury. Neuropharmacology 2000, 39, 777–787. [Google Scholar] [CrossRef]
- Caston, J.; Jones, N.; Stelz, T. Role of preoperative and postoperative sensorimotor training on restoration of the equilibrium behavior in adult mice following cerebellectomy. Neurobiol. Learn. Mem. 1995, 64, 195–202. [Google Scholar] [CrossRef] [PubMed]
- Shiotsuki, H.; Yoshimi, K.; Shimo, Y.; Funayama, M.; Takamatsu, Y.; Ikeda, K.; Takahashi, R.; Kitazawa, S.; Hattori, N. A rotarod test for evaluation of motor skill learning. J. Neurosci. Methods 2010, 189, 180–185. [Google Scholar] [CrossRef] [PubMed]
- Plowman, E.K.; Maling, N.; Rivera, B.J.; Larson, K.; Thomas, N.J.; Fowler, S.C.; Manfredsson, F.P.; Shrivastav, R.; Kleim, J.A. Differential sensitivity of cranial and limb motor function to nigrostriatal dopamine depletion. Behav. Brain Res. 2013, 237, 157–163. [Google Scholar] [CrossRef]
- Lin, X.; Parisiadou, L.; Sgobio, C.; Liu, G.; Yu, J.; Sun, L.; Shim, H.; Gu, X.L.; Luo, J.; Long, C.X.; et al. Conditional expression of Parkinson’s disease-related mutant α-synuclein in the midbrain dopaminergic neurons causes progressive neurodegeneration and degradation of transcription factor nuclear receptor related 1. J. Neurosci. 2012, 32, 9248–9264. [Google Scholar] [CrossRef] [PubMed]
- Nagano-Saito, A.; Martinu, K.; Monchi, O. Function of basal ganglia in bridging cognitive and motor modules to perform an action. Front. Neurosci. 2014, 8, 187. [Google Scholar] [CrossRef]
- Pinna, A.; Bonaventura, J.; Farré, D.; Sánchez, M.; Simola, N.; Mallol, J.; Lluís, C.; Costa, G.; Baqi, Y.; Müller, C.E.; et al. L-DOPA disrupts adenosine A(2A)-cannabinoid CB(1)-dopamine D(2) receptor heteromer cross-talk in the striatum of hemiparkinsonian rats: Biochemical and behavioral studies. Exp. Neurol. 2014, 253, 180–191. [Google Scholar] [CrossRef]
- He, Y.; Li, Y.; Chen, M.; Pu, Z.; Zhang, F.; Chen, L.; Ruan, Y.; Pan, X.; He, C.; Chen, X.; et al. Habit Formation after Random Interval Training Is Associated with Increased Adenosine A(2A) Receptor and Dopamine D(2) Receptor Heterodimers in the Striatum. Front. Mol. Neurosci. 2016, 9, 151. [Google Scholar] [CrossRef]
- Taura, J.; Fernández-Dueñas, V.; Ciruela, F. Visualizing G Protein-Coupled Receptor-Receptor Interactions in Brain Using Proximity Ligation In Situ Assay. Curr. Protoc. Cell Biol. 2015, 67, 17.17.11–17.17.16. [Google Scholar] [CrossRef]
- Li, Y.; He, Y.; Chen, M.; Pu, Z.; Chen, L.; Li, P.; Li, B.; Li, H.; Huang, Z.L.; Li, Z.; et al. Optogenetic Activation of Adenosine A2A Receptor Signaling in the Dorsomedial Striatopallidal Neurons Suppresses Goal-Directed Behavior. Neuropsychopharmacology 2016, 41, 1003–1013. [Google Scholar] [CrossRef]
- Li, Y.; Ruan, Y.; He, Y.; Cai, Q.; Pan, X.; Zhang, Y.; Liu, C.; Pu, Z.; Yang, J.; Chen, M.; et al. Striatopallidal adenosine A(2A) receptors in the nucleus accumbens confer motivational control of goal-directed behavior. Neuropharmacology 2020, 168, 108010. [Google Scholar] [CrossRef]
- He, Y.; Huang, L.; Wang, K.; Pan, X.; Cai, Q.; Zhang, F.; Yang, J.; Fang, G.; Zhao, X.; You, F.; et al. α-Synuclein Selectively Impairs Motor Sequence Learning and Value Sensitivity: Reversal by the Adenosine A2A Receptor Antagonists. Cereb. Cortex 2022, 32, 808–823. [Google Scholar] [CrossRef] [PubMed]
- Li, Z.; Chen, X.; Wang, T.; Gao, Y.; Li, F.; Chen, L.; Xue, J.; He, Y.; Li, Y.; Guo, W.; et al. The Corticostriatal Adenosine A2A Receptor Controls Maintenance and Retrieval of Spatial Working Memory. Biol. Psychiatry 2018, 83, 530–541. [Google Scholar] [CrossRef] [PubMed]
- Atef, R.M.; Agha, A.M.; Abdel-Rhaman, A.A.; Nassar, N.N. The Ying and Yang of Adenosine A1 and A2A Receptors on ERK1/2 Activation in a Rat Model of Global Cerebral Ischemia Reperfusion Injury. Mol. Neurobiol. 2018, 55, 1284–1298. [Google Scholar] [CrossRef]
- Pohar, S.L.; Allyson Jones, C. The burden of Parkinson disease (PD) and concomitant comorbidities. Arch. Gerontol. Geriatr. 2009, 49, 317–321. [Google Scholar] [CrossRef] [PubMed]
- Foki, T.; Vanbellingen, T.; Lungu, C.; Pirker, W.; Bohlhalter, S.; Nyffeler, T.; Kraemmer, J.; Haubenberger, D.; Fischmeister, F.P.; Auff, E.; et al. Limb-kinetic apraxia affects activities of daily living in Parkinson’s disease: A multi-center study. Eur. J. Neurol. 2016, 23, 1301–1307. [Google Scholar] [CrossRef]
- Lemke, S.M.; Ramanathan, D.S.; Guo, L.; Won, S.J.; Ganguly, K. Emergent modular neural control drives coordinated motor actions. Nat. Neurosci. 2019, 22, 1122–1131. [Google Scholar] [CrossRef] [PubMed]
- Klein, A.; Sacrey, L.A.; Whishaw, I.Q.; Dunnett, S.B. The use of rodent skilled reaching as a translational model for investigating brain damage and disease. Neurosci. Biobehav. Rev. 2012, 36, 1030–1042. [Google Scholar] [CrossRef]
- Bova, A.; Gaidica, M.; Hurst, A.; Iwai, Y.; Hunter, J.; Leventhal, D.K. Precisely timed dopamine signals establish distinct kinematic representations of skilled movements. eLife 2020, 9, e61591. [Google Scholar] [CrossRef]
- Costa, R.M.; Cohen, D.; Nicolelis, M.A. Differential corticostriatal plasticity during fast and slow motor skill learning in mice. Curr. Biol. 2004, 14, 1124–1134. [Google Scholar] [CrossRef]
- Turner, R.S.; Desmurget, M. Basal ganglia contributions to motor control: A vigorous tutor. Curr. Opin. Neurobiol. 2010, 20, 704–716. [Google Scholar] [CrossRef]
- Shmuelof, L.; Krakauer, J.W. Are we ready for a natural history of motor learning? Neuron 2011, 72, 469–476. [Google Scholar] [CrossRef] [PubMed]
- Yin, H.H. The role of the murine motor cortex in action duration and order. Front. Integr. Neurosci. 2009, 3, 23. [Google Scholar] [CrossRef] [PubMed]
- Lemke, S.M.; Ramanathan, D.S.; Darevksy, D.; Egert, D.; Berke, J.D.; Ganguly, K. Coupling between motor cortex and striatum increases during sleep over long-term skill learning. Elife 2021, 10, e64303. [Google Scholar] [CrossRef] [PubMed]
- Tervo, D.G.; Hwang, B.Y.; Viswanathan, S.; Gaj, T.; Lavzin, M.; Ritola, K.D.; Lindo, S.; Michael, S.; Kuleshova, E.; Ojala, D.; et al. A Designer AAV Variant Permits Efficient Retrograde Access to Projection Neurons. Neuron 2016, 92, 372–382. [Google Scholar] [CrossRef]
- Dudman, J.T.; Krakauer, J.W. The basal ganglia: From motor commands to the control of vigor. Curr. Opin. Neurobiol. 2016, 37, 158–166. [Google Scholar] [CrossRef]
- Hintiryan, H.; Foster, N.N.; Bowman, I.; Bay, M.; Song, M.Y.; Gou, L.; Yamashita, S.; Bienkowski, M.S.; Zingg, B.; Zhu, M.; et al. The mouse cortico-striatal projectome. Nat. Neurosci. 2016, 19, 1100–1114. [Google Scholar] [CrossRef]
- Lerner, T.N.; Shilyansky, C.; Davidson, T.J.; Evans, K.E.; Beier, K.T.; Zalocusky, K.A.; Crow, A.K.; Malenka, R.C.; Luo, L.; Tomer, R.; et al. Intact-Brain Analyses Reveal Distinct Information Carried by SNc Dopamine Subcircuits. Cell 2015, 162, 635–647. [Google Scholar] [CrossRef]
- Jin, X.; Tecuapetla, F.; Costa, R.M. Basal ganglia subcircuits distinctively encode the parsing and concatenation of action sequences. Nat. Neurosci. 2014, 17, 423–430. [Google Scholar] [CrossRef]
- Markowitz, J.E.; Gillis, W.F.; Beron, C.C.; Neufeld, S.Q.; Robertson, K.; Bhagat, N.D.; Peterson, R.E.; Peterson, E.; Hyun, M.; Linderman, S.W.; et al. The Striatum Organizes 3D Behavior via Moment-to-Moment Action Selection. Cell 2018, 174, 44–58. [Google Scholar] [CrossRef]
- Koziol, L.F.; Budding, D.; Andreasen, N.; D’Arrigo, S.; Bulgheroni, S.; Imamizu, H.; Ito, M.; Manto, M.; Marvel, C.; Parker, K.; et al. Consensus paper: The cerebellum’s role in movement and cognition. Cerebellum 2014, 13, 151–177. [Google Scholar] [CrossRef]
- Stoodley, C.J.; Schmahmann, J.D. Evidence for topographic organization in the cerebellum of motor control versus cognitive and affective processing. Cortex 2010, 46, 831–844. [Google Scholar] [CrossRef] [PubMed]
- Redgrave, P.; Rodriguez, M.; Smith, Y.; Rodriguez-Oroz, M.C.; Lehericy, S.; Bergman, H.; Agid, Y.; DeLong, M.R.; Obeso, J.A. Goal-directed and habitual control in the basal ganglia: Implications for Parkinson’s disease. Nat. Rev. Neurosci. 2010, 11, 760–772. [Google Scholar] [CrossRef] [PubMed]
- Yu, H.; Sternad, D.; Corcos, D.M.; Vaillancourt, D.E. Role of hyperactive cerebellum and motor cortex in Parkinson’s disease. Neuroimage 2007, 35, 222–233. [Google Scholar] [CrossRef] [PubMed]
- Kishore, A.; Joseph, T.; Velayudhan, B.; Popa, T.; Meunier, S. Early, severe and bilateral loss of LTP and LTD-like plasticity in motor cortex (M1) in de novo Parkinson’s disease. Clin. Neurophysiol. 2012, 123, 822–828. [Google Scholar] [CrossRef] [PubMed]
- Gambhir, H.; Mathur, R.; Behari, M. Progressive impairment in motor skill learning at 12 and 20 weeks post 6-OHDA- SNc lesion in rats. Park. Relat. Disord 2011, 17, 476–478. [Google Scholar] [CrossRef]
- Bova, A.; Ferris, K.; Leventhal, D.K. Evolution of Gross Forelimb and Fine Digit Kinematics during Skilled Reaching Acquisition in Rats. eNeuro 2021, 8, eneuro.0153-21.202. [Google Scholar] [CrossRef]
- Mazzoni, P.; Hristova, A.; Krakauer, J.W. Why don’t we move faster? Parkinson’s disease, movement vigor, and implicit motivation. J. Neurosci. 2007, 27, 7105–7116. [Google Scholar] [CrossRef]
- Nicola, S.M. The Flexible Approach Hypothesis: Unification of Effort and Cue-Responding Hypotheses for the Role of Nucleus Accumbens Dopamine in the Activation of Reward-Seeking Behavior. J. Neurosci. 2010, 30, 16585–16600. [Google Scholar] [CrossRef]
- Hosp, J.A.; Luft, A.R. Dopaminergic meso-cortical projections to m1: Role in motor learning and motor cortex plasticity. Front. Neurol. 2013, 4, 145. [Google Scholar] [CrossRef]
- Guo, L.; Xiong, H.; Kim, J.I.; Wu, Y.W.; Lalchandani, R.R.; Cui, Y.; Shu, Y.; Xu, T.; Ding, J.B. Dynamic rewiring of neural circuits in the motor cortex in mouse models of Parkinson’s disease. Nat. Neurosci. 2015, 18, 1299–1309. [Google Scholar] [CrossRef]
- Nourianz (Istradefylline) Tablets, for Oral Use (Prescribing Information). Available online: https://www.accessdata.fda.gov/drugsatfda_docs/label/2019/022075s000lbl.pdf (accessed on August 2019).
- Report on the Deliberation Results. Available online: https://www.pmda.go.jp/files/000153870.pdf (accessed on 30 March 2012).
- Dolan, R.J.; Dayan, P. Goals and habits in the brain. Neuron 2013, 80, 312–325. [Google Scholar] [CrossRef]
- Thorn, C.A.; Atallah, H.; Howe, M.; Graybiel, A.M. Differential dynamics of activity changes in dorsolateral and dorsomedial striatal loops during learning. Neuron 2010, 66, 781–795. [Google Scholar] [CrossRef]
- Durieux, P.F.; Schiffmann, S.N.; de Kerchove d’Exaerde, A. Differential regulation of motor control and response to dopaminergic drugs by D1R and D2R neurons in distinct dorsal striatum subregions. EMBO J. 2012, 31, 640–653. [Google Scholar] [CrossRef] [PubMed]
- Hu, Q.; Ren, X.; Liu, Y.; Li, Z.; Zhang, L.; Chen, X.; He, C.; Chen, J.F. Aberrant adenosine A2A receptor signaling contributes to neurodegeneration and cognitive impairments in a mouse model of synucleinopathy. Exp. Neurol. 2016, 283, 213–223. [Google Scholar] [CrossRef] [PubMed]
- Ferreira, D.G.; Batalha, V.L.; Vicente Miranda, H.; Coelho, J.E.; Gomes, R.; Gonçalves, F.Q.; Real, J.I.; Rino, J.; Albino-Teixeira, A.; Cunha, R.A.; et al. Adenosine A2A Receptors Modulate α-Synuclein Aggregation and Toxicity. Cereb. Cortex 2017, 27, 718–730. [Google Scholar] [CrossRef] [PubMed]
- Ferreira, D.G.; Temido-Ferreira, M.; Vicente Miranda, H.; Batalha, V.L.; Coelho, J.E.; Szegö, É.M.; Marques-Morgado, I.; Vaz, S.H.; Rhee, J.S.; Schmitz, M.; et al. α-synuclein interacts with PrP(C) to induce cognitive impairment through mGluR5 and NMDAR2B. Nat. Neurosci. 2017, 20, 1569–1579. [Google Scholar] [CrossRef]
- Kachroo, A.; Schwarzschild, M.A. Adenosine A2A receptor gene disruption protects in an α-synuclein model of Parkinson’s disease. Ann. Neurol. 2012, 71, 278–282. [Google Scholar] [CrossRef]
- Chen, J.F.; Cunha, R.A. The belated US FDA approval of the adenosine A2A receptor antagonist istradefylline for treatment of Parkinson’s disease. Purinergic Signal. 2020, 16, 167–174. [Google Scholar] [CrossRef]
- Luk, K.C.; Kehm, V.; Carroll, J.; Zhang, B.; O’Brien, P.; Trojanowski, J.Q.; Lee, V.M. Pathological alpha-synuclein transmission initiates Parkinson-like neurodegeneration in nontransgenic mice. Science 2012, 338, 949–953. [Google Scholar] [CrossRef]
- Luk, K.C.; Kehm, V.M.; Zhang, B.; O’Brien, P.; Trojanowski, J.Q.; Lee, V.M. Intracerebral inoculation of pathological alpha-synuclein initiates a rapidly progressive neurodegenerative alpha-synucleinopathy in mice. J. Exp. Med. 2012, 209, 975–986. [Google Scholar] [CrossRef]
- Chen, C.C.; Gilmore, A.; Zuo, Y. Study motor skill learning by single-pellet reaching tasks in mice. J. Vis. Exp. JoVE 2014, 85, e51238. [Google Scholar] [CrossRef] [PubMed]




| Disclaimer/Publisher’s Note: The statements, opinions and data contained in all publications are solely those of the individual author(s) and contributor(s) and not of MDPI and/or the editor(s). MDPI and/or the editor(s) disclaim responsibility for any injury to people or property resulting from any ideas, methods, instructions or products referred to in the content. | 
© 2023 by the authors. Licensee MDPI, Basel, Switzerland. This article is an open access article distributed under the terms and conditions of the Creative Commons Attribution (CC BY) license (https://creativecommons.org/licenses/by/4.0/).
Share and Cite
Cai, Q.; Xu, N.; He, Y.; Zhu, J.; Ye, F.; Luo, Z.; Lu, R.; Huang, L.; Zhang, F.; Chen, J.-F.; et al. α-Synuclein Aggregates in the Nigro-Striatal Dopaminergic Pathway Impair Fine Movement: Partial Reversal by the Adenosine A2A Receptor Antagonist. Int. J. Mol. Sci. 2023, 24, 1365. https://doi.org/10.3390/ijms24021365
Cai Q, Xu N, He Y, Zhu J, Ye F, Luo Z, Lu R, Huang L, Zhang F, Chen J-F, et al. α-Synuclein Aggregates in the Nigro-Striatal Dopaminergic Pathway Impair Fine Movement: Partial Reversal by the Adenosine A2A Receptor Antagonist. International Journal of Molecular Sciences. 2023; 24(2):1365. https://doi.org/10.3390/ijms24021365
Chicago/Turabian StyleCai, Qionghui, Na Xu, Yan He, Jiamin Zhu, Fenfen Ye, Zhi Luo, Ruojun Lu, Linshan Huang, Feiyang Zhang, Jiang-Fan Chen, and et al. 2023. "α-Synuclein Aggregates in the Nigro-Striatal Dopaminergic Pathway Impair Fine Movement: Partial Reversal by the Adenosine A2A Receptor Antagonist" International Journal of Molecular Sciences 24, no. 2: 1365. https://doi.org/10.3390/ijms24021365
APA StyleCai, Q., Xu, N., He, Y., Zhu, J., Ye, F., Luo, Z., Lu, R., Huang, L., Zhang, F., Chen, J.-F., & Li, Y. (2023). α-Synuclein Aggregates in the Nigro-Striatal Dopaminergic Pathway Impair Fine Movement: Partial Reversal by the Adenosine A2A Receptor Antagonist. International Journal of Molecular Sciences, 24(2), 1365. https://doi.org/10.3390/ijms24021365
 
        
