Impact of Fetal Exposure to Endocrine Disrupting Chemical Mixtures on FOXA3 Gene and Protein Expression in Adult Rat Testes
Abstract
1. Introduction
2. Results
2.1. Sertoli and Germ Cell Functional Pathways in Adult Offspring Are Altered by In Utero Exposure to Gen + DEHP Mixtures
2.2. Forkhead Box A3 (Foxa3) Is the Most Downregulated Gene in Adult Testes from Rats Exposed in Utero to Gen + DEHP Mixtures
2.3. FOXA3-Interacting Genes Are Differentially Expressed in Testes from in Utero Gen + DEHP-Exposed Rats
2.4. Fetal Exposure to Gen + DEHP Mixtures Decreases the Protein Expression of FOXA3 in Adult Testicular Interstitium
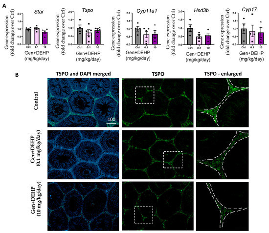
2.5. Gen + DEHP Mixtures Decrease the Expression of Genes/Protein Related to Steroidogenesis
2.6. Identification of FOXA3 Target Genes in Rat Testes by ChIP-Seq Analysis
3. Discussion
4. Materials and Methods
4.1. Animal Treatments and Tissue Collection
4.2. RNA Extraction and Quantitative Real-Time PCR
4.3. Immunofluorescence (IF)
4.4. MALDI Imaging Mass Spectrometry
4.5. Microarray Analysis
4.6. Whole Transcriptome RNA Sequencing
4.7. ChIP-Seq Analysis
4.8. Statistical Analysis
5. Conclusions
Supplementary Materials
Author Contributions
Funding
Institutional Review Board Statement
Informed Consent Statement
Data Availability Statement
Acknowledgments
Conflicts of Interest
References
- Barratt, C.L.R.; Björndahl, L.; De Jonge, C.J.; Lamb, D.J.; Osorio Martini, F.; McLachlan, R.; Oates, R.D.; Van Der Poel, S.; St John, B.; Sigman, M.; et al. The diagnosis of male infertility: An analysis of the evidence to support the development of global WHO guidance—Challenges and future research opportunities. Hum. Reprod. Update 2017, 23, 660–680. [Google Scholar] [CrossRef] [PubMed]
- Krausz, C.; Riera-Escamilla, A. Genetics of male infertility. Nat. Rev. Urol. 2018, 15, 369–384. [Google Scholar] [CrossRef] [PubMed]
- Sharma, A.; Minhas, S.; Dhillo, W.S.; Jayasena, C.N. Male infertility due to testicular disorders. J. Clin. Endocrinol. Metab. 2020, 106, e442–e459. [Google Scholar] [CrossRef] [PubMed]
- Sharma, A.; Mollier, J.; Brocklesby, R.W.K.; Caves, C.; Jayasena, C.; Minhas, S. Endocrine-disrupting chemicals and male reproductive health. Reprod. Med. Biol. 2020, 19, 243–253. [Google Scholar] [CrossRef] [PubMed]
- Levine, H.; Jorgensen, N.; Martino-Andrade, A.; Mendiola, J.; Weksler-Derri, D.; Jolles, M.; Pinotti, R.; Swan, S.H. Temporal trends in sperm count: A systematic review and meta-regression analysis of samples collected globally in the 20th and 21st centuries. Hum. Reprod. Update 2022. [Google Scholar] [CrossRef]
- Sharpe, R.M.; Skakkebaek, N.E. Testicular dysgenesis syndrome: Mechanistic insights and potential new downstream effects. Fertil. Steril. 2008, 89, e33–e38. [Google Scholar] [CrossRef]
- Heger, N.E.; Hall, S.J.; Sandrof, M.A.; McDonnell, E.V.; Hensley, J.B.; McDowell, E.N.; Martin, K.A.; Gaido, K.W.; Johnson, K.; Boekelheide, K. Human Fetal Testis Xenografts Are Resistant to Phthalate-Induced Endocrine Disruption. Environ. Health Perspect. 2012, 120, 1137–1143. [Google Scholar] [CrossRef]
- Jenardhanan, P.; Panneerselvam, M.; Mathur, P.P. Effect of environmental contaminants on spermatogenesis. Semin. Cell Dev. Biol. 2016, 59, 126–140. [Google Scholar] [CrossRef]
- Sidorkiewicz, I.; Zaręba, K.; Wolczynski, S.; Czerniecki, J. Endocrine-disrupting chemicals—Mechanisms of action on male reproductive system. Toxicol. Ind. Health 2017, 33, 601–609. [Google Scholar] [CrossRef]
- Zhang, S.; Mo, J.; Wang, Y.; Ni, C.; Li, X.; Zhu, Q.; Ge, R.S. Endocrine disruptors of inhibiting testicular 3beta-hydroxysteroid dehydrogenase. Chem. Biol. Interact. 2019, 303, 90–97. [Google Scholar] [CrossRef]
- Gore, A.C.; Chappell, V.A.; Fenton, S.E.; Flaws, J.A.; Nadal, A.; Prins, G.S.; Toppari, J.; Zoeller, R.T. EDC-2: The Endocrine Society’s Second Scientific Statement on Endocrine-Disrupting Chemicals. Endocr. Rev. 2015, 36, E1–E150. [Google Scholar] [PubMed]
- Walker, C.; Garza, S.; Papadopoulos, V.; Culty, M. Impact of endocrine-disrupting chemicals on steroidogenesis and consequences on testicular function. Mol. Cell. Endocrinol. 2021, 527, 111215. [Google Scholar] [CrossRef] [PubMed]
- Thuillier, R.; Manku, G.; Wang, Y.; Culty, M. Changes in MAPK pathway in neonatal and adult testis following fetal estrogen exposure and effects on rat testicular cells. Microsc. Res. Tech. 2009, 72, 773–786. [Google Scholar] [CrossRef] [PubMed]
- Thuillier, R.; Wang, Y.; Culty, M. Prenatal exposure to estrogenic compounds alters the expression pattern of platelet-derived growth factor receptors alpha and beta in neonatal rat testis: Identification of gonocytes as targets of estrogen exposure. Biol. Reprod. 2003, 68, 867–880. [Google Scholar] [CrossRef] [PubMed]
- Wang, Y.; Thuillier, R.; Culty, M. Prenatal Estrogen Exposure Differentially Affects Estrogen Receptor-Associated Proteins in Rat Testis Gonocytes1. Biol. Reprod. 2004, 71, 1652–1664. [Google Scholar] [CrossRef] [PubMed]
- Rozman, K.K.; Bhatia, J.; Calafat, A.M.; Chambers, C.; Culty, M.; Etzel, R.; Flaws, J.; Hansen, D.K.; Hoyer, P.B.; Jeffery, E.; et al. NTP-CERHR Expert Panel Report on the reproductive and developmental toxicity of soy formula. Birth Defects Res. Part B Dev. Reprod. Toxicol. 2006, 77, 280–397. [Google Scholar] [CrossRef] [PubMed]
- Martinez-Arguelles, D.; Campioli, E.; Culty, M.; Zirkin, B.; Papadopoulos, V. Fetal origin of endocrine dysfunction in the adult: The phthalate model. J. Steroid Biochem. Mol. Biol. 2013, 137, 5–17. [Google Scholar] [CrossRef]
- Buñay, J.; Larriba, E.; Moreno, R.D.; del Mazo, J. Chronic low-dose exposure to a mixture of environmental endocrine disruptors induces microRNAs/isomiRs deregulation in mouse concomitant with intratesticular estradiol reduction. Sci. Rep. 2017, 7, 3373. [Google Scholar] [CrossRef]
- Zarean, M.; Keikha, M.; Poursafa, P.; Khalighinejad, P.; Amin, M.; Kelishadi, R. A systematic review on the adverse health effects of di-2-ethylhexyl phthalate. Environ. Sci. Pollut. Res. 2016, 23, 24642–24693. [Google Scholar] [CrossRef]
- Edwards, L.; McCray, N.L.; VanNoy, B.N.; Yau, A.; Geller, R.J.; Adamkiewicz, G.; Zota, A.R. Phthalate and novel plasticizer concentrations in food items from U.S. fast food chains: A preliminary analysis. J. Expo. Sci. Environ. Epidemiol. 2021, 32, 366–373. [Google Scholar] [CrossRef]
- Culty, M.; Thuillier, R.; Li, W.; Wang, Y.; Martinez-Arguelles, D.B.; Benjamin, C.G.; Triantafilou, K.M.; Zirkin, B.R.; Papadopoulos, V. In Utero Exposure to Di-(2-ethylhexyl) Phthalate Exerts Both Short-Term and Long-Lasting Suppressive Effects on Testosterone Production in the Rat1. Biol. Reprod. 2008, 78, 1018–1028. [Google Scholar] [CrossRef] [PubMed]
- Li, H.; Spade, D.J. REPRODUCTIVE TOXICOLOGY: Environmental exposures, fetal testis development and function: Phthalates and beyond. Reproduction 2021, 162, F147–F167. [Google Scholar] [CrossRef] [PubMed]
- Jones, S.; Boisvert, A.; Francois, S.; Zhang, L.; Culty, M. In Utero Exposure to Di-(2-Ethylhexyl) Phthalate Induces Testicular Effects in Neonatal Rats That Are Antagonized by Genistein Cotreatment1. Biol. Reprod. 2015, 93, 92. [Google Scholar] [CrossRef] [PubMed]
- Mitchell, R.T.; Childs, A.J.; Anderson, R.A.; Driesche, S.V.D.; Saunders, P.T.K.; McKinnell, C.; Wallace, W.H.B.; Kelnar, C.J.H.; Sharpe, R.M. Do Phthalates Affect Steroidogenesis by the Human Fetal Testis? Exposure of Human Fetal Testis Xenografts to Di-n-Butyl Phthalate. J. Clin. Endocrinol. Metab. 2012, 97, E341–E348. [Google Scholar] [CrossRef]
- Muczynski, V.; Cravedi, J.; Lehraiki, A.; Levacher, C.; Moison, D.; Lécureuil, C.; Messiaen, S.; Perdu, E.; Frydman, R.; Habert, R.; et al. Effect of mono-(2-ethylhexyl) phthalate on human and mouse fetal testis: In vitro and in vivo approaches. Toxicol. Appl. Pharmacol. 2012, 261, 97–104. [Google Scholar] [CrossRef]
- Walker, C.; Ghazisaeidi, S.; Collet, B.; Boisvert, A.; Culty, M. In utero exposure to low doses of genistein and di-(2-ethylhexyl) phthalate (DEHP) alters innate immune cells in neonatal and adult rat testes. Andrology 2020, 8, 943–964. [Google Scholar] [CrossRef]
- Sen Sharma, S.; Vats, A.; Majumdar, S. Regulation of Hippo pathway components by FSH in testis. Reprod. Biol. 2019, 19, 61–66. [Google Scholar] [CrossRef]
- Takase, H.M.; Nusse, R. Paracrine Wnt/beta-catenin signaling mediates proliferation of undifferentiated spermatogonia in the adult mouse testis. Proc. Natl. Acad. Sci. USA 2016, 113, E1489–E1497. [Google Scholar] [CrossRef]
- Griswold, M.D. Spermatogenesis: The Commitment to Meiosis. Physiol. Rev. 2016, 96, 1–17. [Google Scholar] [CrossRef]
- Roumaud, P.; Martin, L.J. Transcriptomic analysis of overexpressed SOX4 and SOX8 in TM4 Sertoli cells with emphasis on cell-to-cell interactions. Biochem. Biophys. Res. Commun. 2019, 512, 678–683. [Google Scholar] [CrossRef]
- Behr, R.; Sackett, S.D.; Bochkis, I.M.; Le, P.P.; Kaestner, K.H. Impaired male fertility and atrophy of seminiferous tubules caused by haploinsufficiency for Foxa3. Dev. Biol. 2007, 306, 636–645. [Google Scholar] [CrossRef] [PubMed]
- Garon, G.; Bergeron, F.; Brousseau, C.; Robert, N.M.; Tremblay, J.J. FOXA3 Is Expressed in Multiple Cell Lineages in the Mouse Testis and Regulates Pdgfra Expression in Leydig Cells. Endocrinology 2017, 158, 1886–1897. [Google Scholar] [CrossRef] [PubMed]
- Anjum, S.; Krishna, A.; Sridaran, R.; Tsutsui, K. Localization of Gonadotropin-Releasing Hormone (GnRH), Gonadotropin-Inhibitory Hormone (GnIH), Kisspeptin and GnRH Receptor and Their Possible Roles in Testicular Activities From Birth to Senescence in Mice. J. Exp. Zool. Part A Ecol. Genet. Physiol. 2012, 317, 630–644. [Google Scholar] [CrossRef] [PubMed]
- Zhu, Q.; Dong, Y.; Li, X.; Ni, C.; Huang, T.; Sun, J.; Ge, R.S. Dehydroepiandrosterone and Its CYP7B1 Metabolite 7alpha-Hydroxydehydroepiandrosterone Regulates 11beta-Hydroxysteroid Dehydrogenase 1 Directions in Rat Leydig Cells. Front. Endocrinol. 2019, 10, 886. [Google Scholar] [CrossRef] [PubMed]
- Papadopoulos, V.; Baraldi, M.; Guilarte, T.R.; Knudsen, T.B.; Lacapère, J.-J.; Lindemann, P.; Norenberg, M.D.; Nutt, D.; Weizman, A.; Zhang, M.-R.; et al. Translocator protein (18kDa): New nomenclature for the peripheral-type benzodiazepine receptor based on its structure and molecular function. Trends Pharmacol. Sci. 2006, 27, 402–409. [Google Scholar] [CrossRef] [PubMed]
- Yang, L.; Ma, T.; Zhao, L.; Jiang, H.; Zhang, J.; Liu, D.; Zhang, L.; Wang, X.; Pan, T.; Zhang, H.; et al. Circadian regulation of apolipoprotein gene expression affects testosterone production in mouse testis. Theriogenology 2021, 174, 9–19. [Google Scholar] [CrossRef] [PubMed]
- Teng, M.; Zhou, S.; Cai, C.; Lupien, M.; He, H.H. Pioneer of prostate cancer: Past, present and the future of FOXA1. Protein Cell 2020, 12, 29–38. [Google Scholar] [CrossRef]
- Benayoun, B.A.; Caburet, S.; Veitia, R.A. Forkhead transcription factors: Key players in health and disease. Trends Genet. 2011, 27, 224–232. [Google Scholar] [CrossRef]
- Griswold, S.; Behringer, R. Fetal Leydig Cell Origin and Development. Sex. Dev. 2009, 3, 1–15. [Google Scholar] [CrossRef]
- Shima, Y. Development of fetal and adult Leydig cells. Reprod. Med. Biol. 2019, 18, 323–330. [Google Scholar] [CrossRef]
- Lacagnina, S. The Developmental Origins of Health and Disease (DOHaD). Am. J. Lifestyle Med. 2019, 14, 47–50. [Google Scholar] [CrossRef]
- Beck, D.; Nilsson, E.E.; Ben Maamar, M.; Skinner, M.K. Environmental induced transgenerational inheritance impacts systems epigenetics in disease etiology. Sci. Rep. 2022, 12, 5452. [Google Scholar] [CrossRef] [PubMed]
- Fatima, S.; Wagstaff, K.M.; Loveland, K.L.; Jans, D.A. Interactome of the negative regulator of nuclear import BRCA1-binding protein 2. Sci. Rep. 2015, 5, 9459. [Google Scholar] [CrossRef] [PubMed]
- Mohler, J.L.; Morris, T.L.; Ford, O.H., 3rd; Alvey, R.F.; Sakamoto, C.; Gregory, C.W. Identification of differentially expressed genes associated with androgen-independent growth of prostate cancer. Prostate 2002, 51, 247–255. [Google Scholar] [CrossRef] [PubMed]
- Masood, M.; Grimm, S.; El-Bahrawy, M.; Yagüe, E. TMEFF2: A Transmembrane Proteoglycan with Multifaceted Actions in Cancer and Disease. Cancers 2020, 12, 3862. [Google Scholar] [CrossRef] [PubMed]
- Fan, L.; Zhu, Q.; Liu, L.; Zhu, C.; Huang, H.; Lu, S.; Liu, P. CXCL13 is androgen-responsive and involved in androgen induced prostate cancer cell migration and invasion. Oncotarget 2017, 8, 53244–53261. [Google Scholar] [CrossRef] [PubMed]
- Cargnelutti, F.; Di Nisio, A.; Pallotti, F.; Sabovic, I.; Spaziani, M.; Tarsitano, M.G.; Paoli, D.; Foresta, C. Effects of endocrine disruptors on fetal testis development, male puberty, and transition age. Endocrine 2021, 72, 358–374. [Google Scholar] [CrossRef]
- Lymperi, S.; Giwercman, A. Endocrine disruptors and testicular function. Metabolism 2018, 86, 79–90. [Google Scholar] [CrossRef]
- Manku, G.; Culty, M. Regulation of Translocator Protein 18 kDa (TSPO) Expression in Rat and Human Male Germ Cells. Int. J. Mol. Sci. 2016, 17, 1486. [Google Scholar] [CrossRef]
- Midzak, A.; Rone, M.; Aghazadeh, Y.; Culty, M.; Papadopoulos, V. Mitochondrial protein import and the genesis of steroidogenic mitochondria. Mol. Cell. Endocrinol. 2011, 336, 70–79. [Google Scholar] [CrossRef]
- Rozman, K.K.; Bhatia, J.; Calafat, A.M.; Chambers, C.D.; Culty, M.; Etzel, R.; Flaws, J.; Hansen, D.K.; Hoyer, P.B.; Jeffery, E.; et al. NTP-CERHR expert panel report on the reproductive and developmental toxicity of genistein. Birth Defects Res. Part B Dev. Reprod. Toxicol. 2006, 77, 485–638. [Google Scholar] [CrossRef] [PubMed]
- Kavlock, R.; Barr, D.; Boekelheide, K.; Breslin, W.; Breysse, P.; Chapin, R.; Marcus, M. NTP-CERHR Expert Panel Update on the Reproductive and Developmental Toxicity of di(2-ethylhexyl) phthalate. Reprod. Toxicol. 2006, 22, 291–399. [Google Scholar] [PubMed]
- Jarrell, J.; Foster, W.G.; Kinniburgh, D.W. Phytoestrogens in Human Pregnancy. Obstet. Gynecol. Int. 2012, 2012, 850313. [Google Scholar] [CrossRef] [PubMed]
- Foster, W.G.; Chan, S.; Platt, L.; Hughes, C.L. Detection of phytoestrogens in samples of second trimester human amniotic fluid. Toxicol. Lett. 2002, 129, 199–205. [Google Scholar] [CrossRef]
- Latini, G.; De Felice, C.; Presta, G.; Del Vecchio, A.; Paris, I.; Ruggieri, F.; Mazzeo, P. In utero exposure to di-(2-ethylhexyl)phthalate and duration of human pregnancy. Environ. Health Perspect. 2003, 111, 1783–1785. [Google Scholar] [CrossRef]
- Manku, G.; Hueso, A.; Brimo, F.; Chan, P.; Gonzalez-Peramato, P.; Jabado, N.; Gayden, T.; Bourgey, M.; Riazalhosseini, Y.; Culty, M. Changes in the expression profiles of claudins during gonocyte differentiation and in seminomas. Andrology 2015, 4, 95–110. [Google Scholar] [CrossRef]
- Li, Y.; Chen, L.; Li, L.; Sottas, C.; Petrillo, S.K.; Lazaris, A.; Metrakos, P.; Wu, H.; Ishida, Y.; Saito, T.; et al. Cholesterol-binding translocator protein TSPO regulates steatosis and bile acid synthesis in nonalcoholic fatty liver disease. Iscience 2021, 24, 102457. [Google Scholar] [CrossRef]
- Manku, G.; Wing, S.S.; Culty, M. Expression of the Ubiquitin Proteasome System in Neonatal Rat Gonocytes and Spermatogonia: Role in Gonocyte Differentiation1. Biol. Reprod. 2012, 87, 44. [Google Scholar] [CrossRef]






| Term | Gene Count | Percentage | p-Value |
|---|---|---|---|
| Hippo signaling pathway | 16 | 1.6 | 0.0041 |
| Retinol metabolism | 11 | 1.1 | 0.0042 |
| Wnt signaling pathway | 14 | 1.4 | 0.0120 |
| cGMP-PKG signaling pathway | 15 | 1.5 | 0.0160 |
| Adherens junction | 9 | 0.9 | 0.0170 |
| Galactose metabolism | 5 | 0.5 | 0.0560 |
| Metabolic pathways | 70 | 6.9 | 0.0740 |
| MAPK signaling pathway | 18 | 1.8 | 0.0770 |
| Oxytocin signaling pathway | 22 | 1.2 | 0.0860 |
| Symbol | Entrez Gene Name | Fold Change | p-Value |
|---|---|---|---|
| Foxa3 | forkhead box A3 | −2.609 | 0.0001 |
| Tmem249 | transmembrane protein 249 | −2.439 | 0.0412 |
| Krt86 | keratin 86 | −2.397 | 0.0381 |
| Tmem210 | transmembrane protein 210 | −2.378 | 0.0420 |
| Ldoc1 | LDOC1 regulator of NFKB signaling | −2.279 | 0.0109 |
| Pkmyt1 | protein kinase, membrane associated tyrosine/threonine 1 | −2.214 | 0.0053 |
| Olr1749 | olfactory receptor 1749 | −2.201 | 0.0054 |
| Cyp2g1 | cytochrome P450, family 2, subfamily g, polypeptide 1 | −2.183 | 0.0332 |
| Krtap10-7 | keratin associated protein 10-7 | −2.149 | 0.0060 |
| Or1f1 | olfactory receptor family 1 subfamily F member 1 | −2.124 | 0.0010 |
| Gpr34 | G protein-coupled receptor 34 | 2.497 | 0.0192 |
| Sat1 | spermidine/spermine N1-acetyltransferase 1 | 2.549 | 0.0319 |
| Scarb2 | scavenger receptor class B member 2 | 2.551 | 0.0362 |
| St3gal4 | ST3 beta-galactoside alpha-2,3-sialyltransferase 4 | 2.611 | 0.0393 |
| Xiap | X-linked inhibitor of apoptosis | 2.64 | 0.0357 |
| Abca6 | ATP binding cassette subfamily A member 6 | 2.719 | 0.0496 |
| Clic2 | chloride intracellular channel 2 | 2.728 | 0.0448 |
| Cyp11a1 | cytochrome P450 family 11 subfamily A member 1 | 2.865 | 0.0419 |
| Cyp2a6 | cytochrome P450 family 2 subfamily A member 6 | 3.128 | 0.0235 |
| Cyp2a1 | cytochrome P450, family 2, subfamily a, polypeptide 1 | 4.044 | 0.0410 |
| A | |||
| Symbol | Gene Name | Fold Change | p-Value |
| Cox4I2 | cytochrome c oxidase subunit 4I2 | −4.026 | 0.000 |
| Zbtb33 | zinc finger and BTB domain containing 33 | −3.544 | 0.008 |
| Foxa1 | forkhead box A1 | −2.333 | 0.007 |
| Nrob2 | nuclear receptor subfamily 0 group B member 2 | −2.076 | 0.004 |
| Khdrbs2 | KH RNA binding domain containing, signal transduction associated 2 | −2.021 | 0.028 |
| Lmnb2 | lamin B2 | 2.164 | 0.001 |
| B | |||
| Symbol | Gene Name | Fold Change | p-Value |
| Foxa3 | forkhead box A3 | −2.609 | 0.000 |
| Klhl13 | kelch like family member 13 | 1.408 | 0.036 |
| P4ha1 | prolyl 4-hydroxylase subunit alpha 1 | 1.492 | 0.044 |
| Nsf | N-ethylmaleimide sensitive factor, vesicle fusing ATPase | 1.705 | 0.050 |
| Cycs | cytochrome c, somatic | 1.971 | 0.026 |
| C | |||
| Symbol | Gene Name | Testis Cell Type(s) | Relation to Foxa3 |
| Hoxa10 | Homeobox protein A10 | Leydig | Target gene |
| Hsd3β | Hydroxysteroid dehydrogenase 3 β | Leydig | Target gene |
| Apo(a-I) | Apolipoprotein (A-I) | Leydig | Target genes (ApoE) In Foxa2/Foxa3 TF network |
| Pck-1 | Phosphoenolpyruvate carboxy kinase | Leydig (Steroidogenesis) | Target gene In Foxa2/Foxa3 TF network |
| Hmgb1 | High mobility group box 1 | Sertoli, germ | Protein-protein interaction |
| Pparα | Peroxisome proliferator receptor alpha | Sertoli, germ, Leydig | Protein-protein interaction |
| G6p | Glucose-6-phosphatase | Leydig (steroidogenesis) | In Foxa2/Foxa3 TF network |
| Nur77 | Nuclear receptor subfamily 4 group A member 1 | Leydig (Steroidogenesis) | Target gene |
| Tf | Transferrin | Sertoli | Target gene |
| Tle3 | Transducin like enhancer of split 3 | Sertoli | Target gene |
| Symbol | Steroidogenesis-Related Gene Name | Fold Change | p-Value |
|---|---|---|---|
| Ghrh | growth hormone releasing hormone | −2.690 | 0.008 |
| Foxa1 | forkhead box A1 | −2.333 | 0.007 |
| Hsd17b1 | hydroxysteroid 17-beta dehydrogenase 1 | −2.272 | 0.032 |
| Cypb1 | cytochrome P450 family 7 subfamily B member 1 | −2.260 | 0.020 |
| Cyp7a1 | cytochrome P450 family 7 subfamily A member 1 | −2.164 | 0.018 |
| Cyp2r1 | cytochrome P450 family 2 subfamily R member 1 | −2.066 | 0.005 |
| Tspo | translocator protein | −2.047 | 0.012 |
| Apoa1 | apolipoprotein A1 | 2.080 | 0.002 |
| Antibody | Peak ID | Chromosome | Start | End | Strand | Annotation | Detailed Annotation | Distance to TSS | Nearest Promoter ID | Gene Name | Gene Description | Gene Type |
|---|---|---|---|---|---|---|---|---|---|---|---|---|
| Invitrogen 1.5 ug | 001_0788_0 01_peak_1 | chrY | 1841330 | 1841557 | + | Intergenic | SATI_RN|Satellite|Satellite | −438021 | NM_001329902 | Usp9y | ubiquitin specific peptidase 9, Y-linked | protein-coding |
| Invitrogen 3 ug | 001_0788_0 02_peak_7 | chr20 | 27473893 | 27474238 | + | Intergenic | Intergenic | 78160 | NM_147146 | Rwdd1 | RWD domain containing 1 | protein-coding |
| 001_0788_0 02_peak_5 | chr14 | 15463091 | 15463463 | + | Intergenic | Lx2B|LINE|L1 | −205092 | NM_001017496 | Cxcl13 | C-X-C motif chemokine ligand 13 | protein-coding | |
| 001_0788_0 02_peak_2 | chr1 | 147551697 | 147552007 | + | intron (intron 9) | RNHAL1|LINE|L1 | −162049 | NM_001013904 | Cyp2c6v1 | cytochrome P450, CYP2C6, variant 1 | protein-coding | |
| 001_0788_0 02_peak_8 | chr5 | 91563314 | 91563577 | + | Intergenic | Lx2B|LINE|L1 | 428461 | NR_046238 | Rn5-8s | 5.8S ribosomal RNA | rRNA | |
| 001_0788_0 02_peak_9 | chr7 | 48411144 | 48411477 | + | Intergenic | Intergenic | −138146 | NM_001108745 | Ppfia2 | PTPRF interacting protein alpha 2 | protein-coding | |
| 001_0788_0 02_peak_3 | chr1 | 233681071 | 233681328 | + | Intergenic | Lx2A|LINE|L1 | 298421 | NM_031036 | Gnaq | G protein subunit alpha q | protein-coding | |
| 001_0788_0 02_peak_4 | chr10 | 74769530 | 74769818 | + | Intergenic | Intergenic | −45727 | NM_001129777 | Rad51c | RAD51 paralog C | protein-coding | |
| SantaCruz 1.5 ug | 001_0788_0 03_peak_9 | chr20 | 27473924 | 27474228 | + | Intergenic | Intergenic | 78149 | NM_147146 | Rwdd1 | RWD domain containing 1 | protein-coding |
| 001_0788_0 03_peak_3 | chr15 | 92078631 | 92078967 | + | Intergenic | ERVB2_2-I_RN|LTR|ERVK | 1228621 | NM_001107283 | Slitrk1 | SLIT and NTRK-like family, member 1 | protein-coding | |
| 001_0788_0 03_peak_6 | chr2 | 132257139 | 132257414 | + | Intergenic | Intergenic | −1599074 | NM_001106429 | Pabpc4l | poly(A) binding protein, cytoplasmic 4-like | protein-coding | |
| 001_0788_0 03_peak_13 | chr9 | 114715355 | 114715651 | + | Intergenic | Intergenic | −5890 | NM_013017 | Rab12 | RAB12, member RAS oncogene family | protein-coding | |
| 001_0788_0 03_peak_10 | chr6 | 89503088 | 89503335 | + | Intergenic | Intergenic | −211184 | NM_199269 | Mdga2 | MAM domain containing glycosylphosphatidylinositol anchor 2 | protein-coding | |
| 001_0788_0 03_peak_12 | chr9 | 56664665 | 56664957 | + | Intergenic | Lx2|LINE|L1 | −991107 | NM_001108795 | Tmeff2 | transmembrane protein with EGF-like and two follistatin-like domains 2 | protein-coding | |
| 001_0788_0 03_peak_2 | chr13 | 109148367 | 109148629 | + | Intergenic | Intergenic | −307016 | NM_001107200 | Ptpn14 | protein tyrosine phosphatase, non-receptor type 14 | protein-coding | |
| 001_0788_0 03_peak_4 | chr15 | 103206833 | 103207086 | + | Intergenic | Intergenic | 133280 | NM_001107286 | Tgds | TDP-glucose 4,6-dehydratase | protein-coding | |
| 001_0788_0 03_peak_7 | chr2 | 173864996 | 173865243 | + | Intergenic | Lx6|LINE|L1 | 147557 | NM_001009542 | Pdcd10 | programmed cell death 10 | protein-coding | |
| 001_0788_0 03_peak_11 | chr8 | 125968054 | 125968301 | + | Intergenic | RNLTR8C2|LTR|ERVK | −443652 | NM_001025705 | Azi2 | 5-azacytidine induced 2 | protein-coding | |
| SantaCruz 3 ug | 001_0788_0 04_peak_5 | chr20 | 27473930 | 27474176 | + | Intergenic | MamRTE1|LINE|RTE-BovB | 78172 | NM_147146 | Rwdd1 | RWD domain containing 1 | protein-coding |
| 001_0788_0 04_peak_3 | chr19 | 58032198 | 58032458 | + | Intron (intron 10) | B4A|SINE|B4 | 212068 | NM_175596 | Disc1 | DISC1 scaffold protein | protein-coding | |
| 001_0788_0 04_peak_2 | chr13 | 26223458 | 26223722 | + | intron (intron 4) | intron (intron 4) | 51375 | NM_021657 | Phlpp1 | PH domain and leucine rich repeat protein phosphatase 1 | protein-coding | |
| 001_0788_0 04_peak_7 | chr8 | 53458384 | 53458659 | + | Intergenic | Intergenic | 47205 | NM_153311 | Tmprss5 | transmembrane serine protease 5 | protein-coding | |
| 001_0788_0 04_peak_6 | chr20 | 39622048 | 39622391 | + | Intergenic | RNLTR3d|LTR|ERVK | −614218 | NM_001106392 | Hs3st5 | heparan sulfate-glucosamine 3-sulfotransferase 5 | protein-coding |
| GD 0.1 vs. Ctrl | GD 10 vs. Ctrl | |||
|---|---|---|---|---|
| Gene | Fold Change | p Value | Fold Change | p Value |
| Cxcl13 | −1.36 | 0.605 | −1.04 | 0.209 |
| Mdga2 | −1.14 | 0.916 | 1.05 | 0.277 |
| Gnaq | −1.13 | 0.178 | −1.12 | 0.951 |
| Pabpc4 | −1.08 | 0.384 | 1.10 | 0.106 |
| Rn5-8s | −1.06 | 0.845 | −1.02 | 0.745 |
| Ppfia2 | −1.06 | 0.435 | −1.07 | 0.920 |
| Rab12 | −1.05 | 0.635 | 1.04 | 0.280 |
| Tgds | −1.02 | 0.473 | 1.11 | 0.338 |
| Usp9y | 1.02 | 0.276 | 1.17 | 0.234 |
| Ptpn14 | 1.04 | 0.422 | 1.05 | 0.859 |
| Tmprss5 | 1.04 | 0.952 | −1.49 | 0.891 |
| Rad51c | 1.05 | 0.318 | −1.08 | 0.116 |
| Pdcd10 | 1.07 | 0.728 | −1.02 | 0.271 |
| Rwdd1 | 1.08 | 0.904 | 1.05 | 0.720 |
| Azi2 | 1.15 | 0.493 | −1.04 | 0.00757 |
| Cyp2c6v1 | 1.16 | 0.221 | 1.11 | 0.585 |
| Phlpp1 | 1.20 | 0.0244 | 1.68 | 0.110 |
| Tmeff2 | 1.50 | 0.347 | 1.55 | 0.249 |
Disclaimer/Publisher’s Note: The statements, opinions and data contained in all publications are solely those of the individual author(s) and contributor(s) and not of MDPI and/or the editor(s). MDPI and/or the editor(s) disclaim responsibility for any injury to people or property resulting from any ideas, methods, instructions or products referred to in the content. |
© 2023 by the authors. Licensee MDPI, Basel, Switzerland. This article is an open access article distributed under the terms and conditions of the Creative Commons Attribution (CC BY) license (https://creativecommons.org/licenses/by/4.0/).
Share and Cite
Walker, C.; Boisvert, A.; Malusare, P.; Culty, M. Impact of Fetal Exposure to Endocrine Disrupting Chemical Mixtures on FOXA3 Gene and Protein Expression in Adult Rat Testes. Int. J. Mol. Sci. 2023, 24, 1211. https://doi.org/10.3390/ijms24021211
Walker C, Boisvert A, Malusare P, Culty M. Impact of Fetal Exposure to Endocrine Disrupting Chemical Mixtures on FOXA3 Gene and Protein Expression in Adult Rat Testes. International Journal of Molecular Sciences. 2023; 24(2):1211. https://doi.org/10.3390/ijms24021211
Chicago/Turabian StyleWalker, Casandra, Annie Boisvert, Priyanka Malusare, and Martine Culty. 2023. "Impact of Fetal Exposure to Endocrine Disrupting Chemical Mixtures on FOXA3 Gene and Protein Expression in Adult Rat Testes" International Journal of Molecular Sciences 24, no. 2: 1211. https://doi.org/10.3390/ijms24021211
APA StyleWalker, C., Boisvert, A., Malusare, P., & Culty, M. (2023). Impact of Fetal Exposure to Endocrine Disrupting Chemical Mixtures on FOXA3 Gene and Protein Expression in Adult Rat Testes. International Journal of Molecular Sciences, 24(2), 1211. https://doi.org/10.3390/ijms24021211

