Taurine Alleviates Cadmium-Induced Hepatotoxicity by Regulating Autophagy Flux
Abstract
1. Introduction
2. Results
2.1. Tau Can Alleviate Cd-induced BRL3A Cell Damage
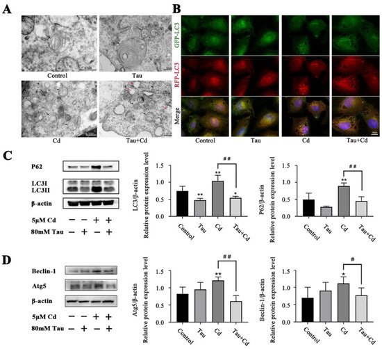
2.2. Tau Can Alleviate Cd-induced Autophagy Flux Arrest in BRL3A Cells
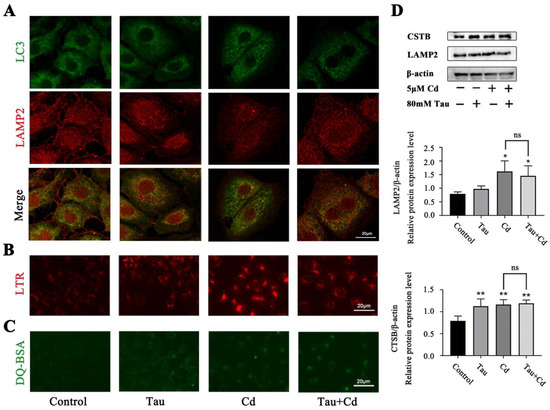
2.3. Tau Can Facilitate the Union of the Lysosome and the Autophagosome and Improve the Lysosome’s Capacity for Acidification and Degradation
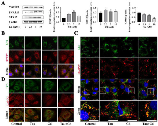
2.4. Tau Promotes the Transfer of STX17 and SNAP29 to Autophagosomes and VAMP8 to Lysosomes
3. Discussion
4. Materials and Methods
4.1. Reagents
4.2. Cell Culture
4.3. Analysis of Cell Proliferation
4.4. Analysis of Cell Morphology
4.5. Transmission Electron Microscopy
4.6. Western Blotting Analysis
4.7. LTR Staining
4.8. Analysis of Lysosomal Degradation Capacity
4.9. Infection and Analysis of StubRFP-SensGFP-LC3 Lentivirus
4.10. Immunofluorescence Staining
4.11. Statistical Analysis
5. Conclusions
Author Contributions
Funding
Data Availability Statement
Acknowledgments
Conflicts of Interest
References
- Suhani, I.; Sahab, S.; Srivastava, V.; Singh, R.P. Impact of cadmium pollution on food safety and human health. Curr. Opin. Toxicol. 2021, 27, 1–7. [Google Scholar] [CrossRef]
- Imafidon, C.E.; Olukiran, O.S.; Ogundipe, D.J.; Eluwole, A.O.; Adekunle, I.A.; Oke, G.O. Acetonic extract of Vernonia amygdalina (Del.) attenuates Cd-induced liver injury: Potential application in adjuvant heavy metal therapy. Toxicol. Rep. 2018, 5, 324–332. [Google Scholar] [CrossRef] [PubMed]
- Zhang, H.; Yan, J.; Xie, Y.; Chang, X.; Li, J.; Ren, C.; Zhu, J.; Ren, L.; Qi, K.; Bai, Z.; et al. Dual role of cadmium in rat liver: Inducing liver injury and inhibiting the progression of early liver cancer. Toxicol. Lett. 2022, 355, 62–81. [Google Scholar] [CrossRef] [PubMed]
- Genchi, G.; Sinicropi, M.S.; Lauria, G.; Carocci, A.; Catalano, A. The Effects of Cadmium Toxicity. Int. J. Environ. Res. Public Health 2020, 17, 3782. [Google Scholar] [CrossRef] [PubMed]
- Zou, H.; Wang, T.; Yuan, J.; Sun, J.; Yuan, Y.; Gu, J.; Liu, X.; Bian, J.; Liu, Z. Cadmium-induced cytotoxicity in mouse liver cells is associated with the disruption of autophagic flux via inhibiting the fusion of autophagosomes and lysosomes. Toxicol. Lett. 2019, 321, 32–43. [Google Scholar] [CrossRef]
- Dutta, D.; Chakraborty, B.; Sarkar, A.; Chowdhury, C.; Das, P. A potent betulinic acid analogue ascertains an antagonistic mechanism between autophagy and proteasomal degradation pathway in HT-29 cells. BMC Cancer 2016, 16, 23. [Google Scholar] [CrossRef]
- Templeton, D.M.; Liu, Y. Multiple roles of cadmium in cell death and survival. Chem. Interact. 2010, 188, 267–275. [Google Scholar] [CrossRef]
- Messner, B.; Türkcan, A.; Ploner, C.; Laufer, G.; Bernhard, D. Cadmium overkill: Autophagy, apoptosis and necrosis signalling in endothelial cells exposed to cadmium. Cell. Mol. Life Sci. 2016, 73, 1699–1713. [Google Scholar] [CrossRef]
- Li, L.; Tong, M.; Fu, Y.; Chen, F.; Zhang, S.; Chen, H.; Ma, X.; Li, D.; Liu, X.; Zhong, Q. Lipids and membrane-associated proteins in autophagy. Protein Cell 2021, 12, 520–544. [Google Scholar] [CrossRef]
- Song, X.; Li, Z.; Liu, F.; Wang, Z.; Wang, L. Restoration of autophagy by puerarin in lead-exposed primary rat proximal tubular cells via regulating AMPK-mTOR signaling. J. Biochem. Mol. Toxicol. 2017, 31, e21869. [Google Scholar] [CrossRef]
- Liu, J.; Liao, G.; Tu, H.; Huang, Y.; Peng, T.; Xu, Y.; Chen, X.; Huang, Z.; Zhang, Y.; Meng, X.; et al. A protective role of autophagy in Pb-induced developmental neurotoxicity in zebrafish. Chemosphere 2019, 235, 1050–1058. [Google Scholar] [CrossRef] [PubMed]
- Zhu, H.-L.; Xu, X.-F.; Shi, X.-T.; Feng, Y.-J.; Xiong, Y.-W.; Nan, Y.; Zhang, C.; Gao, L.; Chen, Y.-H.; Xu, D.-X.; et al. Activation of autophagy inhibits cadmium-triggered apoptosis in human placental trophoblasts and mouse placenta. Environ. Pollut. 2019, 254, 112991. [Google Scholar] [CrossRef] [PubMed]
- Gu, J.; Ren, Z.; Zhao, J.; Peprah, F.A.; Xie, Y.; Cheng, D.; Wang, Y.; Liu, H.; Wong, C.K.C.; Zhou, Y.; et al. Calcimimetic compound NPS R-467 protects against chronic cadmium-induced mouse kidney injury by restoring autophagy process. Ecotoxicol. Environ. Saf. 2020, 189, 110052. [Google Scholar] [CrossRef]
- Tarragon, E.; Calleja-Conde, J.; Giné, E.; Segovia-Rodríguez, L.; Durán-González, P.; Echeverry-Alzate, V. Alcohol mixed with energy drinks: What about taurine? Psychopharmacology 2021, 238, 1–8. [Google Scholar] [CrossRef]
- Han, Z.; Gao, L.-Y.; Lin, Y.-H.; Chang, L.; Wu, H.-Y.; Luo, C.-X.; Zhu, D.-Y. Neuroprotection of taurine against reactive oxygen species is associated with inhibiting NADPH oxidases. Eur. J. Pharmacol. 2016, 777, 129–135. [Google Scholar] [CrossRef] [PubMed]
- Mezzomo, N.J.; Fontana, B.D.; Müller, T.E.; Duarte, T.; Quadros, V.A.; Canzian, J.; Pompermaier, A.; Soares, S.M.; Koakoski, G.; Loro, V.L.; et al. Taurine modulates the stress response in zebrafish. Horm. Behav. 2019, 109, 44–52. [Google Scholar] [CrossRef]
- Hwang, D. Effect of taurine on toxicity of cadmium in rats. Toxicology 2001, 167, 173–180. [Google Scholar] [CrossRef]
- Zheng, Y.; Qu, H.; Wang, D.; Li, S.; Zhang, C.; Piao, F. Protection of Taurine Against Arsenic-Induced DNA Damage of Mice Kidneys. Adv. Exp. Med. Biol. 2017, 975, 917–927. [Google Scholar] [CrossRef]
- Qiao, M.; Liu, P.; Ren, X.; Feng, T.; Zhang, Z. Potential protection of taurine on antioxidant system and ATPase in brain and blood of rats exposed to aluminum. Biotechnol. Lett. 2015, 37, 1579–1584. [Google Scholar] [CrossRef]
- Pan, J.; Plant, J.A.; Voulvoulis, N.; Oates, C.J.; Ihlenfeld, C. Cadmium levels in Europe: Implications for human health. Environ. Geochem. Health 2009, 32, 1–12. [Google Scholar] [CrossRef]
- Zheng, Y.; Xiao, C.; Chi, R. Remediation of soil cadmium pollution by biomineralization using microbial-induced precipitation: A review. World J. Microbiol. Biotechnol. 2021, 37, 208. [Google Scholar] [CrossRef] [PubMed]
- Djurasevic, S.; Jama, A.; Jasnic, N.; Vujovic, P.; Jovanovic, M.; Ćulafić, D.M.; Knežević-Vukčević, J.; Cakic-Milosevic, M.; Ilijevic, K.; Djordjevic, J. The Protective Effects of Probiotic Bacteria on Cadmium Toxicity in Rats. J. Med. Food 2017, 20, 189–196. [Google Scholar] [CrossRef]
- Zhu, Y.; Zhao, Y.; Chai, X.-X.; Zhou, J.; Shi, M.-J.; Zhao, Y.; Tian, Y.; Wang, X.-M.; Ying, T.-X.; Feng, Q.; et al. Chronic exposure to low-dose cadmium facilitated nonalcoholic steatohepatitis in mice by suppressing fatty acid desaturation. Ecotoxicol. Environ. Saf. 2022, 233, 113306. [Google Scholar] [CrossRef] [PubMed]
- Zhu, M.; Li, H.; Bai, L.; Wang, L.; Zou, X. Histological changes, lipid metabolism, and oxidative and endoplasmic reticulum stress in the liver of laying hens exposed to cadmium concentrations. Poult. Sci. 2020, 99, 3215–3228. [Google Scholar] [CrossRef] [PubMed]
- Liu, W.; Zhao, H.; Wang, Y.; Jiang, C.; Xia, P.; Gu, J.; Liu, X.; Bian, J.; Yuan, Y.; Liu, Z. Calcium–calmodulin signaling elicits mitochondrial dysfunction and the release of cytochrome c during cadmium-induced apoptosis in primary osteoblasts. Toxicol. Lett. 2014, 224, 1–6. [Google Scholar] [CrossRef] [PubMed]
- Manna, P.; Sinha, M.; Sil, P.C. Taurine plays a beneficial role against cadmium-induced oxidative renal dysfunction. Amino Acids 2009, 36, 417–428. [Google Scholar] [CrossRef] [PubMed]
- Manna, P.; Sinha, M.; Sil, P.C. Amelioration of cadmium-induced cardiac impairment by taurine. Chem. Interactions 2008, 174, 88–97. [Google Scholar] [CrossRef] [PubMed]
- Manna, P.; Sinha, M.; Sil, P.C. Cadmium induced testicular pathophysiology: Prophylactic role of taurine. Reprod. Toxicol. 2008, 26, 282–291. [Google Scholar] [CrossRef]
- Wang, T.; Wang, L.; Zhang, Y.; Sun, J.; Xie, Y.; Yuan, Y.; Gu, J.; Bian, J.; Liu, Z.; Zou, H. Puerarin Restores Autophagosome-Lysosome Fusion to Alleviate Cadmium-Induced Autophagy Blockade via Restoring the Expression of Rab7 in Hepatocytes. Front. Pharmacol. 2021, 12, 632825. [Google Scholar] [CrossRef]
- Zou, H.; Yuan, J.; Zhang, Y.; Wang, T.; Chen, Y.; Yuan, Y.; Bian, J.; Liu, Z. Gap Junction Intercellular Communication Negatively Regulates Cadmium-Induced Autophagy and Inhibition of Autophagic Flux in Buffalo Rat Liver 3A Cells. Front. Pharmacol. 2020, 11, 596046. [Google Scholar] [CrossRef]
- Gao, N.; Yao, X.; Jiang, L.; Yang, L.; Qiu, T.; Wang, Z.; Pei, P.; Yang, G.; Liu, X.; Sun, X. Taurine improves low-level inorganic arsenic-induced insulin resistance by activating PPARγ-mTORC2 signalling and inhibiting hepatic autophagy. J. Cell. Physiol. 2019, 234, 5143–5152. [Google Scholar] [CrossRef] [PubMed]
- Sun, Y.; Dai, S.; Tao, J.; Li, Y.; He, Z.; Liu, Q.; Zhao, J.; Deng, Y.; Kang, J.; Zhang, X.; et al. Taurine suppresses ROS-dependent autophagy via activating Akt/mTOR signaling pathway in calcium oxalate crystals-induced renal tubular epithelial cell injury. Aging 2020, 12, 17353–17366. [Google Scholar] [CrossRef] [PubMed]
- Liu, K.; Mao, X.; Li, H.; Liu, D.; Le, G.; Gan, F.; Pan, C.; Huang, K.; Chen, X. Regulation of taurine in OTA-induced apoptosis and autophagy. Toxicon 2020, 181, 82–90. [Google Scholar] [CrossRef] [PubMed]
- Kaneko, H.; Kobayashi, M.; Mizunoe, Y.; Yoshida, M.; Yasukawa, H.; Hoshino, S.; Itagawa, R.; Furuichi, T.; Okita, N.; Sudo, Y.; et al. Taurine is an amino acid with the ability to activate autophagy in adipocytes. Amino Acids 2018, 50, 527–535. [Google Scholar] [CrossRef] [PubMed]
- Wang, Z.; Lan, R.; Xu, Y.; Zuo, J.; Han, X.; Phouthapane, V.; Luo, Z.; Miao, J. Taurine Alleviates Streptococcus uberis-Induced Inflammation by Activating Autophagy in Mammary Epithelial Cells. Front. Immunol. 2021, 12, 631113. [Google Scholar] [CrossRef]
- Nguyen, N.-T.; Shin, H.-Y.; Kim, Y.-H.; Min, J. Toxicity detection using lysosomal enzymes, glycoamylase and thioredoxin fused with fluorescent protein in Saccharomyces cerevisiae. J. Biotechnol. 2015, 214, 141–146. [Google Scholar] [CrossRef] [PubMed]
- Yin, Q.; Jian, Y.; Xu, M.; Huang, X.; Wang, N.; Liu, Z.; Li, Q.; Li, J.; Zhou, H.; Xu, L.; et al. CDK4/6 regulate lysosome biogenesis through TFEB/TFE3. J. Cell Biol. 2020, 219, e201911036. [Google Scholar] [CrossRef] [PubMed]
- Aivazids, S.; Jain, A.; Rauniyar, A.K.; Anderson, C.C.; Marentette, J.O.; Orlicky, D.J.; Fritz, K.S.; Harris, P.S.; Siegel, D.; MacLean, K.N.; et al. SNARE proteins rescue impaired autophagic flux in Down syndrome. PLoS ONE 2019, 14, e0223254. [Google Scholar] [CrossRef]
- Zheng, D.; Chen, S.; Cai, K.; Lei, L.; Wu, C.; Sun, C.; Deng, Y.; Yu, C. Prodigiosin inhibits cholangiocarcinoma cell proliferation and induces apoptosis via suppressing SNAREs-dependent autophagy. Cancer Cell Int. 2021, 21, 658. [Google Scholar] [CrossRef]
- Jean, S.; Cox, S.; Nassari, S.; Kiger, A.A. Starvation-induced MTMR 13 and RAB 21 activity regulates VAMP 8 to promote autophagosome–lysosome fusion. EMBO Rep. 2015, 16, 297–311. [Google Scholar] [CrossRef]
- Henry, E.F.; MacCormack, T.J. Taurine protects cardiac contractility in killifish, Fundulus heteroclitus, by enhancing sarcoplasmic reticular Ca2+ cycling. J. Comp. Physiol. B 2018, 188, 89–99. [Google Scholar] [CrossRef] [PubMed]
- MacCormack, T.J.; Callaghan, N.I.; Sykes, A.V.; Driedzic, W.R. Taurine depresses cardiac contractility and enhances systemic heart glucose utilization in the cuttlefish, Sepia officinalis. J. Comp. Physiol. B 2016, 186, 215–227. [Google Scholar] [CrossRef] [PubMed]
- Wang, Y.C.; Guan, F.Y.; Li, H.; Yang, S.J. Anti-proliferation action of taurine on rat cardiac fibroblast through inhibiting protein kinase Calpha expression. Yao Xue Xue Bao 2009, 44, 591–596. [Google Scholar] [PubMed]




Disclaimer/Publisher’s Note: The statements, opinions and data contained in all publications are solely those of the individual author(s) and contributor(s) and not of MDPI and/or the editor(s). MDPI and/or the editor(s) disclaim responsibility for any injury to people or property resulting from any ideas, methods, instructions or products referred to in the content. |
© 2023 by the authors. Licensee MDPI, Basel, Switzerland. This article is an open access article distributed under the terms and conditions of the Creative Commons Attribution (CC BY) license (https://creativecommons.org/licenses/by/4.0/).
Share and Cite
Duan, Y.; Zhao, Y.; Wang, T.; Sun, J.; Ali, W.; Ma, Y.; Yuan, Y.; Gu, J.; Bian, J.; Liu, Z.; et al. Taurine Alleviates Cadmium-Induced Hepatotoxicity by Regulating Autophagy Flux. Int. J. Mol. Sci. 2023, 24, 1205. https://doi.org/10.3390/ijms24021205
Duan Y, Zhao Y, Wang T, Sun J, Ali W, Ma Y, Yuan Y, Gu J, Bian J, Liu Z, et al. Taurine Alleviates Cadmium-Induced Hepatotoxicity by Regulating Autophagy Flux. International Journal of Molecular Sciences. 2023; 24(2):1205. https://doi.org/10.3390/ijms24021205
Chicago/Turabian StyleDuan, Yuntian, Yumeng Zhao, Tao Wang, Jian Sun, Waseem Ali, Yonggang Ma, Yan Yuan, Jianhong Gu, Jianchun Bian, Zongping Liu, and et al. 2023. "Taurine Alleviates Cadmium-Induced Hepatotoxicity by Regulating Autophagy Flux" International Journal of Molecular Sciences 24, no. 2: 1205. https://doi.org/10.3390/ijms24021205
APA StyleDuan, Y., Zhao, Y., Wang, T., Sun, J., Ali, W., Ma, Y., Yuan, Y., Gu, J., Bian, J., Liu, Z., & Zou, H. (2023). Taurine Alleviates Cadmium-Induced Hepatotoxicity by Regulating Autophagy Flux. International Journal of Molecular Sciences, 24(2), 1205. https://doi.org/10.3390/ijms24021205

