Transcriptomic and Metabolomic Analyses Reveal the Key Genes Related to Shade Tolerance in Soybean
Abstract
:1. Introduction
2. Results
2.1. Physiological Characteristics of Soybean Leaves under Different Shading Times
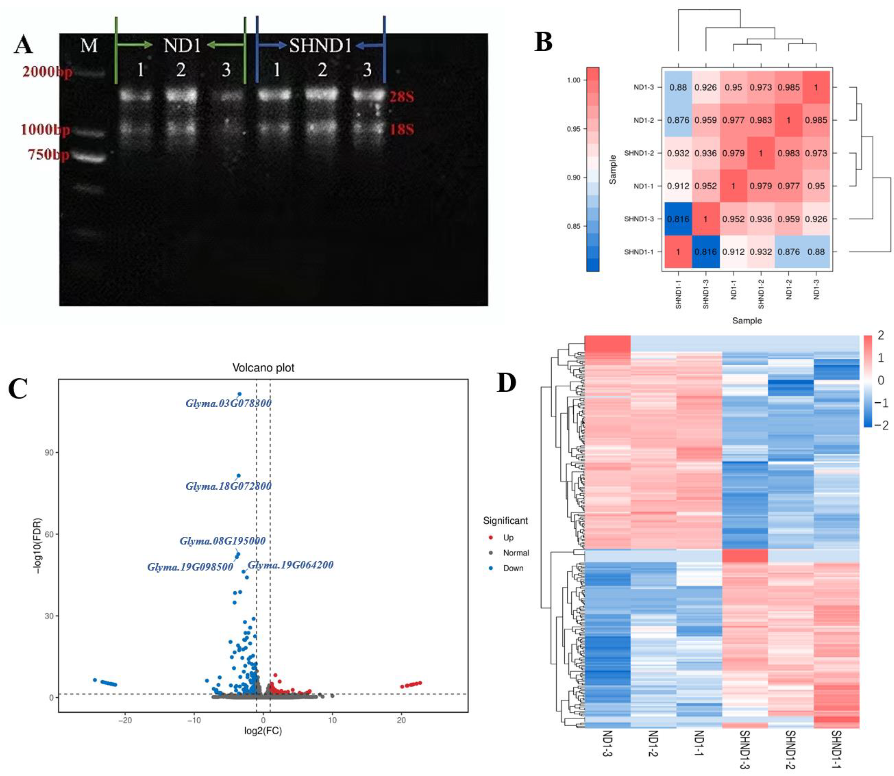
2.2. Transcriptome Sequencing and Analysis of DEGs in Soybean
2.3. KEGG Enrichment Analysis of DEGs
2.4. Identification of Differentially Expressed Transcription Factors
2.5. Identification of Genes Involved in Photosynthesis
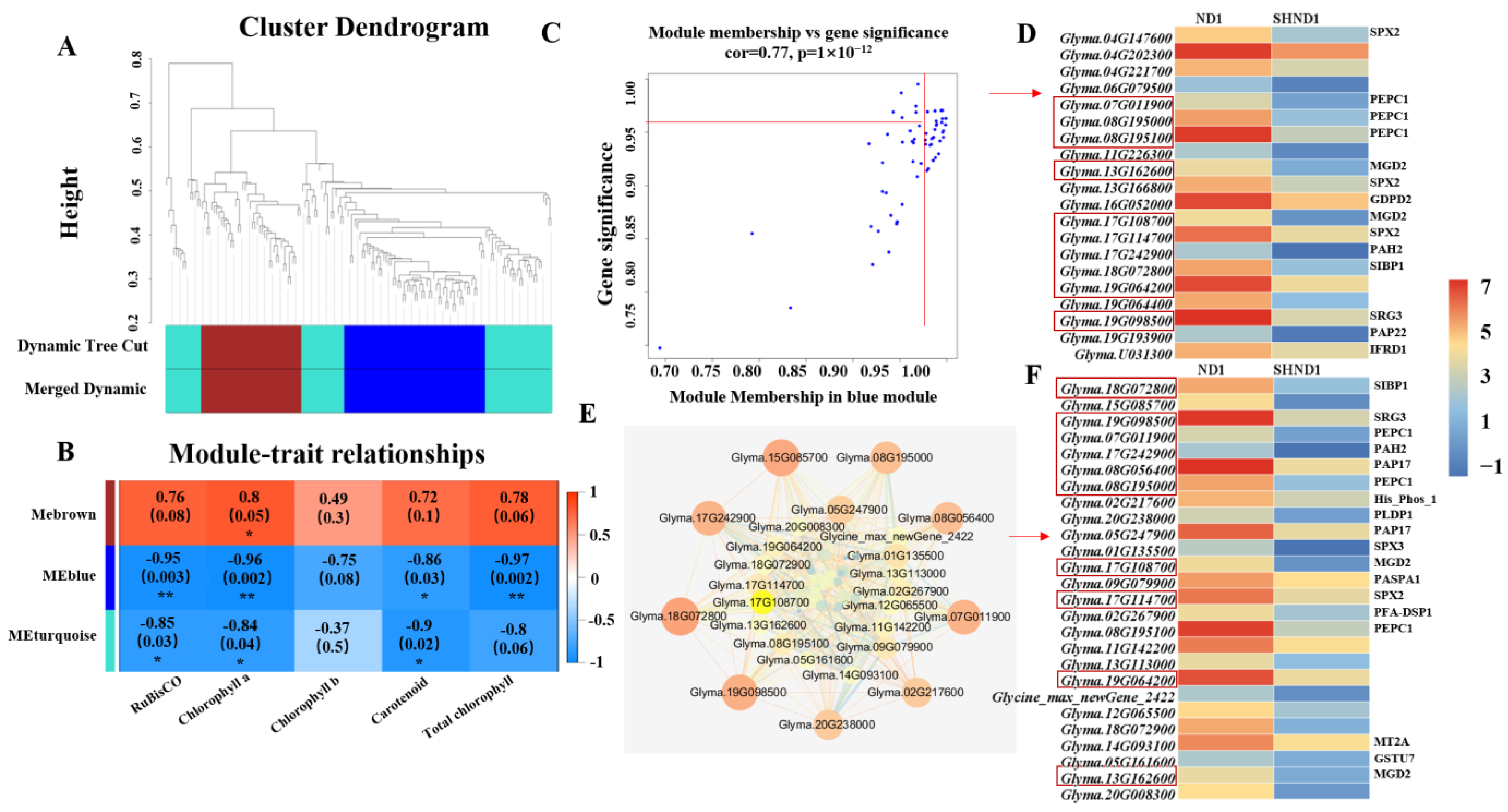
2.6. Weighted Gene Co-Expression Network Analysis (WGCNA)
2.7. Metabolomic Analysis
2.8. Combined Transcriptomic and Metabolomic Analyses
2.9. Screening and qRT-PCR Validation of Candidate Shattering Genes
3. Discussion
4. Materials and Methods
4.1. Plants and Sample Preparation
4.2. Physicochemical Properties
4.3. RNA-Seq Analysis
4.4. Weighted Gene Co-Expression Network Analysis (WGCNA)
4.5. Metabolite Profiling Analysis
4.6. Validation of Differentially Expressed Genes by qRT-PCR Analysis
5. Conclusions
Supplementary Materials
Author Contributions
Funding
Institutional Review Board Statement
Informed Consent Statement
Data Availability Statement
Acknowledgments
Conflicts of Interest
References
- Ainsworth, E.A.; Yendrek, C.R.; Skoneczka, J.A.; Long, S.P. Accelerating yield potential in soybean: Potential targets for biotechnological improvement. Plant Cell Environ. 2012, 35, 38–52. [Google Scholar] [CrossRef]
- Liu, S.; Zhang, M.; Feng, F.; Tian, Z. Toward a “Green Revolution” for Soybean. Mol. Plant 2020, 13, 688–697. [Google Scholar] [CrossRef] [PubMed]
- Ray, D.K.; Mueller, N.D.; West, P.C.; Foley, J.A. Yield Trends Are Insufficient to Double Global Crop Production by 2050. PLoS ONE 2013, 8, e66428. [Google Scholar] [CrossRef] [PubMed]
- Chen, X.F.; Sun, N.; Gu, Y.; Zheng, H.Y.; Li, J.F.; Wu, C.S.; Wang, Z.M. Photosynthetic and Chlorophyll Fluorescence Responses in Maize and Soybean Strip Intercropping System. Int. J. Agric. Biol. 2020, 24, 799–811. [Google Scholar]
- Du, J.B.; Han, T.F.; Gai, J.Y.; Yong, T.W.; Sun, X.; Wang, X.C.; Yang, F.; Liu, J.; Shu, K.; Liu, W.G.; et al. Maize-soybean strip intercropping: Achieved a balance between high productivity and sustainability. J. Integr. Agric. 2018, 17, 747. [Google Scholar] [CrossRef]
- Faralli, M.; Lawson, T. Natural genetic variation in photosynthesis: An untapped resource to increase crop yield potential? Plant J. 2020, 101, 518–528. [Google Scholar] [CrossRef]
- Kubis, A.; Bar-Even, A. Synthetic biology approaches for improving photosynthesis. J. Exp. Bot. 2019, 70, 1425–1433. [Google Scholar] [CrossRef]
- Nozue, K.; Tat, A.V.; Devisetty, U.K.; Robinson, M.; Mumbach, M.R.; Ichihashi, Y.; Lekkala, S.; Maloof, J.N. Shade avoidance components and pathways in adult plants revealed by phenotypic profiling. PLoS Genet. 2015, 11, e1004953. [Google Scholar] [CrossRef]
- Whipple, C.J.; Kebrom, T.H.; Weber, A.L.; Yang, F.; Hall, D.; Meeley, R.; Schmidt, R.; Doebley, J.; Brutnell, T.P.; Jackson, D.P. Grassy tillers1 promotes apical dominance in maize and responds to shade signals in the grasses. Proc. Natl. Acad. Sci. USA 2011, 108, E506–E512. [Google Scholar] [CrossRef]
- Procko, C.; Crenshaw, C.M.; Ljung, K.; Noel, J.P.; Chory, J. Cotyledon-Generated Auxin Is Required for Shade-Induced Hypocotyl Growth in Brassica rapa. Plant Physiol. 2014, 165, 1285–1301. [Google Scholar] [CrossRef]
- Ranade, S.S.; Delhomme, N.; García-Gil, M.R. Transcriptome analysis of shade avoidance and shade tolerance in conifers. Planta 2019, 250, 299–318. [Google Scholar] [CrossRef]
- Fan, Y.; Chen, J.; Wang, Z.; Tan, T.; Li, S.; Li, J.; Wang, B.; Zhang, J.; Cheng, Y.; Wu, X.; et al. Soybean (Glycine max L. Merr.) seedlings response to shading: Leaf structure, photosynthesis and proteomic analysis. BMC Plant Biol. 2019, 19, 34. [Google Scholar] [CrossRef]
- Wu, Q.; Chen, Z.; Sun, W.; Deng, T.; Chen, M. De novo sequencing of the leaf transcriptome reveals complex light-responsive regulatory networks in Camellia sinensis cv. Baijiguan. Front. Plant Sci. 2016, 7, 332. [Google Scholar] [CrossRef] [PubMed]
- Ballare, C.L.; Sanchez, R.A.; Scopel, A.L.; Casal, J.J.; Ghersa, C.M. Early detection of neighbor plants by phytochrome perception of spectral changes in reflected sunlight. Plant Cell Environ. 1987, 10, 551–557. [Google Scholar]
- Mathur, S.; Jain, L.; Jajoo, A. Photosynthetic efficiency in sun and shade plants. Photosynth. Int. J. Photosynth. Res. 2018, 56, 354–365. [Google Scholar] [CrossRef]
- Givnish, T. Adaptation to Sun and Shade: A Whole-Plant Perspective. Funct. Plant Biol. 1988, 15, 63–92. [Google Scholar] [CrossRef]
- Lichtenthaler, H.K.; Buschmann, C.; Döll, M.; Fietz, H.J.; Bach, T.; Kozel, U.; Meier, D.; Rahmsdorf, U. Photosynthetic activity, chloroplast ultrastructure, and leaf characteristics of high-light and low-light plants and of sun and shade leaves. Photosynth. Res. 1981, 2, 115–141. [Google Scholar] [CrossRef]
- Liu, B.C.; Wang, Y.; Li, S.; Jin, L.; Herbert, S.J. Soybean yield and yield component distribution across the main axis in response to light enrichment and shading under different densities. Plant Soil Environ. 2010, 56, 384–392. [Google Scholar] [CrossRef]
- Mishanin, V.I.; Trubitsin, B.V.; Patsaeva, S.V.; Ptushenko, V.V.; Solovchenko, A.E.; Tikhonov, A.N. Acclimation of shade-tolerant and light-resistant Tradescantia species to growth light: Chlorophyll a fluorescence, electron transport, and xanthophyll content. Photosynth. Res. 2017, 133, 87–102. [Google Scholar] [CrossRef] [PubMed]
- Cerullo, G.; Polli, D.; Lanzani, G.; De Silvestri, S.; Hashimoto, H.; Cogdell, R.J. Photosynthetic Light Harvesting by Carotenoids: Detection of an Intermediate Excited State. Science 2002, 298, 2395–2398. [Google Scholar] [CrossRef]
- Wang, P.; Yang, C.; Chen, H.; Luo, L.H.; Leng, Q.L.; Li, S.C.; Han, Z.J.; Li, X.C.; Song, C.P.; Zhang, X.; et al. Exploring transcription factors reveals crucial members and regulatory networks involved in different abiotic stresses in Brassica napus L. BMC Plant Biol. 2018, 18, 202. [Google Scholar] [CrossRef]
- Gangappa, S.N.; Botto, J.F. The Multifaceted Roles of HY5 in Plant Growth and Development. Mol. Plant 2016, 9, 1353–1365. [Google Scholar] [CrossRef] [PubMed]
- Makino, S.; Matsushika, A.; Kojima, M.; Yamashino, T.; Mizuno, T. The APRR1/TOC1 quintet implicated in circadian rhythms of Arabidopsis thaliana: I. Characterization with APRR1-overexpressing plants. Plant Cell Physiol. 2002, 43, 58–69. [Google Scholar] [CrossRef] [PubMed]
- Martínez-García, J.F.; Huq, E.; Quail, P.H. Direct targeting of light signals to a promoter element-bound transcription factor. Science 2000, 288, 859–863. [Google Scholar] [CrossRef]
- Yuan, Z.; Wang, C.; Li, S.P.; Li, X.; Tai, F.J. Effects of different plant hormones or PEG seed soaking on maize resistance to drought stress. Can. J. Plant Sci. 2014, 94, 1491–1499. [Google Scholar] [CrossRef]
- Cai, Y.; Shao, L.; Li, X.; Liu, G.S.; Chen, S.Y. Gibberellin stimulates regrowth after defoliation of sheepgrass (Leymus chinensis) by regulating expression of fructan-related genes. J. Plant Res. 2016, 129, 935–944. [Google Scholar] [CrossRef]
- Yu, Z.C.; Lin, W.; Zheng, X.T.; Cai, M.L.; Zhang, T.J.; Luo, Y.N.; Peng, C.L. Interpretation of the difference in shade tolerance of two subtropical forest tree species of different successional stages at the transcriptome and physiological levels. Tree Physiol. 2021, 41, 1669–1684. [Google Scholar] [CrossRef] [PubMed]
- Zhang, B.; Horvath, S. A General Framework for Weighted Gene Co-Expression Network Analysis. Stat. Appl. Genet. Mol. Biol. 2005, 4, 17. [Google Scholar] [CrossRef] [PubMed]
- Karimi, M.; Pakdel, M.H.; Lashaki, K.B.; Soorni, A. Identification of hub salt-responsive genes in Cucumis sativus using a long non-coding RNA and mRNA interaction network. Hortic. Environ. Biotechnol. 2022, 63, 539–556. [Google Scholar] [CrossRef]
- Yang, S.N.; Miao, L.; He, J.B.; Zhang, K.; Li, Y.; Gai, J.Y. Dynamic transcriptome changes related to oil accumulation in developing soybean seeds. Int. J. Mol. Sci. 2019, 20, 2202. [Google Scholar] [CrossRef]
- Qi, Z.; Zhang, Z.; Wang, Z.; Yu, J.; Qin, H.; Chen, Q.; Mao, X.R.; Jiang, H.W.; Xin, D.W.; Yin, Z.G.; et al. Meta-analysis and transcriptome profiling reveal hub genes for soybean seed storage composition during seed development. Plant Cell Environ. 2018, 41, 2109–2127. [Google Scholar] [CrossRef] [PubMed]
- Lu, X.; Li, Q.T.; Xiong, Q.; Li, W.; Bi, Y.D.; Lai, Y.C.; Liu, X.L.; Man, W.Q.; Zhang, W.K.; Ma, B.; et al. The transcriptomic signature of developing soybean seeds reveals the genetic basis of seed trait adaptation during domestication. Plant J. 2016, 86, 530–544. [Google Scholar] [PubMed]
- Jiang, H.P.; Zhou, C.J.; Ma, J.L.; Qu, S.; Liu, F.; Sun, H.W.; Zhao, X.; Han, Y.P. Weighted gene co-expression network analysis identifies genes related to HG Type 0 resistance and verification of hub gene GmHg1. Front. Plant Sci. 2023, 13, 1118503. [Google Scholar] [CrossRef] [PubMed]
- Izui, K.; Matsumura, H.; Furumoto, T.; Kai, Y. Phosphoenolpyruvate Carboxylase: A New Era of Structural Biology. Annu. Rev. Plant Biol. 2004, 55, 69–84. [Google Scholar] [CrossRef] [PubMed]
- Wang, N.; Zhong, X.; Cong, Y.; Wang, T.; Yang, S.; Li, Y.; Gai, J. Genome-wide Analysis of Phosphoenolpyruvate Carboxylase Gene Family and Their Response to Abiotic Stresses in Soybean. Sci. Rep. 2016, 6, 38448. [Google Scholar] [CrossRef] [PubMed]
- Kalisch, B.; Dörmann, P.; Holzl, G. DGDG and Glycolipids in Plants and Algae. Subcell. Biochem. 2016, 86, 51–83. [Google Scholar] [CrossRef]
- Shang, S.; Liu, R.; Luo, L.; Li, X.; Zhang, S.; Zhang, Y.; Zheng, P.; Chen, Z.; Wang, B. Functional Characterization of the Monogalactosyldiacylglycerol Synthase Gene ptMGD2 in the Diatom Phaeodactylum tricornutum. Front. Mar. Sci. 2022, 9, 874448. [Google Scholar] [CrossRef]
- An, J.; Wei, X.; Huo, H. Transcriptome analysis reveals the accelerated expression of genes related to photosynthesis and chlorophyll biosynthesis contribution to shade-tolerant in Phoebe bournei. BMC Plant Biol. 2022, 22, 268. [Google Scholar]
- Barta, C.; Carmo-Silva, A.E.; Salvucci, M.E. Rubisco activase activity assays. Methods Mol. Biol. 2011, 684, 375–382. [Google Scholar]
- Arnon, D.I. Copper enzymes in isolated chloroplasts. Polyphenoloxidase in Beta vulgaris. Plant Physiol. 1949, 24, 1. [Google Scholar] [CrossRef]
- Chen, S.; Zhou, Y.; Chen, Y.; Gu, J. fastp: An ultra-fast all-in-one FASTQ preprocessor. Bioinformatics 2018, 34, i884–i890. [Google Scholar] [CrossRef]
- Kim, D.; Langmead, B.; Salzberg, S.L. HISAT: A fast spliced aligner with low memory requirements. Nat. Methods 2015, 12, 357–360. [Google Scholar] [CrossRef] [PubMed]
- Varet, H.; Brillet-Guéguen, L.; Coppée, J.Y.; Dillies, M.A. SARTools: A DESeq2- and EdgeR-Based R Pipeline for Comprehensive Differential Analysis of RNA-Seq Data. PLoS ONE 2016, 11, e0157022. [Google Scholar] [CrossRef] [PubMed]
- Su, G.; Morris, J.H.; Demchak, B.; Bader, G.D. Biological network exploration with cytoscape 3. Curr. Prot. Bioinfor. 2014, 47, 8.13.1–8.13.24. [Google Scholar] [CrossRef] [PubMed]
- Chen, W.; Chen, L.; Gong, Z.; Guo, W.; Wang, H.; Zhang, X.; Liu, S.; Yu, J. A novel integrated method for large-scale detection, identification, and quantification of widely targeted metabolites: Application in the study of rice metabolomics. Mol. Plant. 2013, 6, 1769–1780. [Google Scholar] [CrossRef] [PubMed]
- Livak, K.J.; Schmittgen, T.D. Analysis of relative gene expression data using real-time quantitative PCR and the 2−∆∆Ct method. Methods 2001, 25, 402–408. [Google Scholar] [CrossRef] [PubMed]










Disclaimer/Publisher’s Note: The statements, opinions and data contained in all publications are solely those of the individual author(s) and contributor(s) and not of MDPI and/or the editor(s). MDPI and/or the editor(s) disclaim responsibility for any injury to people or property resulting from any ideas, methods, instructions or products referred to in the content. |
© 2023 by the authors. Licensee MDPI, Basel, Switzerland. This article is an open access article distributed under the terms and conditions of the Creative Commons Attribution (CC BY) license (https://creativecommons.org/licenses/by/4.0/).
Share and Cite
Jiang, A.; Liu, J.; Gao, W.; Ma, R.; Zhang, J.; Zhang, X.; Du, C.; Yi, Z.; Fang, X.; Zhang, J. Transcriptomic and Metabolomic Analyses Reveal the Key Genes Related to Shade Tolerance in Soybean. Int. J. Mol. Sci. 2023, 24, 14230. https://doi.org/10.3390/ijms241814230
Jiang A, Liu J, Gao W, Ma R, Zhang J, Zhang X, Du C, Yi Z, Fang X, Zhang J. Transcriptomic and Metabolomic Analyses Reveal the Key Genes Related to Shade Tolerance in Soybean. International Journal of Molecular Sciences. 2023; 24(18):14230. https://doi.org/10.3390/ijms241814230
Chicago/Turabian StyleJiang, Aohua, Jiaqi Liu, Weiran Gao, Ronghan Ma, Jijun Zhang, Xiaochun Zhang, Chengzhang Du, Zelin Yi, Xiaomei Fang, and Jian Zhang. 2023. "Transcriptomic and Metabolomic Analyses Reveal the Key Genes Related to Shade Tolerance in Soybean" International Journal of Molecular Sciences 24, no. 18: 14230. https://doi.org/10.3390/ijms241814230
APA StyleJiang, A., Liu, J., Gao, W., Ma, R., Zhang, J., Zhang, X., Du, C., Yi, Z., Fang, X., & Zhang, J. (2023). Transcriptomic and Metabolomic Analyses Reveal the Key Genes Related to Shade Tolerance in Soybean. International Journal of Molecular Sciences, 24(18), 14230. https://doi.org/10.3390/ijms241814230

