The Role of STAT3 Signaling Pathway Activation in Subconjunctival Scar Formation after Glaucoma Filtration Surgery
Abstract
1. Introduction
2. Results
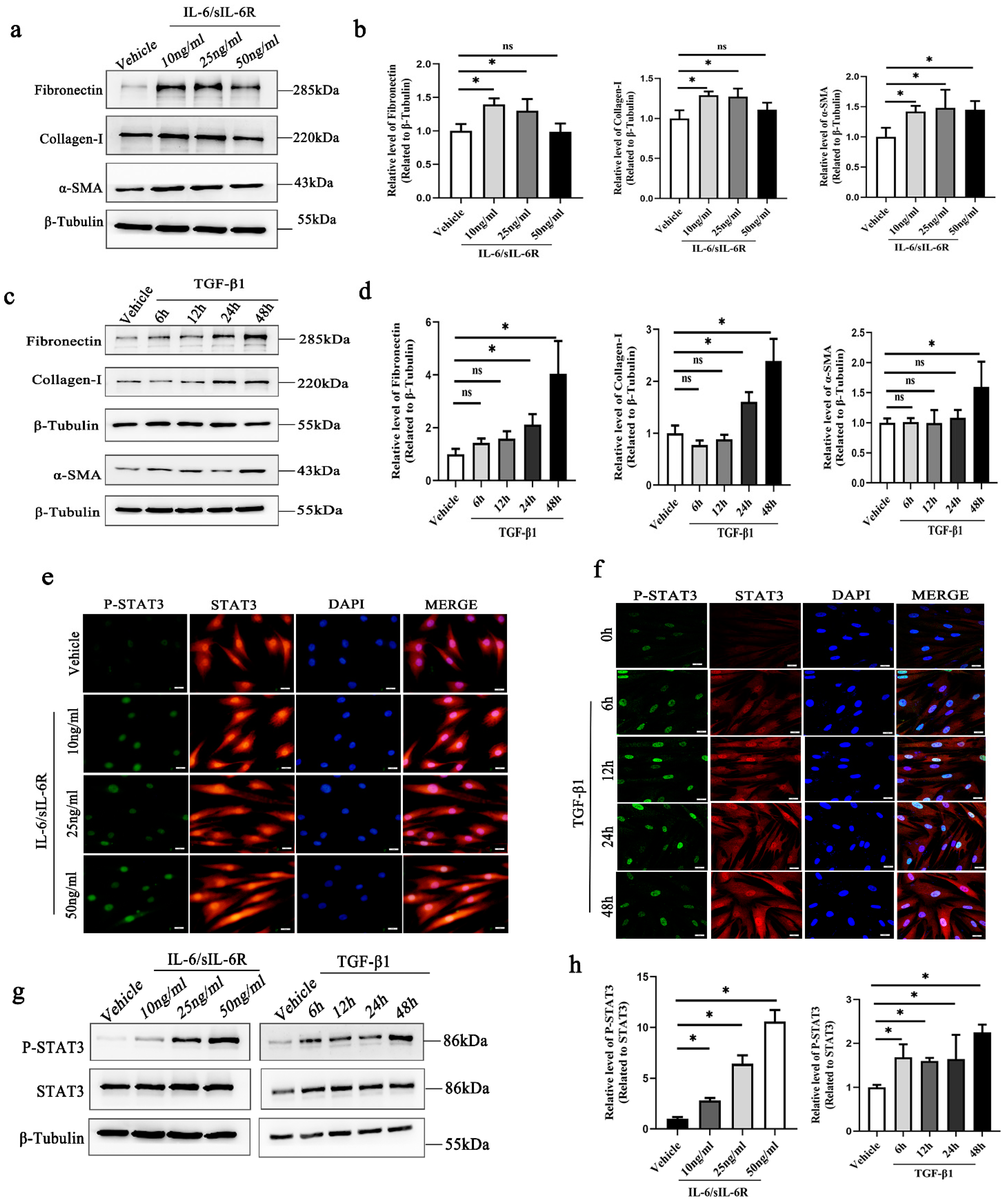
2.1. Phosphorylated STAT3 Is Increased in Activated Fibroblasts Induced by IL-6 and TGF-β1
2.2. STAT3 Regulates IL-6–and TGF-β1–Mediated Fibroblast Activation
2.3. SOCS3 Overexpression Suppresses STAT3 Activation and the Fibrotic Response Mediated by TGF-β1 and IL-6
2.4. S3I-201 Is Safe for Subconjunctival Injection in Rat Eyes
2.5. S3I-201 Treatment Ameliorates Rebound IOP Elevation and Prolongs Filtering Bleb Survival after GFS
2.6. S3I-201 Treatment Alleviates Subconjunctival Fibrosis following GFS
3. Discussion
4. Materials and Methods
4.1. The Preparation of Tissues and Cells
4.2. Cell Stimulation
4.3. Overexpression Experiment
4.4. Western Blot
4.5. Immunofluorescence Staining
4.6. Wound Healing Assay
4.7. Transwell Chamber Assay
4.8. Animal Experiments
4.9. Clinical Examination and Analysis of Blebs
4.10. Hematoxylin and Eosin (HE) and Masson’s Trichrome Staining
4.11. TUNEL Assay
4.12. Statistical Analysis
Author Contributions
Funding
Institutional Review Board Statement
Informed Consent Statement
Data Availability Statement
Conflicts of Interest
References
- Tham YC: Li, X.; Wong, T.Y.; Quigley, H.A.; Aung, T.; Cheng, C.Y. Global prevalence of glaucoma and projections of glaucoma burden through 2040: A systematic review and meta-analysis. Ophthalmology 2014, 121, 2081–2090. [Google Scholar] [CrossRef]
- Liu, P.; Wang, F.; Song, Y.; Wang, M.; Zhang, X. Current situation and progress of drugs for reducing intraocular pressure. Ther. Adv. Chronic Dis. 2022, 13, 20406223221140392. [Google Scholar] [CrossRef] [PubMed]
- Komáromy, A.M.; Koehl, K.L.; Park, S.A. Looking into the future: Gene and cell therapies for glaucoma. Veter Ophthalmol. 2021, 24 (Suppl. S1), 16–33. [Google Scholar] [CrossRef]
- Zada, M.; Pattamatta, U.; White, A. Modulation of Fibroblasts in Conjunctival Wound Healing. Ophthalmology 2018, 125, 179–192. [Google Scholar] [CrossRef]
- Bell, K.; Bezerra, B.D.P.S.; Mofokeng, M.; Montesano, G.; Nongpiur, M.E.; Marti, M.V.; Lawlor, M. Learning from the past: Mitomycin C use in trabeculectomy and its application in bleb-forming minimally invasive glaucoma surgery. Surv. Ophthalmol. 2021, 66, 109–123. [Google Scholar] [CrossRef]
- DeBry, P.W.; Perkins, T.W.; Heatley, G.; Kaufman, P.; Brumback, L.C. Incidence of Late-Onset Bleb-Related Complications following Trabeculectomy with Mitomycin. Arch. Ophthalmol. 2002, 120, 297–300. [Google Scholar] [CrossRef] [PubMed]
- Beckers, H.J.; Kinders, K.C.; Webers, C.A. Five-year results of trabeculectomy with mitomycin C. Graefe’s Arch. Clin. Exp. Ophthalmol. 2003, 241, 106–110. [Google Scholar] [CrossRef] [PubMed]
- Anand, N.; Arora, S.; Clowes, M. Mitomycin C augmented glaucoma surgery: Evolution of filtering bleb avascularity, transconjunctival oozing, and leaks. Br. J. Ophthalmol. 2006, 90, 175–180. [Google Scholar] [CrossRef]
- Fielding, C.A.; Jones, G.W.; McLoughlin, R.M.; McLeod, L.; Hammond, V.J.; Uceda, J.; Williams, A.S.; Lambie, M.; Foster, T.L.; Liao, C.-T.; et al. Interleukin-6 Signaling Drives Fibrosis in Unresolved Inflammation. Immunity 2014, 40, 40–50. [Google Scholar] [CrossRef] [PubMed]
- O’reilly, S.; Ciechomska, M.; Cant, R.; Hügle, T.; van Laar, J.M. Interleukin-6, its role in fibrosing conditions. Cytokine Growth Factor Rev. 2012, 23, 99–107. [Google Scholar] [CrossRef]
- Kumar, S.; Wang, G.; Zheng, N.; Cheng, W.; Ouyang, K.; Lin, H.; Liao, Y.; Liu, J. HIMF (Hypoxia-Induced Mitogenic Factor)-IL (Interleukin)-6 Signaling Mediates Cardiomyocyte-Fibroblast Crosstalk to Promote Cardiac Hypertrophy and Fibrosis. Hypertension 2019, 73, 1058–1070. [Google Scholar] [CrossRef] [PubMed]
- Mihara, M.; Hashizume, M.; Yoshida, H.; Suzuki, M.; Shiina, M. IL-6/IL-6 receptor system and its role in physiological and pathological conditions. Clin. Sci. 2012, 122, 143–159. [Google Scholar] [CrossRef] [PubMed]
- Hunter, C.A.; Jones, S.A. IL-6 as a keystone cytokine in health and disease. Nat. Immunol. 2015, 16, 448–457. [Google Scholar] [CrossRef]
- Rose-John, S.; Neurath, M.F. IL-6 trans-signaling: The heat is on. Immunity 2004, 20, 2–4. [Google Scholar] [CrossRef]
- Heinrich, P.C.; Behrmann, I.; Haan, S.; Hermanns, H.M.; Müller-Newen, G.; Schaper, F. Principles of interleukin (IL)-6-type cytokine signalling and its regulation. Biochem. J. 2003, 374, 1–20. [Google Scholar] [CrossRef] [PubMed]
- Yu, H.; Pardoll, D.; Jove, R. STATs in cancer inflammation and immunity: A leading role for STAT3. Nat. Rev. Cancer 2009, 9, 798–809. [Google Scholar] [CrossRef]
- Pedroza, M.; Le, T.T.; Lewis, K.; To, S.; George, A.T.; Blackburn, M.R.; Tweardy, D.J.; Agarwal, S.K.; Karmouty-Quintana, H. STAT-3 contributes to pulmonary fibrosis through epithelial injury and fibroblast-myofibroblast differentiation. FASEB J. 2016, 30, 129–140. [Google Scholar] [CrossRef]
- Chakraborty, D.; Šumová, B.; Mallano, T.; Chen, C.-W.; Distler, A.; Bergmann, C.; Ludolph, I.; Horch, R.E.; Gelse, K.; Ramming, A.; et al. Activation of STAT3 integrates common profibrotic pathways to promote fibroblast activation and tissue fibrosis. Nat. Commun. 2017, 8, 1130. [Google Scholar] [CrossRef]
- Pang, M.; Ma, L.; Gong, R.; Tolbert, E.; Mao, H.; Ponnusamy, M.; Chin, Y.E.; Yan, H.; Dworkin, L.D.; Zhuang, S. A novel STAT3 inhibitor, S3I-201, attenuates renal interstitial fibroblast activation and interstitial fibrosis in obstructive nephropathy. Kidney Int. 2010, 78, 257–268. [Google Scholar] [CrossRef]
- Przekora, A.; Zarnowski, T.; Ginalska, G. A simple and effective protocol for fast isolation of human Tenon’s fibroblasts from a single trabeculectomy biopsy—A comparison of cell behaviour in different culture media. Cell. Mol. Biol. Lett. 2017, 22, 5. [Google Scholar] [CrossRef][Green Version]
- Stahnke, T.; Löbler, M.; Kastner, C.; Stachs, O.; Wree, A.; Sternberg, K.; Schmitz, K.-P.; Guthoff, R. Different fibroblast subpopulations of the eye: A therapeutic target to prevent postoperative fibrosis in glaucoma therapy. Exp. Eye Res. 2012, 100, 88–97. [Google Scholar] [CrossRef] [PubMed]
- Yang, L.; Zheng, S.; Ge, D.; Xia, M.; Li, H.; Tang, J. LncRNA-COX2 inhibits Fibroblast Activation and Epidural Fibrosis by Targeting EGR1. Int. J. Biol. Sci. 2022, 18, 1347–1362. [Google Scholar] [CrossRef] [PubMed]
- Liu, Z.-K.; Li, C.; Zhang, R.-Y.; Wei, D.; Shang, Y.-K.; Yong, Y.-L.; Kong, L.-M.; Zheng, N.-S.; Liu, K.; Lu, M.; et al. EYA2 suppresses the progression of hepatocellular carcinoma via SOCS3-mediated blockade of JAK/STAT signaling. Mol. Cancer 2021, 20, 79. [Google Scholar] [CrossRef] [PubMed]
- Wolters, J.E.J.; Van Mechelen, R.J.S.; Al Majidi, R.; Pinchuk, L.; Webers, C.A.B.; Beckers, H.J.M.; Gorgels, T.G.M.F. History, presence, and future of mitomycin C in glaucoma filtration surgery. Curr. Opin. Ophthalmol. 2020, 32, 148–159. [Google Scholar] [CrossRef] [PubMed]
- Gedde, S.J.; Schiffman, J.C.; Feuer, W.J.; Herndon, L.W.; Brandt, J.D.; Budenz, D.L.; Tube versus Trabeculectomy Study Group. Treatment Outcomes in the Tube Versus Trabeculectomy (TVT) Study after Five Years of Follow-up. Am. J. Ophthalmol. 2012, 153, 789–803.e2. [Google Scholar] [CrossRef]
- Katz, L.J.; Cantor, L.B.; Spaeth, G.L. Complications of surgery in glaucoma. Early and late bacterial endophthalmitis following glaucoma filtering surgery. Ophthalmology 1985, 92, 959–963. [Google Scholar] [CrossRef]
- Schlunck, G.; Meyer-Ter-Vehn, T.; Klink, T.; Grehn, F. Conjunctival fibrosis following filtering glaucoma surgery. Exp. Eye Res. 2016, 142, 76–82. [Google Scholar] [CrossRef]
- Yamanaka, O.; Kitano-Izutani, A.; Tomoyose, K.; Reinach, P.S. Pathobiology of wound healing after glaucoma filtration surgery. BMC Ophthalmol. 2015, 15, 19–27. [Google Scholar] [CrossRef]
- Mateo, R.B.; Reichner, J.S.; Albina, J.E. Interleukin-6 activity in wounds. Am. J. Physiol. 1994, 266, R1840–R1844. [Google Scholar] [CrossRef]
- Gurtner, G.C.; Werner, S.; Barrandon, Y.; Longaker, M.T. Wound repair and regeneration. Nature 2008, 453, 314–321. [Google Scholar] [CrossRef]
- Starr, R.; Hilton, D.J. SOCS: Suppressors of cytokine signalling. Int. J. Biochem. Cell Biol. 1998, 30, 1081–1085. [Google Scholar] [CrossRef]
- Siddiquee, K.; Zhang, S.; Guida, W.C.; Blaskovich, M.A.; Greedy, B.; Lawrence, H.R.; Yip, M.L.R.; Jove, R.; McLaughlin, M.M.; Lawrence, N.J.; et al. Selective chemical probe inhibitor of Stat3, identified through structure-based virtual screening, induces antitumor activity. Proc. Natl. Acad. Sci. USA 2007, 104, 7391–7396. [Google Scholar] [CrossRef] [PubMed]
- Meydan, N.; Grunberger, T.; Dadi, H.; Shahar, M.; Arpaia, E.; Lapidot, Z.; Leeder, J.S.; Freedman, M.; Cohen, A.; Gazit, A.; et al. Inhibition of acute lymphoblastic leukaemia by a Jak-2 inhibitor. Nature 1996, 379, 645–648. [Google Scholar] [CrossRef]
- Shawky, A.M.; Almalki, F.A.; Abdalla, A.N.; Abdelazeem, A.H.; Gouda, A.M. A Comprehensive Overview of Globally Approved JAK Inhibitors. Pharmaceutics 2022, 14, 1001. [Google Scholar] [CrossRef] [PubMed]
- Hosui, A.; Kimura, A.; Yamaji, D.; Zhu, B.M.; Na, R.; Hennighausen, L. Loss of STAT5 causes liver fibrosis and cancer development through increased TGF-{beta} and STAT3 activation. J. Exp. Med. 2009, 206, 819–831. [Google Scholar] [CrossRef]
- Walters, D.M.; Antao-Menezes, A.; Ingram, J.L.; Rice, A.B.; Nyska, A.; Tani, Y.; Kleeberger, S.R.; Bonner, J.C. Susceptibility of Signal Transducer and Activator of Transcription-1-Deficient Mice to Pulmonary Fibrogenesis. Am. J. Pathol. 2005, 167, 1221–1229. [Google Scholar] [CrossRef] [PubMed]
- Watanabe-Kitamura, F.; Ogawa, A.; Fujimoto, T.; Iraha, S.; Inoue-Mochita, M.; Watanabe, T.; Takahashi, E.; Tanihara, H.; Inoue, T. Potential roles of the IL-6 family in conjunctival fibrosis. Exp. Eye Res. 2021, 210, 108708. [Google Scholar] [CrossRef]
- Pandav, S.; Akella, M.; Thattaruthody, F. A modified model of glaucoma filtering surgery in Sprague-Dawley rats. Indian J. Ophthalmol. 2022, 70, 662–664. [Google Scholar] [CrossRef]
- Sherwood, M.B.; Esson, D.W.; Neelakantan, A.; Samuelson, D.A. A New Model of Glaucoma Filtering Surgery in the Rat. J. Glaucoma 2004, 13, 407–412. [Google Scholar] [CrossRef]






Disclaimer/Publisher’s Note: The statements, opinions and data contained in all publications are solely those of the individual author(s) and contributor(s) and not of MDPI and/or the editor(s). MDPI and/or the editor(s) disclaim responsibility for any injury to people or property resulting from any ideas, methods, instructions or products referred to in the content. |
© 2023 by the authors. Licensee MDPI, Basel, Switzerland. This article is an open access article distributed under the terms and conditions of the Creative Commons Attribution (CC BY) license (https://creativecommons.org/licenses/by/4.0/).
Share and Cite
Li, Y.; Zhao, J.; Yin, Y.; Zhang, C.; Zhang, Z.; Zheng, Y. The Role of STAT3 Signaling Pathway Activation in Subconjunctival Scar Formation after Glaucoma Filtration Surgery. Int. J. Mol. Sci. 2023, 24, 12210. https://doi.org/10.3390/ijms241512210
Li Y, Zhao J, Yin Y, Zhang C, Zhang Z, Zheng Y. The Role of STAT3 Signaling Pathway Activation in Subconjunctival Scar Formation after Glaucoma Filtration Surgery. International Journal of Molecular Sciences. 2023; 24(15):12210. https://doi.org/10.3390/ijms241512210
Chicago/Turabian StyleLi, Yanxia, Jing Zhao, Yuan Yin, Chenchen Zhang, Zhaoying Zhang, and Yajuan Zheng. 2023. "The Role of STAT3 Signaling Pathway Activation in Subconjunctival Scar Formation after Glaucoma Filtration Surgery" International Journal of Molecular Sciences 24, no. 15: 12210. https://doi.org/10.3390/ijms241512210
APA StyleLi, Y., Zhao, J., Yin, Y., Zhang, C., Zhang, Z., & Zheng, Y. (2023). The Role of STAT3 Signaling Pathway Activation in Subconjunctival Scar Formation after Glaucoma Filtration Surgery. International Journal of Molecular Sciences, 24(15), 12210. https://doi.org/10.3390/ijms241512210

