The Photoperiod-Driven Cyclical Secretion of Pineal Melatonin Regulates Seasonal Reproduction in Geese (Anser cygnoides)
Abstract
1. Introduction
2. Results
2.1. Seasonal Photoperiods Affect the Reproductive Cycle and Gonad Development
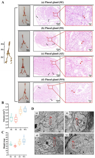
2.2. Seasonal Photoperiods Affect the Morphologic Characteristics of the Pineal Gland
2.3. The Expression of Melatonin Biofunction-Related Genes and Endogenous Melatonin Level
2.4. Seasonal Photoperiods Change the Relative Expression of Reproduction-Related Genes
2.5. Seasonal Variation in Reproductive Hormone under the Natural Photoperiod
3. Discussion
3.1. Effects of Seasonal Photoperiod on Gonadal Activity
3.2. Seasonal Changes in Morphologic Characteristics of the Pineal Gland
3.3. Seasonal Variation in the Ultrastructure of Pineal Cells
3.4. Seasonal Characteristics of Melatonin Receptor Subtypes
3.5. Seasonal Effects of Melatonin on the Reproductive Endocrine System
4. Materials and Methods
4.1. Animals and Tissue Sampling
4.2. Reproductive Performance and Histological Observations
4.3. Semithin Sections and Transmission Electron Microscopy
4.4. RNA Extraction and Quantitative RT-PCR
4.5. Measurement of Serum Concentrations of Hormones
4.6. Statistical Analysis
5. Conclusions
Supplementary Materials
Author Contributions
Funding
Institutional Review Board Statement
Informed Consent Statement
Data Availability Statement
Acknowledgments
Conflicts of Interest
References
- Buck, C.L. Biological rhythms: Wild times. Nature 2016, 540, 49–50. [Google Scholar] [CrossRef] [PubMed]
- Morin, L.P. A concept of physiological time: Rhythms in behavior and reproductive physiology. Ann. N. Y. Acad. Sci. 1986, 474, 331–351. [Google Scholar] [CrossRef] [PubMed]
- Mure, L.S.; Le, H.D.; Benegiamo, G.; Chang, M.W.; Rios, L.; Jillani, N.; Ngotho, M.; Kariuki, T.; Dkhissi-Benyahya, O.; Cooper, H.M.; et al. Diurnal transcriptome atlas of a primate across major neural and peripheral tissues. Science 2018, 359, eaao0318. [Google Scholar] [CrossRef] [PubMed]
- Ikegami, K.; Yoshimura, T. Comparative analysis reveals the underlying mechanism of vertebrate seasonal reproduction. Gen. Comp. Endocrinol. 2016, 227, 64–68. [Google Scholar] [CrossRef] [PubMed]
- Nishiwaki-Ohkawa, T.; Yoshimura, T. Molecular basis for regulating seasonal reproduction in vertebrates. J. Endocrinol. 2016, 229, R117–R127. [Google Scholar] [CrossRef]
- Zhu, H.; Li, G.; Liu, J.; Xu, X.; Zhang, Z. Gut microbiota is associated with the effect of photoperiod on seasonal breeding in male Brandt’s voles (Lasiopodomys brandtii). Microbiome 2022, 10, 194. [Google Scholar] [CrossRef]
- Garcia, C.; Huffman, M.; Shimizu, K. Seasonal and reproductive variation in body condition in captive female Japanese macaques (Macaca fuscata). Am. J. Primatol. 2010, 72, 277–286. [Google Scholar] [CrossRef]
- Ciani, E.; Fontaine, R.; Maugars, G.; Mizrahi, N.; Mayer, I.; Levavi-Sivan, B.; Weltzien, F.A. Melatonin receptors in Atlantic salmon stimulate cAMP levels in heterologous cell lines and show season-dependent daily variations in pituitary expression levels. J. Pineal Res. 2019, 67, e12590. [Google Scholar] [CrossRef]
- Tavolaro, F.M.; Thomson, L.M.; Ross, A.W.; Morgan, P.J.; Helfer, G. Photoperiodic effects on seasonal physiology, reproductive status and hypothalamic gene expression in young male F344 rats. J. Neuroendocrinol. 2015, 27, 79–87. [Google Scholar] [CrossRef]
- Wang, D.; Li, N.; Tian, L.; Ren, F.; Li, Z.; Chen, Y.; Liu, L.; Hu, X.; Zhang, X.; Song, Y.; et al. Dynamic expressions of hypothalamic genes regulate seasonal breeding in a natural rodent population. Mol. Ecol. 2019, 28, 3508–3522. [Google Scholar] [CrossRef]
- Zhao, W.; Yuan, T.; Fu, Y.; Niu, D.; Chen, W.; Chen, L.; Lu, L. Seasonal differences in the transcriptome profile of the Zhedong white goose (Anser cygnoides) pituitary gland. Poult. Sci. 2021, 100, 1154–1166. [Google Scholar] [CrossRef]
- Song, Y.H.; Ito, S.; Imaizumi, T. Flowering time regulation: Photoperiod- and temperature-sensing in leaves. Trends Plant Sci. 2013, 18, 575–583. [Google Scholar] [CrossRef] [PubMed]
- Helmuth, B.; Kingsolver, J.G.; Carrington, E. Biophysics, physiological ecology, and climate change: Does mechanism matter? Annu. Rev. Physiol. 2005, 67, 177–201. [Google Scholar] [CrossRef] [PubMed]
- Kim, B.H.; Hur, S.P.; Hyeon, J.Y.; Yamashina, F.; Takemura, A.; Lee, Y.D. Annual patterns of ocular melatonin level in the female grass puffer, Takifugu alboplumbeus: Possible involvement in seasonal reproductive response. Fish Physiol. Biochem. 2020, 46, 787–801. [Google Scholar] [CrossRef]
- Leung, P.C.; Choi, J.H. Endocrine signaling in ovarian surface epithelium and cancer. Hum. Reprod. Update 2007, 13, 143–162. [Google Scholar] [CrossRef]
- Treen, A.K.; Luo, V.; Belsham, D.D. Phoenixin Activates Immortalized GnRH and Kisspeptin Neurons Through the Novel Receptor GPR173. Mol. Endocrinol. 2016, 30, 872–888. [Google Scholar] [CrossRef]
- Smith, J.T.; Clifton, D.K.; Steiner, R.A. Regulation of the neuroendocrine reproductive axis by kisspeptin-GPR54 signaling. Reproduction 2006, 131, 623–630. [Google Scholar] [CrossRef]
- Park, S.J.; Seo, B.S.; Park, H.S.; Lee, B.J.; Hur, S.W.; Nam, T.J.; Lee, K.J.; Lee, S.; Choi, Y.H. Effect of Fishmeal Content in the Diet on the Growth and Sexual Maturation of Olive Flounder (Paralichthys olivaceus) at a Typical Fish Farm. Animals 2021, 11, 2055. [Google Scholar] [CrossRef]
- Renquist, B.J.; Adams, T.E.; Adams, B.M.; Calvert, C.C. Dietary restriction reduces the rate of estradiol clearance in sheep (Ovis aries). J. Anim. Sci. 2008, 86, 1124–1131. [Google Scholar] [CrossRef] [PubMed][Green Version]
- Dawson, A.; King, V.M.; Bentley, G.E.; Ball, G.F. Photoperiodic control of seasonality in birds. J. Biol. Rhythm. 2001, 16, 365–380. [Google Scholar] [CrossRef] [PubMed]
- Kunst, M.; Tso, M.C.; Ghosh, D.D.; Herzog, E.D.; Nitabach, M.N. Rhythmic control of activity and sleep by class B1 GPCRs. Crit. Rev. Biochem. Mol. Biol. 2015, 50, 18–30. [Google Scholar] [CrossRef] [PubMed]
- Bell-Pedersen, D.; Cassone, V.M.; Earnest, D.J.; Golden, S.S.; Hardin, P.E.; Thomas, T.L.; Zoran, M.J. Circadian rhythms from multiple oscillators: Lessons from diverse organisms. Nat. Rev. Genet. 2005, 6, 544–556. [Google Scholar] [CrossRef] [PubMed]
- Natesan, A.; Geetha, L.; Zatz, M. Rhythm and soul in the avian pineal. Cell Tissue Res. 2002, 309, 35–45. [Google Scholar] [CrossRef] [PubMed]
- Wen, J.C.; Dhabhar, F.S.; Prendergast, B.J. Pineal-dependent and -independent effects of photoperiod on immune function in Siberian hamsters (Phodopus sungorus). Horm. Behav. 2007, 51, 31–39. [Google Scholar] [CrossRef]
- Falcón, J.; Besseau, L.; Sauzet, S.; Boeuf, G. Melatonin effects on the hypothalamo-pituitary axis in fish. Trends Endocrinol. Metab. 2007, 18, 81–88. [Google Scholar] [CrossRef]
- Foster, R.G. Melatonin. Curr. Biol. 2021, 31, R1456–R1458. [Google Scholar] [CrossRef]
- Hutton, L.C.; Abbass, M.; Dickinson, H.; Ireland, Z.; Walker, D.W. Neuroprotective properties of melatonin in a model of birth asphyxia in the spiny mouse (Acomys cahirinus). Dev. Neurosci. 2009, 31, 437–451. [Google Scholar] [CrossRef]
- Okatani, Y.; Wakatsuki, A.; Kaneda, C. Melatonin increases activities of glutathione peroxidase and superoxide dismutase in fetal rat brain. J. Pineal Res. 2000, 28, 89–96. [Google Scholar] [CrossRef]
- Witt-Enderby, P.A.; Bennett, J.; Jarzynka, M.J.; Firestine, S.; Melan, M.A. Melatonin receptors and their regulation: Biochemical and structural mechanisms. Life Sci. 2003, 72, 2183–2198. [Google Scholar] [CrossRef]
- Reppert, S.M.; Weaver, D.R.; Cassone, V.M.; Godson, C.; Kolakowski, L.F., Jr. Melatonin receptors are for the birds: Molecular analysis of two receptor subtypes differentially expressed in chick brain. Neuron 1995, 15, 1003–1015. [Google Scholar] [CrossRef]
- Brydon, L.; Petit, L.; de Coppet, P.; Barrett, P.; Morgan, P.J.; Strosberg, A.D.; Jockers, R. Polymorphism and signalling of melatonin receptors. Reprod. Nutr. Dev. 1999, 39, 315–324. [Google Scholar] [CrossRef] [PubMed]
- Zhang, Y.; Li, Y.; Yuan, Y.; Wang, J.; Zhang, S.; Zhu, R.; Wang, Y.; Wu, Y.; Liao, X.; Mi, J. Reducing light exposure enhances the circadian rhythm of the biological clock through interactions with the gut microbiota. Sci. Total Environ. 2023, 858, 160041. [Google Scholar] [CrossRef]
- Geiser, F. Seasonal Expression of Avian and Mammalian Daily Torpor and Hibernation: Not a Simple Summer-Winter Affair. Front. Physiol. 2020, 11, 436. [Google Scholar] [CrossRef] [PubMed]
- Prusik, M.; Lewczuk, B. Roles of Direct Photoreception and the Internal Circadian Oscillator in the Regulation of Melatonin Secretion in the Pineal Organ of the Domestic Turkey: A Novel In Vitro Clock and Calendar Model. Int. J. Mol. Sci. 2019, 20, 4022. [Google Scholar] [CrossRef]
- Lewis, P.D.; Ciacciariello, M.; Gous, R.M. Photorefractoriness in broiler breeders: Sexual maturity and egg production evidence. Br. Poult. Sci. 2003, 44, 634–642. [Google Scholar] [CrossRef] [PubMed]
- Van der Klein, S.A.S.; Bédécarrats, G.Y.; Zuidhof, M.J. The effect of rearing photoperiod on broiler breeder reproductive performance depended on body weight. Poult. Sci. 2018, 97, 3286–3294. [Google Scholar] [CrossRef]
- Poissenot, K.; Moussu, C.; Chesneau, D.; Ramadier, E.; Abi Khalil, R.; Chorfa, A.; Chemineau, P.; Michelin, Y.; Saez, F.; Drevet, J.; et al. Field study reveals morphological and neuroendocrine correlates of seasonal breeding in female water voles, Arvicola terrestris. Gen. Comp. Endocrinol. 2021, 311, 113853. [Google Scholar] [CrossRef]
- Yang, H.M.; Wang, Y.; Wang, Z.Y.; Wang, X.X. Seasonal and photoperiodic regulation of reproductive hormones and related genes in Yangzhou geese. Poult. Sci. 2017, 96, 486–490. [Google Scholar] [CrossRef]
- Bao, Q.; Yao, Y.; Weng, K.; Zheng, M.; Zhang, Y.; Zhang, Y.; Chen, G.; Xu, Q. Research Note: Comparison on laying behavior and clutch traits among Zhedong white geese (Anser cygnoides), Sichuan white geese (Anser cygnoides), and Hungarian geese (Anser anser). Poult. Sci. 2022, 101, 101594. [Google Scholar] [CrossRef]
- Di Fiore, M.M.; Boni, R.; Santillo, A.; Falvo, S.; Gallo, A.; Esposito, S.; Baccari, G.C. D-Aspartic Acid in Vertebrate Reproduction: Animal Models and Experimental Designs. Biomolecules 2019, 9, 445. [Google Scholar] [CrossRef]
- Johnson, P.A. Follicle selection in the avian ovary. Reprod. Domest. Anim. Zuchthyg. 2012, 47 (Suppl. S4), 283–287. [Google Scholar] [CrossRef]
- Sengupta, A.; Kumar Maitra, S. The pineal gland, but not melatonin, is associated with the termination of seasonal testicular activity in an annual reproductive cycle in roseringed parakeet Psittacula krameri. Chronobiol. Int. 2006, 23, 915–933. [Google Scholar] [CrossRef] [PubMed]
- Nichols, D.E. N,N-dimethyltryptamine and the pineal gland: Separating fact from myth. J. Psychopharmacol. 2018, 32, 30–36. [Google Scholar] [CrossRef] [PubMed]
- Gomez, F.; la Fleur, S.E.; Weiner, R.I.; Dallman, M.F.; El Majdoubi, M. Decreased gonadotropin-releasing hormone neuronal activity is associated with decreased fertility and dysregulation of food intake in the female GPR-4 transgenic rat. Endocrinology 2005, 146, 3800–3808. [Google Scholar] [CrossRef][Green Version]
- Wight, P.A.; Mackenzie, G.M. The histochemistry of the pineal gland of the domestic fowl. J. Anat. 1971, 108, 261–273. [Google Scholar]
- Paullada-Salmerón, J.A.; Cowan, M.E.; Loentgen, G.H.; Aliaga-Guerrero, M.; Zanuy, S.; Mañanós, E.L.; Muñoz-Cueto, J.A. The gonadotropin-inhibitory hormone system of fish: The case of sea bass (Dicentrarchus labrax). Gen. Comp. Endocrinol. 2019, 279, 184–195. [Google Scholar] [CrossRef] [PubMed]
- Gheban, B.A.; Rosca, I.A.; Crisan, M. The morphological and functional characteristics of the pineal gland. Med. Pharm. Rep. 2019, 92, 226–234. [Google Scholar] [CrossRef]
- Singh, S.S.; Haldar, C. Peripheral melatonin modulates seasonal immunity and reproduction of Indian tropical male bird Perdicula asiatica. Comp. Biochem. Physiol. Part A Mol. Integr. Physiol. 2007, 146, 446–450. [Google Scholar] [CrossRef]
- Frank, C.L.; Czirok, S.J.; Vincze, C.; Rácz, G.; Szél, A.; Vígh, B. Autonomic nerves terminating on microvessels in the pineal organs of various submammalian vertebrates. Acta Biol. Hung. 2005, 56, 35–41. [Google Scholar] [CrossRef]
- Frink, R.; Krupp, P.P.; Young, R.A. Seasonal ultrastructural variations in pinealocytes of the woodchuck, Marmota monax. J. Morphol. 1978, 158, 91–107. [Google Scholar] [CrossRef]
- McNulty, J.A.; Dombrowski, T.A. Ultrastructural evidence for seasonal changes in pinealocytes of the 13-lined ground squirrel, Spermophilus tridecemlineatus: A qualitative and quantitative study. Anat. Rec. 1980, 196, 387–400. [Google Scholar] [CrossRef] [PubMed]
- Slominski, R.M.; Reiter, R.J.; Schlabritz-Loutsevitch, N.; Ostrom, R.S.; Slominski, A.T. Melatonin membrane receptors in peripheral tissues: Distribution and functions. Mol. Cell. Endocrinol. 2012, 351, 152–166. [Google Scholar] [CrossRef] [PubMed]
- Hirrlinger, J.; Nave, K.A. Adapting brain metabolism to myelination and long-range signal transduction. Glia 2014, 62, 1749–1761. [Google Scholar] [CrossRef]
- Ahn, S.K.; Khalmuratova, R.; Hah, Y.S.; Jeon, S.Y.; Hur, D.G.; Kang, H.S.; Balaban, C.D. Immunohistochemical and biomolecular identification of melatonin 1a and 1b receptors in rat vestibular nuclei. Auris Nasus Larynx 2012, 39, 479–483. [Google Scholar] [CrossRef]
- Vivi, D.D.; Bentley, G.E. Seasonal Reproduction in Vertebrates: Melatonin Synthesis, Binding, and Functionality Using Tinbergen’s Four Questions. Molecules 2018, 23, 652. [Google Scholar] [CrossRef]
- Lee, C.K.; Moon, D.H.; Shin, C.S.; Kim, H.; Yoon, Y.D.; Kang, H.S.; Lee, B.J.; Kang, S.G. Circadian expression of Mel1a and PL-II genes in placenta: Effects of melatonin on the PL-II gene expression in the rat placenta. Mol. Cell. Endocrinol. 2003, 200, 57–66. [Google Scholar] [CrossRef]
- Soares, J.M., Jr.; Masana, M.I.; Erşahin, C.; Dubocovich, M.L. Functional melatonin receptors in rat ovaries at various stages of the estrous cycle. J. Pharmacol. Exp. Ther. 2003, 306, 694–702. [Google Scholar] [CrossRef]
- Thomas, L.; Purvis, C.C.; Drew, J.E.; Abramovich, D.R.; Williams, L.M. Melatonin receptors in human fetal brain: 2-[(125)I]iodomelatonin binding and MT1 gene expression. J. Pineal Res. 2002, 33, 218–224. [Google Scholar] [CrossRef] [PubMed]
- Reiter, R.J.; Rosales-Corral, S.A.; Manchester, L.C.; Tan, D.X. Peripheral reproductive organ health and melatonin: Ready for prime time. Int. J. Mol. Sci. 2013, 14, 7231–7272. [Google Scholar] [CrossRef]
- Borg, B.; Ekström, P. Gonadal effects of melatonin in the three-spined stickleback, Gasterosteus aculeatus L., during different seasons and photoperiods. Reprod. Nutr. Dev. 1981, 21, 919–927. [Google Scholar] [CrossRef]
- Migaud, H.; Taylor, J.F.; Taranger, G.L.; Davie, A.; Cerdá-Reverter, J.M.; Carrillo, M.; Hansen, T.; Bromage, N.R. A comparative ex vivo and in vivo study of day and night perception in teleosts species using the melatonin rhythm. J. Pineal Res. 2006, 41, 42–52. [Google Scholar] [CrossRef] [PubMed]
- Kelestimur, H.; Ozcan, M.; Kacar, E.; Alcin, E.; Yılmaz, B.; Ayar, A. Melatonin elicits protein kinase C-mediated calcium response in immortalized GT1-7 GnRH neurons. Brain Res. 2012, 1435, 24–28. [Google Scholar] [CrossRef] [PubMed]
- Roy, D.; Belsham, D.D. Melatonin receptor activation regulates GnRH gene expression and secretion in GT1-7 GnRH neurons. Signal transduction mechanisms. J. Biol. Chem. 2002, 277, 251–258. [Google Scholar] [CrossRef]
- Kazeto, Y. Studies on the mechanism of production and function of sex steroid hormones in fish. Nippon. Suisan Gakkaishi 2008, 74, 577–579. [Google Scholar] [CrossRef]
- Kelly, M.J.; Rønnekleiv, O.K. Control of CNS neuronal excitability by estrogens via membrane-initiated signaling. Mol. Cell. Endocrinol. 2009, 308, 17–25. [Google Scholar] [CrossRef]
- Caro, S.P.; Cornil, C.A.; van Oers, K.; Visser, M.E. Personality and gonadal development as sources of individual variation in response to GnRH challenge in female great tits. Proc. Biol. Sci. 2019, 286, 20190142. [Google Scholar] [CrossRef] [PubMed]
- Zhou, J.F.; Zadworny, D.; Guémené, D.; Kuhnlein, U. Molecular cloning, tissue distribution, and expression of the prolactin receptor during various reproductive states in Meleagris gallopavo. Biol. Reprod. 1996, 55, 1081–1090. [Google Scholar] [CrossRef]
- Huang, Y.M.; Shi, Z.D.; Liu, Z.; Liu, Y.; Li, X.W. Endocrine regulations of reproductive seasonality, follicular development and incubation in Magang geese. Anim. Reprod. Sci. 2008, 104, 344–358. [Google Scholar] [CrossRef]
- Zhang, X.; Kang, B.; Zhang, L.N.; Guo, J.R.; Jiang, D.M.; Ji, H.; Zhen, L.; Yang, H.M. Gene expression profiles of LH, prolactin and their receptors in female Zi geese (Anser cygnoides) during development. Folia Biol. 2013, 61, 59–64. [Google Scholar] [CrossRef][Green Version]







| Variable | Season | Number | Long Diameter (μm) | Cell Height (μm) |
|---|---|---|---|---|
| Mean | SE | 29.33 b | 70.10 b | 18.25 a |
| SS | 26.16 b | 51.40 b | 12.26 b | |
| AE | 36.16 a | 66.93 b | 18.43 a | |
| WS | 35.83 a | 107.55 a | 19.96 a | |
| Pooled SEM | 2.23 | 8.20 | 1.50 | |
| F (df) | 9.822 (5) | 16.871 (5) | 10.218 (5) | |
| p-value | 0.000 | 0.000 | 0.000 | |
| Gene Name | Accession Number | Primer Sequence (5′–3′) | PCR Product (bp) |
|---|---|---|---|
| Aanat | XM_048064549.1 | F: GGTAAGCCCACGGTTCTGTT | 125 |
| R: CTTCCCTCCGGGACAATTCC | |||
| Mel-1a | XM_048078352.1 | F: TCATGCACGTTTGCACAGTC | 169 |
| R: GTGGTCTCAGTCTGGGGTTG | |||
| Mel-1b | XM_013178069.2 | F: CACGGTGGTGGACATCT | 139 |
| R: CAGTGGGTATGGATACAAGG | |||
| Mel-1c | XM_048075512.1 | F: CAGATAAGTGGGTTCCTGATGGG | 103 |
| R: ACCGAAGGCTGTGGCAGATGTAG | |||
| GnRHa | DQ023158 | F: GAAGATCTTGGTCGGTGTCCTCCTGT | 262 |
| R: AATCTCCTTTCTTCTGGCTTCTCCTTC | |||
| FSHβ | XM_013177587.2 | F: CACCAGTATCATCCGTTCAGC | 153 |
| R: CAGTGCTATCAGTGTCACAGGTC | |||
| FSHR | XM_013192471.2 | F: TGCCAGGTCACGGATTAGAAC | 165 |
| R: ATTCAGTGTTTTGTCTTTTCCAGT | |||
| LHb | DQ023159 | F: GGTGTATCGCAGCCCTTTG | 133 |
| R: TATCAGAGCCACGGGGAGG | |||
| LHR | XM_048078485.1 | F: CTCTGTGATAACTTGCGTAT | 119 |
| R: AAGGCATGACTGTGGAT | |||
| PRL | XM_013184821.2 | F: CCTGAAGACAAGGAGCAAGC | 222 |
| R: AGAATGAACCCGCCCAAC | |||
| PRLR | XM_048051239.1 | F: GCCTTTATCCTACCACCAGTTCC | 175 |
| R: GATCCTCGCTGTCCTCTACCTCT | |||
| GAPDH | XM_013199522.2 | F: TCGGAGTCAACGGATTTGGC | 175 |
| R: TTCTCAGCCTTGACTGTGCC |
Disclaimer/Publisher’s Note: The statements, opinions and data contained in all publications are solely those of the individual author(s) and contributor(s) and not of MDPI and/or the editor(s). MDPI and/or the editor(s) disclaim responsibility for any injury to people or property resulting from any ideas, methods, instructions or products referred to in the content. |
© 2023 by the authors. Licensee MDPI, Basel, Switzerland. This article is an open access article distributed under the terms and conditions of the Creative Commons Attribution (CC BY) license (https://creativecommons.org/licenses/by/4.0/).
Share and Cite
Bao, Q.; Gu, W.; Song, L.; Weng, K.; Cao, Z.; Zhang, Y.; Zhang, Y.; Ji, T.; Xu, Q.; Chen, G. The Photoperiod-Driven Cyclical Secretion of Pineal Melatonin Regulates Seasonal Reproduction in Geese (Anser cygnoides). Int. J. Mol. Sci. 2023, 24, 11998. https://doi.org/10.3390/ijms241511998
Bao Q, Gu W, Song L, Weng K, Cao Z, Zhang Y, Zhang Y, Ji T, Xu Q, Chen G. The Photoperiod-Driven Cyclical Secretion of Pineal Melatonin Regulates Seasonal Reproduction in Geese (Anser cygnoides). International Journal of Molecular Sciences. 2023; 24(15):11998. https://doi.org/10.3390/ijms241511998
Chicago/Turabian StyleBao, Qiang, Wang Gu, Lina Song, Kaiqi Weng, Zhengfeng Cao, Yu Zhang, Yang Zhang, Ting Ji, Qi Xu, and Guohong Chen. 2023. "The Photoperiod-Driven Cyclical Secretion of Pineal Melatonin Regulates Seasonal Reproduction in Geese (Anser cygnoides)" International Journal of Molecular Sciences 24, no. 15: 11998. https://doi.org/10.3390/ijms241511998
APA StyleBao, Q., Gu, W., Song, L., Weng, K., Cao, Z., Zhang, Y., Zhang, Y., Ji, T., Xu, Q., & Chen, G. (2023). The Photoperiod-Driven Cyclical Secretion of Pineal Melatonin Regulates Seasonal Reproduction in Geese (Anser cygnoides). International Journal of Molecular Sciences, 24(15), 11998. https://doi.org/10.3390/ijms241511998

