Long-Term Treatment with Cannabidiol-Enriched Cannabis Extract Induces Synaptic Changes in the Adolescent Rat Hippocampus
Abstract
1. Introduction
2. Results
2.1. CBD-Enriched Extract Has No Negative Impact on Animal Growth from Adolescence to Early Adulthood
2.2. CBD-Enriched Extracts Do Not Induce Hypolocomotion and Short-Term Memory Impairment in Healthy Rats
2.3. CBD-Enriched Extract Modulates Protein Levels of Synaptic Plasticity and Astrogliosis Markers in Hippocampus
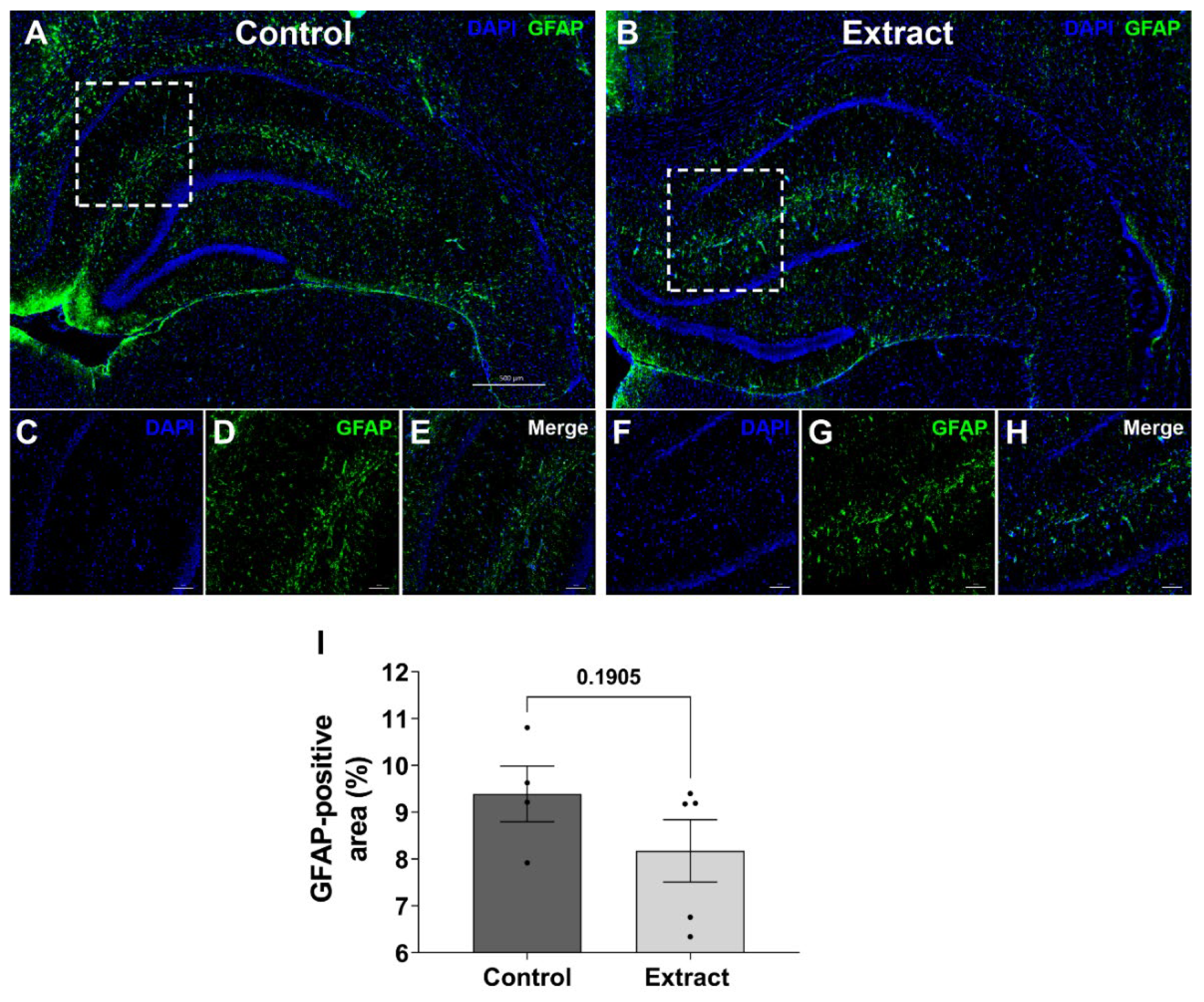
2.4. GFAP-Positive Staining in Hippocampus Was Not Altered after Treatment
2.5. CBD-Enriched Extracts Reduce Microglial Cell Complexity in Subregions of Hippocampus
2.6. Phagocytic Activity of Microglial Cells Was Not Modulated by CBD-Enriched Extract
3. Discussion
4. Materials and Methods
4.1. Cannabis Extract Preparation and Analysis
4.2. Animals and Extract Administration
4.3. Metabolic Cage
4.4. Behavioural Tests
4.5. Open Field
4.6. Novel Object Recognition (NOR) Test
4.7. Western Blotting
4.8. Immunohistochemistry and Image Acquisition
4.9. Microglia Morphology Analysis
4.10. Phagocytosis Analysis
4.11. Statistical Analysis
5. Conclusions
Author Contributions
Funding
Institutional Review Board Statement
Data Availability Statement
Conflicts of Interest
References
- Russo, E.B. History of Cannabis and Its Preparations in Saga, Science, and Sobriquet. Chem. Biodivers 2007, 4, 1614–1648. [Google Scholar] [CrossRef] [PubMed]
- Flores-Sanchez, I.J.; Verpoorte, R. Secondary metabolism in cannabis. Phytochem Rev 2008, 7, 615–639. [Google Scholar] [CrossRef]
- Beardsley, P.M.; Scimeca, J.A.; Martin, B.R. Studies on the Agonistic Activity of Δ9-11-Tetrahydrocannabinol in Mice, Dogs and Rhesus Monkeys and Its Interactions with Δ9-Tetrahydrocannabinol. J. Pharmacol. Exp. Ther. 1987, 241, 521–526. [Google Scholar]
- Martin, B.R.; Compton, D.R.; Little, P.J.; Martin, T.J.; Beardsley, P.M. Pharmacological Evaluation of Agonistic and Antagonistic Activity of Cannabinoids. NIDA Res. Monogr. 1987, 79, 108–122. [Google Scholar] [PubMed]
- de Almeida, D.L.; Devi, L.A. Diversity of Molecular Targets and Signaling Pathways for CBD. Pharmacol. Res. Perspect. 2020, 8, e00682. [Google Scholar] [CrossRef]
- Ribeiro, A.; Ferraz-De-Paula, V.; Pinheiro, M.L.; Vitoretti, L.B.; Mariano-Souza, D.P.; Quinteiro-Filho, W.M.; Akamine, A.T.; Almeida, V.I.; Quevedo, J.; Dal-Pizzol, F.; et al. Cannabidiol, a Non-Psychotropic Plant-Derived Cannabinoid, Decreases Inflammation in a Murine Model of Acute Lung Injury: Role for the Adenosine A 2A Receptor. Eur. J. Pharmacol. 2012, 678, 78–85. [Google Scholar] [CrossRef]
- Hess, E.J.; Moody, K.A.; Geffrey, A.L.; Pollack, S.F.; Skirvin, L.A.; Bruno, P.L.; Paolini, J.L.; Thiele, E.A. Cannabidiol as a New Treatment for Drug-Resistant Epilepsy in Tuberous Sclerosis Complex. Epilepsia 2016, 57, 1617–1624. [Google Scholar] [CrossRef]
- Mao, K.; You, C.; Lei, D.; Zhang, H. High Dosage of Cannabidiol (CBD) Alleviates Pentylenetetrazole-Induced Epilepsy in Rats by Exerting an Anticonvulsive Effect. Int. J. Clin. Exp. Med. 2015, 8, 8820–8827. [Google Scholar]
- Zou, S.; Kumar, U. Cannabinoid Receptors and the Endocannabinoid System: Signaling and Function in the Central Nervous System. Int. J. Mol. Sci. 2018, 19, 833. [Google Scholar] [CrossRef]
- de Melo Reis, R.A.; Isaac, A.R.; Freitas, H.R.; de Almeida, M.M.; Schuck, P.F.; Ferreira, G.C.; Andrade-Da-Costa, B.L.d.S.; Trevenzoli, I.H. Quality of Life and a Surveillant Endocannabinoid System. Front. Neurosci. 2021, 15, 1409. [Google Scholar] [CrossRef]
- de Fonseca, F.R.; del Arco, I.; Bermudez-Silva, F.J.; Bilbao, A.; Cippitelli, A.; Navarro, M. The Endocannabinoid System: Physiology and Pharmacology. Alcohol Alcohol. 2005, 40, 2–14. [Google Scholar] [CrossRef] [PubMed]
- Katona, I.; Freund, T.F. Endocannabinoid Signaling as a Synaptic Circuit Breaker in Neurological Disease. Nat. Med. 2008, 14, 923–930. [Google Scholar] [CrossRef] [PubMed]
- Molina-Holgado, E.; Vela, J.M.; Arévalo-Martín, A.; Almazán, G.; Molina-Holgado, F.; Borrell, J.; Guaza, C. Cannabinoids Promote Oligodendrocyte Progenitor Survival: Involvement of Cannabinoid Receptors and Phosphatidylinositol-3 Kinase/Akt Signaling. J. Neurosci. 2002, 22, 9742. [Google Scholar] [CrossRef] [PubMed]
- Paes-Colli, Y.; Trindade, P.M.P.; Vitorino, L.C.; Piscitelli, F.; Iannotti, F.A.; Campos, R.M.P.; Isaac, A.R.; de Aguiar, A.F.L.; Allodi, S.; de Mello, F.G.; et al. Activation of Cannabinoid Type 1 Receptor (CB1) Modulates Oligodendroglial Process Branching Complexity in Rat Hippocampal Cultures Stimulated by Olfactory Ensheathing Glia-Conditioned Medium. Front. Cell Neurosci. 2023, 17, 1134130. [Google Scholar] [CrossRef] [PubMed]
- Sánchez, C.; Galve-Roperh, I.; Rueda, D.; Guzmán, M. Involvement of Sphingomyelin Hydrolysis and the Mitogen-Activated Protein Kinase Cascade in the Δ9-Tetrahydrocannabinol-Induced Stimulation of Glucose Metabolism in Primary Astrocytes. Mol. Pharmacol. 1998, 54, 834. [Google Scholar] [CrossRef]
- Blázquez, C.; Sánchez, C.; Daza, A.; Galve-Roperh, I.; Guzmán, M. The Stimulation of Ketogenesis by Cannabinoids in Cultured Astrocytes Defines Carnitine Palmitoyltransferase I as a New Ceramide-Activated Enzyme. J. Neurochem. 1999, 72, 1759–1768. [Google Scholar] [CrossRef]
- Kőszeghy, Á.; Kovács, A.; Bíró, T.; Szücs, P.; Vincze, J.; Hegyi, Z.; Antal, M.; Pál, B. Endocannabinoid Signaling Modulates Neurons of the Pedunculopontine Nucleus (PPN) via Astrocytes. Brain Struct. Funct. 2015, 220, 3023–3041. [Google Scholar] [CrossRef]
- Sagredo, O.; González, S.; Aroyo, I.; Pazos, M.R.; Benito, C.; Lastres-Becker, I.; Romero, J.P.; Tolón, R.M.; Mechoulam, R.; Brouillet, E.; et al. Cannabinoid CB2 Receptor Agonists Protect the Striatum against Malonate Toxicity: Relevance for Huntington’s Disease. Glia 2009, 57, 1154–1167. [Google Scholar] [CrossRef]
- Palazuelos, J.; Aguado, T.; Pazos, M.R.; Julien, B.; Carrasco, C.; Resel, E.; Sagredo, O.; Benito, C.; Romero, J.; Azcoitia, I.; et al. Microglial CB2 Cannabinoid Receptors Are Neuroprotective in Huntington’s Disease Excitotoxicity. Brain 2009, 132, 3152–3164. [Google Scholar] [CrossRef]
- Chung, Y.C.; Shin, W.H.; Baek, J.Y.; Cho, E.J.; Baik, H.H.; Kim, S.R.; Won, S.Y.; Jin, B.K. CB2 Receptor Activation Prevents Glial-Derived Neurotoxic Mediator Production, BBB Leakage and Peripheral Immune Cell Infiltration and Rescues Dopamine Neurons in the MPTP Model of Parkinson’s Disease. Exp. Mol. Med. 2016, 48, e205. [Google Scholar] [CrossRef]
- Ligresti, A.; De Petrocellis, L.; Di Marzo, V. From Phytocannabinoids to Cannabinoid Receptors and Endocannabinoids: Pleiotropic Physiological and Pathological Roles through Complex Pharmacology. Physiol. Rev. 2016, 96, 1593–1659. [Google Scholar] [CrossRef] [PubMed]
- Devinsky, O.; Marsh, E.; Friedman, D.; Thiele, E.; Laux, L.; Sullivan, J.; Miller, I.; Flamini, R.; Wilfong, A.; Filloux, F.; et al. Cannabidiol in Patients with Treatment-Resistant Epilepsy: An Open-Label Interventional Trial. Lancet. Neurol. 2016, 15, 270–278. [Google Scholar] [CrossRef] [PubMed]
- Hausman-Kedem, M.; Menascu, S.; Kramer, U. Efficacy of CBD-Enriched Medical Cannabis for Treatment of Refractory Epilepsy in Children and Adolescents—An Observational, Longitudinal Study. Brain Dev. 2018, 40, 544–551. [Google Scholar] [CrossRef] [PubMed]
- Devinsky, O.; Verducci, C.; Thiele, E.A.; Laux, L.C.; Patel, A.D.; Filloux, F.; Szaflarski, J.P.; Wilfong, A.; Clark, G.D.; Park, Y.D.; et al. Open-Label Use of Highly Purified CBD (Epidiolex®) in Patients with CDKL5 Deficiency Disorder and Aicardi, Dup15q, and Doose Syndromes. Epilepsy Behav. 2018, 86, 131–137. [Google Scholar] [CrossRef]
- Szaflarski, J.P.; Bebin, E.M.; Cutter, G.; DeWolfe, J.; Dure, L.S.; Gaston, T.E.; Kankirawatana, P.; Liu, Y.; Singh, R.; Standaert, D.G.; et al. Cannabidiol Improves Frequency and Severity of Seizures and Reduces Adverse Events in an Open-Label Add-on Prospective Study. Epilepsy Behav. 2018, 87, 131–136. [Google Scholar] [CrossRef]
- Barchel, D.; Stolar, O.; De-Haan, T.; Ziv-Baran, T.; Saban, N.; Fuchs, D.O.; Koren, G.; Berkovitch, M. Oral Cannabidiol Use in Children with Autism Spectrum Disorder to Treat Related Symptoms and Co-Morbidities. Front. Pharmacol 2019, 9, 1521. [Google Scholar] [CrossRef]
- Fleury-Teixeira, P.; Caixeta, F.V.; da Silva, L.C.R.; Brasil-Neto, J.P.; Malcher-Lopes, R. Effects of Cbd-Enriched Cannabis Sativa Extract on Autism Spectrum Disorder Symptoms: An Observational Study of 18 Participants Undergoing Compassionate Use. Front. Neurol. 2019, 10, 1145. [Google Scholar] [CrossRef]
- Sturman, D.A.; Moghaddam, B. The Neurobiology of Adolescence: Changes in Brain Architecture, Functional Dynamics, and Behavioral Tendencies. Neurosci. Biobehav. Rev. 2011, 35, 1704–1712. [Google Scholar] [CrossRef]
- Meyer, H.C.; Lee, F.S.; Gee, D.G. The Role of the Endocannabinoid System and Genetic Variation in Adolescent Brain Development. Neuropsychopharmacology 2018, 43, 21–33. [Google Scholar] [CrossRef]
- Franco, R.; Rivas-Santisteban, R.; Reyes-Resina, I.; Casanovas, M.; Pérez-Olives, C.; Ferreiro-Vera, C.; Navarro, G.; Sánchez de Medina, V.; Nadal, X. Pharmacological Potential of Varinic-, Minor-, and Acidic Phytocannabinoids. Pharmacol. Res. 2020, 158, 104801. [Google Scholar] [CrossRef]
- Lowe, H.; Steele, B.; Bryant, J.; Toyang, N.; Ngwa, W. Non-Cannabinoid Metabolites of Cannabis Sativa l. With Therapeutic Potential. Plants 2021, 10, 400. [Google Scholar] [CrossRef]
- Finlay, D.B.; Sircombe, K.J.; Nimick, M.; Jones, C.; Glass, M. Terpenoids from Cannabis do not Mediate an Entourage Effect by Acting at Cannabinoid Receptors. Front. Pharmacol. 2020, 11, 359. [Google Scholar] [CrossRef]
- Blasco-Benito, S.; Seijo-Vila, M.; Caro-Villalobos, M.; Tundidor, I.; Andradas, C.; García-Taboada, E.; Wade, J.; Smith, S.; Guzmán, M.; Pérez-Gómez, E.; et al. Appraising the “Entourage Effect”: Antitumor Action of a Pure Cannabinoid versus a Botanical Drug Preparation in Preclinical Models of Breast Cancer. Biochem. Pharmacol. 2018, 157, 285–293. [Google Scholar] [CrossRef]
- Ferber, S.G.; Namdar, D.; Hen-Shoval, D.; Eger, G.; Koltai, H.; Shoval, G.; Shbiro, L.; Weller, A. The “Entourage Effect”: Terpenes Coupled with Cannabinoids for the Treatment of Mood Disorders and Anxiety Disorders. Curr. Neuropharmacol. 2019, 18, 87–96. [Google Scholar] [CrossRef] [PubMed]
- Oliveira, C.C.; de Oliveira, C.V.; de Grigoletto, J.; Ribeiro, L.R.; Funck, V.R.; Grauncke, A.C.B.; Souza, T.L.; de Souto, N.S.; Furian, A.F.; Menezes, I.R.A.; et al. Anticonvulsant Activity of β-Caryophyllene against Pentylenetetrazol-Induced Seizures. Epilepsy Behav. 2016, 56, 26–31. [Google Scholar] [CrossRef] [PubMed]
- Zamberletti, E.; Gabaglio, M.; Woolley-Roberts, M.; Bingham, S.; Rubino, T.; Parolaro, D. Cannabidivarin Treatment Ameliorates Autism-Like Behaviors and Restores Hippocampal Endocannabinoid System and Glia Alterations Induced by Prenatal Valproic Acid Exposure in Rats. Front. Cell Neurosci. 2019, 13, 367. [Google Scholar] [CrossRef] [PubMed]
- Paes-Colli, Y.; Aguiar, A.F.L.; Isaac, A.R.; Ferreira, B.K.; Campos, R.M.P.; Trindade, P.M.P.; de Melo Reis, R.A.; Sampaio, L.S. Phytocannabinoids and Cannabis-Based Products as Alternative Pharmacotherapy in Neurodegenerative Diseases: From Hypothesis to Clinical Practice. Front. Cell Neurosci. 2022, 16, 917164. [Google Scholar] [CrossRef] [PubMed]
- Campos, R.M.P.; Aguiar, A.F.L.; Paes-Colli, Y.; Trindade, P.M.P.; Ferreira, B.K.; de Melo Reis, R.A.; Sampaio, L.S. Cannabinoid Therapeutics in Chronic Neuropathic Pain: From Animal Research to Human Treatment. Front. Physiol. 2021, 12, 785176. [Google Scholar] [CrossRef] [PubMed]
- Drumond, A.; Madeira, N.; Fonseca, R. Endocannabinoid Signaling and Memory Dynamics: A Synaptic Perspective. Neurobiol. Learn Mem. 2017, 138, 62–77. [Google Scholar] [CrossRef]
- Fernandez-Trapero, M.; Espejo-Porras, F.; Rodriguez-Cueto, C.; Coates, J.R.; Perez-Diaz, C.; De Lago, E.; Fernandez-Ruiz, J. Upregulation of CB2 Receptors in Reactive Astrocytes in Canine Degenerative Myelopathy, a Disease Model of Amyotrophic Lateral Sclerosis. DMM Dis. Models Mech. 2017, 10, 551–558. [Google Scholar] [CrossRef]
- Rodríguez-Cueto, C.; Gómez-Almería, M.; García Toscano, L.; Romero, J.; Hillard, C.J.; de Lago, E.; Fernández-Ruiz, J. Inactivation of the CB2 Receptor Accelerated the Neuropathological Deterioration in TDP-43 Transgenic Mice, a Model of Amyotrophic Lateral Sclerosis. Brain Pathol. 2021, 31, e12972. [Google Scholar] [CrossRef]
- Fields, J.A.; Swinton, M.K.; Montilla-Perez, P.; Ricciardelli, E.; Telese, F. The Cannabinoid Receptor Agonist, WIN-55212-2, Suppresses the Activation of Proinflammatory Genes Induced by Interleukin 1 Beta in Human Astrocytes. Cannabis Cannabinoid. Res. 2022, 7, 78–92. [Google Scholar] [CrossRef]
- Eskelinen, E.L. Roles of LAMP-1 and LAMP-2 in Lysosome Biogenesis and Autophagy. Mol. Aspects Med. 2006, 27, 495–502. [Google Scholar]
- Aran, A.; Cayam-Rand, D. Medical Cannabis in Children. Rambam. Maimonides Med. J. 2020, 11, 3. [Google Scholar] [CrossRef]
- Zolotov, Y.; Gruber, S.A. Cannabis and Aging: Research Remains in Its Infancy. Am. J. Drug Alcohol Abus. 2021, 47, 523–526. [Google Scholar] [CrossRef]
- Pamplona, F.A.; Da Silva, L.R.; Coan, A.C. Potential Clinical Benefits of CBD-Rich Cannabis Extracts over Purified CBD in Treatment-Resistant Epilepsy: Observational Data Meta-Analysis. Front. Neurol. 2018, 9, 759. [Google Scholar] [CrossRef]
- Koch, M.; Varela, L.; Kim, J.G.; Kim, J.D.; Hernández-Nuño, F.; Simonds, S.E.; Castorena, C.M.; Vianna, C.R.; Elmquist, J.K.; Morozov, Y.M.; et al. Hypothalamic POMC Neurons Promote Cannabinoid-Induced Feeding. Nature 2015, 519, 45–50. [Google Scholar] [CrossRef]
- Cota, D.; Marsicano, G.; Tschöp, M.; Grübler, Y.; Flachskamm, C.; Schubert, M.; Auer, D.; Yassouridis, A.; Thöne-Reineke, C.; Ortmann, S.; et al. The Endogenous Cannabinoid System Affects Energy Balance via Central Orexigenic Drive and Peripheral Lipogenesis. J. Clin. Investig. 2003, 112, 423–431. [Google Scholar] [CrossRef]
- Verty, A.N.A.; McFarlane, J.R.; McGregor, I.S.; Mallet, P.E. Evidence for an Interaction between CB1 Cannabinoid and Oxytocin Receptors in Food and Water Intake. Neuropharmacology 2004, 47, 593–603. [Google Scholar] [CrossRef]
- Caraballo, R.H.; Flesler, S.; Armeno, M.; Fortini, S.; Agustinho, A.; Mestre, G.; Cresta, A.; Buompadre, M.C.; Escobal, N. Ketogenic Diet in Pediatric Patients with Refractory Focal Status Epilepticus. Epilepsy Res. 2014, 108, 1912–1916. [Google Scholar] [CrossRef]
- Zupec-Kania, B.A.; Spellman, E. An Overview of the Ketogenic Diet for Pediatric Epilepsy. Nutr. Clin. Pract. 2008, 23, 589–596. [Google Scholar] [CrossRef] [PubMed]
- Howlett, A.C.; Barth, F.; Bonner, T.I.; Cabral, G.; Casellas, P.; Devane, W.A.; Felder, C.C.; Herkenham, M.; Mackie, K.; Martin, B.R.; et al. International Union of Pharmacology. XXVII. Classification of Cannabinoid Receptors. Pharmacol. Rev. 2002, 54, 161–202. [Google Scholar] [CrossRef]
- Anderson, L.L.; Low, I.K.; McGregor, I.S.; Arnold, J.C. Interactions between Cannabidiol and Δ9-Tetrahydrocannabinol in Modulating Seizure Susceptibility and Survival in a Mouse Model of Dravet Syndrome. Br. J. Pharmacol. 2020, 177, 4261–4274. [Google Scholar] [CrossRef] [PubMed]
- Cristino, L.; Bisogno, T.; Di Marzo, V. Cannabinoids and the Expanded Endocannabinoid System in Neurological Disorders. Nat. Rev. Neurol. 2020, 16, 9–29. [Google Scholar] [CrossRef] [PubMed]
- Castillo, P.E.; Younts, T.J.; Chávez, A.E.; Hashimotodani, Y. Endocannabinoid Signaling and Synaptic Function. Neuron 2012, 76, 70–81. [Google Scholar] [CrossRef]
- Pamplona, F.A.; Takahashi, R.N. WIN 55212-2 Impairs Contextual Fear Conditioning through the Activation of CB1 Cannabinoid Receptors. Neurosci. Lett. 2006, 397, 88–92. [Google Scholar] [CrossRef]
- Barbieri, M.; Ossato, A.; Canazza, I.; Trapella, C.; Borelli, A.C.; Beggiato, S.; Rimondo, C.; Serpelloni, G.; Ferraro, L.; Marti, M. Synthetic Cannabinoid JWH-018 and Its Halogenated Derivatives JWH-018-Cl and JWH-018-Br Impair Novel Object Recognition in Mice: Behavioral, Electrophysiological and Neurochemical Evidence. Neuropharmacology 2016, 109, 254–269. [Google Scholar] [CrossRef]
- Fadda, P.; Robinson, L.; Fratta, W.; Pertwee, R.G.; Riedel, G. Differential Effects of THC- or CBD-Rich Cannabis Extracts on Working Memory in Rats. Neuropharmacology 2004, 47, 1170–1179. [Google Scholar] [CrossRef]
- Osborne, A.L.; Solowij, N.; Babic, I.; Huang, X.F.; Weston-Green, K. Improved Social Interaction, Recognition and Working Memory with Cannabidiol Treatment in a Prenatal Infection (Poly I:C) Rat Model. Neuropsychopharmacology 2017, 42, 1447–1457. [Google Scholar] [CrossRef]
- Cheng, D.; Low, J.K.; Logge, W.; Garner, B.; Karl, T. Chronic Cannabidiol Treatment Improves Social and Object Recognition in Double Transgenic APPswe/PS1ΔE9 Mice. Psychopharmacology 2014, 231, 3009–3017. [Google Scholar] [CrossRef]
- Kreilaus, F.; Przybyla, M.; Ittner, L.; Karl, T. Cannabidiol (CBD) Treatment Improves Spatial Memory in 14-Month-Old Female TAU58/2 Transgenic Mice. Behav. Brain Res. 2022, 425, 113812. [Google Scholar] [CrossRef] [PubMed]
- Peça, J.; Feng, G. Cellular and Synaptic Network Defects in Autism. Curr. Opin. Neurobiol. 2012, 22, 866–872. [Google Scholar] [CrossRef] [PubMed]
- Barker-Haliski, M.; Steve White, H. Glutamatergic Mechanisms Associated with Seizures and Epilepsy. Cold Spring Harb. Perspect. Med. 2015, 5, a022863. [Google Scholar] [CrossRef] [PubMed]
- Murty, V.P.; Calabro, F.; Luna, B. The Role of Experience in Adolescent Cognitive Development: Integration of Executive, Memory, and Mesolimbic Systems. Neurosci. Biobehav. Rev. 2016, 70, 46–58. [Google Scholar] [CrossRef]
- Calabro, F.J.; Murty, V.P.; Jalbrzikowski, M.; Tervo-Clemmens, B.; Luna, B. Development of Hippocampal-Prefrontal Cortex Interactions through Adolescence. Cereb. Cortex. 2020, 30, 1548–1558. [Google Scholar] [CrossRef]
- Hayakawa, K.; Mishima, K.; Hazekawa, M.; Sano, K.; Irie, K.; Orito, K.; Egawa, T.; Kitamura, Y.; Uchida, N.; Nishimura, R.; et al. Cannabidiol Potentiates Pharmacological Effects of Δ9-Tetrahydrocannabinol via CB1 Receptor-Dependent Mechanism. Brain Res. 2008, 1188, 157–164. [Google Scholar] [CrossRef]
- Gabaglio, M.; Zamberletti, E.; Manenti, C.; Parolaro, D.; Rubino, T. Long-Term Consequences of Adolescent Exposure to THC-Rich/CBD-Poor and CBD-Rich/THC-Poor Combinations: A Comparison with Pure THC Treatment in Female Rats. Int. J. Mol. Sci. 2021, 22, 8899. [Google Scholar] [CrossRef]
- Franzen, J.M.; Vanz, F.; Werle, I.; Guimarães, F.S.; Bertoglio, L.J. Cannabidiol Impairs Fear Memory Reconsolidation in Female Rats through Dorsal Hippocampus CB1 but Not CB2 Receptor Interaction. Eur. Neuropsychopharmacol. 2022, 64, 7–18. [Google Scholar] [CrossRef]
- Stern, C.A.J.; da Silva, T.R.; Raymundi, A.M.; de Souza, C.P.; Hiroaki-Sato, V.A.; Kato, L.; Guimarães, F.S.; Andreatini, R.; Takahashi, R.N.; Bertoglio, L.J. Cannabidiol Disrupts the Consolidation of Specific and Generalized Fear Memories via Dorsal Hippocampus CB1 and CB2 Receptors. Neuropharmacology 2017, 125, 220–230. [Google Scholar] [CrossRef]
- Raymundi, A.M.; da Silva, T.R.; Zampronio, A.R.; Guimarães, F.S.; Bertoglio, L.J.; Stern, C.A.J. A Time-Dependent Contribution of Hippocampal CB1, CB2 and PPARγ Receptors to Cannabidiol-Induced Disruption of Fear Memory Consolidation. Br. J. Pharmacol. 2020, 177, 945–957. [Google Scholar] [CrossRef]
- Marsicano, G.; Goodenough, S.; Monory, K.; Hermann, H.; Eder, M.; Cannich, A.; Azad, S.C.; Cascio, M.G.; Ortega-Gutiérrez, S.; Van der Stelt, M.; et al. CB1 Cannabinoid Receptors and On-Demand Defense against Excitotoxicity. Science 2003, 302, 84–88. [Google Scholar] [CrossRef]
- Crupi, R.; Impellizzeri, D.; Cuzzocrea, S. Role of Metabotropic Glutamate Receptors in Neurological Disorders. Front. Mol. Neurosci. 2019, 12, 20. [Google Scholar] [CrossRef] [PubMed]
- Li, W.; Xu, X.; Pozzo-Miller, L. Excitatory Synapses Are Stronger in the Hippocampus of Rett Syndrome Mice Due to Altered Synaptic Trafficking of AMPA-Type Glutamate Receptors. Proc. Natl. Acad. Sci. USA 2016, 113, E1575–E1584. [Google Scholar] [CrossRef] [PubMed]
- Kim, J.W.; Park, K.; Kang, R.J.; Gonzales, E.L.T.; Kim, D.G.; Oh, H.A.; Seung, H.; Ko, M.J.; Kwon, K.J.; Kim, K.C.; et al. Pharmacological Modulation of AMPA Receptor Rescues Social Impairments in Animal Models of Autism. Neuropsychopharmacology 2019, 44, 314–323. [Google Scholar] [CrossRef] [PubMed]
- Yu, Y.; Yang, Z.; Jin, B.; Qin, X.; Zhu, X.; Sun, J.; Huo, L.; Wang, R.; Shi, Y.; Jia, Z.; et al. Cannabidiol Inhibits Febrile Seizure by Modulating AMPA Receptor Kinetics through Its Interaction with the N-Terminal Domain of GluA1/GluA2. Pharmacol. Res. 2020, 161, 105128. [Google Scholar] [CrossRef] [PubMed]
- Chevaleyre, V.; Takahashi, K.A.; Castillo, P.E. Endocannabinoid-Mediated Synaptic Plasticity in the CNS. Annu. Rev. Neurosci. 2006, 29, 37–76. [Google Scholar] [CrossRef] [PubMed]
- Béïque, J.C.; Andrade, R. PSD-95 Regulates Synaptic Transmission and Plasticity in Rat Cerebral Cortex. J. Physiol. 2003, 546, 859–867. [Google Scholar] [CrossRef]
- Dore, K.; Carrico, Z.; Alfonso, S.; Marino, M.; Koymans, K.; Kessels, H.W.; Malinow, R. PSD-95 Protects Synapses from β-Amyloid. Cell Rep. 2021, 35, 109194. [Google Scholar] [CrossRef]
- Rodríguez-Palmero, A.; Boerrigter, M.M.; Gómez-Andrés, D.; Aldinger, K.A.; Marcos-Alcalde, Í.; Popp, B.; Everman, D.B.; Lovgren, A.K.; Arpin, S.; Bahrambeigi, V.; et al. DLG4-Related Synaptopathy: A New Rare Brain Disorder. Genet. Med. 2021, 23, 888–899. [Google Scholar] [CrossRef]
- Duman, C.H.; Duman, R.S. Spine Synapse Remodeling in the Pathophysiology and Treatment of Depression. Neurosci. Lett. 2014, 601, 20–29. [Google Scholar] [CrossRef]
- Sales, A.J.; Fogaça, M.V.; Sartim, A.G.; Pereira, V.S.; Wegener, G.; Guimarães, F.S.; Joca, S.R.L. Cannabidiol Induces Rapid and Sustained Antidepressant-Like Effects Through Increased BDNF Signaling and Synaptogenesis in the Prefrontal Cortex. Mol. Neurobiol. 2019, 56, 1070–1081. [Google Scholar] [CrossRef]
- Fogaça, M.V.; Campos, A.C.; Coelho, L.D.; Duman, R.S.; Guimarães, F.S. The Anxiolytic Effects of Cannabidiol in Chronically Stressed Mice Are Mediated by the Endocannabinoid System: Role of Neurogenesis and Dendritic Remodeling. Neuropharmacology 2018, 135, 22–33. [Google Scholar] [CrossRef]
- Meyer, E.; Bonato, J.M.; Mori, M.A.; Mattos, B.A.; Guimarães, F.S.; Milani, H.; de Campos, A.C.; de Oliveira, R.M.W. Cannabidiol Confers Neuroprotection in Rats in a Model of Transient Global Cerebral Ischemia: Impact of Hippocampal Synaptic Neuroplasticity. Mol. Neurobiol. 2021, 58, 5338–5355. [Google Scholar] [CrossRef]
- Massi, P.; Valenti, M.; Bolognini, D.; Parolaro, D. Expression and Function of the Endocannabinoid System in Glial Cells. Curr. Pharm. Des. 2008, 14, 2289–2298. [Google Scholar] [CrossRef]
- Andoh, M.; Ikegaya, Y.; Koyama, R. Synaptic Pruning by Microglia in Epilepsy. J. Clin. Med. 2019, 8, 2170. [Google Scholar] [CrossRef]
- Koyama, R.; Ikegaya, Y. Microglia in the Pathogenesis of Autism Spectrum Disorders. Neurosci. Res. 2015, 100, 1–5. [Google Scholar] [CrossRef]
- Vakilzadeh, G.; Martinez-Cerdeño, V. Pathology and Astrocytes in Autism. Neuropsychiatr. Dis. Treat. 2023, 19, 841–850. [Google Scholar] [CrossRef]
- Binder, D.K.; Steinhäuser, C. Astrocytes and Epilepsy. Neurochem. Res. 2021, 46, 2687–2695. [Google Scholar] [CrossRef]
- Sofroniew, M.V. Astrogliosis. Cold Spring Harb. Perspect. Biol. 2015, 7, a020420. [Google Scholar] [CrossRef]
- Verkhratsky, A.; Parpura, V. Astrogliopathology in Neurological, Neurodevelopmental and Psychiatric Disorders. Neurobiol. Dis. 2016, 85, 254–261. [Google Scholar] [CrossRef]
- Robel, S.; Buckingham, S.C.; Boni, J.L.; Campbell, S.L.; Danbolt, N.C.; Riedemann, T.; Sutor, B.; Sontheimer, H. Reactive Astrogliosis Causes the Development of Spontaneous Seizures. J. Neurosci. 2015, 35, 3330–3345. [Google Scholar] [CrossRef] [PubMed]
- Lopes, M.W.; Lopes, S.C.; Costa, A.P.; Gonçalves, F.M.; Rieger, D.K.; Peres, T.V.; Eyng, H.; Prediger, R.D.; Diaz, A.P.; Nunes, J.C.; et al. Region-Specific Alterations of AMPA Receptor Phosphorylation and Signaling Pathways in the Pilocarpine Model of Epilepsy. Neurochem. Int. 2015, 87, 22–33. [Google Scholar] [CrossRef] [PubMed]
- Gáll, Z.; Kelemen, K.; Tolokán, A.; Zolcseak, I.; Sável, I.; Bod, R.; Ferencz, E.; Vancea, S.; Urkon, M.; Kolcsár, M. Anticonvulsant Action and Long-Term Effects of Chronic Cannabidiol Treatment in the Rat Pentylenetetrazole-Kindling Model of Epilepsy. Biomedicines 2022, 10, 1811. [Google Scholar] [CrossRef] [PubMed]
- Alliot, F.; Godin, I.; Pessac, B. Microglia Derive from Progenitors, Originating from the Yolk Sac, and Which Proliferate in the Brain. Dev. Brain Res. 1999, 117, 145–152. [Google Scholar] [CrossRef]
- Martinez, F.O.; Helming, L.; Gordon, S. Alternative Activation of Macrophages: An Immunologic Functional Perspective. Annu. Rev. Immunol. 2009, 27, 451–483. [Google Scholar] [CrossRef] [PubMed]
- Mecha, M.; Carrillo-Salinas, F.J.; Feliú, A.; Mestre, L.; Guaza, C. Microglia Activation States and Cannabinoid System: Therapeutic Implications. Pharmacol. Ther. 2016, 166, 40–55. [Google Scholar] [CrossRef]
- Cutando, L.; Maldonado, R.; Ozaita, A. Microglial Activation and Cannabis Exposure. In Handbook of Cannabis and Related Pathologies: Biology, Pharmacology, Diagnosis, and Treatment; Academic Press: San Diego, CA, USA, 2017. [Google Scholar]
- Paolicelli, R.C.; Sierra, A.; Stevens, B.; Tremblay, M.E.; Aguzzi, A.; Ajami, B.; Amit, I.; Audinat, E.; Bechmann, I.; Bennett, M.; et al. Microglia States and Nomenclature: A Field at Its Crossroads. Neuron 2022, 110, 3458–3483. [Google Scholar] [CrossRef]
- Paolicelli, R.C.; Bolasco, G.; Pagani, F.; Maggi, L.; Scianni, M.; Panzanelli, P.; Giustetto, M.; Ferreira, T.A.; Guiducci, E.; Dumas, L.; et al. Synaptic Pruning by Microglia Is Necessary for Normal Brain Development. Science 2011, 333, 1456–1458. [Google Scholar] [CrossRef]
- Sellgren, C.M.; Gracias, J.; Watmuff, B.; Biag, J.D.; Thanos, J.M.; Whittredge, P.B.; Fu, T.; Worringer, K.; Brown, H.E.; Wang, J.; et al. Increased Synapse Elimination by Microglia in Schizophrenia Patient-Derived Models of Synaptic Pruning. Nat. Neurosci. 2019, 22, 374–385. [Google Scholar] [CrossRef]
- Campos, R.M.P.; Barbosa-Silva, M.C.; Ribeiro-Resende, V.T. A Period of Transient Synaptic Density Unbalancing in the Motor Cortex after Peripheral Nerve Injury and the Involvement of Microglial Cells. Mol. Cell. Neurosci. 2023, 124, 103791. [Google Scholar] [CrossRef]
- Kaplan, J.S.; Wagner, J.K.; Reid, K.; McGuinness, F.; Arvila, S.; Brooks, M.; Stevenson, H.; Jones, J.; Risch, B.; McGillis, T.; et al. Cannabidiol Exposure During the Mouse Adolescent Period Is Without Harmful Behavioral Effects on Locomotor Activity, Anxiety, and Spatial Memory. Front. Behav. Neurosci. 2021, 15, 711639. [Google Scholar] [CrossRef]
- Schleicher, E.M.; Ott, F.W.; Müller, M.; Silcher, B.; Sichler, M.E.; Löw, M.J.; Wagner, J.M.; Bouter, Y. Prolonged Cannabidiol Treatment Lacks on Detrimental Effects on Memory, Motor Performance and Anxiety in C57BL/6J Mice. Front. Behav. Neurosci. 2019, 13, 94. [Google Scholar] [CrossRef] [PubMed]
- Carvalho, V.M.; dos Santos Carmo, J.; dos Santos, L.M.G.; de Almeida, F.G.; Rocha, E.D.; de Macêdo Vieira, A.C.; Ferreira, J.A.B.; do Couto Jacob, S.; Strongin, R.M.; da Silva, A.J.R. Pharmaceutical Evaluation of Medical Cannabis Extracts Prepared by Artisanal and Laboratory Techniques. Rev. Bras. De. Farmacogn. 2023, 33, 724–735. [Google Scholar] [CrossRef]
- Carvalho, V.; de Almeida, F.; de Aguiar, A.; Pereira, F.; Rocha, E. Facing the Forensic Challenge of Cannabis Regulation: A Methodology for the Differentiation between Hemp and Marijuana Samples / Presumptive and Confirmatory Methods for Hemp and Marijuana Analysis. Braz. J. Anal. Chem. 2021, 9, 162–176. [Google Scholar] [CrossRef]
- Kajero, J.A.; Seedat, S.; Ohaeri, J.; Akindele, A.; Aina, O. Investigation of the Effects of Cannabidiol on Vacuous Chewing Movements, Locomotion, Oxidative Stress and Blood Glucose in Rats Treated with Oral Haloperidol. World J. Biol. Psychiatry 2020, 21, 612–626. [Google Scholar] [CrossRef] [PubMed]
- Leger, M.; Quiedeville, A.; Bouet, V.; Haelewyn, B.; Boulouard, M.; Schumann-Bard, P.; Freret, T. Object Recognition Test in Mice. Nat. Protoc. 2013, 8, 2531–2537. [Google Scholar] [CrossRef]
- Lowry, O.H.; Rosebrough, N.J.; Farr, A.L.; Randall, R.J. Protein Measurement with the Folin Phenol Reagent. J. Biol. Chem. 1951, 193, 265–275. [Google Scholar] [CrossRef]
- Paxinos, G.; Watson, C. The Rat Brain in Stereotaxic Coordinates, 5th ed.; Academic Press: San Diego, CA, USA, 2007. [Google Scholar]
- Barbosa-Silva, M.C.; Raquel, R.M.; Del Castilo, I.; França, J.V.; Frost, P.S.; Penido, C.; Clarke, J.R.; Canetti, C.; Ribeiro-Resende, V.T. Mice Lacking 5-Lipoxygenase Display Motor Deficits Associated with Cortical and Hippocampal Synapse Abnormalities. Brain Behav. Immun. 2022, 100, 183–193. [Google Scholar] [CrossRef]
- Bara, A.; Ferland, J.M.N.; Rompala, G.; Szutorisz, H.; Hurd, Y.L. Cannabis and Synaptic Reprogramming of the Developing Brain. Nat. Rev. Neurosci. 2021, 22, 423–438. [Google Scholar] [CrossRef]








Disclaimer/Publisher’s Note: The statements, opinions and data contained in all publications are solely those of the individual author(s) and contributor(s) and not of MDPI and/or the editor(s). MDPI and/or the editor(s) disclaim responsibility for any injury to people or property resulting from any ideas, methods, instructions or products referred to in the content. |
© 2023 by the authors. Licensee MDPI, Basel, Switzerland. This article is an open access article distributed under the terms and conditions of the Creative Commons Attribution (CC BY) license (https://creativecommons.org/licenses/by/4.0/).
Share and Cite
Aguiar, A.F.L.; Campos, R.M.P.; Isaac, A.R.; Paes-Colli, Y.; Carvalho, V.M.; Sampaio, L.S.; de Melo Reis, R.A. Long-Term Treatment with Cannabidiol-Enriched Cannabis Extract Induces Synaptic Changes in the Adolescent Rat Hippocampus. Int. J. Mol. Sci. 2023, 24, 11775. https://doi.org/10.3390/ijms241411775
Aguiar AFL, Campos RMP, Isaac AR, Paes-Colli Y, Carvalho VM, Sampaio LS, de Melo Reis RA. Long-Term Treatment with Cannabidiol-Enriched Cannabis Extract Induces Synaptic Changes in the Adolescent Rat Hippocampus. International Journal of Molecular Sciences. 2023; 24(14):11775. https://doi.org/10.3390/ijms241411775
Chicago/Turabian StyleAguiar, Andrey F. L., Raquel M. P. Campos, Alinny R. Isaac, Yolanda Paes-Colli, Virgínia M. Carvalho, Luzia S. Sampaio, and Ricardo A. de Melo Reis. 2023. "Long-Term Treatment with Cannabidiol-Enriched Cannabis Extract Induces Synaptic Changes in the Adolescent Rat Hippocampus" International Journal of Molecular Sciences 24, no. 14: 11775. https://doi.org/10.3390/ijms241411775
APA StyleAguiar, A. F. L., Campos, R. M. P., Isaac, A. R., Paes-Colli, Y., Carvalho, V. M., Sampaio, L. S., & de Melo Reis, R. A. (2023). Long-Term Treatment with Cannabidiol-Enriched Cannabis Extract Induces Synaptic Changes in the Adolescent Rat Hippocampus. International Journal of Molecular Sciences, 24(14), 11775. https://doi.org/10.3390/ijms241411775

