Cell-Based Measurement of Mitochondrial Function in Human Airway Smooth Muscle Cells
Abstract
1. Introduction
2. Results
2.1. Measurement of SDH Reaction and Substrate Dependence in hASM Cells
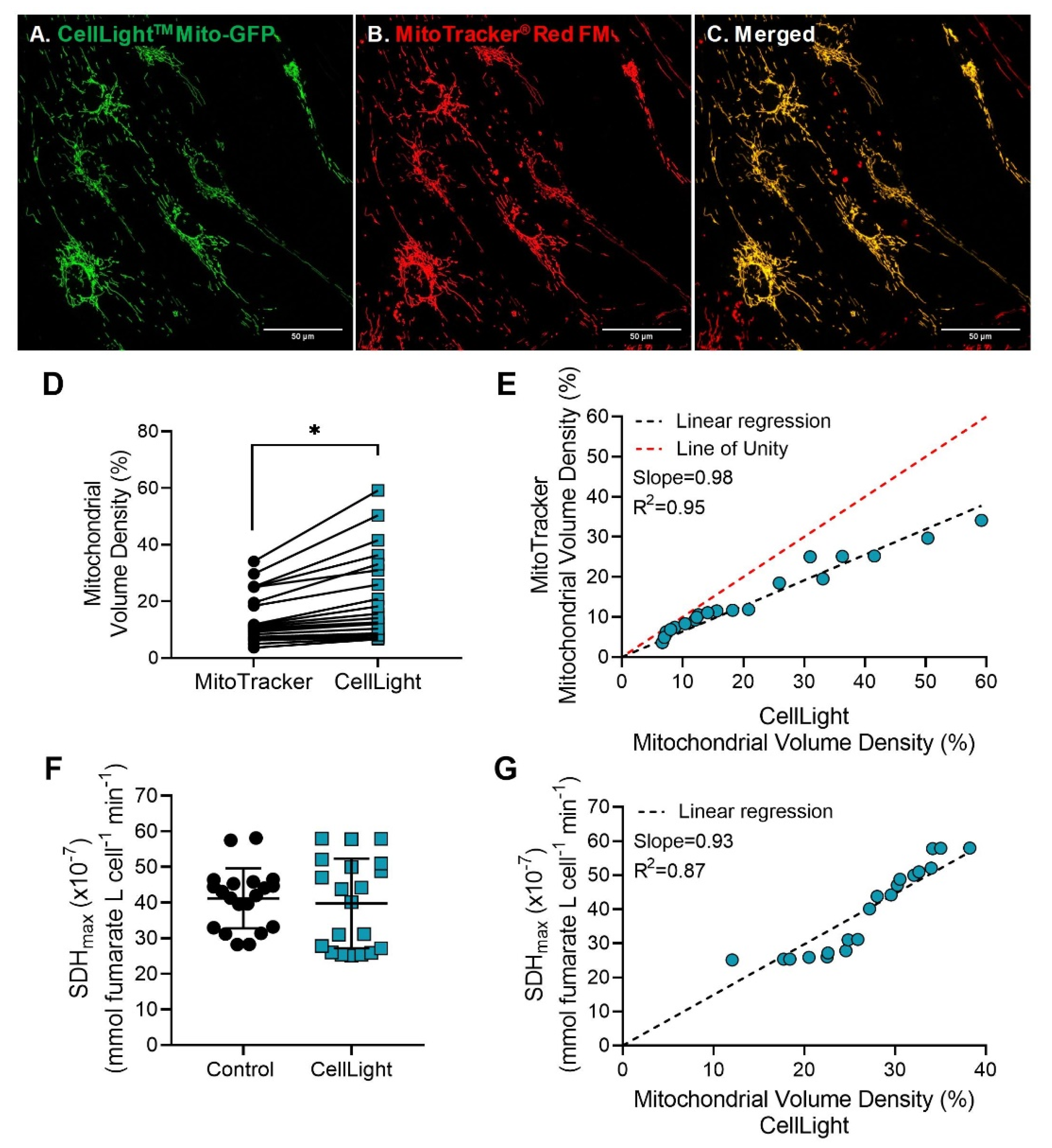
2.2. Assessment of the Distribution of NBTdfz Precipitate within hASM Cells
2.3. OD Measured across Time Is Proportional to Pathlength of Light Absorbance
2.4. SDHmax Measurements Are Reproducible across Patients
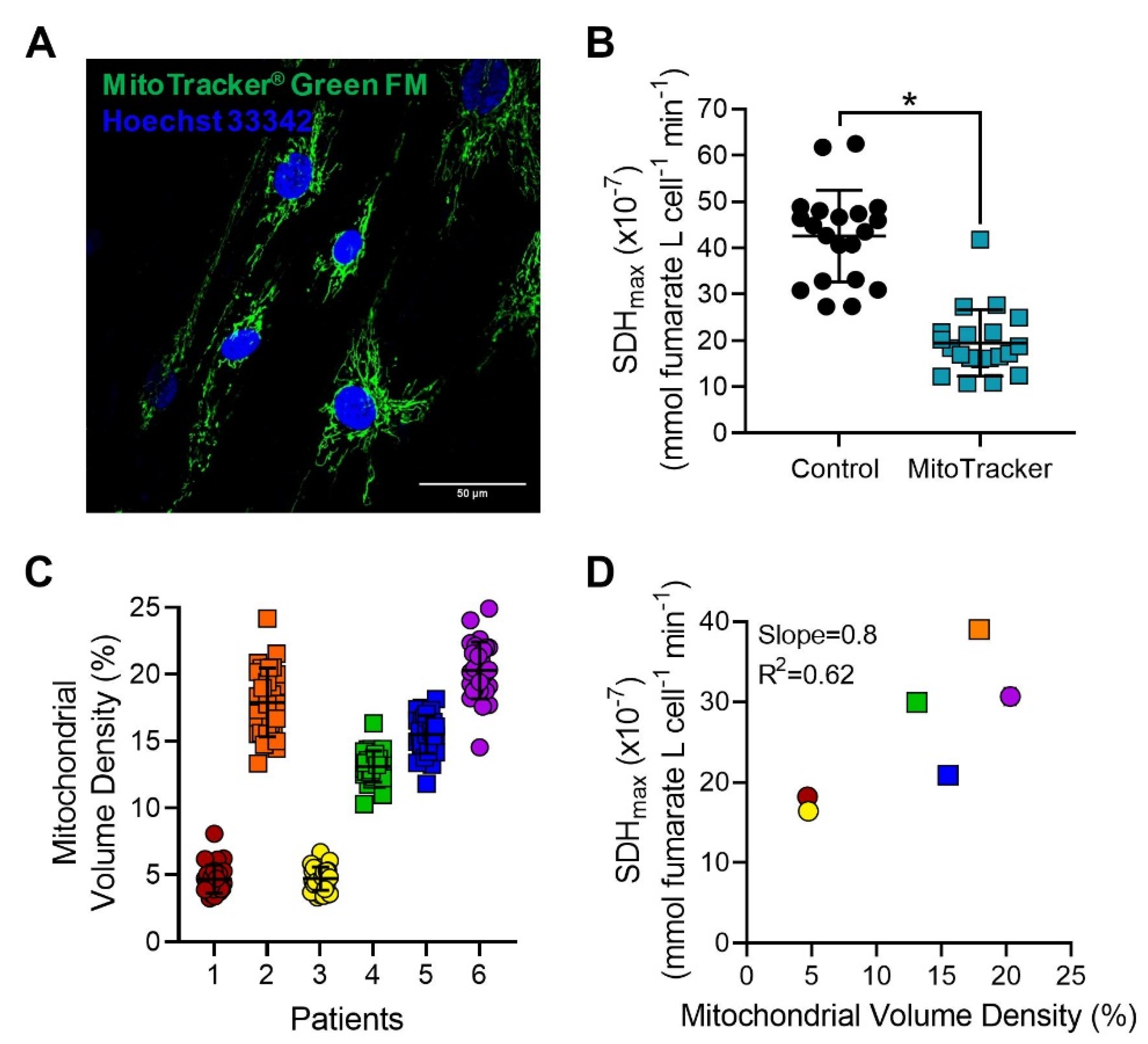
2.5. Mitochondrial Volume Density Is Variable across hASM Cells
2.6. Mitochondrial Volume Density within Individual hASM Cells Affects SDHmax
2.7. SDHmax Compares with OCR Measurements When Normalized to Mitochondrial Volume
3. Discussion
3.1. Imaging-Based Measurements of SDHmax in hASM Cells
3.2. SDHmax Changes with Mitochondrial Volume Density in hASM Cells
3.3. SDHmax Measurements Correlate to Normalized OCR Measurements
3.4. Limitations of SDHmax Measurements
4. Material and Methods
4.1. Ethics Statement
4.2. Dissociation of Cells from Bronchiolar Tissue
4.3. Confirming hASM Phenotype by Immunoreactivity to α-Smooth Muscle Actin (α-SMA)
4.4. Quantitative Histochemical Measurement of SDH Reaction Velocity
4.5. Labeling of Mitochondria with MitoTracker in hASM Cells
4.6. Transduction-Mediated Labeling of Mitochondria in hASM Cells
4.7. Confocal Imaging of Mitochondria in hASM Cells
4.8. Mitochondrial Volume Density
4.9. Measurement of Oxygen Consumption Rate (OCR) by Respirometry
4.10. Statistical Analysis
5. Conclusions
Author Contributions
Funding
Institutional Review Board Statement
Informed Consent Statement
Data Availability Statement
Conflicts of Interest
Nomenclature
References
- Moosavi, B.; Berry, E.A.; Zhu, X.L.; Yang, W.C.; Yang, G.F. The assembly of succinate dehydrogenase: A key enzyme in bioenergetics. Cell. Mol. Life Sci. 2019, 76, 4023–4042. [Google Scholar] [CrossRef]
- Sieck, G.C.; Sacks, R.D.; Blanco, C.E.; Edgerton, V.R. SDH activity and cross-sectional area of muscle fibers in cat diaphragm. J. Appl. Physiol. 1986, 60, 1284–1292. [Google Scholar] [CrossRef] [PubMed]
- Blanco, C.E.; Sieck, G.C.; Edgerton, V.R. Quantitative histochemical determination of succinic dehydrogenase activity in skeletal muscle fibres. Histochem. J. 1988, 20, 230–243. [Google Scholar] [CrossRef] [PubMed]
- Blanco, C.E.; Micevych, P.E.; Zhan, W.Z.; Sieck, G.C. Succinate dehydrogenase activity of sexually dimorphic muscles of rats. J Appl. Physiol. 1995, 78, 2147–2152. [Google Scholar] [CrossRef] [PubMed]
- Sieck, G.C.; Fournier, M.; Prakash, Y.S.; Blanco, C.E. Myosin phenotype and SDH enzyme variability among motor unit fibers. J. Appl. Physiol. 1996, 80, 2179–2189. [Google Scholar] [CrossRef]
- Brown, A.D.; Davis, L.A.; Fogarty, M.J.; Sieck, G.C. Mitochondrial Fragmentation and Dysfunction in Type IIx/IIb Diaphragm Muscle Fibers in 24-Month Old Fischer 344 Rats. Front. Physiol. 2021, 12, 727585. [Google Scholar] [CrossRef]
- Fogarty, M.J.; Rana, S.; Mantilla, C.B.; Sieck, G.C. Quantifying mitochondrial volume density in phrenic motor neurons. J. Neurosci. Methods 2021, 353, 109093. [Google Scholar] [CrossRef]
- Brown, A.D.; Fogarty, M.J.; Davis, L.A.; Dasgupta, D.; Mantilla, C.B.; Sieck, G.C. Mitochondrial Adaptations to Inactivity in Diaphragm Muscle Fibers. J. Appl. Physiol. 2022, 133, 191–204. [Google Scholar] [CrossRef]
- Brown, A.D.; Fogarty, M.J.; Sieck, G.C. Mitochondrial morphology and function varies across diaphragm muscle fiber types. Respir. Physiol. Neurobiol. 2022, 295, 103780. [Google Scholar] [CrossRef]
- Sieck, G.C.; Mantilla, C.B.; Prakash, Y.S. Volume measurements in confocal microscopy. Methods Enzymol. 1999, 307, 296–315. [Google Scholar] [CrossRef]
- Sieck, G.C.; Sacks, R.D.; Blanco, C.E. Absence of regional differences in the size and oxidative capacity of diaphragm muscle fibers. J. Appl. Physiol. 1987, 63, 1076–1082. [Google Scholar] [CrossRef] [PubMed]
- Sieck, G.C.; Lewis, M.I.; Blanco, C.E. Effects of undernutrition on diaphragm fiber size, SDH activity, and fatigue resistance. J. Appl. Physiol. 1989, 66, 2196–2205. [Google Scholar] [CrossRef] [PubMed]
- Enad, J.G.; Fournier, M.; Sieck, G.C. Oxidative capacity and capillary density of diaphragm motor units. J. Appl. Physiol. 1989, 67, 620–627. [Google Scholar] [CrossRef]
- Sieck, G.C.; Blanco, C.E. Postnatal changes in the distribution of succinate dehydrogenase activities among diaphragm muscle fibers. Pediatr. Res. 1991, 29, 586–593. [Google Scholar] [CrossRef] [PubMed]
- Sieck, G.C.; Cheung, T.S.; Blanco, C.E. Diaphragm capillarity and oxidative capacity during postnatal development. J. Appl. Physiol. 1991, 70, 103–111. [Google Scholar] [CrossRef]
- Lewis, M.I.; Monn, S.A.; Sieck, G.C. Effect of corticosteroids on diaphragm fatigue, SDH activity, and muscle fiber size. J. Appl. Physiol. 1992, 72, 293–301. [Google Scholar] [CrossRef]
- Johnson, B.D.; Sieck, G.C. Activation-induced reduction of SDH activity in diaphragm muscle fibers. J. Appl. Physiol. 1993, 75, 2689–2695. [Google Scholar] [CrossRef]
- Watchko, J.F.; Sieck, G.C. Respiratory muscle fatigue resistance relates to myosin phenotype and SDH activity during development. J. Appl. Physiol. 1993, 75, 1341–1347. [Google Scholar] [CrossRef]
- Sieck, G.C.; Zhan, W.Z.; Prakash, Y.S.; Daood, M.J.; Watchko, J.F. SDH and actomyosin ATPase activities of different fiber types in rat diaphragm muscle. J. Appl. Physiol. 1995, 79, 1629–1639. [Google Scholar] [CrossRef]
- Proctor, D.N.; Sinning, W.E.; Walro, J.M.; Sieck, G.C.; Lemon, P.W. Oxidative capacity of human muscle fiber types: Effects of age and training status. J. Appl. Physiol. 1995, 78, 2033–2038. [Google Scholar] [CrossRef]
- Lattari, A.; Daood, M.J.; Sieck, G.C.; Watchko, J.F. Rat diaphragm oxidative capacity, antioxidant enzymes, and fatigue: Newborn versus adult. Pediatr. Res. 1997, 42, 60–65. [Google Scholar] [CrossRef]
- Fogarty, M.J.; Mathieu, N.M.; Mantilla, C.B.; Sieck, G.C. Aging reduces succinate dehydrogenase activity in rat type IIx/IIb diaphragm muscle fibers. J. Appl. Physiol. 2020, 128, 70–77. [Google Scholar] [CrossRef]
- Delmotte, P.; Mathieu, N.M.; Sieck, G.C. TNFα induces mitochondrial fragmentation and biogenesis in human airway smooth muscle. Am. J. Physiol. Lung Cell Mol. Physiol. 2021, 320, L137–L151. [Google Scholar] [CrossRef]
- Delmotte, P.; Sieck, G.C. Endoplasmic Reticulum Stress and Mitochondrial Function in Airway Smooth Muscle. Front. Cell Dev. Biol. 2019, 7, 374. [Google Scholar] [CrossRef] [PubMed]
- Zhan, W.-Z.; Miyata, H.; Prakash, Y.S.; Sieck, G.C.; Fogarty, M.J.; Omar, T.S.; Mantilla, C.B.; Gransee, H.M.; Hernandez-Torres, V.; Wang, Y.; et al. Metabolic and phenotypic adaptations of diaphragm muscle fibers with inactivation. J. Appl. Physiol. 1997, 82, 1145–1153. [Google Scholar] [CrossRef]
- Prakash, Y.S.; Smithson, K.G.; Sieck, G.C. Measurements of motoneuron somal volumes using laser confocal microscopy: Comparisons with shape-based stereological estimations. Neuroimage 1993, 1, 95–107. [Google Scholar] [CrossRef] [PubMed]
- Prakash, Y.S.; Smithson, K.G.; Sieck, G.C. Application of the Cavalieri principle in volume estimation using laser confocal microscopy. Neuroimage 1994, 1, 325–333. [Google Scholar] [CrossRef]
- Green, J.D.; Narahara, H.T. Assay of succinate dehydrogenase activity by the tetrazolium method: Evaluation of an improved technique in skeletal muscle fractions. J. Histochem. Cytochem. 1980, 28, 408–412. [Google Scholar] [CrossRef] [PubMed]
- Simard, M.L.; Mourier, A.; Greaves, L.C.; Taylor, R.W.; Stewart, J.B. A novel histochemistry assay to assess and quantify focal cytochrome coxidase deficiency. J. Pathol. 2018, 245, 311–323. [Google Scholar] [CrossRef] [PubMed]
- Slater, T.F.; Sawyer, B.; Straeuli, U. Studies on Succinate-Tetrazolium Reductase Systems. III. Points of Coupling of Four Different Tetrazolium Salts. Biochim. Biophys. Acta 1963, 77, 383–393. [Google Scholar] [CrossRef]
- Tretter, L.; Patocs, A.; Chinopoulos, C. Succinate, an intermediate in metabolism, signal transduction, ROS, hypoxia, and tumorigenesis. Biochim. Biophys. Acta 2016, 1857, 1086–1101. [Google Scholar] [CrossRef] [PubMed]
- Chaudhry, A.; Shi, R.; Luciani, D.S. A pipeline for multidimensional confocal analysis of mitochondrial morphology, function, and dynamics in pancreatic β-cells. Am. J. Physiol. Endocrinol. Metab. 2020, 318, E87–E101. [Google Scholar] [CrossRef] [PubMed]
- Delmotte, P.; Sieck, G.C. Interaction between endoplasmic/sarcoplasmic reticulum stress (ER/SR stress), mitochondrial signaling and Ca(2+) regulation in airway smooth muscle (ASM). Can. J. Physiol. Pharmacol. 2015, 93, 97–110. [Google Scholar] [CrossRef] [PubMed]
- Delmotte, P.; Zavaletta, V.A.; Thompson, M.A.; Prakash, Y.S.; Sieck, G.C. TNFα decreases mitochondrial movement in human airway smooth muscle. Am. J. Physiol. Lung Cell Mol. Physiol. 2017, 313, L166–L176. [Google Scholar] [CrossRef]
- Dasgupta, D.; Delmotte, P.; Sieck, G.C. Inflammation-Induced Protein Unfolding in Airway Smooth Muscle Triggers a Homeostatic Response in Mitochondria. Int. J. Mol. Sci. 2020, 22, 363. [Google Scholar] [CrossRef]
- Anesti, V.; Scorrano, L. The relationship between mitochondrial shape and function and the cytoskeleton. Biochim. Biophys. Acta 2006, 1757, 692–699. [Google Scholar] [CrossRef]
- Prakash, Y.S.; Pabelick, C.M.; Sieck, G.C. Mitochondrial Dysfunction in Airway Disease. Chest 2017, 152, 618–626. [Google Scholar] [CrossRef]
- Pan, S.; Conaway, S., Jr.; Deshpande, D.A. Mitochondrial regulation of airway smooth muscle functions in health and pulmonary diseases. Arch. Biochem. Biophys. 2019, 663, 109–119. [Google Scholar] [CrossRef]
- Dasgupta, D.; Bhat, S.M.; Price, A.L.; Delmotte, P.; Sieck, G.C. Molecular Mechanisms Underlying TNFα-Induced Mitochondrial Biogenesis in Human Airway Smooth Muscle. Int. J. Mol. Sci. 2023, 24, 5788. [Google Scholar] [CrossRef]
- Kost, T.A.; Condreay, J.P.; Jarvis, D.L. Baculovirus as versatile vectors for protein expression in insect and mammalian cells. Nat. Biotechnol. 2005, 23, 567–575. [Google Scholar] [CrossRef]
- Ames, R.S.; Kost, T.A.; Condreay, J.P. BacMam technology and its application to drug discovery. Expert Opin. Drug Discov. 2007, 2, 1669–1681. [Google Scholar] [CrossRef]
- Zeng, J.; Du, J.; Lin, J.; Bak, X.Y.; Wu, C.; Wang, S. High-efficiency transient transduction of human embryonic stem cell-derived neurons with baculoviral vectors. Mol. Ther. 2009, 17, 1585–1593. [Google Scholar] [CrossRef] [PubMed]
- Berridge, M.V.; Herst, P.M.; Tan, A.S. Tetrazolium dyes as tools in cell biology: New insights into their cellular reduction. Biotechnol. Annu. Rev. 2005, 11, 127–152. [Google Scholar] [CrossRef] [PubMed]
- Farber, E.; Bueding, E.; Louviere, C.D. Histochemical localization of specific oxidative enzymes. V. The dissociation of succinic dehydrogenase from carriers by lipase and the specific histochemical localization of the dehydrogenase with phenazine methosulfate and tetrazolium salts. J. Histochem. Cytochem. 1956, 4, 357–362. [Google Scholar] [CrossRef]
- Fedotcheva, N.I.; Litvinova, E.G.; Zakharchenko, M.V.; Khunderyakova, N.V.; Fadeev, R.S.; Teplova, V.V.; Fedotcheva, T.A.; Beloborodova, N.V.; Kondrashova, M.N. Substrate-Specific Reduction of Tetrazolium Salts by Isolated Mitochondria, Tissues, and Leukocytes. Biochem. 2017, 82, 192–204. [Google Scholar] [CrossRef]
- Stockert, J.C.; Horobin, R.W.; Colombo, L.L.; Blazquez-Castro, A. Tetrazolium salts and formazan products in Cell Biology: Viability assessment, fluorescence imaging, and labeling perspectives. Acta Histochem. 2018, 120, 159–167. [Google Scholar] [CrossRef] [PubMed]
- Boerjan, M.L.; Baarends, W.M.; Ruven, H.J. A cytochemical staining procedure for succinate dehydrogenase activity in pre-ovulatory mouse oocytes embedded in low gelling temperature agarose. J. Histochem. Cytochem. 1991, 39, 135–138. [Google Scholar] [CrossRef]
- Balnis, J.; Drake, L.A.; Vincent, C.E.; Korponay, T.C.; Singer, D.V.; Lacomis, D.; Lee, C.G.; Elias, J.A.; Jourd’heuil, D.; Singer, H.A.; et al. SDH Subunit C Regulates Muscle Oxygen Consumption and Fatigability in an Animal Model of Pulmonary Emphysema. Am. J. Respir. Cell Mol. Biol. 2021, 65, 259–271. [Google Scholar] [CrossRef]
- Balnis, J.; Korponay, T.C.; Vincent, C.E.; Singer, D.V.; Adam, A.P.; Lacomis, D.; Lee, C.G.; Elias, J.A.; Singer, H.A.; Jaitovich, A. IL-13-driven pulmonary emphysema leads to skeletal muscle dysfunction attenuated by endurance exercise. J. Appl. Physiol. 2020, 128, 134–148. [Google Scholar] [CrossRef]
- Zizola, C.; Kennel, P.J.; Akashi, H.; Ji, R.; Castillero, E.; George, I.; Homma, S.; Schulze, P.C. Activation of PPARδ signaling improves skeletal muscle oxidative metabolism and endurance function in an animal model of ischemic left ventricular dysfunction. Am. J. Physiol. Heart Circ. Physiol. 2015, 308, H1078-1085. [Google Scholar] [CrossRef]
- Powers, S.K.; Lieu, F.K.; Criswell, D.; Dodd, S. Biochemical verification of quantitative histochemical analysis of succinate dehydrogenase activity in skeletal muscle fibres. Histochem. J. 1993, 25, 491–496. [Google Scholar] [CrossRef]
- Prakash, Y.S.; Kannan, M.S.; Sieck, G.C. Regulation of intracellular calcium oscillations in porcine tracheal smooth muscle cells. Am. J. Physiol. 1997, 272, C966–C975. [Google Scholar] [CrossRef] [PubMed]
- Prakash, Y.S.; Iyanoye, A.; Ay, B.; Sieck, G.C.; Pabelick, C.M. Store-operated Ca2+Influx in Airway Smooth Muscle: Interactions between Volatile Anesthetic and Cyclic Nucleotide Effects. Anesthesiology 2006, 105, 976–983. [Google Scholar] [CrossRef] [PubMed]
- Aravamudan, B.; Thompson, M.; Pabelick, C.; Prakash, Y.S. Brain-derived neurotrophic factor induces proliferation of human airway smooth muscle cells. J. Cell. Mol. Med. 2012, 16, 812–823. [Google Scholar] [CrossRef] [PubMed]
- Jia, L.; Delmotte, P.; Aravamudan, B.; Pabelick, C.M.; Prakash, Y.S.; Sieck, G.C. Effects of the Inflammatory Cytokines TNF-α and IL-13 on Stromal Interaction Molecule–1 Aggregation in Human Airway Smooth Muscle Intracellular Ca2+ Regulation. Am. J. Respir. Cell Mol. Biol. 2013, 49, 601–608. [Google Scholar] [CrossRef]
- Yap, J.; Chen, X.; Delmotte, P.; Sieck, G.C. TNFα selectively activates the IRE1α/XBP1 endoplasmic reticulum stress pathway in human airway smooth muscle cells. Am. J. Physiol. Lung Cell Mol. Physiol. 2020, 318, L483–L493. [Google Scholar] [CrossRef] [PubMed]
- Nolte, J.; Pette, D. Microphotometric determination of enzyme activity in single cells in cryostat section. II. Succinate dehydrogenase, lactate dehydrogenase and triosephosphate dehydrogenase activities in red, intermediate and white fibers of soleus and rectus femoris muscles of rat. J. Histochem. Cytochem. 1972, 20, 577–582. [Google Scholar] [CrossRef]
- Delmotte, P.; Yang, B.; Thompson, M.A.; Pabelick, C.M.; Prakash, Y.S.; Sieck, G.C.; Yap, J.; Chen, X.; Bhallamudi, S.; Connell, J.; et al. Inflammation alters regional mitochondrial Ca(2)+ in human airway smooth muscle cells. Am. J. Physiol. Cell Physiol. 2012, 303, C244–C256. [Google Scholar] [CrossRef]
- Rana, S.; Mantilla, C.B.; Sieck, G.C. Glutamatergic input varies with phrenic motor neuron size. J. Neurophysiol. 2019, 122, 1518–1529. [Google Scholar] [CrossRef]
- Koopman, W.J.; Visch, H.J.; Verkaart, S.; van den Heuvel, L.W.; Smeitink, J.A.; Willems, P.H. Mitochondrial network complexity and pathological decrease in complex I activity are tightly correlated in isolated human complex I deficiency. Am. J. Physiol. Cell Physiol. 2005, 289, C881-890. [Google Scholar] [CrossRef]
- Koopman, W.J.; Visch, H.J.; Smeitink, J.A.; Willems, P.H. Simultaneous quantitative measurement and automated analysis of mitochondrial morphology, mass, potential, and motility in living human skin fibroblasts. Cytom. Part A 2006, 69, 1–12. [Google Scholar] [CrossRef] [PubMed]
- Koopman, W.J.; Distelmaier, F.; Esseling, J.J.; Smeitink, J.A.; Willems, P.H. Computer-assisted live cell analysis of mitochondrial membrane potential, morphology and calcium handling. Methods 2008, 46, 304–311. [Google Scholar] [CrossRef] [PubMed]
- Hemel, I.; Engelen, B.P.H.; Luber, N.; Gerards, M. A hitchhiker’s guide to mitochondrial quantification. Mitochondrion 2021, 59, 216–224. [Google Scholar] [CrossRef]
- Perez, J.; Hill, B.G.; Benavides, G.A.; Dranka, B.P.; Darley-Usmar, V.M. Role of cellular bioenergetics in smooth muscle cell proliferation induced by platelet-derived growth factor. Biochem. J. 2010, 428, 255–267. [Google Scholar] [CrossRef] [PubMed]
- Dranka, B.P.; Benavides, G.A.; Diers, A.R.; Giordano, S.; Zelickson, B.R.; Reily, C.; Zou, L.; Chatham, J.C.; Hill, B.G.; Zhang, J.; et al. Assessing bioenergetic function in response to oxidative stress by metabolic profiling. Free Radic. Biol. Med. 2011, 51, 1621–1635. [Google Scholar] [CrossRef]
- Zhou, W.; Choi, M.; Margineantu, D.; Margaretha, L.; Hesson, J.; Cavanaugh, C.; Blau, C.A.; Horwitz, M.S.; Hockenbery, D.; Ware, C.; et al. HIF1α induced switch from bivalent to exclusively glycolytic metabolism during ESC-to-EpiSC/hESC transition. EMBO J. 2012, 31, 2103–2116. [Google Scholar] [CrossRef] [PubMed]
- Mookerjee, S.A.; Gerencser, A.A.; Nicholls, D.G.; Brand, M.D. Quantifying intracellular rates of glycolytic and oxidative ATP production and consumption using extracellular flux measurements. J. Biol. Chem. 2017, 292, 7189–7207. [Google Scholar] [CrossRef]
- Rojas-Morales, P.; Leon-Contreras, J.C.; Aparicio-Trejo, O.E.; Reyes-Ocampo, J.G.; Medina-Campos, O.N.; Jimenez-Osorio, A.S.; Gonzalez-Reyes, S.; Marquina-Castillo, B.; Hernandez-Pando, R.; Barrera-Oviedo, D.; et al. Fasting reduces oxidative stress, mitochondrial dysfunction and fibrosis induced by renal ischemia-reperfusion injury. Free Radic. Biol. Med. 2019, 135, 60–67. [Google Scholar] [CrossRef]
- Lefranc, C.; Friederich-Persson, M.; Braud, L.; Palacios-Ramirez, R.; Karlsson, S.; Boujardine, N.; Motterlini, R.; Jaisser, F.; Cat, A.N.D. MR (Mineralocorticoid Receptor) Induces Adipose Tissue Senescence and Mitochondrial Dysfunction Leading to Vascular Dysfunction in Obesity. Hypertension 2019, 73, 458–468. [Google Scholar] [CrossRef]
- Aravamudan, B.; Kiel, A.; Freeman, M.; Delmotte, P.; Thompson, M.; Vassallo, R.; Sieck, G.C.; Pabelick, C.M.; Prakash, Y.S. Cigarette smoke-induced mitochondrial fragmentation and dysfunction in human airway smooth muscle. Am. J. Physiol. Lung Cell Mol. Physiol. 2014, 306, L840–L854. [Google Scholar] [CrossRef]










| Donor No. | SDHmax (×10−7) mmol Fumarate L cell−1 min−1 | |||
|---|---|---|---|---|
| Intact Cells | Permeabilized Cells | |||
| Mean ± SD | CV% | Mean ± SD | CV% | |
| 1 | 18.22 ± 0.74 | 4 | 18.56 ± 0.88 | 5 |
| 2 | 16.42 ± 2.87 | 7 | 16.36 ± 0.53 | 3 |
| 3 | 39.03 ± 1.23 | 7 | 40.50 ± 1.46 | 4 |
| 4 | 29.96 ± 1.69 | 5 | 29.58 ± 1.68 | 6 |
| 5 | 20.89 ± 2.40 | 6 | 21.66 ± 1.28 | 6 |
| 6 | 30.69 ± 2.35 | 7 | 31.86 ± 1.08 | 4 |
| Mean | 25.86 ± 1.88 | 6 | 26.42 ± 1.15 | 4 |
| Donor No. | Mitochondrial Volume Density | |
|---|---|---|
| Mean% ± SD | CV% | |
| 1 | 4.70% ± 1.05 | 22 |
| 2 | 17.91% ± 2.57 | 14 |
| 3 | 4.74% ± 0.86 | 18 |
| 4 | 13.44% ± 1.17 | 8 |
| 5 | 15.51% ± 1.42 | 9 |
| 6 | 20.30% ± 2.13 | 10 |
| Mean | 12.70% ± 1.53 | 14 |
| Donor No. | Oxygen Consumption Rate pmol min−1 | |||||
|---|---|---|---|---|---|---|
| Normalized to Cell Count Pre-Stress Test (×10−3) | Normalized to Cell Count Post-Stress Test (×10−3) | Normalized to Mitochondrial Volume Density | ||||
| Mean ± SD | CV% | Mean ± SD | CV% | Mean ± SD | CV% | |
| 1 | 8.20 ± 1.07 | 13 | 14.03 ± 1.16 | 8 | 4.06 ± 1.06 | 26 |
| 2 | 8.63 ± 0.76 | 9 | 14.20 ± 1.27 | 9 | 13.43 ± 0.24 | 3 |
| 3 | 4.38 ± 0.33 | 7 | 12.24 ± 1.19 | 10 | 3.20 ± 0.17 | 6 |
| 4 | 7.04 ± 0.93 | 13 | 12.77 ± 1.18 | 9 | 7.56 ± 0.26 | 4 |
| 5 | 5.11 ± 0.70 | 14 | 12.40 ± 0.80 | 6 | 5.12 ± 0.19 | 4 |
| 6 | 3.44 ± 0.28 | 8 | 8.58 ± 0.55 | 6 | 8.00 ± 0.36 | 5 |
| Mean | 6.14 ± 0.68 | 11 | 12.37 ± 1.02 | 8 | 6.93 ± 0.38 | 8 |
Disclaimer/Publisher’s Note: The statements, opinions and data contained in all publications are solely those of the individual author(s) and contributor(s) and not of MDPI and/or the editor(s). MDPI and/or the editor(s) disclaim responsibility for any injury to people or property resulting from any ideas, methods, instructions or products referred to in the content. |
© 2023 by the authors. Licensee MDPI, Basel, Switzerland. This article is an open access article distributed under the terms and conditions of the Creative Commons Attribution (CC BY) license (https://creativecommons.org/licenses/by/4.0/).
Share and Cite
Mahadev Bhat, S.; Yap, J.Q.; Ramirez-Ramirez, O.A.; Delmotte, P.; Sieck, G.C. Cell-Based Measurement of Mitochondrial Function in Human Airway Smooth Muscle Cells. Int. J. Mol. Sci. 2023, 24, 11506. https://doi.org/10.3390/ijms241411506
Mahadev Bhat S, Yap JQ, Ramirez-Ramirez OA, Delmotte P, Sieck GC. Cell-Based Measurement of Mitochondrial Function in Human Airway Smooth Muscle Cells. International Journal of Molecular Sciences. 2023; 24(14):11506. https://doi.org/10.3390/ijms241411506
Chicago/Turabian StyleMahadev Bhat, Sanjana, Jane Q. Yap, Oscar A. Ramirez-Ramirez, Philippe Delmotte, and Gary C. Sieck. 2023. "Cell-Based Measurement of Mitochondrial Function in Human Airway Smooth Muscle Cells" International Journal of Molecular Sciences 24, no. 14: 11506. https://doi.org/10.3390/ijms241411506
APA StyleMahadev Bhat, S., Yap, J. Q., Ramirez-Ramirez, O. A., Delmotte, P., & Sieck, G. C. (2023). Cell-Based Measurement of Mitochondrial Function in Human Airway Smooth Muscle Cells. International Journal of Molecular Sciences, 24(14), 11506. https://doi.org/10.3390/ijms241411506

