Inhibiting miR-195-5p Induces Proliferation of Human Corneal Endothelial Cells
Abstract
1. Introduction
2. Results
2.1. Cargo Characterization of EVs Showed High Abundance of miR-195-5p
2.2. miR-195-5p Is Expressed in HCEnCs and HCEC-12 Cell-Derived EVs but Not Found in Pig, Mouse and Rabbit CEnCs
2.3. Inhibition of miR-195-5p Increases the Proliferation and Cell Doubling and Reduces the Wound Healing Rate In Vitro
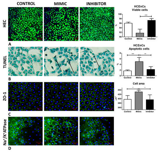
2.4. Inhibiting miR-195-5p Increases the Cell Viability and Reduces Apoptosis and Cell Area
2.5. Inhibition of miR-195-5p Increases the Proliferation Rate and Wound Closure of HCEnCs
2.6. Inhibiting miR-195-5p Increases the Cell Viability and Reduces Apoptosis and Cell Area of HCEnCs
3. Discussion
4. Materials and Methods
4.1. Ethical Statement
4.2. Extraction of Extracellular Vesicles and Cargo Characterization by Next Generation Sequencing
4.3. Primary Cell Culture
4.4. Cell Culture with EVs or Treated with miR-195-5p Scramble, Mimic or Inhibitor
4.5. Hoechst, Ethidium Homodimer and Calcein AM (HEC) Staining to Determine Live/Dead Cells
4.6. Cell Apoptosis Using Terminal Deoxynucleotidyl Transferase Deoxyuridine Triphosphate Nick-End Labelling Assay
4.7. Immunostaining of Proliferation Marker (Ki-67), Tight Junctions (Zonula Occludens-1; ZO-1) and Pump Functions (Na+/K+ ATPase)
4.8. RNA Isolation and Quantitative Real-Time PCR for miR-195-5p
4.9. Analysis
4.9.1. Proliferation Rate, Cell Doubling and Time
4.9.2. Wound Healing Rate
4.9.3. Viability and Ki-67 Positivity
4.9.4. Hexagonality and Cell Area
4.10. Statistical Analysis
5. Conclusions
Supplementary Materials
Author Contributions
Funding
Institutional Review Board Statement
Informed Consent Statement
Data Availability Statement
Acknowledgments
Conflicts of Interest
References
- Parekh, M.; Romano, V.; Hassanin, K.; Testa, V.; Wongvisavavit, R.; Ferrari, S.; Haneef, A.; Willoughby, C.; Ponzin, D.; Jhanji, V.; et al. Biomaterials for corneal endothelial cell culture and tissue engineering. J. Tissue Eng. 2021, 12, 2041731421990536. [Google Scholar] [CrossRef]
- Bourne, W.M. Biology of the corneal endothelium in health and disease. Eye 2003, 17, 912–918. [Google Scholar] [CrossRef]
- Stiemke, M.M.; Edelhauser, H.F.; Geroski, D.H. The developing corneal endothelium: Correlation of morphology, hydration and Na/K ATPase pump site density. Curr. Eye Res. 1991, 10, 145–156. [Google Scholar] [CrossRef]
- Senoo, T.; Joyce, N.C. Cell cycle kinetics in corneal endothelium from old and young donors. Investig. Ophthalmol. Vis. Sci. 2000, 41, 660–667. [Google Scholar]
- Joyce, N.C.; Navon, S.E.; Roy, S.; Zieske, J. Expression of cell cycle-associated proteins in human and rabbit corneal endothelium in situ. Investig. Ophthalmol. Vis. Sci. 1996, 37, 1566–1575. [Google Scholar]
- Kinoshita, S.; Koizumi, N.; Ueno, M.; Okumura, N.; Imai, K.; Tanaka, H.; Yamamoto, Y.; Nakamura, T.; Inatomi, T.; Bush, J.; et al. Injection of Cultured Cells with a ROCK Inhibitor for Bullous Keratopathy. N. Engl. J. Med. 2018, 378, 995–1003. [Google Scholar] [CrossRef] [PubMed]
- Bahn, C.F.; Glassman, R.M.; Maccallum, D.K.; Lillie, J.H.; Meyer, R.F.; Robinson, B.J.; Rich, N.M. Postnatal development of corneal endothelium. Investig. Ophthalmol. Vis. Sci. 1986, 27, 44–51. [Google Scholar]
- Nucci, P.; Brancato, R.; Mets, M.B.; Shevell, S.K. Normal Endothelial Cell Density Range in Childhood. Arch. Ophthalmol. 1990, 108, 247–248. [Google Scholar] [CrossRef]
- Tone, S.O.; Kocaba, V.; Böhm, M.; Wylegala, A.; White, T.L.; Jurkunas, U.V. Fuchs endothelial corneal dystrophy: The vicious cycle of Fuchs pathogenesis. Prog. Retin. Eye Res. 2021, 80, 100863. [Google Scholar] [CrossRef]
- Levy, S.G.; McCartney, A.C.; Baghai, M.H.; Barrett, M.C.; Moss, J. Pathology of the iridocorneal-endothelial syndrome. The ICE-cell. Investig. Ophthalmol. Vis. Sci. 1995, 36, 2592–2601. [Google Scholar] [CrossRef]
- Krachmer, J.H. Posterior polymorphous corneal dystrophy: A disease characterized by epithelial-like endothelial cells which influence management and prognosis. Trans. Am. Ophthalmol. Soc. 1985, 83, 413–475. [Google Scholar] [PubMed]
- Gain, P.; Jullienne, R.; He, Z.; Aldossary, M.; Acquart, S.; Cognasse, F.; Thuret, G. Global Survey of Corneal Transplantation and Eye Banking. JAMA Ophthalmol. 2016, 134, 167–173. [Google Scholar] [CrossRef]
- Parekh, M.; Wongvisavavit, R.; Cortes, Z.M.C.; Wojcik, G.; Romano, V.; Tabernero, S.S.; Ferrari, S.; Ahmad, S. Alternatives to endokeratoplasty: An attempt towards reducing global demand of human donor corneas. Regen. Med. 2022, 17, 461–475. [Google Scholar] [CrossRef] [PubMed]
- Gospodarowicz, D.; Greenburg, G.; Alvarado, J. Transplantation of cultured bovine corneal endothelial cells to rabbit cornea: Clinical implications for human studies. Proc. Natl. Acad. Sci. USA 1979, 76, 464–468. [Google Scholar] [CrossRef] [PubMed]
- Van Horn, D.L.; Hyndiuk, R.A. Endothelial wound repair in primate cornea. Exp. Eye Res. 1975, 21, 113–124. [Google Scholar] [CrossRef] [PubMed]
- Van Horn, D.L.; Sendele, D.D.; Seideman, S.; Buco, P.J. Regenerative capacity of the corneal endothelium in rabbit and cat. Investig. Opthalmology Vis. Sci. 1977, 16, 597–613. [Google Scholar]
- Khodadoust, A.A.; Green, K. Physiological function of regenerating endothelium. Investig. Ophthalmol. 1976, 15, 96–101. [Google Scholar]
- Nicholls, S.; Bailey, M.; Mitchard, L.; Dick, A. Can the corneal endothelium of the pig proliferate in vivo? Acta Ophthalmol. 2009, 87. [Google Scholar] [CrossRef]
- Bartel, D.P. MicroRNAs: Genomics, Biogenesis, Mechanism, and Function. Cell 2004, 116, 281–297. [Google Scholar] [CrossRef]
- Valadi, H.; Ekström, K.; Bossios, A.; Sjöstrand, M.; Lee, J.J.; Lötvall, J.O. Exosome-mediated transfer of mRNAs and microRNAs is a novel mechanism of genetic exchange between cells. Nat. Cell Biol. 2007, 9, 654–659. [Google Scholar] [CrossRef]
- Parekh, M.; Rhys, H.; Ramos, T.; Ferrari, S.; Ahmad, S. Extracellular Vesicles Derived From Human Corneal Endothelial Cells Inhibit Proliferation of Human Corneal Endothelial Cells. Front. Med. 2022, 8, 753555. [Google Scholar] [CrossRef]
- Luo, J.; Pan, J.; Jin, Y.; Li, M.; Chen, M. MiR-195-5p Inhibits Proliferation and Induces Apoptosis of Non-Small Cell Lung Cancer Cells by Targeting CEP55. OncoTargets Ther. 2019, 12, 11465–11474. [Google Scholar] [CrossRef] [PubMed]
- Li, X.; Wang, Z. The role of noncoding RNA in thyroid cancer. Gland. Surg. 2012, 1, 146–150. [Google Scholar] [CrossRef] [PubMed]
- Li, Z.; Wang, H.; Wang, Z.; Cai, H. MiR-195 inhibits the proliferation of human cervical cancer cells by directly targeting cyclin D1. Tumor Biol. 2016, 37, 6457–6463. [Google Scholar] [CrossRef] [PubMed]
- Zhang, X.; Tao, T.; Liu, C.; Guan, H.; Huang, Y.; Xu, B.; Chen, M. Downregulation of miR-195 promotes prostate cancer progression by targeting HMGA1. Oncol. Rep. 2016, 36, 376–382. [Google Scholar] [CrossRef]
- Shao, Y.; Li, P.; Zhu, S.-T.; Yue, J.-P.; Ji, X.-J.; He, Z.; Ma, D.; Wang, L.; Wang, Y.-J.; Zong, Y.; et al. Cyclooxygenase-2, a Potential Therapeutic Target, Is Regulated by miR-101 in Esophageal Squamous Cell Carcinoma. PLoS ONE 2015, 10, e0140642. [Google Scholar] [CrossRef]
- Tan, Q.-X.; Qin, Q.-H.; Yang, W.-P.; Mo, Q.-G.; Wei, C.-Y. Prognostic value of Ki67 expression in HR-negative breast cancer before and after neoadjuvant chemotherapy. Int. J. Clin. Exp. Pathol. 2014, 7, 6862–6870. [Google Scholar]
- Liu, Z.; Zhang, L.; Chen, W.; Yuan, F.; Yang, Z.; Liu, S.; Le, F. miR-195-5p regulates cell proliferation, apoptosis, and invasion of thyroid cancer by targeting telomerase reverse transcriptase. Bioengineered 2021, 12, 6201–6209. [Google Scholar] [CrossRef]
- Ueno, M.; Asada, K.; Toda, M.; Hiraga, A.; Montoya, M.; Sotozono, C.; Kinoshita, S.; Hamuro, J. MicroRNA Profiles Qualify Phenotypic Features of Cultured Human Corneal Endothelial Cells. Investig. Ophthalmol. Vis. Sci. 2016, 57, 5509–5517. [Google Scholar] [CrossRef]
- Ueno, M.; Yoshii, K.; Yamashita, T.; Sonomura, K.; Asada, K.; Ito, E.; Fujita, T.; Sotozono, C.; Kinoshita, S.; Hamuro, J. The Interplay Between Metabolites and MicroRNAs in Aqueous Humor to Coordinate Corneal Endothelium Integrity. Ophthalmol. Sci. 2023, 3, 100299. [Google Scholar] [CrossRef]
- Zhao, X.; Huang, Y.; Wang, Y.; Chen, P.; Yu, Y.; Song, Z. MicroRNA profile comparison of the corneal endothelia of young and old mice: Implications for senescence of the corneal endothelium. Mol. Vis. 2013, 19, 1815–1825. [Google Scholar] [PubMed]
- Bae, Y.; Hwang, J.S.; Shin, Y.J. miR-30c-1 encourages human corneal endothelial cells to regenerate through ameliorating senescence. Aging 2021, 13, 9348–9372. [Google Scholar] [CrossRef] [PubMed]
- Matthaei, M.; Hu, J.; Kallay, L.; Eberhart, C.G.; Cursiefen, C.; Qian, J.; Lackner, E.-M.; Jun, A.S. Endothelial Cell MicroRNA Expression in Human Late-Onset Fuchs’ Dystrophy. Investig. Ophthalmol. Vis. Sci. 2014, 55, 216–225. [Google Scholar] [CrossRef] [PubMed]
- Park, S.-H.; Hwang, J.-S.; Oh, S.-H.; Shin, Y.-J. MiR-302a Regenerates Human Corneal Endothelial Cells against IFN-γ-Induced Cell Death. Cells 2022, 12, 36. [Google Scholar] [CrossRef]
- Ramos, T.; Parekh, M.; Kaye, S.B.; Ahmad, S. Epithelial Cell-Derived Extracellular Vesicles Trigger the Differentiation of Two Epithelial Cell Lines. Int. J. Mol. Sci. 2022, 23, 1718. [Google Scholar] [CrossRef]
- Peh, G.; Chng, Z.; Ang, H.-P.; Cheng, T.Y.D.; Adnan, K.; Seah, X.-Y.; George, B.L.; Toh, K.-P.; Tan, D.T.; Yam, G.H.F.; et al. Propagation of Human Corneal Endothelial Cells: A Novel Dual Media Approach. Cell Transplant. 2015, 24, 287–304. [Google Scholar] [CrossRef]
- Romano, V.; Parekh, M.; Ruzza, A.; Willoughby, C.; Ferrari, S.; Ponzin, D.; Kaye, S.B.; Levis, H.J. Comparison of preservation and transportation protocols for preloaded Descemet membrane endothelial keratoplasty. Br. J. Ophthalmol. 2018, 102, 549–555. [Google Scholar] [CrossRef]
- Parekh, M.; Ruzza, A.; Ferrari, S.; Ponzin, D. Preservation of Preloaded DMEK Lenticules in Dextran and Non-Dextran-Based Organ Culture Medium. J. Ophthalmol. 2016, 2016, 5830835. [Google Scholar] [CrossRef]
- Livak, K.J.; Schmittgen, T.D. Analysis of relative gene expression data using real-time quantitative PCR and the 2−ΔΔCT Method. Methods 2001, 25, 402–408. [Google Scholar] [CrossRef]
- Parekh, M.; Ahmad, S.; Ruzza, A.; Ferrari, S. Human Corneal Endothelial Cell Cultivation from Old Donor Corneas with Forced Attachment. Sci. Rep. 2017, 7, 142. [Google Scholar] [CrossRef]
- Moloney, G.; Petsoglou, C.; Ball, M.; Kerdraon, Y.; Höllhumer, R.; Spiteri, N.; Beheregaray, S.; Hampson, J.; D’Souza, M.; Devasahayam, R.N. Descemetorhexis without Grafting for Fuchs Endothelial Dystrophy—Supplementation with Topical Ripasudil. Cornea 2017, 36, 642–648. [Google Scholar] [CrossRef] [PubMed]





Disclaimer/Publisher’s Note: The statements, opinions and data contained in all publications are solely those of the individual author(s) and contributor(s) and not of MDPI and/or the editor(s). MDPI and/or the editor(s) disclaim responsibility for any injury to people or property resulting from any ideas, methods, instructions or products referred to in the content. |
© 2023 by the authors. Licensee MDPI, Basel, Switzerland. This article is an open access article distributed under the terms and conditions of the Creative Commons Attribution (CC BY) license (https://creativecommons.org/licenses/by/4.0/).
Share and Cite
Parekh, M.; Ramos, T.; Ferrari, S.; Ahmad, S. Inhibiting miR-195-5p Induces Proliferation of Human Corneal Endothelial Cells. Int. J. Mol. Sci. 2023, 24, 11490. https://doi.org/10.3390/ijms241411490
Parekh M, Ramos T, Ferrari S, Ahmad S. Inhibiting miR-195-5p Induces Proliferation of Human Corneal Endothelial Cells. International Journal of Molecular Sciences. 2023; 24(14):11490. https://doi.org/10.3390/ijms241411490
Chicago/Turabian StyleParekh, Mohit, Tiago Ramos, Stefano Ferrari, and Sajjad Ahmad. 2023. "Inhibiting miR-195-5p Induces Proliferation of Human Corneal Endothelial Cells" International Journal of Molecular Sciences 24, no. 14: 11490. https://doi.org/10.3390/ijms241411490
APA StyleParekh, M., Ramos, T., Ferrari, S., & Ahmad, S. (2023). Inhibiting miR-195-5p Induces Proliferation of Human Corneal Endothelial Cells. International Journal of Molecular Sciences, 24(14), 11490. https://doi.org/10.3390/ijms241411490

