Protective Effect of Water-Soluble Acacetin Prodrug on APAP-Induced Acute Liver Injury Is Associated with Upregulation of PPARγ and Alleviation of ER Stress
Abstract
1. Introduction
2. Results
2.1. Acacetin Protects APAP-Treated HepG2 Cells
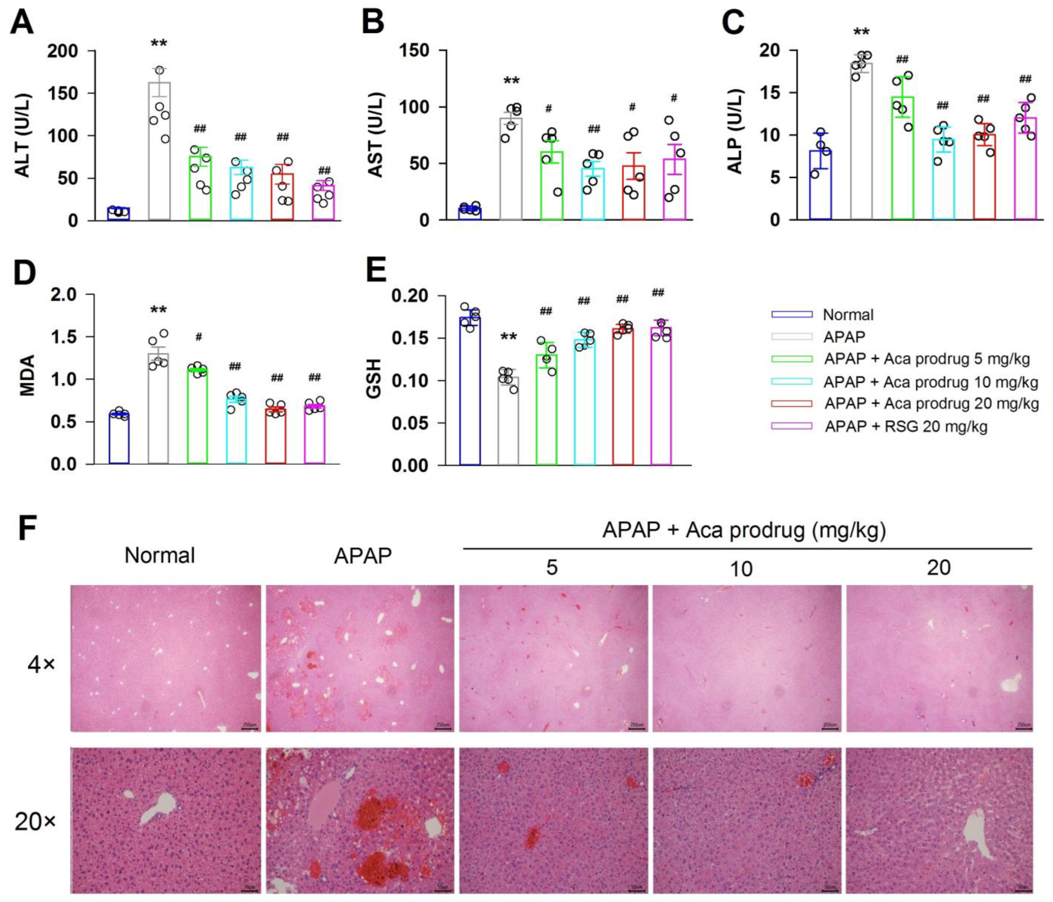
2.2. Acacetin Treatment Protects against APAP-Induced Acute Liver Injury
2.3. Acacetin Suppresses ER Stress and Apoptosis in APAP-Induced Liver Injury
2.4. Acacetin Upregulates PPARγ and Suppresses ER Stress In Vitro
2.5. Suppressive Effect of Acacetin on ER Stress Was Alleviated by Knockdown or Inhibition of PPARγ
2.6. The Quantum Chemical Calculation and Molecular Dynamics Simulation Analysis
3. Discussion
4. Materials and Methods
4.1. Chemical Reagents
4.2. Cell Culture
4.3. Cell Viability Assay
4.4. Animal Experiments
4.5. ALT, AST, ALP, MDA, and GSH Measurement
4.6. Histopathological Analysis
4.7. Quantitative Real-Time PCR Analysis
4.8. Western Blotting Analysis
4.9. Flow Cytometry and Apoptosis Analysis
4.10. RNA Interference
4.11. Quantum Chemical Calculation of Acacetin
4.12. Molecular Docking
4.13. Statistical Analysis
Supplementary Materials
Author Contributions
Funding
Institutional Review Board Statement
Informed Consent Statement
Data Availability Statement
Acknowledgments
Conflicts of Interest
References
- Lee, W.M. Acetaminophen and the U.S. Acute Liver Failure Study Group: Lowering the risks of hepatic failure. Hepatology 2004, 40, 6–9. [Google Scholar] [CrossRef]
- Ostapowicz, G.; Fontana, R.J.; Schiodt, F.V.; Larson, A.; Davern, T.J.; Han, S.H.; McCashland, T.M.; Shakil, A.O.; Hay, J.E.; Hynan, L.; et al. Results of a prospective study of acute liver failure at 17 tertiary care centers in the United States. Ann. Intern. Med. 2002, 137, 947–954. [Google Scholar] [CrossRef]
- Donnelly, M.C.; Davidson, J.S.; Martin, K.; Baird, A.; Hayes, P.C.; Simpson, K.J. Acute liver failure in Scotland: Changes in aetiology and outcomes over time (the Scottish Look-Back Study). Aliment. Pharmacol. Ther. 2017, 45, 833–843. [Google Scholar] [CrossRef] [PubMed]
- Bernal, W.; Auzinger, G.; Dhawan, A.; Wendon, J. Acute liver failure. Lancet 2010, 376, 190–201. [Google Scholar] [CrossRef] [PubMed]
- Lee, W.M. Acetaminophen (APAP) hepatotoxicity-Isn’t it time for APAP to go away? J. Hepatol. 2017, 67, 1324–1331. [Google Scholar] [CrossRef] [PubMed]
- Fontana, R.J. Acute liver failure including acetaminophen overdose. Med. Clin. N. Am. 2008, 92, 761–794, viii. [Google Scholar] [CrossRef]
- Yan, M.; Huo, Y.; Yin, S.; Hu, H. Mechanisms of acetaminophen-induced liver injury and its implications for therapeutic interventions. Redox Biol. 2018, 17, 274–283. [Google Scholar] [CrossRef]
- Forrest, J.A.; Clements, J.A.; Prescott, L.F. Clinical pharmacokinetics of paracetamol. Clin. Pharmacokinet. 1982, 7, 93–107. [Google Scholar] [CrossRef]
- Yoon, E.; Babar, A.; Choudhary, M.; Kutner, M.; Pyrsopoulos, N. Acetaminophen-Induced Hepatotoxicity: A Comprehensive Update. J. Clin. Transl. Hepatol. 2016, 4, 131–142. [Google Scholar] [CrossRef]
- Bunchorntavakul, C.; Reddy, K.R. Acetaminophen (APAP or N-Acetyl-p-Aminophenol) and Acute Liver Failure. Clin. Liver Dis. 2018, 22, 325–346. [Google Scholar] [CrossRef]
- Torres, S.; Baulies, A.; Insausti-Urkia, N.; Alarcon-Vila, C.; Fucho, R.; Solsona-Vilarrasa, E.; Nunez, S.; Robles, D.; Ribas, V.; Wakefield, L.; et al. Endoplasmic Reticulum Stress-Induced Upregulation of STARD1 Promotes Acetaminophen-Induced Acute Liver Failure. Gastroenterology 2019, 157, 552–568. [Google Scholar] [CrossRef] [PubMed]
- Ito, Y.; Bethea, N.W.; Abril, E.R.; McCuskey, R.S. Early hepatic microvascular injury in response to acetaminophen toxicity. Microcirculation 2003, 10, 391–400. [Google Scholar] [CrossRef] [PubMed]
- Shan, S.; Shen, Z.; Zhang, C.; Kou, R.; Xie, K.; Song, F. Mitophagy protects against acetaminophen-induced acute liver injury in mice through inhibiting NLRP3 inflammasome activation. Biochem. Pharmacol. 2019, 169, 113643. [Google Scholar] [CrossRef] [PubMed]
- Jiang, L.; Ke, M.; Yue, S.; Xiao, W.; Yan, Y.; Deng, X.; Ying, Q.L.; Li, J.; Ke, B. Blockade of Notch signaling promotes acetaminophen-induced liver injury. Immunol. Res. 2017, 65, 739–749. [Google Scholar] [CrossRef] [PubMed]
- Prescott, L.F.; Park, J.; Ballantyne, A.; Adriaenssens, P.; Proudfoot, A.T. Treatment of paracetamol (acetaminophen) poisoning with N-acetylcysteine. Lancet 1977, 2, 432–434. [Google Scholar] [CrossRef] [PubMed]
- Corcoran, G.B.; Wong, B.K. Role of glutathione in prevention of acetaminophen-induced hepatotoxicity by N-acetyl-L-cysteine in vivo: Studies with N-acetyl-D-cysteine in mice. J. Pharmacol. Exp. Ther. 1986, 238, 54–61. [Google Scholar]
- Smilkstein, M.J.; Knapp, G.L.; Kulig, K.W.; Rumack, B.H. Efficacy of oral N-acetylcysteine in the treatment of acetaminophen overdose. Analysis of the national multicenter study (1976 to 1985). N. Engl. J. Med. 1988, 319, 1557–1562. [Google Scholar] [CrossRef]
- Whyte, A.J.; Kehrl, T.; Brooks, D.E.; Katz, K.D.; Sokolowski, D. Safety and effectiveness of acetadote for acetaminophen toxicity. J. Emerg. Med. 2010, 39, 607–611. [Google Scholar] [CrossRef]
- Uzi, D.; Barda, L.; Scaiewicz, V.; Mills, M.; Mueller, T.; Gonzalez-Rodriguez, A.; Valverde, A.M.; Iwawaki, T.; Nahmias, Y.; Xavier, R.; et al. CHOP is a critical regulator of acetaminophen-induced hepatotoxicity. J. Hepatol. 2013, 59, 495–503. [Google Scholar] [CrossRef]
- Kim, S.H.; Choi, H.J.; Seo, H.; Kwon, D.; Yun, J.; Jung, Y.S. Downregulation of Glutathione-Mediated Detoxification Capacity by Binge Drinking Aggravates Acetaminophen-Induced Liver Injury through IRE1alpha ER Stress Signaling. Antioxidants 2021, 10, 1949. [Google Scholar] [CrossRef]
- Nagy, G.; Kardon, T.; Wunderlich, L.; Szarka, A.; Kiss, A.; Schaff, Z.; Banhegyi, G.; Mandl, J. Acetaminophen induces ER dependent signaling in mouse liver. Arch. Biochem. Biophys. 2007, 459, 273–279. [Google Scholar] [CrossRef] [PubMed]
- Singh, S.; Gupta, P.; Meena, A.; Luqman, S. Acacetin, a flavone with diverse therapeutic potential in cancer, inflammation, infections and other metabolic disorders. Food Chem. Toxicol. Int. J. Publ. Br. Ind. Biol. Res. Assoc. 2020, 145, 111708. [Google Scholar] [CrossRef] [PubMed]
- Liu, H.; Wang, Y.J.; Yang, L.; Zhou, M.; Jin, M.W.; Xiao, G.S.; Wang, Y.; Sun, H.Y.; Li, G.R. Synthesis of a highly water-soluble acacetin prodrug for treating experimental atrial fibrillation in beagle dogs. Sci. Rep. 2016, 6, 25743. [Google Scholar] [CrossRef] [PubMed]
- Liu, H.; Yang, L.; Wu, H.J.; Chen, K.H.; Lin, F.; Li, G.; Sun, H.Y.; Xiao, G.S.; Wang, Y.; Li, G.R. Water-soluble acacetin prodrug confers significant cardioprotection against ischemia/reperfusion injury. Sci. Rep. 2016, 6, 36435. [Google Scholar] [CrossRef]
- Cho, H.I.; Park, J.H.; Choi, H.S.; Kwak, J.H.; Lee, D.U.; Lee, S.K.; Lee, S.M. Protective mechanisms of acacetin against D-galactosamine and lipopolysaccharide-induced fulminant hepatic failure in mice. J. Nat. Prod. 2014, 77, 2497–2503. [Google Scholar] [CrossRef]
- Zhou, R.J.; Ye, H.; Wang, F.; Wang, J.L.; Xie, M.L. Apigenin inhibits d-galactosamine/LPS-induced liver injury through upregulation of hepatic Nrf-2 and PPARgamma expressions in mice. Biochem. Biophys. Res. Commun. 2017, 493, 625–630. [Google Scholar] [CrossRef]
- Lv, H.; Hong, L.; Tian, Y.; Yin, C.; Zhu, C.; Feng, H. Corilagin alleviates acetaminophen-induced hepatotoxicity via enhancing the AMPK/GSK3beta-Nrf2 signaling pathway. Cell Commun. Signal. CCS 2019, 17, 2. [Google Scholar] [CrossRef]
- Kim, I.H.; Choi, J.W.; Nam, T.J. PYP1-4 peptide from Pyropia yezoensis protects against acetaminophen-induced hepatotoxicity in HepG2 cells. Exp. Ther. Med. 2020, 19, 849–860. [Google Scholar] [CrossRef]
- Yang, R.; Song, C.; Chen, J.; Zhou, L.; Jiang, X.; Cao, X.; Sun, Y.; Zhang, Q. Limonin ameliorates acetaminophen-induced hepatotoxicity by activating Nrf2 antioxidative pathway and inhibiting NF-kappaB inflammatory response via upregulating Sirt1. Phytomed. Int. J. Phytother. Phytopharm. 2020, 69, 153211. [Google Scholar] [CrossRef]
- Moraes, L.A.; Piqueras, L.; Bishop-Bailey, D. Peroxisome proliferator-activated receptors and inflammation. Pharmacol. Ther. 2006, 110, 371–385. [Google Scholar] [CrossRef]
- Han, L.; Shen, W.J.; Bittner, S.; Kraemer, F.B.; Azhar, S. PPARs: Regulators of metabolism and as therapeutic targets in cardiovascular disease. Part II: PPAR-beta/delta and PPAR-gamma. Future Cardiol. 2017, 13, 279–296. [Google Scholar] [CrossRef] [PubMed]
- Gupta, G.; Krishna, G.; Chellappan, D.K.; Gubbiyappa, K.S.; Candasamy, M.; Dua, K. Protective effect of pioglitazone, a PPARgamma agonist against acetaminophen-induced hepatotoxicity in rats. Mol. Cell. Biochem. 2014, 393, 223–228. [Google Scholar] [CrossRef] [PubMed]
- Wang, J.X.; Zhang, C.; Fu, L.; Zhang, D.G.; Wang, B.W.; Zhang, Z.H.; Chen, Y.H.; Lu, Y.; Chen, X.; Xu, D.X. Protective effect of rosiglitazone against acetaminophen-induced acute liver injury is associated with down-regulation of hepatic NADPH oxidases. Toxicol. Lett. 2017, 265, 38–46. [Google Scholar] [CrossRef] [PubMed]
- Ikeda, J.; Ichiki, T.; Takahara, Y.; Kojima, H.; Sankoda, C.; Kitamoto, S.; Tokunou, T.; Sunagawa, K. PPARgamma Agonists Attenuate Palmitate-Induced ER Stress through Up-Regulation of SCD-1 in Macrophages. PLoS ONE 2015, 10, e0128546. [Google Scholar] [CrossRef]
- Kim, T.W.; Hong, D.W.; Hong, S.H. CB13, a novel PPARgamma ligand, overcomes radio-resistance via ROS generation and ER stress in human non-small cell lung cancer. Cell Death Dis. 2020, 11, 848. [Google Scholar] [CrossRef]
- Lin, C.H.; Nicol, C.J.B.; Cheng, Y.C.; Chen, S.J.; Yen, C.H.; Huang, R.N.; Chiang, M.C. Rosiglitazone rescues human neural stem cells from amyloid-beta induced ER stress via PPARgamma dependent signaling. Exp. Cell Res. 2018, 370, 312–321. [Google Scholar] [CrossRef]
- Tian, X.; Zhang, S.; Zhou, L.; Seyhan, A.A.; Hernandez Borrero, L.; Zhang, Y.; El-Deiry, W.S. Targeting the Integrated Stress Response in Cancer Therapy. Front. Pharmacol. 2021, 12, 747837. [Google Scholar] [CrossRef]
- Sikalidis, A.K. Cellular and animal indispensable amino acid limitation responses and health promotion. Can the two be linked? A critical review. Int. J. Food Sci. Nutr. 2013, 64, 300–311. [Google Scholar] [CrossRef]
- Kwon, D.; Son, S.W.; Kim, S.H.; Bae, J.E.; Lee, Y.H.; Jung, Y.S. Effects of dietary restriction on hepatic sulfur-containing amino acid metabolism and its significance in acetaminophen-induced liver injury. J. Nutr. Biochem. 2022, 108, 109082. [Google Scholar] [CrossRef]
- Zhao, L.; Zhang, J.; Hu, C.; Wang, T.; Lu, J.; Wu, C.; Chen, L.; Jin, M.; Ji, G.; Cao, Q.; et al. Apigenin Prevents Acetaminophen-Induced Liver Injury by Activating the SIRT1 Pathway. Front. Pharmacol. 2020, 11, 514. [Google Scholar] [CrossRef]
- Joyner, P.M. Protein Adducts and Protein Oxidation as Molecular Mechanisms of Flavonoid Bioactivity. Molecules 2021, 26, 5102. [Google Scholar] [CrossRef] [PubMed]
- Chopyk, D.M.; Stuart, J.D.; Zimmerman, M.G.; Wen, J.; Gumber, S.; Suthar, M.S.; Thapa, M.; Czaja, M.J.; Grakoui, A. Acetaminophen Intoxication Rapidly Induces Apoptosis of Intestinal Crypt Stem Cells and Enhances Intestinal Permeability. Hepatol. Commun. 2019, 3, 1435–1449. [Google Scholar] [CrossRef] [PubMed]
- Slitt, A.L.; Dominick, P.K.; Roberts, J.C.; Cohen, S.D. Standard of care may not protect against acetaminophen-induced nephrotoxicity. Basic Clin. Pharmacol. Toxicol. 2004, 95, 247–248. [Google Scholar] [CrossRef] [PubMed]








| LUMO + 1 (eV) | LUMO (eV) | HOMO (eV) | HOMO − 1 (eV) |
|---|---|---|---|
| −0.5853 | −1.7045 | −5.8660 | −6.2167 |
| Energy Gap (eV) | Chemical potential (μ) | Chemical hardness (η) | Chemical softness (σ) |
| 4.1614 | 3.7852 | 2.0807 | 0.4806 |
Disclaimer/Publisher’s Note: The statements, opinions and data contained in all publications are solely those of the individual author(s) and contributor(s) and not of MDPI and/or the editor(s). MDPI and/or the editor(s) disclaim responsibility for any injury to people or property resulting from any ideas, methods, instructions or products referred to in the content. |
© 2023 by the authors. Licensee MDPI, Basel, Switzerland. This article is an open access article distributed under the terms and conditions of the Creative Commons Attribution (CC BY) license (https://creativecommons.org/licenses/by/4.0/).
Share and Cite
Miao, J.; Yao, S.; Sun, H.; Jiang, Z.; Gao, Z.; Xu, J.; Chen, K. Protective Effect of Water-Soluble Acacetin Prodrug on APAP-Induced Acute Liver Injury Is Associated with Upregulation of PPARγ and Alleviation of ER Stress. Int. J. Mol. Sci. 2023, 24, 11320. https://doi.org/10.3390/ijms241411320
Miao J, Yao S, Sun H, Jiang Z, Gao Z, Xu J, Chen K. Protective Effect of Water-Soluble Acacetin Prodrug on APAP-Induced Acute Liver Injury Is Associated with Upregulation of PPARγ and Alleviation of ER Stress. International Journal of Molecular Sciences. 2023; 24(14):11320. https://doi.org/10.3390/ijms241411320
Chicago/Turabian StyleMiao, Jiaen, Shujun Yao, Hao Sun, Zhe Jiang, Zhe Gao, Jia Xu, and Kuihao Chen. 2023. "Protective Effect of Water-Soluble Acacetin Prodrug on APAP-Induced Acute Liver Injury Is Associated with Upregulation of PPARγ and Alleviation of ER Stress" International Journal of Molecular Sciences 24, no. 14: 11320. https://doi.org/10.3390/ijms241411320
APA StyleMiao, J., Yao, S., Sun, H., Jiang, Z., Gao, Z., Xu, J., & Chen, K. (2023). Protective Effect of Water-Soluble Acacetin Prodrug on APAP-Induced Acute Liver Injury Is Associated with Upregulation of PPARγ and Alleviation of ER Stress. International Journal of Molecular Sciences, 24(14), 11320. https://doi.org/10.3390/ijms241411320

