Epigenomics Analysis of the Suppression Role of SIRT1 via H3K9 Deacetylation in Preadipocyte Differentiation
Abstract
1. Introduction
2. Results
2.1. Effect of SIRT1 Interference on Fat Deposition in Yak Preadipocytes
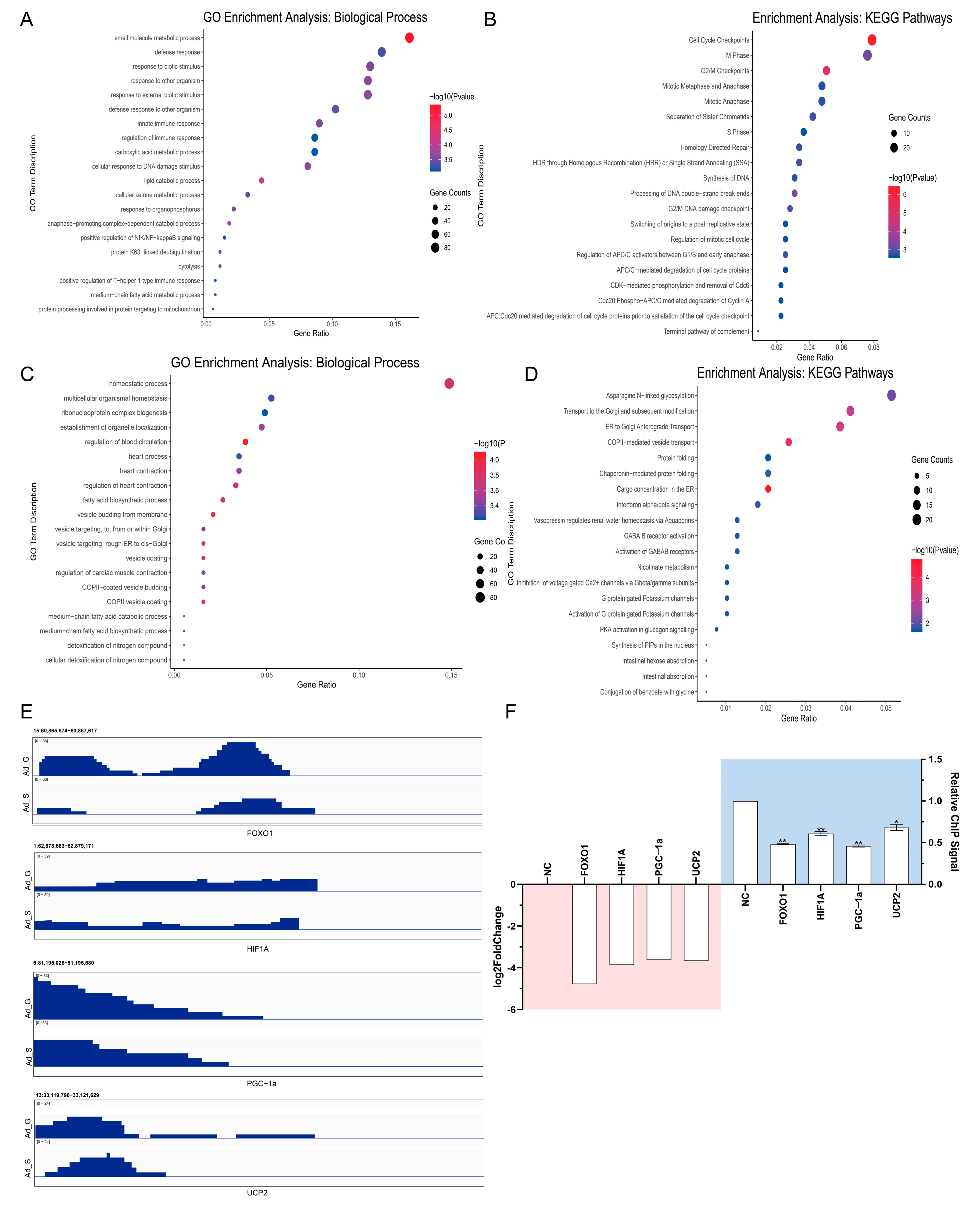
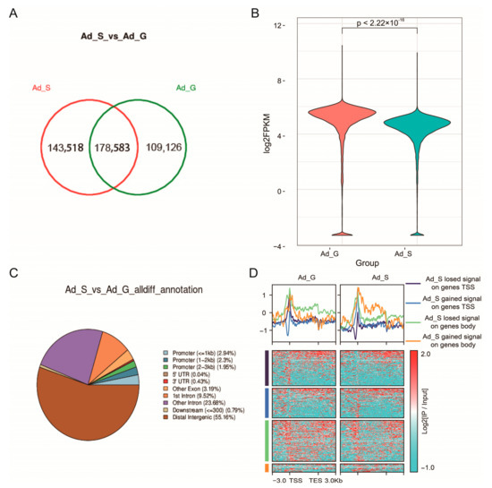
2.2. Genome-Wide Changes Underlying H3K9 Deacetylation after SIRT1 Overexpression
2.3. Association between ChIP-seq and RNA-seq Data
2.4. TRIM23 Knockdown Suppresses Adipocyte Differentiation and Proliferation
3. Discussion
4. Materials and Methods
4.1. Cell Culture and Treatment
4.2. Interfering Lentiviral Packaging, siRNA Interference, and Cell Transfection
4.3. Oil Red O Staining, Triglyceride Assay, and BODIPY Staining
4.4. RNA Extraction and RT-qPCR
4.5. ChIP Assays, High-Throughput Sequencing, and ChIP-qPCR
4.6. Analysis of Associations between ChIP-seq and RNA-seq Data
4.7. Proliferation Detection by Flow Cytometry
4.8. Statistical Analysis
5. Conclusions
Supplementary Materials
Author Contributions
Funding
Institutional Review Board Statement
Informed Consent Statement
Data Availability Statement
Acknowledgments
Conflicts of Interest
Abbreviations
| SIRT1 | Sirtuin 1 |
| YIMAs | Yak intramuscular preadipocytes |
| GO | Gene Ontology |
| H3K9ac | H3 lysine 9 acetylation |
| ChIP-seq | Chromatin immunoprecipitation sequencing |
| mRNA-seq | mRNA-sequence |
| KEGG | Kyoto Encyclopedia of Genes and Genomes |
| TSS | Transcription start site |
| IMF | Intramuscular fat |
| NAD | Nicotinamide adenine dinucleotide |
| HDAC | Histone deacetylase |
| TAG | Triacylglycerol |
| RT-qPCR | Real-time quantitative polymerase chain reaction |
| PBS | Phosphate-buffered saline |
| FBP2 | Fructose-Bisphosphatase 2 |
| FPGT | Fucose-1-Phosphate Guanylyltransferase |
| HSD17B11 | Hydroxysteroid 17-Beta Dehydrogenase 11 |
| KCNJ15 | Potassium Inwardly Rectifying Channel Subfamily J Member 15 |
| MAP3K20 | Mitogen-Activated Protein Kinase Kinase Kinase 20 |
| SLC5A3 | Solute Carrier Family 5 Member 3 |
| TRIM23 | Tripartite Motif Containing 23 |
| ZCCHC10 | Zinc Finger CCHC-Type Containing 10 |
| ZMYM1 | Zinc Finger MYM-Type Containing 1 |
| TGM3 | Transglutaminase 3 |
| TRIM54 | Tripartite Motif Containing 54 |
| PPARγ | Peroxisome Proliferator Activated Receptor Gamma |
| FoxO1 | Forkhead Box O1 |
| C/EBPα | CCAAT Enhancer Binding Protein Alpha |
| SNP | Single nucleotide polymorphism |
| Ad | Adenovirus |
| LV | Lentiviral |
| Ad_S | Ad-SIRT1 |
| Ad_G | Ad-green fluorescent protein |
| siTRIM23 | TRIM23 siRNA |
| NC | Negative control |
| AP2 | Adipocyte binding protein 2 |
| FASN | Fatty acid synthase |
| ACACA | Acetyl CoA carboxylase alpha |
| FABP3 | Fatty acid-binding protein 3 |
| SCD | Stearoyl-CoA desaturase |
| SREBP1 | Sterol regulatory element binding protein 1 |
| SCAP | SREBP cleavage activating protein |
| PLIN2 | Perilipin2 |
| LPL | Lipoprotein lipase |
| CPT1A | Carnitine Palmitoyltransferase 1A |
| PGC−1α | PPARG Coactivator 1 Alpha |
| HIF1A | Hypoxia Inducible Factor 1 Subunit Alpha |
| UCP2 | Uncoupling Protein 2 |
| TES | Transcription end site |
| VLDLR | Very Low Density Lipoprotein Receptor |
| DGAT2 | Diacylglycerol O-Acyltransferase 2 |
| CCND1 | Cyclin D1 |
| CCNE1 | Cyclin E1 |
| CCNB1 | Cyclin B1 |
| KI67 | Antigen identified by monoclonal antibody Ki-67 |
References
- Li, S.S.; Li, C.B. Proteomics discovery of protein biomarkers linked to yak meat tenderness as determined by label-free mass spectrometry. Anim. Sci. J. 2021, 92, e13669. [Google Scholar] [CrossRef] [PubMed]
- Hudson, N.J.; Reverter, A.; Greenwood, P.L.; Guo, B.; Cafe, L.M.; Dalrymple, B.P. Longitudinal muscle gene expression patterns associated with differential intramuscular fat in cattle. Animal 2015, 9, 650–659. [Google Scholar] [CrossRef] [PubMed]
- Park, S.J.; Beak, S.H.; Jung, D.; Kim, S.Y.; Jeong, I.H.; Piao, M.Y.; Kang, H.J.; Fassah, D.M.; Na, S.W.; Yoo, S.P.; et al. Genetic, management, and nutritional factors affecting intramuscular fat deposition in beef cattle—A review. Asian Australas. J. Anim. Sci. 2018, 31, 1043–1061. [Google Scholar] [CrossRef] [PubMed]
- Nguyen, D.V.; Nguyen, O.C.; Malau-Aduli, A. Main regulatory factors of marbling level in beef cattle. Vet. Anim. Sci. 2021, 14, 100219. [Google Scholar] [CrossRef]
- Alves-Fernandes, D.K.; Jasiulionis, M.G. The Role of SIRT1 on DNA Damage Response and Epigenetic Alterations in Cancer. Int. J. Mol. Sci. 2019, 20, 3153. [Google Scholar] [CrossRef]
- Zhou, Y.; Peng, J.; Jiang, S. Role of histone acetyltransferases and histone deacetylases in adipocyte differentiation and adipogenesis. Eur. J. Cell Biol. 2014, 93, 170–177. [Google Scholar] [CrossRef]
- Zhou, Y.; Song, T.; Peng, J.; Zhou, Z.; Wei, H.; Zhou, R.; Jiang, S.; Peng, J. SIRT1 suppresses adipogenesis by activating Wnt/beta-catenin signaling in vivo and in vitro. Oncotarget 2016, 7, 77707–77720. [Google Scholar] [CrossRef]
- Picard, F.; Kurtev, M.; Chung, N.; Topark-Ngarm, A.; Senawong, T.; Machado, D.O.R.; Leid, M.; McBurney, M.W.; Guarente, L. Sirt1 promotes fat mobilization in white adipocytes by repressing PPAR-gamma. Nature 2004, 429, 771–776. [Google Scholar] [CrossRef]
- Motta, M.C.; Divecha, N.; Lemieux, M.; Kamel, C.; Chen, D.; Gu, W.; Bultsma, Y.; McBurney, M.; Guarente, L. Mammalian SIRT1 represses forkhead transcription factors. Cell 2004, 116, 551–563. [Google Scholar] [CrossRef]
- Wang, N.; Wang, D.; Luo, G.; Zhou, J.; Tan, Z.; Du, Y.; Xie, H.; Liu, L.; Yang, X.; Hao, L. Lutein attenuates excessive lipid accumulation in differentiated 3T3-L1 cells and abdominal adipose tissue of rats by the SIRT1-mediated pathway. Int. J. Biochem. Cell Biol. 2021, 133, 105932. [Google Scholar] [CrossRef]
- Hong, S.P.; Seo, H.S.; Shin, K.O.; Park, K.; Park, B.C.; Kim, M.H.; Park, M.; Kim, C.D.; Seo, S.J. Adiponectin Enhances Human Keratinocyte Lipid Synthesis via SIRT1 and Nuclear Hormone Receptor Signaling. J. Invest. Dermatol. 2019, 139, 573–582. [Google Scholar] [CrossRef] [PubMed]
- Gui, L.; Wang, H.; Wei, S.; Zhang, Y.; Zan, L. Molecular characterization, expression profiles, and analysis of Qinchuan cattle SIRT1 gene association with meat quality and body measurement traits (Bos taurus). Mol. Biol. Rep. 2014, 41, 5237–5246. [Google Scholar] [CrossRef] [PubMed]
- Ran, H.; He, Q.; Han, Y.; Wang, J.; Wang, H.; Yue, B.; Zhang, M.; Chai, Z.; Cai, X.; Wang, H.; et al. Functional study and epigenetic targets analyses of SIRT1 in intramuscular preadipocytes via ChIP-seq and mRNA-seq. Epigenetics 2022, 18, 2135194. [Google Scholar] [CrossRef] [PubMed]
- Watanabe, M.; Takahashi, H.; Saeki, Y.; Ozaki, T.; Itoh, S.; Suzuki, M.; Mizushima, W.; Tanaka, K.; Hatakeyama, S. The E3 ubiquitin ligase TRIM23 regulates adipocyte differentiation via stabilization of the adipogenic activator PPARgamma. eLife 2015, 4, e5615. [Google Scholar] [CrossRef] [PubMed]
- Piche, M.E.; Tchernof, A.; Despres, J.P. Obesity Phenotypes, Diabetes, and Cardiovascular Diseases. Circ. Res. 2020, 126, 1477–1500. [Google Scholar] [CrossRef]
- Hocquette, J.F.; Gondret, F.; Baeza, E.; Medale, F.; Jurie, C.; Pethick, D.W. Intramuscular fat content in meat-producing animals: Development, genetic and nutritional control, and identification of putative markers. Animal 2010, 4, 303–319. [Google Scholar] [CrossRef]
- Poleti, M.D.; Regitano, L.; Souza, G.; Cesar, A.; Simas, R.C.; Silva-Vignato, B.; Oliveira, G.B.; Andrade, S.; Cameron, L.C.; Coutinho, L.L. Data from proteomic analysis of bovine Longissimus dorsi muscle associated with intramuscular fat content. Data Brief 2018, 19, 1314–1317. [Google Scholar] [CrossRef]
- Majeed, Y.; Halabi, N.; Madani, A.Y.; Engelke, R.; Bhagwat, A.M.; Abdesselem, H.; Agha, M.V.; Vakayil, M.; Courjaret, R.; Goswami, N.; et al. SIRT1 promotes lipid metabolism and mitochondrial biogenesis in adipocytes and coordinates adipogenesis by targeting key enzymatic pathways. Sci. Rep. 2021, 11, 8177. [Google Scholar] [CrossRef]
- Okuno, Y.; Ohtake, F.; Igarashi, K.; Kanno, J.; Matsumoto, T.; Takada, I.; Kato, S.; Imai, Y. Epigenetic regulation of adipogenesis by PHF2 histone demethylase. Diabetes 2013, 62, 1426–1434. [Google Scholar] [CrossRef]
- Oberdoerffer, P.; Michan, S.; McVay, M.; Mostoslavsky, R.; Vann, J.; Park, S.K.; Hartlerode, A.; Stegmuller, J.; Hafner, A.; Loerch, P.; et al. SIRT1 redistribution on chromatin promotes genomic stability but alters gene expression during aging. Cell 2008, 135, 907–918. [Google Scholar] [CrossRef]
- Hayakawa, T.; Iwai, M.; Aoki, S.; Takimoto, K.; Maruyama, M.; Maruyama, W.; Motoyama, N. SIRT1 suppresses the senescence-associated secretory phenotype through epigenetic gene regulation. PLoS ONE 2015, 10, e116480. [Google Scholar] [CrossRef] [PubMed]
- Brunet, A.; Sweeney, L.B.; Sturgill, J.F.; Chua, K.F.; Greer, P.L.; Lin, Y.; Tran, H.; Ross, S.E.; Mostoslavsky, R.; Cohen, H.Y.; et al. Stress-dependent regulation of FOXO transcription factors by the SIRT1 deacetylase. Science 2004, 303, 2011–2015. [Google Scholar] [CrossRef]
- Rodgers, J.T.; Lerin, C.; Haas, W.; Gygi, S.P.; Spiegelman, B.M.; Puigserver, P. Nutrient control of glucose homeostasis through a complex of PGC-1alpha and SIRT1. Nature 2005, 434, 113–118. [Google Scholar] [CrossRef] [PubMed]
- Wang, S.; Zhang, Q.; Zhang, Y.; Shen, C.; Wang, Z.; Wu, Q.; Zhang, Y.; Li, S.; Qiao, Y. Agrimol B suppresses adipogenesis through modulation of SIRT1-PPAR gamma signal pathway. Biochem. Biophys. Res. Commun. 2016, 477, 454–460. [Google Scholar] [CrossRef] [PubMed]
- Dong, S.Y.; Guo, Y.J.; Feng, Y.; Cui, X.X.; Kuo, S.H.; Liu, T.; Wu, Y.C. The epigenetic regulation of HIF-1alpha by SIRT1 in MPP(+) treated SH-SY5Y cells. Biochem. Biophys. Res. Commun. 2016, 470, 453–459. [Google Scholar] [CrossRef] [PubMed]
- Wang, R.H.; Li, C.L.; Deng, C.X. Liver Steatosis and Increased ChREBP Expression in Mice Carrying a Liver Specific SIRT1 Null Mutation under a Normal Feeding Condition. Int. J. Biol. Sci. 2010, 6, 682–690. [Google Scholar] [CrossRef]
- Xu, X.; Deng, X.J.; Chen, Y.Z.; Xu, W.; Xu, F.; Liang, H. SIRT1 mediates nutritional regulation of SREBP-1c-driven hepatic PNPLA3 transcription via modulation of H3k9 acetylation. Gene. Environ. 2022, 44, 18. [Google Scholar] [CrossRef]
- Fan, L.; Sweet, D.R.; Fan, E.K.; Prosdocimo, D.A.; Madera, A.; Jiang, Z.; Padmanabhan, R.; Haldar, S.M.; Vinayachandran, V.; Jain, M.K. Transcription factors KLF15 and PPARdelta cooperatively orchestrate genome-wide regulation of lipid metabolism in skeletal muscle. J. Biol. Chem. 2022, 298, 101926. [Google Scholar] [CrossRef]
- Shen, G.M.; Zhao, Y.Z.; Chen, M.T.; Zhang, F.L.; Liu, X.L.; Wang, Y.; Liu, C.Z.; Yu, J.; Zhang, J.W. Hypoxia-inducible factor-1 (HIF-1) promotes LDL and VLDL uptake through inducing VLDLR under hypoxia. Biochem. J. 2012, 441, 675–683. [Google Scholar] [CrossRef]
- Diano, S.; Horvath, T.L. Mitochondrial uncoupling protein 2 (UCP2) in glucose and lipid metabolism. Trends Mol. Med. 2012, 18, 52–58. [Google Scholar] [CrossRef]
- Li, Y.; Ma, Z.; Jiang, S.; Hu, W.; Li, T.; Di, S.; Wang, D.; Yang, Y. A global perspective on FOXO1 in lipid metabolism and lipid-related diseases. Prog. Lipid Res. 2017, 66, 42–49. [Google Scholar] [CrossRef] [PubMed]
- Zhang, Q.; Ma, X.F.; Dong, M.Z.; Tan, J.; Zhang, J.; Zhuang, L.K.; Liu, S.S.; Xin, Y.N. MiR-30b-5p regulates the lipid metabolism by targeting PPARGC1A in Huh-7 cell line. Lipids Health Dis. 2020, 19, 76. [Google Scholar] [CrossRef] [PubMed]
- Imperatore, F.; Maurizio, J.; Vargas, A.S.; Busch, C.J.; Favret, J.; Kowenz-Leutz, E.; Cathou, W.; Gentek, R.; Perrin, P.; Leutz, A.; et al. SIRT1 regulates macrophage self-renewal. EMBO J. 2017, 36, 2353–2372. [Google Scholar] [CrossRef]
- Bakshi, I.; Suryana, E.; Small, L.; Quek, L.E.; Brandon, A.E.; Turner, N.; Cooney, G.J. Fructose bisphosphatase 2 overexpression increases glucose uptake in skeletal muscle. J. Endocrinol. 2018, 237, 101–111. [Google Scholar] [CrossRef] [PubMed]
- Liu, Y.; Xu, S.; Zhang, C.; Zhu, X.; Hammad, M.A.; Zhang, X.; Christian, M.; Zhang, H.; Liu, P. Hydroxysteroid dehydrogenase family proteins on lipid droplets through bacteria, C. elegans, and mammals. Biochim. Biophys. Acta Mol. Cell Biol. Lipids 2018, 1863, 881–894. [Google Scholar] [CrossRef] [PubMed]
- Zhu, J.; Wu, Y.; Lao, S.; Shen, J.; Yu, Y.; Fang, C.; Zhang, N.; Li, Y.; Zhang, R. Targeting TRIM54/Axin1/beta-Catenin Axis Prohibits Proliferation and Metastasis in Hepatocellular Carcinoma. Front. Oncol. 2021, 11, 759842. [Google Scholar] [CrossRef] [PubMed]
- Ahmadian, M.; Suh, J.M.; Hah, N.; Liddle, C.; Atkins, A.R.; Downes, M.; Evans, R.M. PPARγ signaling and metabolism: The good, the bad and the future. Nat. Med. 2013, 19, 557–566. [Google Scholar] [CrossRef]
- Liu, Y.; Luo, S.; Zhan, Y.; Wang, J.; Zhao, R.; Li, Y.; Zeng, J.; Lu, Q. Increased Expression of PPAR-γ Modulates Monocytes Into a M2-Like Phenotype in SLE Patients: An Implicative Protective Mechanism and Potential Therapeutic Strategy of Systemic Lupus Erythematosus. Front. Immunol. 2021, 11, 579372. [Google Scholar] [CrossRef]
- Amat, R.; Solanes, G.; Giralt, M.; Villarroya, F. SIRT1 Is Involved in Glucocorticoid-mediated Control of Uncoupling Protein-3 Gene Transcription. J. Biol. Chem. 2007, 282, 34066–34076. [Google Scholar] [CrossRef]
- You, M.; Cao, Q.; Liang, X.; Ajmo, J.M.; Ness, G.C. Mammalian sirtuin 1 is involved in the protective action of dietary saturated fat against alcoholic fatty liver in mice. J. Nutr. 2008, 138, 497–501. [Google Scholar] [CrossRef]
- Cao, Y.; Xue, Y.; Xue, L.; Jiang, X.; Wang, X.; Zhang, Z.; Yang, J.; Lu, J.; Zhang, C.; Wang, W.; et al. Hepatic menin recruits SIRT1 to control liver steatosis through histone deacetylation. J. Hepatol. 2013, 59, 1299–1306. [Google Scholar] [CrossRef]
- Khan, R.; Raza, S.; Junjvlieke, Z.; Wang, H.; Cheng, G.; Smith, S.B.; Jiang, Z.; Li, A.; Zan, L. RNA-seq reveal role of bovine TORC2 in the regulation of adipogenesis. Arch. Biochem. Biophys. 2020, 680, 108236. [Google Scholar] [CrossRef] [PubMed]
- Wang, S.; Shi, J.; Wang, Z.; Hu, R.; Wang, J.; Xue, B.; Peng, Q. Isolation and Identification of Preadipocytes from Different Parts of Yak and Expression of Key Genes for Differentiation. Acta Vet. Zootech. Sin. 2022, 53, 755–765. [Google Scholar] [CrossRef]
- Xu, Q.; Li, Y.; Lin, S.; Wang, Y.; Zhu, J.; Lin, Y. KLF4 Inhibits the Differentiation of Goat Intramuscular Preadipocytes Through Targeting C/EBPβ Directly. Front. Genet. 2021, 12, 663759. [Google Scholar] [CrossRef] [PubMed]
- Yu, G.C.; Wang, L.G.; He, Q.Y. ChIPseeker: An R/Bioconductor package for ChIP peak annotation, comparison and visualization. Bioinformatics 2015, 31, 2382–2383. [Google Scholar] [CrossRef]






Disclaimer/Publisher’s Note: The statements, opinions and data contained in all publications are solely those of the individual author(s) and contributor(s) and not of MDPI and/or the editor(s). MDPI and/or the editor(s) disclaim responsibility for any injury to people or property resulting from any ideas, methods, instructions or products referred to in the content. |
© 2023 by the authors. Licensee MDPI, Basel, Switzerland. This article is an open access article distributed under the terms and conditions of the Creative Commons Attribution (CC BY) license (https://creativecommons.org/licenses/by/4.0/).
Share and Cite
Yang, Y.; Peng, W.; Su, X.; Yue, B.; Shu, S.; Wang, J.; Fu, C.; Zhong, J.; Wang, H. Epigenomics Analysis of the Suppression Role of SIRT1 via H3K9 Deacetylation in Preadipocyte Differentiation. Int. J. Mol. Sci. 2023, 24, 11281. https://doi.org/10.3390/ijms241411281
Yang Y, Peng W, Su X, Yue B, Shu S, Wang J, Fu C, Zhong J, Wang H. Epigenomics Analysis of the Suppression Role of SIRT1 via H3K9 Deacetylation in Preadipocyte Differentiation. International Journal of Molecular Sciences. 2023; 24(14):11281. https://doi.org/10.3390/ijms241411281
Chicago/Turabian StyleYang, Youzhualamu, Wei Peng, Xiaolong Su, Binglin Yue, Shi Shu, Jikun Wang, Changqi Fu, Jincheng Zhong, and Hui Wang. 2023. "Epigenomics Analysis of the Suppression Role of SIRT1 via H3K9 Deacetylation in Preadipocyte Differentiation" International Journal of Molecular Sciences 24, no. 14: 11281. https://doi.org/10.3390/ijms241411281
APA StyleYang, Y., Peng, W., Su, X., Yue, B., Shu, S., Wang, J., Fu, C., Zhong, J., & Wang, H. (2023). Epigenomics Analysis of the Suppression Role of SIRT1 via H3K9 Deacetylation in Preadipocyte Differentiation. International Journal of Molecular Sciences, 24(14), 11281. https://doi.org/10.3390/ijms241411281

