Neonatal Meningitis-Causing Escherichia coli Induces Microglia Activation which Acts as a Double-Edged Sword in Bacterial Meningitis
Abstract
1. Introduction
2. Results
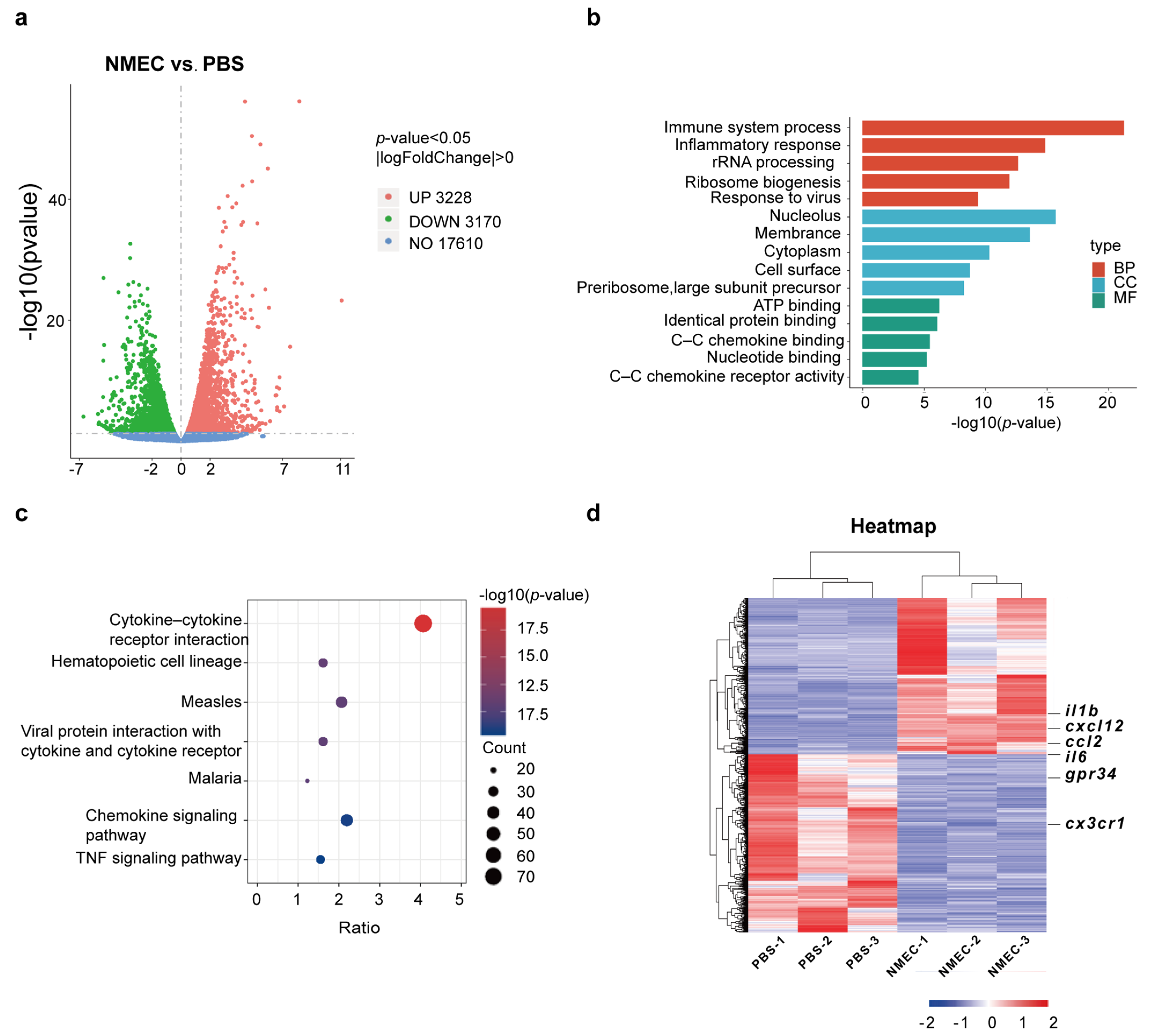
2.1. RNA-seq Analyses of Microglia upon Infection with NMEC In Vitro
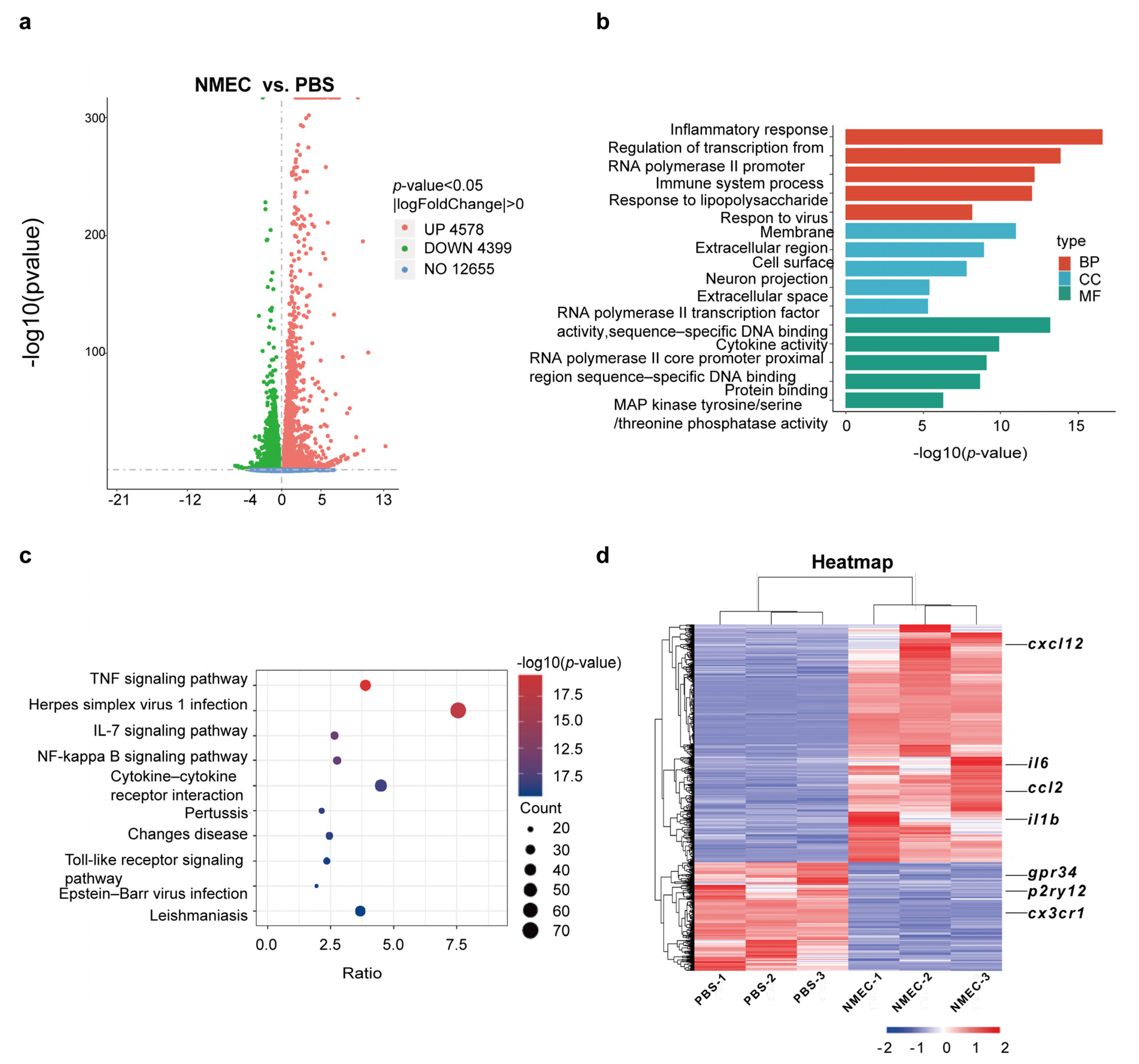
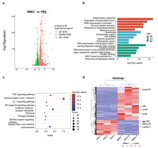
2.2. RNA-seq Analyses of Microglia Isolated from Mice That Received NMEC In Vivo via the Tail Vein
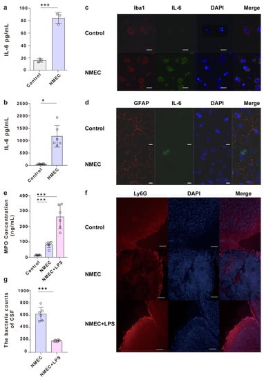
2.3. NMEC Promotes IL-6 Secretion and PMN Chemotaxis Which May Affect NMEC Survival
2.4. Inflammatory Responses Induced by NMEC Cause Neuronal Damage
3. Discussion
4. Materials and Methods
4.1. Cell Line
4.2. Animal Model
4.3. Bacterial Strains
4.4. NMEC Infection of N9 Microglial Cells
4.5. Isolation of Microglia from Mice
4.6. RNA-seq Library Construction and Sequencing
4.7. RNA-seq Data Analysis
4.8. Brain Slice Immunofluorescence
4.9. Nissl Staining Experiment
4.10. Quantitative Real-Time PCR
4.11. Enzyme-Linked Immunosorbent Assay (ELISA) Experiment
4.12. Statistical Analyses
Supplementary Materials
Author Contributions
Funding
Institutional Review Board Statement
Informed Consent Statement
Data Availability Statement
Conflicts of Interest
References
- Carter, E.; McGill, F. The management of acute meningitis: An update. Clin. Med. 2022, 22, 396–400. [Google Scholar] [CrossRef] [PubMed]
- Kutz, J.W.; Simon, L.M.; Chennupati, S.K.; Giannoni, C.M.; Manolidis, S. Clinical predictors for hearing loss in children with bacterial meningitis. Arch. Otolaryngol. Head Neck Surg. 2006, 132, 941–945. [Google Scholar] [CrossRef] [PubMed]
- Wijetunge, D.S.S.; Katani, R.; Kapur, V.; Kariyawasam, S. Complete Genome Sequence of Escherichia coli Strain RS218 (O18:H7:K1), Associated with Neonatal Meningitis. Genome Announc. 2015, 3, e00804-15. [Google Scholar] [CrossRef] [PubMed]
- Day, M.W.; Jackson, L.A.; Akins, D.R.; Dyer, D.W.; Chavez-Bueno, S. Whole-genome sequences of the archetypal K1 Escherichia coli neonatal isolate RS218 and contemporary neonatal bacteremia clinical isolates SCB11, SCB12, and SCB15. Genome Announc. 2015, 3, e01598-14. [Google Scholar] [CrossRef] [PubMed]
- Kim, K.S. Current concepts on the pathogenesis of Escherichia coli. Meningitis: Implications for therapy and prevention. Curr. Opin. Infect. Dis. 2012, 25, 273–278. [Google Scholar] [CrossRef]
- Pan, J.; Xu, W.; Song, W.; Zhang, T. Bacterial meningitis in children with an abnormal craniocerebral structure. Front. Pediatr. 2023, 11, 997163. [Google Scholar] [CrossRef]
- Landoni, V.I.; Schierloh, P.; de Campos Nebel, M.; Fernández, G.C.; Calatayud, C.; Lapponi, M.J.; Isturiz, M.A. Shiga toxin 1 induces on lipopolysaccharide-treated astrocytes the release of tumor necrosis factor-alpha that alter brain-like endothelium integrity. PLoS Pathog. 2012, 8, e1002632. [Google Scholar] [CrossRef]
- Noack, M.; Richter-Landsberg, C. Activation of autophagy by rapamycin does not protect oligodendrocytes against protein aggregate formation and cell death induced by proteasomal inhibition. J. Mol. Neurosci. 2015, 55, 99–108. [Google Scholar] [CrossRef]
- Butovsky, O.; Weiner, H.L. Microglial signatures and their role in health and disease. Nat. Rev. Neurosci. 2018, 19, 622–635. [Google Scholar] [CrossRef]
- Ransohoff, R.M.; Brown, M.A. Innate immunity in the central nervous system. J. Clin. Investig. 2012, 122, 1164–1171. [Google Scholar] [CrossRef]
- Weng, M.; Yue, Y.; Wu, D.; Zhou, C.; Guo, M.; Sun, C.; Liao, Q.; Sun, M.; Zhou, D.; Miao, C. Increased MPO in Colorectal Cancer Is Associated with High Peripheral Neutrophil Counts and a Poor Prognosis: A TCGA With Propensity Score—Matched Analysis. Front. Oncol. 2022, 12, 940706. [Google Scholar] [CrossRef] [PubMed]
- Geerdink, R.J.; Pillay, J.; Meyaard, L.; Bont, L. Neutrophils in respiratory syncytial virus infection: A target for asthma prevention. J. Allergy Clin. Immunol. 2015, 136, 838–847. [Google Scholar] [CrossRef] [PubMed]
- Piavchenko, G.; Soldatov, V.; Venediktov, A.; Kartashkina, N.; Novikova, N.; Gorbunova, M.; Boronikhina, T.; Yatskovskiy, A.; Meglinski, I.; Kuznetsov, S. A combined use of silver pretreatment and impregnation with consequent Nissl staining for cortex and striatum architectonics study. Front. Neuroanat. 2022, 16, 940993. [Google Scholar] [CrossRef] [PubMed]
- Eroglu, C. The role of astrocyte-secreted matricellular proteins in central nervous system development and function. J. Cell Commun. Signal. 2009, 3, 167–176. [Google Scholar] [CrossRef] [PubMed]
- Tu, H.; Chu, H.; Guan, S.; Hao, F.; Xu, N.; Zhao, Z.; Liang, Y. The role of the M1/M2 microglia in the process from cancer pain to morphine tolerance. Tissue Cell 2021, 68, 101438. [Google Scholar] [CrossRef]
- Zarruk, J.G.; Greenhalgh, A.D.; David, S. Microglia and macrophages differ in their inflammatory profile after permanent brain ischemia. Exp. Neurol. 2018, 301, 120–132. [Google Scholar] [CrossRef]
- Schubert-Unkmeir, A.; Slanina, H.; Frosch, M. Mammalian cell transcriptome in response to meningitis-causing pathogens. Expert. Rev. Mol. Diagn. 2009, 9, 833–842. [Google Scholar] [CrossRef]
- Barichello, T.; Generoso, J.; Simões, L.R.; Goularte, J.A.; Petronilho, F.; Saigal, P.; Badawy, M.; Quevedo, J. Role of Microglial Activation in the Pathophysiology of Bacterial Meningitis. Mol. Neurobiol. 2016, 53, 1770–1781. [Google Scholar] [CrossRef]
- Shi, Y.; Wei, B.; Li, L.; Wang, B.; Sun, M. Th17 cells and inflammation in neurological disorders: Possible mechanisms of action. Front. Immunol. 2022, 13, 932152. [Google Scholar] [CrossRef]
- Hill, M.R.; Goicochea, S.; Merlo, L.J. In their own words: Stressors facing medical students in the millennial generation. Med. Educ. Online 2018, 23, 1530558. [Google Scholar] [CrossRef]
- Kummer, K.K.; Zeidler, M.; Kalpachidou, T.; Kress, M. Role of IL-6 in the regulation of neuronal development, survival and function. Cytokine 2021, 144, 155582. [Google Scholar] [CrossRef] [PubMed]
- Gubernatorova, E.O.; Gorshkova, E.A.; Namakanova, O.A.; Zvartsev, R.V.; Hidalgo, J.; Drutskaya, M.S.; Tumanov, A.V.; Nedospasov, S.A. Non-redundant Functions of IL-6 Produced by Macrophages and Dendritic Cells in Allergic Airway Inflammation. Front. Immunol. 2018, 9, 2718. [Google Scholar] [CrossRef] [PubMed]
- Yan, Y.; Ramanan, D.; Rozenberg, M.; McGovern, K.; Rastelli, D.; Vijaykumar, B.; Yaghi, O.; Voisin, T.; Mosaheb, M.; Chiu, I.; et al. Interleukin-6 produced by enteric neurons regulates the number and phenotype of microbe-responsive regulatory T cells in the gut. Immunity 2021, 54, 499–513.e495. [Google Scholar] [CrossRef]
- Lion, J.; Le Maitre, M.; de Truchis, C.; Taupin, J.-L.; Poussin, K.; Haziot, A.; Chong, E.; Glotz, D.; Mooney, N. Restriction of interleukin-6 alters endothelial cell immunogenicity in an allogenic environment. Clin. Transpl. 2022, 36, e14815. [Google Scholar] [CrossRef] [PubMed]
- Van de Beek, D.; Brouwer, M.C.; Koedel, U.; Wall, E.C. Community—Acquired bacterial meningitis. Lancet 2021, 398, 1171–1183. [Google Scholar] [CrossRef]
- Fujiwara, N.; Kobayashi, K. Macrophages in inflammation. Curr. Drug Targets Inflamm. Allergy 2005, 4, 281–286. [Google Scholar] [CrossRef]
- Suzumura, A.; Sawada, M.; Yamamoto, H.; Marunouchi, T. Transforming growth factor—Beta suppresses activation and proliferation of microglia in vitro. J. Immunol. 1993, 151, 2150–2158. [Google Scholar] [CrossRef]
- Wang, L.; He, C. Nrf2-mediated anti-inflammatory polarization of macrophages as therapeutic targets for osteoarthritis. Front. Immunol. 2022, 13, 967193. [Google Scholar] [CrossRef]
- Lan, H.Y. Diverse roles of TGF-β/Smads in renal fibrosis and inflammation. Int. J. Biol. Sci. 2011, 7, 1056–1067. [Google Scholar] [CrossRef]
- Kim, K.S. Comparison of cefotaxime, imipenem-cilastatin, ampicillin-gentamicin, and ampicillin-chloramphenicol in the treatment of experimental Escherichia coli bacteremia and meningitis. Antimicrob. Agents Chemother. 1985, 28, 433–436. [Google Scholar] [CrossRef]
- Hoffman, J.A.; Badger, J.L.; Zhang, Y.; Huang, S.-H.; Kim, K.S. Escherichia coli K1 aslA contributes to invasion of brain microvascular endothelial cells in vitro and in vivo. Infect. Immun. 2000, 68, 5062–5067. [Google Scholar] [CrossRef] [PubMed]
- Liddelow, S.A.; Guttenplan, K.A.; Clarke, L.E.; Bennett, F.C.; Bohlen, C.J.; Schirmer, L.; Bennett, M.L.; Münch, A.E.; Chung, W.S.; Peterson, T.C.; et al. Neurotoxic reactive astrocytes are induced by activated microglia. Nature 2017, 541, 481–487. [Google Scholar] [CrossRef] [PubMed]
- Zou, Y.; He, L.; Chi, F.; Jong, A.; Huang, S.-H. Involvement of Escherichia coli K1 ibeT in bacterial adhesion that is associated with the entry into human brain microvascular endothelial cells. Med. Microbiol. Immunol. 2008, 197, 337–344. [Google Scholar] [CrossRef] [PubMed]
- Shen, W.X.; Chen, J.H.; Lu, J.H.; Peng, Y.P.; Qiu, Y.H. TGF-β1 protection against Aβ1-42-induced neuroinflammation and neurodegeneration in rats. Int. J. Mol. Sci. 2014, 15, 22092–22108. [Google Scholar] [CrossRef]
- Schmittgen, T.D.; Livak, K.J. Analyzing real-time PCR data by the comparative C (T) method. Nat. Protoc. 2008, 3, 1101–1108. [Google Scholar] [CrossRef]
- Eisenbaum, M.; Pearson, A.; Gratkowski, A.; Mouzon, B.; Mullan, M.; Crawford, F.; Ojo, J.; Bachmeier, C. Influence of traumatic brain injury on extracellular tau elimination at the blood–brain barrier. Fluids Barriers CNS 2021, 18, 48. [Google Scholar] [CrossRef]





| Primer | Sequence |
|---|---|
| il6 | AGGATACCACTCCCAACAGACCT CAAGTGCATCATCGTTGTTCATAC |
| il1b | TGAGGACATGAGCACCTTCTT GTTCATCTCGGAGCCTGTAGT |
| Gapdh | AACTCCCACTCTTCCACCTTC GGTCCAGGGTTTCTTACTCCTT |
Disclaimer/Publisher’s Note: The statements, opinions and data contained in all publications are solely those of the individual author(s) and contributor(s) and not of MDPI and/or the editor(s). MDPI and/or the editor(s) disclaim responsibility for any injury to people or property resulting from any ideas, methods, instructions or products referred to in the content. |
© 2023 by the authors. Licensee MDPI, Basel, Switzerland. This article is an open access article distributed under the terms and conditions of the Creative Commons Attribution (CC BY) license (https://creativecommons.org/licenses/by/4.0/).
Share and Cite
Su, Y.; Ma, G.; Zheng, Y.; Qin, J.; Li, X.; Ge, Q.; Sun, H.; Liu, B. Neonatal Meningitis-Causing Escherichia coli Induces Microglia Activation which Acts as a Double-Edged Sword in Bacterial Meningitis. Int. J. Mol. Sci. 2023, 24, 9915. https://doi.org/10.3390/ijms24129915
Su Y, Ma G, Zheng Y, Qin J, Li X, Ge Q, Sun H, Liu B. Neonatal Meningitis-Causing Escherichia coli Induces Microglia Activation which Acts as a Double-Edged Sword in Bacterial Meningitis. International Journal of Molecular Sciences. 2023; 24(12):9915. https://doi.org/10.3390/ijms24129915
Chicago/Turabian StyleSu, Yingying, Guozhen Ma, Yangyang Zheng, Jingliang Qin, Xiaoya Li, Qianwen Ge, Hao Sun, and Bin Liu. 2023. "Neonatal Meningitis-Causing Escherichia coli Induces Microglia Activation which Acts as a Double-Edged Sword in Bacterial Meningitis" International Journal of Molecular Sciences 24, no. 12: 9915. https://doi.org/10.3390/ijms24129915
APA StyleSu, Y., Ma, G., Zheng, Y., Qin, J., Li, X., Ge, Q., Sun, H., & Liu, B. (2023). Neonatal Meningitis-Causing Escherichia coli Induces Microglia Activation which Acts as a Double-Edged Sword in Bacterial Meningitis. International Journal of Molecular Sciences, 24(12), 9915. https://doi.org/10.3390/ijms24129915

