Golgi Reassembly Stacking Protein 2 Modulates Myometrial Contractility during Labor by Affecting ATP Production
Abstract
1. Introduction
2. Results
2.1. Expression of GORASP2 Was Increased in the Myometrium during Labor
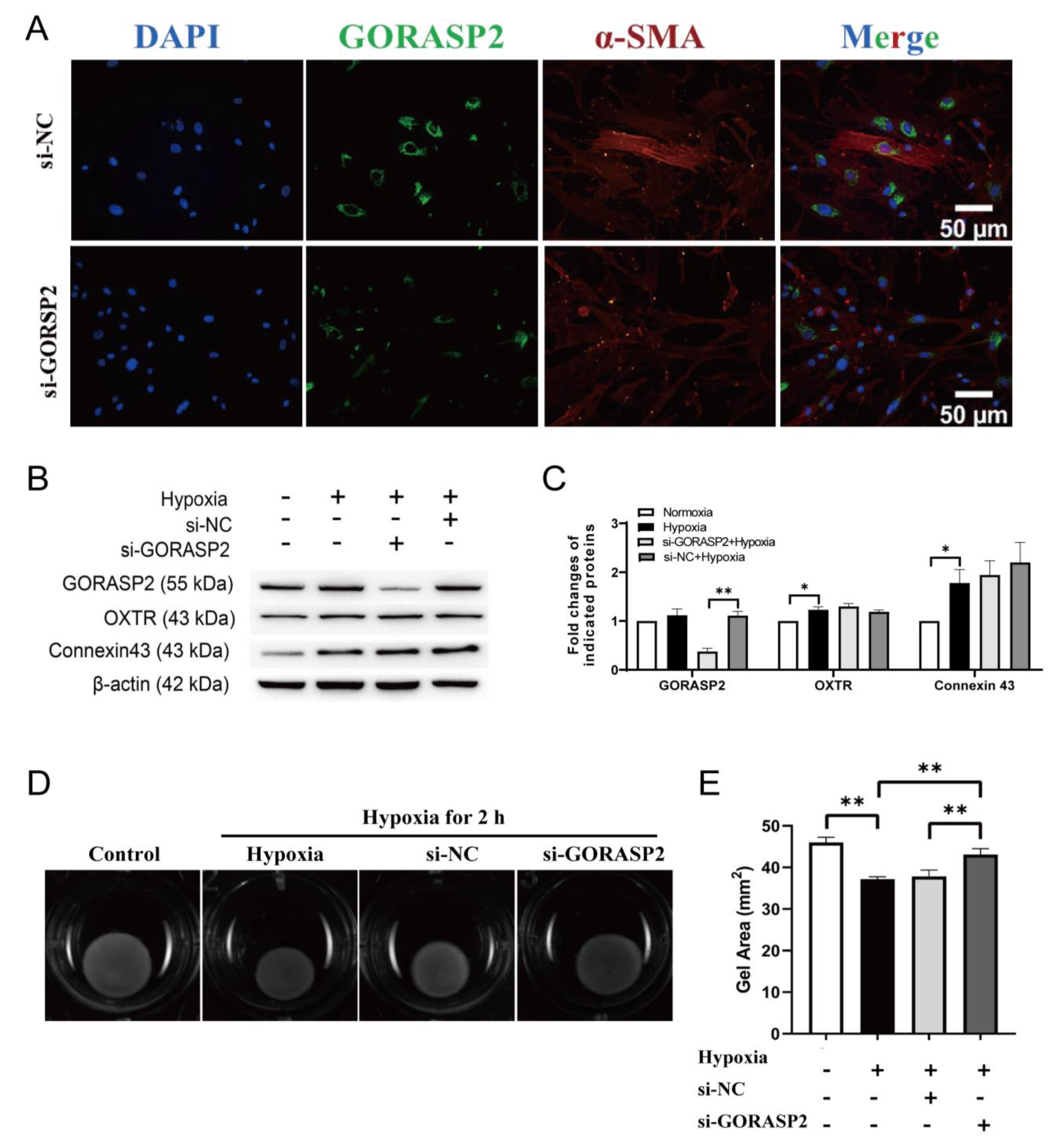
2.2. GORASP2 Was Involved in the Contractile Function of hMSMCs
2.3. GORASP2 on the Biological Functions of hMSMCs
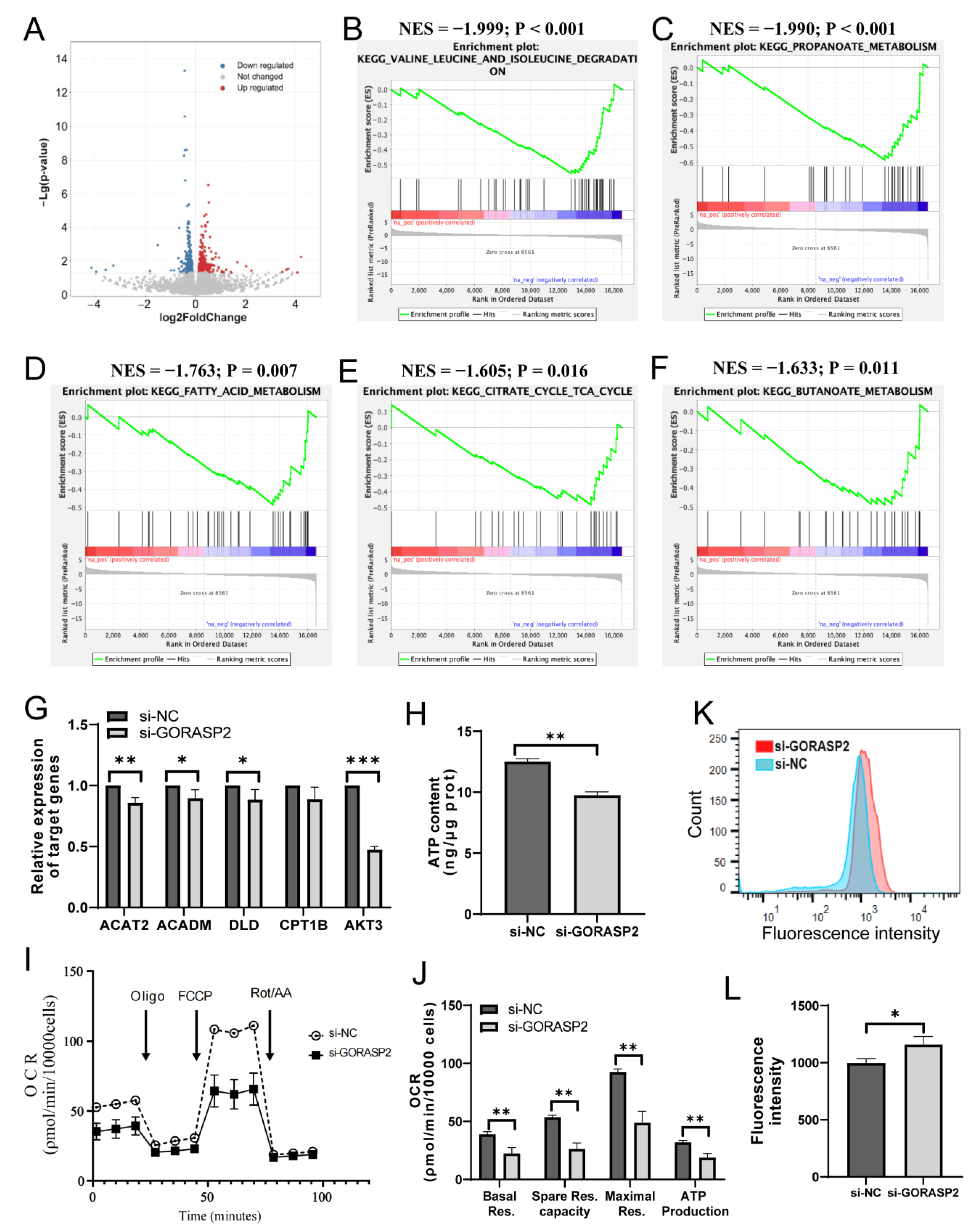
2.4. GORASP2 Maintained the Energy Metabolism Levels of hMSMCs
3. Discussion
4. Materials and Methods
4.1. Antibodies
4.2. Subjects and Tissue Collection
4.3. Western Blot
4.4. Transmission Electron Photography
4.5. Primary Culture and hMSMCs Identification
4.6. Immunofluorescence
4.7. Cell Transfection
4.8. Cell Contraction Assay
4.9. Reactive Oxygen Species and Apoptosis Assay
4.10. Cell Cycle Detection
4.11. RNA Sequencing (RNA-Seq) and Data Analysis
4.12. Reverse Transcription Quantitative Polymerase Chain Reaction (RT-qPCR)
4.13. Mitochondrial Stress Assay
4.14. ATP Detection Assay
4.15. Statistical Analysis
Supplementary Materials
Author Contributions
Funding
Institutional Review Board Statement
Informed Consent Statement
Data Availability Statement
Acknowledgments
Conflicts of Interest
References
- Havelock, J.C.; Keller, P.; Muleba, N.; Mayhew, B.A.; Casey, B.M.; Rainey, W.E.; Word, R.A. Human myometrial gene expression before and during parturition. Biol. Reprod. 2005, 72, 707–719. [Google Scholar] [CrossRef]
- Maul, H.; Maner, W.L.; Saade, G.R.; Garfield, R.E. The physiology of uterine contractions. Clin. Perinatol. 2003, 30, 665–676. [Google Scholar] [CrossRef]
- Suzuki, S.; Morishita, S. The relationship between the onset of labor mechanisms and the hemostatic system. Immunopharmacology 1999, 43, 133–140. [Google Scholar] [CrossRef] [PubMed]
- Bugg, G.J.; Riley, M.J.; Johnston, T.A.; Baker, P.N.; Taggart, M.J. Hypoxic inhibition of human myometrial contractions in vitro: Implications for the regulation of parturition. Eur. J. Clin. Investig. 2006, 36, 133–140. [Google Scholar] [CrossRef] [PubMed]
- Wang, L.; Hu, H.; Morse, A.N.; Han, X.B.J.; Yang, J.; Chen, Y.; Liu, H. Activation of Autophagy in Human Uterine Myometrium During Labor. Reprod. Sci. 2020, 27, 1665–1672. [Google Scholar] [CrossRef] [PubMed]
- Kanninen, T.T.; de Andrade Ramos, B.R.; Witkin, S.S. The role of autophagy in reproduction from gametogenesis to parturition. Eur. J. Obstet. Gynecol. Reprod. Biol. 2013, 171, 3–8. [Google Scholar] [CrossRef]
- Gawriluk, T.R.; Rucker, E.B. BECN1, corpus luteum function, and preterm labor. Autophagy 2015, 11, 183–184. [Google Scholar] [CrossRef] [PubMed]
- Gui, L.; Liu, B.; Lv, G. Hypoxia induces autophagy in cardiomyocytes via a hypoxia-inducible factor 1-dependent mechanism. Exp. Ther. Med. 2016, 11, 2233–2239. [Google Scholar] [CrossRef]
- Yang, Y.; Li, Y.; Chen, X.; Cheng, X.; Liao, Y. Exosomal transfer of miR-30a between cardiomyocytes regulates autophagy after hypoxia. J. Mol. Med. 2016, 94, 711–724. [Google Scholar] [CrossRef]
- Alotaibi, M.; Arrowsmith, S. Hypoxia-induced force increase (HIFI) is a novel mechanism underlying the strengthening of labor contractions, produced by hypoxic stresses. Proc Natl. Acad. Sci. USA 2015, 112, 9763–9768. [Google Scholar] [CrossRef]
- Chen, L.; Wang, L.; Luo, Y.; Huang, Q.; Ji, K.; Bao, J.; Liu, H. Integrated Proteotranscriptomics of Human Myometrium in Labor Landscape Reveals the Increased Molecular Associated With Inflammation Under Hypoxia Stress. Front. Immunol. 2021, 12, 722816. [Google Scholar] [CrossRef] [PubMed]
- Grond, R.; Veenendaal, T.; Duran, J.M.; Raote, I.; van Es, J.H.; Corstjens, S.; Delfgou, L.; El Haddouti, B.; Malhotra, V.; Rabouille, C. The function of GORASPs in Golgi apparatus organization in vivo. J. Cell Biol. 2020, 219, e202004191. [Google Scholar] [CrossRef]
- Zhang, X.; Wang, L.; Lak, B.; Li, J.; Jokitalo, E.; Wang, Y. GRASP55 Senses Glucose Deprivation through O-GlcNAcylation to Promote Autophagosome-Lysosome Fusion. Dev. Cell. 2018, 45, 245–261.e6. [Google Scholar] [CrossRef] [PubMed]
- Zhang, X.; Wang, Y. The Golgi stacking protein GORASP2/GRASP55 serves as an energy sensor to promote autophagosome maturation under glucose starvation. Autophagy 2018, 14, 1649–1651. [Google Scholar] [CrossRef]
- Zhang, X.; Wang, L.; Ireland, S.C.; Ahat, E.; Li, J.; Bekier, E.M.; Zhang, Z.; Wang, Y. GORASP2/GRASP55 collaborates with the PtdIns3K UVRAG complex to facilitate autophagosome-lysosome fusion. Autophagy 2019, 15, 1787–1800. [Google Scholar] [CrossRef] [PubMed]
- Dupont, N.; Jiang, S.; Pilli, M.; Ornatowski, W.; Bhattacharya, D.; Deretic, V. Autophagy-based unconventional secretory pathway for extracellular delivery of IL-1beta. EMBO J. 2011, 30, 4701–4711. [Google Scholar] [CrossRef]
- Sharifimajd, B.; Thore, C.J.; Stalhand, J. Simulating uterine contraction by using an electro-chemo-mechanical model. Biomech. Model. Mechanobiol. 2016, 15, 497–510. [Google Scholar] [CrossRef]
- Wray, S. Uterine contraction and physiological mechanisms of modulation. Am. Physiol. Soc. 2018, 81, 629–683. [Google Scholar] [CrossRef]
- Sato, M.; Noguchi, J.; Mashima, M.; Tanaka, H.; Hata, T. 3D power Doppler ultrasound assessment of placental perfusion during uterine contraction in labor. Placenta 2016, 45, 32–36. [Google Scholar] [CrossRef]
- Geburt, L. Energy metabolism of the myometrium in pregnancy and labor. Zentralbl. Gynakol. 1985, 107, 568–573. [Google Scholar]
- Qian, X.; Wang, L.; Lin, B.; Luo, Y.; Chen, Y.; Liu, H. Maternal Myometrium Metabolomic Profiles in Labor: Preliminary Results. Gynecol. Obstet. Investig. 2021, 86, 88–93. [Google Scholar] [CrossRef]
- Ji, G.; Ji, H.; Mo, X.; Li, T.; Yu, Y.; Hu, Z. The role of GRASPs in morphological alterations of Golgi apparatus: Mechanisms and effects. Rev. Neurosci. 2013, 24, 485–497. [Google Scholar] [CrossRef] [PubMed]
- Tang, D.; Wang, Y. Cell cycle regulation of Golgi membrane dynamics. Trends Cell Biol. 2013, 23, 296–304. [Google Scholar] [CrossRef] [PubMed]
- Corda, D.; Barretta, M.L.; Cervigni, R.I.; Colanzi, A. Golgi complex fragmentation in G2/M transition: An organelle-based cell-cycle checkpoint. IUBMB Life 2012, 64, 661–670. [Google Scholar] [CrossRef]
- Wu, H.; Li, T.; Zhao, J. GRASP55: A Multifunctional Protein. Curr. Protein Pept. Sci. 2020, 21, 544–552. [Google Scholar] [CrossRef]
- Bekier, M.E., 2nd; Wang, L.; Li, J.; Huang, H.; Tang, D.; Zhang, X.; Wang, Y. Knockout of the Golgi stacking proteins GRASP55 and GRASP65 impairs Golgi structure and function. Mol. Biol. Cell 2017, 28, 2833–2842. [Google Scholar] [CrossRef] [PubMed]
- Jesch, S.A.; Lewis, T.S.; Ahn, N.G.; Linstedt, A.D. Mitotic phosphorylation of Golgi reassembly stacking protein 55 by mitogen-activated protein kinase ERK2. Mol. Biol. Cell 2001, 12, 1811–1817. [Google Scholar] [CrossRef]
- Charpigny, G.; Leroy, M.-J.; Breuiller-Fouché, M.; Tanfin, Z.; Mhaouty-Kodja, S.; Robin, P.; Leiber, D.; Cohen-Tannoudji, J.; Cabrol, D.; Barberis, C.; et al. A functional genomic study to identify differential gene expression in the preterm and term human myometrium. Biol. Reprod. 2003, 68, 2289–2296. [Google Scholar] [CrossRef]
- Dawson, M.J.; Wray, S. The effects of pregnancy and parturition on phosphorus metabolites in rat uterus studied by 31P nuclear magnetic resonance. J. Physiol. 1985, 368, 19–31. [Google Scholar] [CrossRef]
- Gao, Y.; Liu, G.; Kong, P.; Song, Y.; Zhang, D.; Yin, Y.; Han, M. Smooth muscle 22α deficiency impairs oxytocin-induced uterine contractility in mice at full-term pregnancy. Biochem. Biophys. Res. Commun. 2020, 529, 884–889. [Google Scholar] [CrossRef]
- Balki, M.; Wong, C. Refractory uterine atony: Still a problem after all these years. Int. J. Obstet. Anesth. 2021, 48, 103207. [Google Scholar] [CrossRef]
- Zhu, B.-P.; Grigorescu, V.; Le, T.; Lin, M.; Copeland, G.; Barone, M.; Turabelidze, G. Labor dystocia and its association with interpregnancy interval. Am. J. Obstet. Gynecol. 2006, 195, 121–128. [Google Scholar] [CrossRef] [PubMed]
- Mwaniki, M.K.; Atieno, M.; Lawn, J.E.; Newton, C.R. Long-term neurodevelopmental outcomes after intrauterine and neonatal insults: A systematic review. Lancet 2012, 379, 445–452. [Google Scholar] [CrossRef] [PubMed]
- Zafrah, H.A.; Alotaibi, M.F. The effect of extracellular ATP on rat uterine contraction from different gestational stages and its possible mechanisms of action. J. Basic Clin. Physiol. Pharmacol. 2017, 28, 209–217. [Google Scholar] [CrossRef] [PubMed]
- Alotaibi, M. Changes in expression of P2X7 receptors in rat myometrium at different gestational stages and the mechanism of ATP-induced uterine contraction. Life Sci. 2018, 199, 151–157. [Google Scholar] [CrossRef]
- Ziganshin, A.U.; Zefirova, T.P.; Ziganshina, L.E.; Hoyle, C.H.; Burnstock, G. Potentiation of uterine effects of prostaglandin F2{alpha} by adenosine 5’-triphosphate. Obstet. Gynecol. 2005, 105, 1429–1436. [Google Scholar] [CrossRef]
- Al-Sarraj, Y.; Al-Dous, E.; Taha, R.Z.; Ahram, D.; Alshaban, F.; Tolfat, M.; El-Shanti, H.; Albagha, O.M.E. Family-Based Genome-Wide Association Study of Autism Spectrum Disorder in Middle Eastern Families. Genes 2021, 12, 761. [Google Scholar] [CrossRef]
- Piao, H.; Kim, J.; Noh, S.H.; Kweon, H.S.; Kim, J.Y.; Lee, M.G. Sec16A is critical for both conventional and unconventional secretion of CFTR. Sci. Rep. 2017, 7, 39887. [Google Scholar] [CrossRef]
- Kim, M.; Kim, Y.Y.; Jee, H.J.; Bae, S.S.; Jeong, N.Y.; Um, J.H.; Yun, J. Akt3 knockdown induces mitochondrial dysfunction in human cancer cells. Acta Biochim. Biophys. Sin. 2016, 48, 447–453. [Google Scholar] [CrossRef]
- Galbraith, L.C.A.; Mui, E.; Nixon, C.; Hedley, A.; Strachan, D.; MacKay, G.; Sumpton, D.; Sansom, O.J.; Leung, H.Y.; Ahmad, I. PPAR-gamma induced AKT3 expression increases levels of mitochondrial biogenesis driving prostate cancer. Oncogene 2021, 40, 2355–2366. [Google Scholar] [CrossRef]
- Annesley, S.J.; Fisher, P.R. Mitochondria in Health and Disease. Cells 2019, 8, 680. [Google Scholar] [CrossRef] [PubMed]
- Ryan, M.T. Mitochondria—The energy powerhouses. Semin. Cell Dev. Biol. 2018, 76, 130–131. [Google Scholar] [CrossRef] [PubMed]
- Wen, B.; Zheng, Z.; Wang, L.; Qian, X.; Wang, X.; Chen, Y.; Bao, J.; Jiang, Y.; Ji, K.; Liu, H. HIF-1α is Essential for the Augmentation of Myometrial Contractility during Labor. Biol. Reprod. 2022, 107, 1540–1550. [Google Scholar] [CrossRef] [PubMed]
- Subramanian, A.; Tamayo, P.; Mootha, V.K.; Mukherjee, S.; Ebert, B.L.; Gillette, M.A.; Paulovich, A.; Pomeroy, S.L.; Golub, T.R.; Lander, E.S.; et al. Gene set enrichment analysis: A knowledge-based approach for interpreting genome-wide expression profiles. Proc. Natl. Acad. Sci. USA 2005, 102, 15545–15550. [Google Scholar] [CrossRef]




Disclaimer/Publisher’s Note: The statements, opinions and data contained in all publications are solely those of the individual author(s) and contributor(s) and not of MDPI and/or the editor(s). MDPI and/or the editor(s) disclaim responsibility for any injury to people or property resulting from any ideas, methods, instructions or products referred to in the content. |
© 2023 by the authors. Licensee MDPI, Basel, Switzerland. This article is an open access article distributed under the terms and conditions of the Creative Commons Attribution (CC BY) license (https://creativecommons.org/licenses/by/4.0/).
Share and Cite
Yang, F.; Chen, L.; Wen, B.; Wang, X.; Wang, L.; Ji, K.; Liu, H. Golgi Reassembly Stacking Protein 2 Modulates Myometrial Contractility during Labor by Affecting ATP Production. Int. J. Mol. Sci. 2023, 24, 10116. https://doi.org/10.3390/ijms241210116
Yang F, Chen L, Wen B, Wang X, Wang L, Ji K, Liu H. Golgi Reassembly Stacking Protein 2 Modulates Myometrial Contractility during Labor by Affecting ATP Production. International Journal of Molecular Sciences. 2023; 24(12):10116. https://doi.org/10.3390/ijms241210116
Chicago/Turabian StyleYang, Fan, Lina Chen, Bolun Wen, Xiaodi Wang, Lele Wang, Kaiyuan Ji, and Huishu Liu. 2023. "Golgi Reassembly Stacking Protein 2 Modulates Myometrial Contractility during Labor by Affecting ATP Production" International Journal of Molecular Sciences 24, no. 12: 10116. https://doi.org/10.3390/ijms241210116
APA StyleYang, F., Chen, L., Wen, B., Wang, X., Wang, L., Ji, K., & Liu, H. (2023). Golgi Reassembly Stacking Protein 2 Modulates Myometrial Contractility during Labor by Affecting ATP Production. International Journal of Molecular Sciences, 24(12), 10116. https://doi.org/10.3390/ijms241210116

