FOXO3 Deficiency in Neutrophils Drives Colonic Inflammation and Tumorigenesis
Abstract
1. Introduction
2. Results
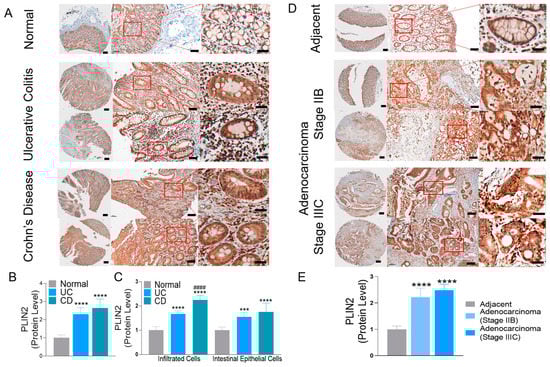
2.1. Levels of PLIN2 Are Increased in Affected Tissue in IBD and Human Colon Cancer
2.2. Increased Migratory Activity of PMNs Is Associated with Elevated LDs and FOXO3 Deficiency
2.3. FOXO3 Deficiency in PMNs Is Associated with Mouse Colonic Inflammation and Dysplasia
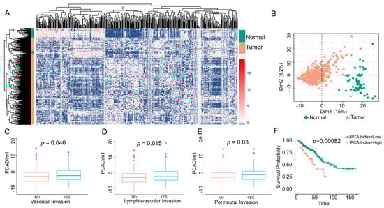
2.4. FOXO3 Deficiency in PMNs Is Associated with Metabolic, Inflammatory, and Tumorigenic Processes in IBD and Human Colon Cancer
2.5. Transcriptomic Signature Representing FOXO3-Deficient PMNs Is Highly Prevalent in Transcriptomes of IBD and Human Colon Cancer
2.6. FOXO3-Dependent Genes Regulate Metabolic, Inflammatory, and Tumorigenic Processis in PMNs
3. Discussion
4. Materials and Methods
4.1. Human IBD and Colon Cancer Samples
4.2. Mice
4.3. Histological Analysis
4.4. Mouse Peritoneal Polymorphonuclear Neutrophils (PMNs)
4.5. Transmigration Assay
4.6. Myeloperoxidase (MPO) Colorimetric Activity Assay
4.7. RNA Isolation and cDNA Synthesis
4.8. RNA Sequencing and Differential Expression Testing
4.9. Hierarchical Clustering
4.10. Principal Component Analysis
4.11. Statistical Analysis
Author Contributions
Funding
Institutional Review Board Statement
Informed Consent Statement
Data Availability Statement
Conflicts of Interest
References
- Guan, Q. A Comprehensive Review and Update on the Pathogenesis of Inflammatory Bowel Disease. J. Immunol. Res. 2019, 2019, 7247238. [Google Scholar] [CrossRef] [PubMed]
- Baumgart, D.C.; Carding, S.R. Inflammatory bowel disease: Cause and immunobiology. Lancet 2007, 369, 1627–1640. [Google Scholar] [CrossRef]
- Zhang, Y.-Z. Inflammatory bowel disease: Pathogenesis. World J. Gastroenterol. 2014, 20, 91. [Google Scholar] [CrossRef] [PubMed]
- Zhou, G.X.; Liu, Z.J. Potential roles of neutrophils in regulating intestinal mucosal inflammation of inflammatory bowel disease. J. Dig. Dis. 2017, 18, 495–503. [Google Scholar] [CrossRef] [PubMed]
- Fournier, B.M.; Parkos, C.A. The role of neutrophils during intestinal inflammation. Mucosal Immunol. 2012, 5, 354–366. [Google Scholar] [CrossRef] [PubMed]
- Kim, E.R. Colorectal cancer in inflammatory bowel disease: The risk, pathogenesis, prevention and diagnosis. World J. Gastroenterol. 2014, 20, 9872. [Google Scholar] [CrossRef] [PubMed]
- Lakatos, P.L.; Lakatos, L. Risk for colorectal cancer in ulcerative colitis: Changes, causes and management strategies. World J. Gastroenterol. 2008, 14, 3937. [Google Scholar] [CrossRef]
- Mazaki, J.; Katsumata, K.; Kasahara, K.; Tago, T.; Wada, T.; Kuwabara, H.; Enomoto, M.; Ishizaki, T.; Nagakawa, Y.; Tsuchida, A. Neutrophil-to-lymphocyte ratio is a prognostic factor for colon cancer: A propensity score analysis. BMC Cancer 2020, 20, 922. [Google Scholar] [CrossRef]
- Wang, Y.; Wang, K.; Han, G.-C.; Wang, R.-X.; Xiao, H.; Hou, C.-M.; Guo, R.-F.; Dou, Y.; Shen, B.-F.; Li, Y.; et al. Neutrophil infiltration favors colitis-associated tumorigenesis by activating the interleukin-1 (IL-1)/IL-6 axis. Mucosal Immunol. 2014, 7, 1106–1115. [Google Scholar] [CrossRef]
- Kraus, R.F.; Gruber, M.A. Neutrophils-From Bone Marrow to First-Line Defense of the Innate Immune System. Front. Immunol. 2021, 12, 767175. [Google Scholar] [CrossRef]
- Borregaard, N. Neutrophils, from Marrow to Microbes. Immunity 2010, 33, 657–670. [Google Scholar] [CrossRef] [PubMed]
- Chen, H.; Wu, X.; Xu, C.; Lin, J.; Liu, Z. Dichotomous roles of neutrophils in modulating pathogenic and repair processes of inflammatory bowel diseases. Precis Clin. Med. 2021, 4, 246–257. [Google Scholar] [CrossRef] [PubMed]
- Wéra, O.; Lancellotti, P.; Oury, C. The Dual Role of Neutrophils in Inflammatory Bowel Diseases. J. Clin. Med. 2016, 5, 118. [Google Scholar] [CrossRef] [PubMed]
- Bui, T.M.; Butin-Israeli, V.; Wiesolek, H.L.; Zhou, M.; Rehring, J.F.; Wiesmuller, L.; Wu, J.D.; Yang, G.Y.; Hanauer, S.B.; Sebag, J.A.; et al. Neutrophils Alter DNA Repair Landscape to Impact Survival and Shape Distinct Therapeutic Phenotypes of Colorectal Cancer. Gastroenterology 2021, 161, 225–238.e15. [Google Scholar] [CrossRef] [PubMed]
- Canli, Ö.; Nicolas, A.M.; Gupta, J.; Finkelmeier, F.; Goncharova, O.; Pesic, M.; Neumann, T.; Horst, D.; Löwer, M.; Sahin, U.; et al. Myeloid Cell-Derived Reactive Oxygen Species Induce Epithelial Mutagenesis. Cancer Cell 2017, 32, 869–883.e5. [Google Scholar] [CrossRef] [PubMed]
- Tlaskalová-Hogenová, H.; Štěpánková, R.; Kozáková, H.; Hudcovic, T.; Vannucci, L.; Tučková, L.; Rossmann, P.; Hrnčíř, T.; Kverka, M.; Zákostelská, Z.; et al. The role of gut microbiota (commensal bacteria) and the mucosal barrier in the pathogenesis of inflammatory and autoimmune diseases and cancer: Contribution of germ-free and gnotobiotic animal models of human diseases. Cell. Mol. Immunol. 2011, 8, 110–120. [Google Scholar] [CrossRef]
- Michielan, A.; D’Incà, R. Intestinal Permeability in Inflammatory Bowel Disease: Pathogenesis, Clinical Evaluation, and Therapy of Leaky Gut. Mediat. Inflamm. 2015, 2015, 628157. [Google Scholar] [CrossRef]
- Zhang, W.; Xu, L.; Zhu, L.; Liu, Y.; Yang, S.; Zhao, M. Lipid Droplets, the Central Hub Integrating Cell Metabolism and the Immune System. Front Physiol 2021, 12, 746749. [Google Scholar] [CrossRef]
- Schlager, S.; Goeritzer, M.; Jandl, K.; Frei, R.; Vujic, N.; Kolb, D.; Strohmaier, H.; Dorow, J.; Eichmann, T.O.; Rosenberger, A.; et al. Adipose triglyceride lipase acts on neutrophil lipid droplets to regulate substrate availability for lipid mediator synthesis. J. Leukoc. Biol. 2015, 98, 837–850. [Google Scholar] [CrossRef]
- Jiang, J.; Tu, H.; Li, P. Lipid metabolism and neutrophil function. Cell. Immunol. 2022, 377, 104546. [Google Scholar] [CrossRef]
- Bozza, P.T.; Magalhães, K.G.; Weller, P.F. Leukocyte lipid bodies—Biogenesis and functions in inflammation. Biochim. Et Biophys. Acta (BBA)-Mol. Cell Biol. Lipids 2009, 1791, 540–551. [Google Scholar] [CrossRef] [PubMed]
- Monson, E.A.; Crosse, K.M.; Duan, M.; Chen, W.; O’Shea, R.D.; Wakim, L.M.; Carr, J.M.; Whelan, D.R.; Helbig, K.J. Intracellular lipid droplet accumulation occurs early following viral infection and is required for an efficient interferon response. Nat. Commun. 2021, 12, 4303. [Google Scholar] [CrossRef] [PubMed]
- Monson, E.A.; Crosse, K.M.; Das, M.; Helbig, K.J. Lipid droplet density alters the early innate immune response to viral infection. PLoS ONE 2018, 13, e0190597. [Google Scholar] [CrossRef] [PubMed]
- Li, P.; Lu, M.; Shi, J.; Gong, Z.; Hua, L.; Li, Q.; Lim, B.; Zhang, X.H.-F.; Chen, X.; Li, S.; et al. Lung mesenchymal cells elicit lipid storage in neutrophils that fuel breast cancer lung metastasis. Nat. Immunol. 2020, 21, 1444–1455. [Google Scholar] [CrossRef] [PubMed]
- Perego, M.; Tyurin, V.A.; Tyurina, Y.Y.; Yellets, J.; Nacarelli, T.; Lin, C.; Nefedova, Y.; Kossenkov, A.; Liu, Q.; Sreedhar, S.; et al. Reactivation of dormant tumor cells by modified lipids derived from stress-activated neutrophils. Sci. Transl. Med. 2020, 12, eabb5817. [Google Scholar] [CrossRef]
- Accioly, M.T.; Pacheco, P.; Maya-Monteiro, C.M.; Carrossini, N.; Robbs, B.K.; Oliveira, S.S.; Kaufmann, C.; Morgado-Diaz, J.A.; Bozza, P.T.; Viola, J.P. Lipid bodies are reservoirs of cyclooxygenase-2 and sites of prostaglandin-E2 synthesis in colon cancer cells. Cancer Res. 2008, 68, 1732–1740. [Google Scholar] [CrossRef] [PubMed]
- Heller, S.; Cable, C.; Penrose, H.; Makboul, R.; Biswas, D.; Cabe, M.; Crawford, S.E.; Savkovic, S.D. Intestinal inflammation requires FOXO3 and prostaglandin E2-dependent lipogenesis and elevated lipid droplets. Am. J. Physiol. Gastrointest Liver Physiol. 2016, 310, G844–G854. [Google Scholar] [CrossRef] [PubMed]
- Iftikhar, R.; Penrose, H.M.; King, A.N.; Kim, Y.; Ruiz, E.; Kandil, E.; Machado, H.L.; Savkovic, S.D. FOXO3 Expression in Macrophages Is Lowered by a High-Fat Diet and Regulates Colonic Inflammation and Tumorigenesis. Metabolites 2022, 12, 250. [Google Scholar] [CrossRef]
- Penrose, H.; Heller, S.; Cable, C.; Makboul, R.; Chadalawada, G.; Chen, Y.; Crawford, S.E.; Savkovic, S.D. Epidermal growth factor receptor mediated proliferation depends on increased lipid droplet density regulated via a negative regulatory loop with FOXO3/Sirtuin6. Biochem. Biophys. Res. Commun. 2016, 469, 370–376. [Google Scholar] [CrossRef]
- Qi, W.; Fitchev, P.S.; Cornwell, M.L.; Greenberg, J.; Cabe, M.; Weber, C.R.; Roy, H.K.; Crawford, S.E.; Savkovic, S.D. FOXO3 growth inhibition of colonic cells is dependent on intraepithelial lipid droplet density. J. Biol. Chem. 2013, 288, 16274–16281. [Google Scholar] [CrossRef]
- Iftikhar, R.; Penrose, H.M.; King, A.N.; Samudre, J.S.; Collins, M.E.; Hartono, A.B.; Lee, S.B.; Lau, F.; Baddoo, M.; Flemington, E.F.; et al. Elevated ATGL in colon cancer cells and cancer stem cells promotes metabolic and tumorigenic reprogramming reinforced by obesity. Oncogenesis 2021, 10, 82. [Google Scholar] [CrossRef] [PubMed]
- Zhang, K.; Li, L.; Qi, Y.; Zhu, X.; Gan, B.; DePinho, R.A.; Averitt, T.; Guo, S. Hepatic suppression of Foxo1 and Foxo3 causes hypoglycemia and hyperlipidemia in mice. Endocrinology 2012, 153, 631–646. [Google Scholar] [CrossRef] [PubMed]
- Bullock, M.D.; Bruce, A.; Sreekumar, R.; Curtis, N.; Cheung, T.; Reading, I.; Primrose, J.N.; Ottensmeier, C.; Packham, G.K.; Thomas, G.; et al. FOXO3 expression during colorectal cancer progression: Biomarker potential reflects a tumour suppressor role. Br. J. Cancer 2013, 109, 387–394. [Google Scholar] [CrossRef] [PubMed]
- Lin, L.; Hron, J.D.; Peng, S.L. Regulation of NF-κB, Th Activation, and Autoinflammation by the Forkhead Transcription Factor Foxo3a. Immunity 2004, 21, 203–213. [Google Scholar] [CrossRef] [PubMed]
- Penrose, H.M.; Cable, C.; Heller, S.; Ungerleider, N.; Nakhoul, H.; Baddoo, M.; Hartono, A.B.; Lee, S.B.; Burow, M.E.; Flemington, E.F.; et al. Loss of Forkhead Box O3 Facilitates Inflammatory Colon Cancer: Transcriptome Profiling of the Immune Landscape and Novel Targets. Cell. Mol. Gastroenterol. Hepatol. 2019, 7, 391–408. [Google Scholar] [CrossRef] [PubMed]
- Savkovic, S.D. Decreased FOXO3 within advanced human colon cancer: Implications of tumour suppressor function. Br. J. Cancer 2013, 109, 297–298. [Google Scholar] [CrossRef] [PubMed]
- Lee, J.C.; Espeli, M.; Anderson, C.A.; Linterman, M.A.; Pocock, J.M.; Williams, N.J.; Roberts, R.; Viatte, S.; Fu, B.; Peshu, N.; et al. Human SNP Links Differential Outcomes in Inflammatory and Infectious Disease to a FOXO3-Regulated Pathway. Cell 2013, 155, 57–69. [Google Scholar] [CrossRef] [PubMed]
- Mizuno, R.; Kawada, K.; Itatani, Y.; Ogawa, R.; Kiyasu, Y.; Sakai, Y. The Role of Tumor-Associated Neutrophils in Colorectal Cancer. Int. J. Mol. Sci. 2019, 20, 529. [Google Scholar] [CrossRef]
- Muthas, D.; Reznichenko, A.; Balendran, C.A.; Böttcher, G.; Clausen, I.G.; Kärrman Mårdh, C.; Ottosson, T.; Uddin, M.; Macdonald, T.T.; Danese, S.; et al. Neutrophils in ulcerative colitis: A review of selected biomarkers and their potential therapeutic implications. Scand. J. Gastroenterol. 2017, 52, 125–135. [Google Scholar] [CrossRef]
- Swamydas, M.; Luo, Y.; Dorf, M.E.; Lionakis, M.S. Isolation of Mouse Neutrophils. Curr. Protoc. Immunol. 2015, 110, 3–20. [Google Scholar] [CrossRef]
- Van Epps, D.E.; Bankhurst, A.D.; Williams, R.C. Casein-mediated neutrophil chemotaxis. Inflammation 1977, 2, 115–123. [Google Scholar] [CrossRef] [PubMed]
- Snoeks, L.; Weber, C.R.; Wasland, K.; Turner, J.R.; Vainder, C.; Qi, W.; Savkovic, S.D. Tumor suppressor FOXO3 participates in the regulation of intestinal inflammation. Lab. Investig. 2009, 89, 1053–1062. [Google Scholar] [CrossRef] [PubMed]
- Grabner, G.F.; Xie, H.; Schweiger, M.; Zechner, R. Lipolysis: Cellular mechanisms for lipid mobilization from fat stores. Nat. Metab. 2021, 3, 1445–1465. [Google Scholar] [CrossRef] [PubMed]
- Hedrick, C.C.; Malanchi, I. Neutrophils in cancer: Heterogeneous and multifaceted. Nat. Rev. Immunol. 2022, 22, 173–187. [Google Scholar] [CrossRef] [PubMed]
- Di Mitri, D.; Toso, A.; Chen, J.J.; Sarti, M.; Pinton, S.; Jost, T.R.; D’Antuono, R.; Montani, E.; Garcia-Escudero, R.; Guccini, I.; et al. Tumour-infiltrating Gr-1+ myeloid cells antagonize senescence in cancer. Nature 2014, 515, 134–137. [Google Scholar] [CrossRef]
- Houghton, A.M.; Rzymkiewicz, D.M.; Ji, H.; Gregory, A.D.; Egea, E.E.; Metz, H.E.; Stolz, D.B.; Land, S.R.; Marconcini, L.A.; Kliment, C.R.; et al. Neutrophil elastase–mediated degradation of IRS-1 accelerates lung tumor growth. Nat. Med. 2010, 16, 219–223. [Google Scholar] [CrossRef]
- Szczerba, B.M.; Castro-Giner, F.; Vetter, M.; Krol, I.; Gkountela, S.; Landin, J.; Scheidmann, M.C.; Donato, C.; Scherrer, R.; Singer, J.; et al. Neutrophils escort circulating tumour cells to enable cell cycle progression. Nature 2019, 566, 553–557. [Google Scholar] [CrossRef]
- Iriondo, O.; Yu, M. Unexpected Friendship: Neutrophils Help Tumor Cells En Route to Metastasis. Dev. Cell 2019, 49, 308–310. [Google Scholar] [CrossRef]
- Saitoh, T.; Satoh, T.; Yamamoto, N.; Uematsu, S.; Takeuchi, O.; Kawai, T.; Akira, S. Antiviral Protein Viperin Promotes Toll-like Receptor 7- and Toll-like Receptor 9-Mediated Type I Interferon Production in Plasmacytoid Dendritic Cells. Immunity 2011, 34, 352–363. [Google Scholar] [CrossRef]
- Kang, H.; Corr, M.; Mansson, R.; Welinder, E.; Hedrick, S.M.; Stone, E.L. Loss of Murine FOXO3 in Cells of the Myeloid Lineage Enhances Myelopoiesis but Protects from K/BxN-Serum Transfer-Induced Arthritis. PLoS ONE 2015, 10, e0126728. [Google Scholar] [CrossRef]
- Di Vincenzo, S.; Heijink, I.H.; Noordhoek, J.A.; Cipollina, C.; Siena, L.; Bruno, A.; Ferraro, M.; Postma, D.S.; Gjomarkaj, M.; Pace, E. SIRT1/FoxO3 axis alteration leads to aberrant immune responses in bronchial epithelial cells. J. Cell. Mol. Med. 2018, 22, 2272–2282. [Google Scholar] [CrossRef] [PubMed]
- Vavassori, P.; Mencarelli, A.; Renga, B.; Distrutti, E.; Fiorucci, S. The bile acid receptor FXR is a modulator of intestinal innate immunity. J. Immunol. 2009, 183, 6251–6261. [Google Scholar] [CrossRef] [PubMed]
- Zhang, J.; Song, Y.; Shi, Q.; Fu, L. Research progress on FASN and MGLL in the regulation of abnormal lipid metabolism and the relationship between tumor invasion and metastasis. Front. Med. 2021, 15, 649–656. [Google Scholar] [CrossRef] [PubMed]
- Wang, X.; Yuan, X.; Su, Y.; Hu, J.; Ji, Q.; Fu, S.; Li, R.; Hu, L.; Dai, C. Targeting Purinergic Receptor P2RX1 Modulates Intestinal Microbiota and Alleviates Inflammation in Colitis. Front. Immunol. 2021, 12, 696766. [Google Scholar] [CrossRef] [PubMed]
- Candels, L.S.; Becker, S.; Trautwein, C. PLA2G7: A new player in shaping energy metabolism and lifespan. Signal Transduct. Target. Ther. 2022, 7, 195. [Google Scholar] [CrossRef] [PubMed]
- Kramer, H.B.; Lai, C.F.; Patel, H.; Periyasamy, M.; Lin, M.L.; Feller, S.M.; Fuller-Pace, F.V.; Meek, D.W.; Ali, S.; Buluwela, L. LRH-1 drives colon cancer cell growth by repressing the expression of the CDKN1A gene in a p53-dependent manner. Nucleic Acids Res. 2016, 44, 582–594. [Google Scholar] [CrossRef] [PubMed]
- Wu, Z.; Wu, Z.; Li, J.; Yang, X.; Wang, Y.; Yu, Y.; Ye, J.; Xu, C.; Qin, W.; Zhang, Z. MCAM is a novel metastasis marker and regulates spreading, apoptosis and invasion of ovarian cancer cells. Tumor Biol. 2012, 33, 1619–1628. [Google Scholar] [CrossRef]
- Mollberg, N.; Steinert, G.; Aigner, M.; Hamm, A.; Lin, F.-J.; Elbers, H.; Reissfelder, C.; Weitz, J.; Buchler, M.W.; Koch, M. Overexpression of RalBP1 in colorectal cancer is an independent predictor of poor survival and early tumor relapse. Cancer Biol. Ther. 2012, 13, 694–700. [Google Scholar] [CrossRef]
- Tang, A.; Li, N.; Li, X.; Yang, H.; Wang, W.; Zhang, L.; Li, G.; Xiong, W.; Ma, J.; Shen, S. Dynamic activation of the key pathways: Linking colitis to colorectal cancer in a mouse model. Carcinogenesis 2012, 33, 1375–1383. [Google Scholar] [CrossRef]







| Gene | Gene Name | FC | p-Value | |
|---|---|---|---|---|
| 1 | UBE2D2A | Ubiquitin-conjugating enzyme E2D 2A | 4.98 | 8.9 × 10−3 |
| 2 | CATSPERE2 | Cation channel sperm associated auxiliary subunit epsilon 2 | 4.77 | 1.4 × 10−2 |
| 3 | LALBA | Lactalbumin alpha | 3.58 | 4.8 × 10−2 |
| 4 | DLL3 | Delta-like canonical Notch ligand 3 | 3.31 | 1.2 × 10−2 |
| 5 | ANO2 | Anoctamin 2 | 3.30 | 4.2 × 10−2 |
| 6 | ASCL4 | Achaete-scute family bHLH transcription factor 4 | 3.24 | 4.9 × 10−2 |
| 7 | HIST1H3B | Histone cluster 1, H3b | 3.17 | 2.4 × 10−2 |
| 8 | CCDC85A | Coiled-coil domain containing 85A | 3.12 | 1.7 × 10−2 |
| 9 | FAM198A | Family with sequence similarity 198 member A | 3.05 | 1.9 × 10−2 |
| 10 | CDKL1 | Cyclin-dependent kinase-like 1 | 3.00 | 2.0 × 10−2 |
| 11 | GBP2B | Guanylate binding protein 2b | 2.56 | 3.0 × 10−2 |
| 12 | MYRFL | Myelin regulatory factor-like | 2.47 | 5.3 × 10−2 |
| 13 | MRAP2 | Melanocortin 2 receptor accessory protein 2 | 2.43 | 1.6 × 10−2 |
| 14 | SYNPO2 | Synaptopodin 2 | 2.37 | 4.4 × 10−3 |
| 15 | RNF183 | Ring finger protein 183 | 2.37 | 1.4 × 10−2 |
| 16 | CACNA1H | Calcium voltage-gated channel subunit alpha1 H | 2.35 | 2.6 × 10−2 |
| 17 | DLG2 | Discs large MAGUK scaffold protein 2 | 2.26 | 4.9 × 10−2 |
| 18 | LRIG3 | Leucine-rich repeats and immunoglobulin-like domains 3 | 2.25 | 5.7 × 10−3 |
| 19 | MAP3K19 | Mitogen-activated protein kinase kinase kinase 19 | 2.22 | 1.7 × 10−2 |
| 20 | TECTA | Tectorin alpha | 2.14 | 2.1 × 10−2 |
| 21 | CUBN | Cubilin | 1.98 | 1.0 × 10−2 |
| 22 | LDHD | Lactate dehydrogenase D | 1.92 | 1.8 × 10−2 |
| 23 | IQCN | IQ motif containing N | 1.87 | 4.0 × 10−2 |
| 24 | AMD2 | S-adenosylmethionine decarboxylase 2 | 1.82 | 7.8 × 10−4 |
| 25 | SNORD15A | Small nucleolar RNA, C/D box 15A | 1.78 | 2.7 × 10−2 |
| 26 | ASTN2 | Astrotactin 2 | 1.67 | 7.0 × 10−3 |
| 27 | MIR146 | MicroRNA 146 | 1.65 | 3.8 × 10−4 |
| 28 | GBP11 | Guanylate binding protein 11 | 1.65 | 4.3 × 10−2 |
| 29 | GUCY2C | Guanylate cyclase 2C | 1.64 | 6.0 × 10−6 |
| 30 | MDRL | Mitochondrial dynamic related lncRNA | 1.59 | 4.8 × 10−2 |
| 31 | ADAMTS13 | ADAM metallopeptidase with thrombospondin type 1 motif 13 | 1.56 | 4.1 × 10−2 |
| 32 | RAPGEF4 | Rap guanine nucleotide exchange factor 4 | 1.56 | 3.4 × 10−2 |
| 33 | STX1A | Syntaxin 1A | 1.55 | 1.0 × 10−2 |
| 34 | NECTIN3 | Nectin cell adhesion molecule 3 | 1.54 | 3.9 × 10−2 |
| 35 | SLC22A1 | Solute carrier family 22 member 1 | 1.54 | 7.1 × 10−3 |
| 36 | MEX3A | Mex−3 RNA binding family member A | 1.52 | 5.0 × 10−2 |
| 37 | RALBP1 | RalA-binding protein 1 | −0.44 | 9.0 × 10−5 |
| 38 | CDKN1A | Cyclin-dependent kinase inhibitor 1A | −0.55 | 1.0 × 10−3 |
| 39 | PLA2G7 | Phospholipase A2 Group VII | −0.6 | 1.0 × 10−3 |
| 40 | TLR9 | Toll Like Receptor 9 | −0.8 | 1.7 × 10−2 |
| 41 | CCPG1 | Cell cycle progression gene 1 | −1.12 | 2.0 × 10−3 |
| 42 | MGLL | Monoacylglycerol lipase | −1.29 | 3.0 × 10−3 |
| 43 | GFI1B | Growth factor independent 1B transcriptional repressor | −1.50 | 2.1 × 10−3 |
| 44 | HGF | Hepatocyte growth factor | −1.52 | 6.1 × 10−3 |
| 45 | BATF2 | Basic leucine zipper ATF-like transcription factor 2 | −1.52 | 2.2 × 10−2 |
| 46 | P2RX1 | Purinergic receptor P2X 1 | −1.53 | 1.4 × 10−3 |
| 47 | ZFP469 | Zinc finger protein 469 | −1.56 | 1.0 × 10−2 |
| 48 | TMEM26 | Transmembrane protein 26 | −1.56 | 7.0 × 10−3 |
| 49 | HUNK | Hormonally up-regulated Neu-associated kinase | −1.58 | 2.2 × 10−2 |
| 50 | SIGLECF | Sialic acid binding Ig-like lectin F | −1.58 | 7.4 × 10−3 |
| 51 | FAIM2 | Fas apoptotic inhibitory molecule 2 | −1.59 | 2.0 × 10−2 |
| 52 | MCAM | Melanoma cell adhesion molecule | −1.61 | 1.9 × 10−3 |
| 53 | MYLK3 | Myosin light chain kinase 3 | −1.62 | 1.2 × 10−2 |
| 54 | IL4 | Interleukin 4 | −1.65 | 5.0 × 10−3 |
| 55 | CCR3 | C-C motif chemokine receptor 3 | −1.67 | 8.4 × 10−3 |
| 56 | POM121L2 | POM121 transmembrane nucleoporin like 2 | −1.85 | 1.1 × 10−2 |
| 57 | PLA2G3 | Phospholipase A2 group III | −2.12 | 7.6 × 10−3 |
| 58 | SLC27A2 | Solute carrier family 27 member 2 | −2.35 | 3.6 × 10−3 |
| 59 | IL13 | Interleukin 13 | −2.54 | 5.4 × 10−3 |
| 60 | PDK4 | Pyruvate dehydrogenase kinase 4 | −2.54 | 1.1 × 10−2 |
| 61 | CTSG | Cathepsin G | −2.80 | 3.3 × 10−3 |
| 62 | TNXB | Tenascin XB | −2.85 | 3.6 × 10−3 |
| 63 | VSNL1 | Visinin like 1 | −3.16 | 1.7 × 10−2 |
| 64 | MPO | Myeloperoxidase | −3.37 | 2.0 × 10−3 |
| 65 | TDG-PS | Thymine DNA glycosylase, pseudogene | −3.38 | 5.6 × 10−4 |
| 66 | BPI | Bactericidal permeability-increasing protein | −3.40 | 2.2 × 10−2 |
| 67 | ELANE | Elastase, neutrophil expressed | −3.54 | 5.2 × 10−3 |
| 68 | CAPN1 | Calpain 1 | −24.1 | 1.3 × 10−15 |
Disclaimer/Publisher’s Note: The statements, opinions and data contained in all publications are solely those of the individual author(s) and contributor(s) and not of MDPI and/or the editor(s). MDPI and/or the editor(s) disclaim responsibility for any injury to people or property resulting from any ideas, methods, instructions or products referred to in the content. |
© 2023 by the authors. Licensee MDPI, Basel, Switzerland. This article is an open access article distributed under the terms and conditions of the Creative Commons Attribution (CC BY) license (https://creativecommons.org/licenses/by/4.0/).
Share and Cite
Ghimire, J.; Iftikhar, R.; Penrose, H.M.; Snarski, P.; Ruiz, E.; Savkovic, S.D. FOXO3 Deficiency in Neutrophils Drives Colonic Inflammation and Tumorigenesis. Int. J. Mol. Sci. 2023, 24, 9730. https://doi.org/10.3390/ijms24119730
Ghimire J, Iftikhar R, Penrose HM, Snarski P, Ruiz E, Savkovic SD. FOXO3 Deficiency in Neutrophils Drives Colonic Inflammation and Tumorigenesis. International Journal of Molecular Sciences. 2023; 24(11):9730. https://doi.org/10.3390/ijms24119730
Chicago/Turabian StyleGhimire, Jenisha, Rida Iftikhar, Harrison M. Penrose, Patricia Snarski, Emmanuelle Ruiz, and Suzana D. Savkovic. 2023. "FOXO3 Deficiency in Neutrophils Drives Colonic Inflammation and Tumorigenesis" International Journal of Molecular Sciences 24, no. 11: 9730. https://doi.org/10.3390/ijms24119730
APA StyleGhimire, J., Iftikhar, R., Penrose, H. M., Snarski, P., Ruiz, E., & Savkovic, S. D. (2023). FOXO3 Deficiency in Neutrophils Drives Colonic Inflammation and Tumorigenesis. International Journal of Molecular Sciences, 24(11), 9730. https://doi.org/10.3390/ijms24119730

