Galectin-3 Mediates NETosis and Acts as an Autoantigen in Systemic Lupus Erythematosus-Associated Diffuse Alveolar Haemorrhage
Abstract
1. Introduction
2. Results
2.1. Increased Levels of Galectin-3 and Anti-Galectin-3 Antibody in PBMCs, Sera and Lung Tissues from SLE
2.2. Amelioration of Murine Lupus Signs in the Absence of Galectin-3
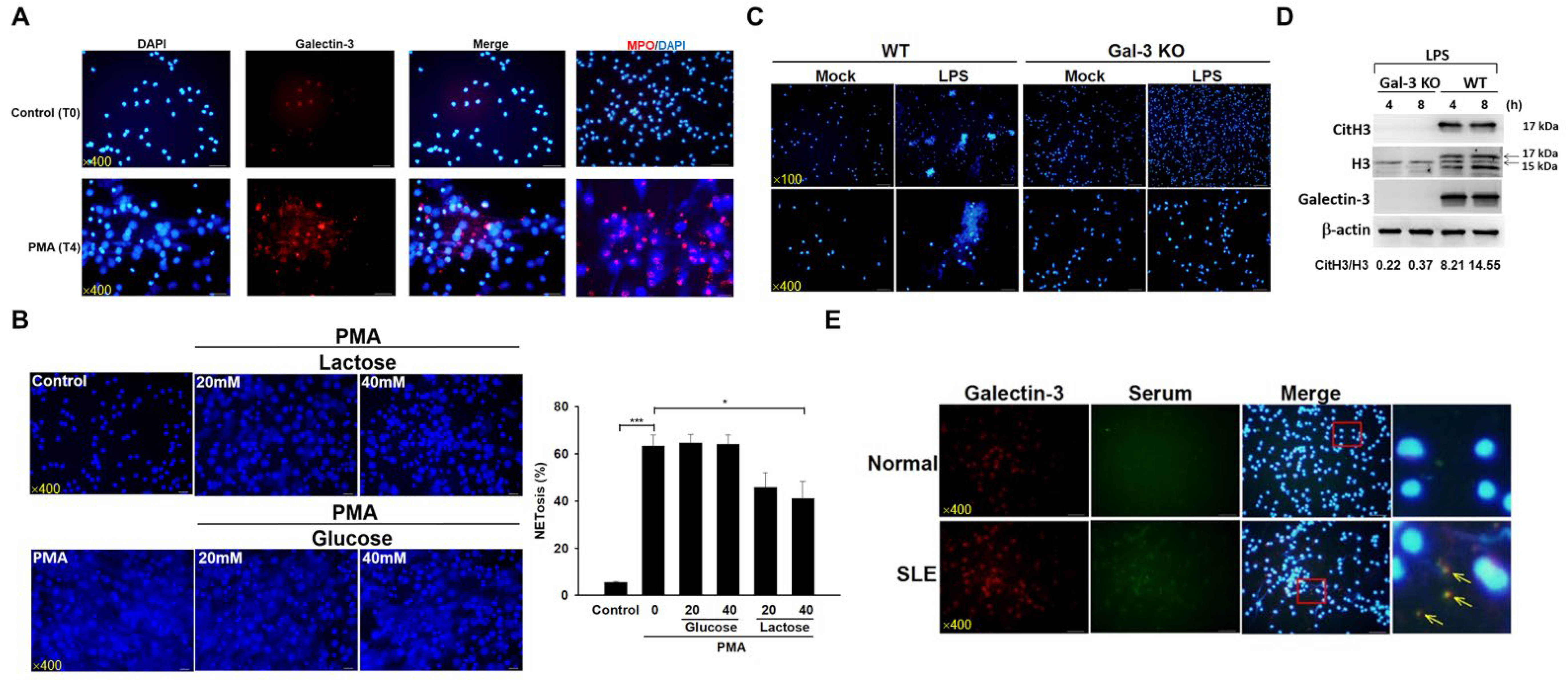
2.3. Galectin-3 Mediates NET Formation in Neutrophils from Human and Mice
3. Discussion
4. Materials and Methods
4.1. Patients and Normal Controls
4.2. Ethic Statement
4.3. Detection of Galectin-3 and Anti-Galectin-3 Antibody Levels in Patients with SLE
4.4. Murine Pristane-Induced Lupus Model
4.5. H&E and IHC Stainings and Immunoblotting
4.6. NETosis and Immunofluorescence Analyses
4.7. Statistical Analysis
5. Conclusions
Author Contributions
Funding
Institutional Review Board Statement
Informed Consent Statement
Data Availability Statement
Acknowledgments
Conflicts of Interest
Abbreviations
References
- Tsokos, G.C.; Lo, M.S.; Reis, P.C.; Sullivan, K.E. New insights into the immunopathogenesis of systemic lupus erythematosus. Nat. Rev. Rheumatol. 2016, 12, 716–730. [Google Scholar] [CrossRef] [PubMed]
- Fava, A.; Petri, M. Systemic lupus erythematosus: Diagnosis and management. J. Autoimmun. 2019, 96, i1–i13. [Google Scholar] [CrossRef] [PubMed]
- Gunnarsson, I.; Sundelin, B.; Jónsdóttir, T.; Jacobson, S.H.; Henriksson, E.W.; van Vollenhoven, R.F. Histopathologic and clinical outcome of rituximab treatment in patients with cyclophosphamide-resistant proliferative lupus nephritis. Arthritis Rheum. 2007, 56, 1263–1272. [Google Scholar] [CrossRef] [PubMed]
- Mysler, E.F.; Spindler, A.J.; Guzman, R.; Bijl, M.; Jayne, D.; Furie, R.A.; Houssiau, F.A.; Drappa, J.; Close, D.; Maciuca, R. Efficacy and safety of ocrelizumab in active proliferative lupus nephritis: Results from a randomized, double-blind, phase III study. Arthritis Rheum. 2013, 65, 2368–2379. [Google Scholar] [CrossRef]
- Rao, V.; Gordon, C. Evaluation of epratuzumab as a biologic therapy in systemic lupus erythematosus. Immunotherapy 2014, 6, 1165–1175. [Google Scholar] [CrossRef]
- Davies, R.; Sangle, S.; Jordan, N.; Aslam, L.; Lewis, M.; Wedgwood, R.; D’Cruz, D. Rituximab in the treatment of resistant lupus nephritis: Therapy failure in rapidly progressive crescentic lupus nephritis. Lupus 2013, 22, 574–582. [Google Scholar] [CrossRef]
- Kaplan, M.J.; Radic, M. Neutrophil extracellular traps: Double-edged swords of innate immunity. J. Immunol. 2012, 189, 2689–2695. [Google Scholar] [CrossRef]
- Branzk, N.; Papayannopoulos, V. Molecular mechanisms regulating NETosis in infection and disease. Semin. Immunopathol. 2013, 35, 513–530. [Google Scholar] [CrossRef]
- Casciola-Rosen, L.A.; Anhalt, G.; Rosen, A. Autoantigens targeted in systemic lupus erythematosus are clustered in two populations of surface structures on apoptotic keratinocytes. J. Exp. Med. 1994, 179, 1317–1330. [Google Scholar] [CrossRef]
- Munoz, L.; Gaipl, U.; Franz, S.; Sheriff, A.; Voll, R.; Kalden, J.; Herrmann, M. SLE—A disease of clearance deficiency? Rheumatology 2005, 44, 1101–1107. [Google Scholar] [CrossRef]
- Villanueva, E.; Yalavarthi, S.; Berthier, C.C.; Hodgin, J.B.; Khandpur, R.; Lin, A.M.; Rubin, C.J.; Zhao, W.; Olsen, S.H.; Klinker, M. Netting neutrophils induce endothelial damage, infiltrate tissues, and expose immunostimulatory molecules in systemic lupus erythematosus. J. Immunol. 2011, 187, 538–552. [Google Scholar] [CrossRef]
- Hsieh, Y.T.; Chou, Y.C.; Kuo, P.Y.; Tsai, H.W.; Yen, Y.T.; Shiau, A.L.; Wang, C.R. Down-regulated miR-146a expression with increased neutrophil extracellular traps and apoptosis formation in autoimmune-mediated diffuse alveolar hemorrhage. J. Biomed. Sci. 2022, 29, 62. [Google Scholar] [CrossRef]
- Holman, H. The LE cell phenomenon. Annu. Rev. Med. 1960, 11, 231–242. [Google Scholar] [CrossRef]
- Nabi, I.R.; Shankar, J.; Dennis, J.W. The galectin lattice at a glance. J. Cell Sci. 2015, 128, 2213–2219. [Google Scholar] [CrossRef]
- Kang, E.; Moon, K.; Lee, E.; Lee, Y.; Lee, E.; Ahn, C.; Song, Y. Renal expression of galectin-3 in systemic lupus erythematosus patients with nephritis. Lupus 2009, 18, 22–28. [Google Scholar] [CrossRef]
- Lim, Y.; Lee, D.-Y.; Lee, S.; Park, S.-Y.; Kim, J.; Cho, B.; Lee, H.; Kim, H.-Y.; Lee, E.; Song, Y.W. Identification of autoantibodies associated with systemic lupus erythematosus. Biochem. Biophys. Res. Commun. 2002, 295, 119–124. [Google Scholar] [CrossRef]
- Shi, Z.R.; Tan, G.Z.; Meng, Z.; Yu, M.; Li Kw Yin, J.; Wei, K.H.; Luo, Y.J.; Jia, S.Q.; Zhang, S.J. Association of Anti–Acidic Ribosomal Protein P0 and Anti–Galectin 3 Antibodies with the Development of Skin Lesions in Systemic Lupus Erythematosus. Arthritis Rheumatol. 2015, 67, 193–203. [Google Scholar] [CrossRef]
- Sato, S.; Ouellet, N.; Pelletier, I.; Simard, M.; Rancourt, A.; Bergeron, M.G. Role of galectin-3 as an adhesion molecule for neutrophil extravasation during streptococcal pneumonia. J. Immunol. 2002, 168, 1813–1822. [Google Scholar] [CrossRef]
- Brand, C.; da Costa, T.P.; Bernardes, E.S.; Machado, C.M.L.; Andrade, L.R.; Chammas, R.; de Oliveira, F.L.; El-Cheikh, M.C. Differential development of oil granulomas induced by pristane injection in galectin-3 deficient mice. BMC Immunol. 2015, 16, 68. [Google Scholar] [CrossRef]
- Alves, C.; Silva, D.; Azzolini, A.; Marzocchi-Machado, C.; Lucisano-Valim, Y.; Roque-Barreira, M.; Mineo, J. Galectin-3 is essential for reactive oxygen species production by peritoneal neutrophils from mice infected with a virulent strain of Toxoplasma gondii. Parasitology 2013, 140, 210–219. [Google Scholar] [CrossRef]
- Yamaoka, A.; Kuwabara, I.; Frigeri, L.G.; Liu, F.-T. A human lectin, galectin-3 (epsilon bp/Mac-2), stimulates superoxide production by neutrophils. J. Immunol. 1995, 154, 3479–3487. [Google Scholar] [CrossRef] [PubMed]
- Reeves, W.H.; Lee, P.Y.; Weinstein, J.S.; Satoh, M.; Lu, L. Induction of autoimmunity by pristane and other naturally occurring hydrocarbons. Trends Immunol. 2009, 30, 455–464. [Google Scholar] [CrossRef] [PubMed]
- Hsu, D.K.; Yang, R.-Y.; Pan, Z.; Yu, L.; Salomon, D.R.; Fung-Leung, W.-P.; Liu, F.-T. Targeted disruption of the galectin-3 gene results in attenuated peritoneal inflammatory responses. Am. J. Pathol. 2000, 156, 1073–1083. [Google Scholar] [CrossRef] [PubMed]
- Montiel, J.; Monsivais-Urenda, A.; Figueroa-Vega, N.; Moctezuma, J.; Burgos-Vargas, R.; Gonzalez-Amaro, R.; Rosenstein, Y. Anti-CD43 and anti-galectin-1 autoantibodies in patients with systemic lupus erythematosus. Scand. J. Rheumatol. 2010, 39, 50–57. [Google Scholar] [CrossRef] [PubMed]
- Zhou, S.; Wang, Y.; Meng, Y.; Xiao, C.; Liu, Z.; Brohawn, P.; Higgs, B.W.; Jallal, B.; Jia, Q.; Qu, B. In vivo therapeutic success of microRNA-155 antagomir in a mouse model of lupus alveolar hemorrhage. Arthritis Rheumatol. 2016, 68, 953–964. [Google Scholar] [CrossRef] [PubMed]
- Caccavo, D.; Rigon, A.; Picardi, A.; Galluzzo, S.; Vadacca, M.; Ferri, G.M.; Amoroso, A.; Afeltra, A. Anti-lactoferrin antibodies in systemic lupus erythematosus: Isotypes and clinical correlates. Clin. Rheumatol. 2005, 24, 381–387. [Google Scholar] [CrossRef]
- Spronk, P.; Bootsma, H.; Horst, G.; Huitema, M.; Limburg, P.; Tervaert, J.C.; Kallenberg, C. Antineutrophil cytoplasmic antibodies in systemic lupus erythematosus. Rheumatology 1996, 35, 625–631. [Google Scholar] [CrossRef]
- Nässberger, L.; Jonsson, H.; Sjoholm, A.; Sturfelt, G.; Heubner, A. Circulating anti-elastase in systemic lupus erythematosus. Lancet 1989, 333, 509. [Google Scholar] [CrossRef]
- Bosch, X.; Guilabert, A.; Font, J. Antineutrophil cytoplasmic antibodies. Lancet 2006, 368, 404–418. [Google Scholar] [CrossRef]
- Kessenbrock, K.; Krumbholz, M.; Schönermarck, U.; Back, W.; Gross, W.L.; Werb, Z.; Gröne, H.-J.; Brinkmann, V.; Jenne, D.E. Netting neutrophils in autoimmune small-vessel vasculitis. Nat. Med. 2009, 15, 623–625. [Google Scholar] [CrossRef]
- Denny, M.F.; Yalavarthi, S.; Zhao, W.; Thacker, S.G.; Anderson, M.; Sandy, A.R.; McCune, W.J.; Kaplan, M.J. A distinct subset of proinflammatory neutrophils isolated from patients with systemic lupus erythematosus induces vascular damage and synthesizes type I IFNs. J. Immunol. 2010, 184, 3284–3297. [Google Scholar] [CrossRef]
- Leffler, J.; Martin, M.; Gullstrand, B.; Tydén, H.; Lood, C.; Truedsson, L.; Bengtsson, A.A.; Blom, A.M. Neutrophil extracellular traps that are not degraded in systemic lupus erythematosus activate complement exacerbating the disease. J. Immunol. 2012, 188, 3522–3531. [Google Scholar] [CrossRef]
- Lande, R.; Ganguly, D.; Facchinetti, V.; Frasca, L.; Conrad, C.; Gregorio, J.; Meller, S.; Chamilos, G.; Sebasigari, R.; Riccieri, V. Neutrophils activate plasmacytoid dendritic cells by releasing self-DNA–peptide complexes in systemic lupus erythematosus. Sci. Transl. Med. 2011, 3, 73ra19. [Google Scholar] [CrossRef]
- Garcia-Romo, G.S.; Caielli, S.; Vega, B.; Connolly, J.; Allantaz, F.; Xu, Z.; Punaro, M.; Baisch, J.; Guiducci, C.; Coffman, R.L. Netting neutrophils are major inducers of type I IFN production in pediatric systemic lupus erythematosus. Sci. Transl. Med. 2011, 3, 73ra20. [Google Scholar] [CrossRef]
- Akkaya, H.Ü.; Yılmaz, H.E.; Narin, F.; Sağlam, M. Evaluation of galectin-3, peptidylarginine deiminase-4, and tumor necrosis factor-α levels in gingival crevicular fluid for periodontal health, gingivitis, and Stage III Grade C periodontitis: A pilot study. J. Periodontol. 2022, 93, 80–88. [Google Scholar] [CrossRef]
- Beccaria, C.G.; Amezcua Vesely, M.C.; Fiocca Vernengo, F.; Gehrau, R.C.; Ramello, M.C.; Tosello Boari, J.; Gorosito Serran, M.; Mucci, J.; Piaggio, E.; Campetella, O. Galectin-3 deficiency drives lupus-like disease by promoting spontaneous germinal centers formation via IFN-γ. Nat. Commun. 2018, 9, 1628. [Google Scholar] [CrossRef]
- Chen, Y.-C.; Chou, Y.-C.; Hsieh, Y.-T.; Kuo, P.-Y.; Yang, M.-L.; Chong, H.-E.; Wu, C.-L.; Shiau, A.-L.; Wang, C.-R. Targeting Intra-Pulmonary P53-Dependent Long Non-Coding RNA Expression as a Therapeutic Intervention for Systemic Lupus Erythematosus-Associated Diffuse Alveolar Hemorrhage. Int. J. Mol. Sci. 2021, 22, 6948. [Google Scholar] [CrossRef]
- Jarrot, P.-A.; Tellier, E.; Plantureux, L.; Crescence, L.; Robert, S.; Chareyre, C.; Daniel, L.; Secq, V.; Garcia, S.; Dignat-George, F. Neutrophil extracellular traps are associated with the pathogenesis of diffuse alveolar hemorrhage in murine lupus. J. Autoimmun. 2019, 100, 120–130. [Google Scholar] [CrossRef]
- Tumurkhuu, G.; Laguna, D.E.; Moore, R.E.; Contreras, J.; Santos, G.D.L.; Akaveka, L.; Montano, E.N.; Wang, Y.; Ishimori, M.; Venuturupalli, S. Neutrophils contribute to ER stress in lung epithelial cells in the pristane-induced diffuse alveolar hemorrhage mouse model. Front. Immunol. 2022, 13, 790043. [Google Scholar] [CrossRef]
- Vats, R.; Kaminski, T.W.; Brzoska, T.; Leech, J.A.; Tutuncuoglu, E.; Katoch, O.; Jonassaint, J.; Tejero, J.; Novelli, E.M.; Pradhan-Sundd, T.; et al. Liver-to-lung microembolic NETs promote gasdermin D-dependent inflammatory lung injury in sickle cell disease. Blood 2022, 140, 1020–1037. [Google Scholar] [CrossRef]
- Gladman, D.D.; Ibañez, D.; Urowitz, M.B. Systemic lupus erythematosus disease activity index 2000. J. Rheumatol. 2002, 29, 288–291. [Google Scholar] [PubMed]



Disclaimer/Publisher’s Note: The statements, opinions and data contained in all publications are solely those of the individual author(s) and contributor(s) and not of MDPI and/or the editor(s). MDPI and/or the editor(s) disclaim responsibility for any injury to people or property resulting from any ideas, methods, instructions or products referred to in the content. |
© 2023 by the authors. Licensee MDPI, Basel, Switzerland. This article is an open access article distributed under the terms and conditions of the Creative Commons Attribution (CC BY) license (https://creativecommons.org/licenses/by/4.0/).
Share and Cite
Chen, S.-Y.; Wang, C.-T.; Chen, C.-Y.; Kuo, P.-Y.; Wang, C.-R.; Shiau, A.-L.; Chang, C.-H.; Wu, C.-L. Galectin-3 Mediates NETosis and Acts as an Autoantigen in Systemic Lupus Erythematosus-Associated Diffuse Alveolar Haemorrhage. Int. J. Mol. Sci. 2023, 24, 9493. https://doi.org/10.3390/ijms24119493
Chen S-Y, Wang C-T, Chen C-Y, Kuo P-Y, Wang C-R, Shiau A-L, Chang C-H, Wu C-L. Galectin-3 Mediates NETosis and Acts as an Autoantigen in Systemic Lupus Erythematosus-Associated Diffuse Alveolar Haemorrhage. International Journal of Molecular Sciences. 2023; 24(11):9493. https://doi.org/10.3390/ijms24119493
Chicago/Turabian StyleChen, Shih-Yao, Chung-Teng Wang, Ching-Yi Chen, Pin-Yu Kuo, Chrong-Reen Wang, Ai-Li Shiau, Cheng-Hsi Chang, and Chao-Liang Wu. 2023. "Galectin-3 Mediates NETosis and Acts as an Autoantigen in Systemic Lupus Erythematosus-Associated Diffuse Alveolar Haemorrhage" International Journal of Molecular Sciences 24, no. 11: 9493. https://doi.org/10.3390/ijms24119493
APA StyleChen, S.-Y., Wang, C.-T., Chen, C.-Y., Kuo, P.-Y., Wang, C.-R., Shiau, A.-L., Chang, C.-H., & Wu, C.-L. (2023). Galectin-3 Mediates NETosis and Acts as an Autoantigen in Systemic Lupus Erythematosus-Associated Diffuse Alveolar Haemorrhage. International Journal of Molecular Sciences, 24(11), 9493. https://doi.org/10.3390/ijms24119493

