Eupatin, a Flavonoid, Inhibits Coronavirus 3CL Protease and Replication
Abstract
1. Introduction
2. Results
2.1. Isolation and Identification of Eupatin
2.2. The Inhibitory Activity of Eupatin on SARS-CoV-2 3CL-Protease
2.3. The Prediction of Binding Pose between Eupatin and 3CL-Protease
2.4. Molecular Dynamics Study of Eupatin with SARS-CoV-2 3CL-Protease
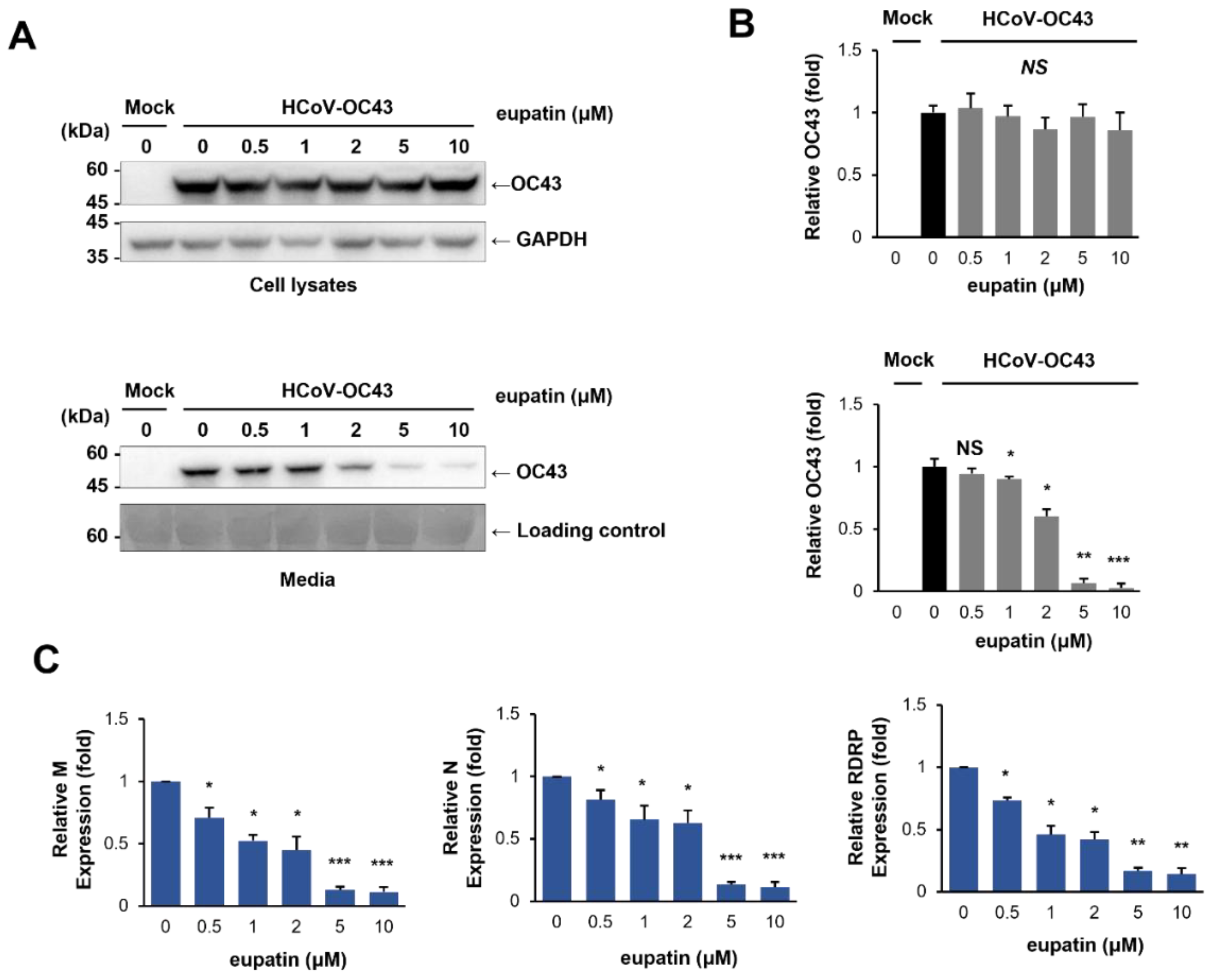
2.5. Eupatin-Treatment-Reduced Coronavirus Replication
2.6. Eupatin Inhibits Coronavirus Protein Expression and Replication
3. Discussion
4. Materials and Methods
4.1. General Experimental Procedures
4.2. Plant Material
4.3. Extraction and Isolation
4.4. 3CL-Protease Inhibition Assay
4.5. Cell Culture, Human Coronavirus Infection to Cells, and Cell Viability Assay
4.6. Quantitative Reverse Transcription-Polymerase Chain Reaction (RT-PCR)
4.7. Western Blots
4.8. Statistical Analysis
Supplementary Materials
Author Contributions
Funding
Institutional Review Board Statement
Informed Consent Statement
Data Availability Statement
Conflicts of Interest
References
- Simonsen, L.; Viboud, C. A comprehensive look at the COVID-19 pandemic death toll. eLife 2021, 10, e71974. [Google Scholar] [CrossRef] [PubMed]
- Andrews, N.; Stowe, J.; Kirsebom, F.; Toffa, S.; Rickeard, T.; Gallagher, E.; Gower, C.; Kall, M.; Groves, N.; O’Connell, A.-M.; et al. COVID-19 Vaccine Effectiveness against the Omicron (B.1.1.529) Variant. N. Engl. J. Med. 2022, 386, 1532–1546. [Google Scholar] [CrossRef] [PubMed]
- Park, J.; Park, R.; Jang, M.; Park, Y.I.; Park, Y. Coronavirus enzyme inhibitors-experimentally proven natural compounds from plants. J. Microbiol. 2022, 60, 347–354. [Google Scholar] [CrossRef] [PubMed]
- Jang, M.; Park, Y.I.; Cha, Y.E.; Park, R.; Namkoong, S.; Lee, J.I.; Park, J. Tea Polyphenols EGCG and Theaflavin Inhibit the Activity of SARS-CoV-2 3CL-Protease In Vitro. Evid.-Based Complement. Altern. Med. 2020, 2020, 5630838. [Google Scholar] [CrossRef] [PubMed]
- Najjar-Debbiny, R.; Gronich, N.; Weber, G.; Khoury, J.; Amar, M.; Stein, N.; Goldstein, L.H.; Saliba, W. Effectiveness of Paxlovid in Reducing Severe COVID-19 and Mortality in High Risk Patients. Clin. Infect. Dis. 2022, 76, e342–e349. [Google Scholar] [CrossRef] [PubMed]
- Aryal, B.; Raut, B.K.; Bhattarai, S.; Bhandari, S.; Tandan, P.; Gyawali, K.; Sharma, K.; Ranabhat, D.; Thapa, R.; Aryal, D.; et al. Potential Therapeutic Applications of Plant-Derived Alkaloids against Inflammatory and Neurodegenerative Diseases. Evid.-Based Complement. Altern. Med. 2022, 2022, 7299778. [Google Scholar] [CrossRef]
- Mathur, S.; Hoskins, C. Drug development: Lessons from nature (Review). Biomed. Rep. 2017, 6, 612–614. [Google Scholar] [CrossRef]
- Khanal, L.N.; Sharma, K.R.; Pokharel, Y.R.; Kalauni, S.K. Phytochemical Analysis and In Vitro Antioxidant and Antibacterial Activity of Different Solvent Extracts of Beilschmiedia roxburghiana Nees Stem Barks. Sci. World J. 2022, 2022, 6717012. [Google Scholar] [CrossRef]
- Nabavi, S.M.; Šamec, D.; Tomczyk, M.; Milella, L.; Russo, D.; Habtemariam, S.; Suntar, I.; Rastrelli, L.; Daglia, M.; Xiao, J.; et al. Flavonoid biosynthetic pathways in plants: Versatile targets for metabolic engineering. Biotechnol. Adv. 2020, 38, 107316. [Google Scholar] [CrossRef]
- Sun, C.; Zhang, M.; Dong, H.; Liu, W.; Guo, L.; Wang, X. A spatially-resolved approach to visualize the distribution and biosynthesis of flavones in Scutellaria baicalensis Georgi. J. Pharm. Biomed. Anal. 2020, 179, 113014. [Google Scholar] [CrossRef]
- Roy, A.; Khan, A.; Ahmad, I.; Alghamdi, S.; Rajab, B.S.; Babalghith, A.O.; Alshahrani, M.Y.; Islam, S.; Islam, M.R. Flavonoids a Bioactive Compound from Medicinal Plants and Its Therapeutic Applications. BioMed Res. Int. 2022, 2022, 5445291. [Google Scholar] [CrossRef] [PubMed]
- Zhu, H.; Tang, S.-A.; Qin, N.; Duan, H.-Q.; Jin, M.-H. Anti-inflammatory constituents from Inula japonica. Zhongguo Zhong Yao Za Zhi 2014, 39, 83–88. [Google Scholar] [PubMed]
- Chou, C.-H.; Hsu, K.-C.; Lin, T.E.; Yang, C.-R. Anti-Inflammatory and Tau Phosphorylation–Inhibitory Effects of Eupatin. Molecules 2020, 25, 5652. [Google Scholar] [CrossRef]
- Park, R.; Jang, M.; Park, Y.I.; Park, Y.; Jung, W.; Park, J.; Park, J. Epigallocatechin Gallate (EGCG), a Green Tea Polyphenol, Reduces Coronavirus Replication in a Mouse Model. Viruses 2021, 13, 2533. [Google Scholar] [CrossRef] [PubMed]
- Wink, M. Medicinal Plants: A Source of Anti-Parasitic Secondary Metabolites. Molecules 2012, 17, 12771–12791. [Google Scholar] [CrossRef]
- Mukhtar, M.; Arshad, M.; Ahmad, M.; Pomerantz, R.J.; Wigdahl, B.; Parveen, Z. Antiviral potentials of medicinal plants. Virus Res. 2008, 131, 111–120. [Google Scholar] [CrossRef]
- Khan, A.L.; Hussain, J.; Hamayun, M.; Gilani, S.A.; Ahmad, S.; Rehman, G.; Kim, Y.-H.; Kang, S.-M.; Lee, I.-J. Secondary Metabolites from Inula britannica L. and Their Biological Activities. Molecules 2010, 15, 1562–1577. [Google Scholar] [CrossRef]
- Tang, S.-A.; Zhu, H.; Qin, N.; Zhou, J.-Y.; Lee, E.; Kong, D.-X.; Jin, M.-H.; Duan, H.-Q. Anti-inflammatory Terpenes from Flowers of Inula japonica. Planta Med 2014, 80, 583–589. [Google Scholar] [CrossRef]
- Chougouo, R.D.K.; Nguekeu, Y.M.M.; Dzoyem, J.P.; Awouafack, M.D.; Kouamouo, J.; Tane, P.; McGaw, L.J.; Eloff, J.N. Anti-inflammatory and acetylcholinesterase activity of extract, fractions and five compounds isolated from the leaves and twigs of Artemisia annua growing in Cameroon. SpringerPlus 2016, 5, 1525. [Google Scholar] [CrossRef]
- Kim, J.H.; Park, Y.-I.; Hur, M.; Park, W.T.; Moon, Y.-H.; Koo, S.C.; Yun-Chan, H.; Lee, I.S.; Park, J. The inhibitory activity of methoxyl flavonoids derived from Inula britannica flowers on SARS-CoV-2 3CLpro. Int. J. Biol. Macromol. 2022, 222, 2098–2104. [Google Scholar] [CrossRef]
- Qi, J.H.; Dong, F.X.; Wang, K.; Zhang, S.Y.; Liu, Z.M.; Wang, W.J.; Sun, F.Z.; Zhang, H.M.; Wang, X.L. Feasibility analysis and mechanism exploration of Rhei Radix et Rhizome-Schisandrae Sphenantherae Fructus (RS) against COVID-19. J. Med. Microbiol. 2022, 71, 001528. [Google Scholar] [CrossRef] [PubMed]
- Nicholson, K.G.; Aoki, F.Y.; Osterhaus, A.D.; Trottier, S.; Carewicz, O.; Mercier, C.H.; Rode, A.; Kinnersley, N.; Ward, P.; Neuraminidase Inhibitor Flu Treatment Investigator Group. Efficacy and safety of oseltamivir in treatment of acute influenza: A randomised controlled trial. Lancet 2000, 355, 1845–1850. [Google Scholar] [CrossRef] [PubMed]
- Jang, M.; Park, R.; Park, Y.I.; Cha, Y.E.; Yamamoto, A.; Lee, J.I.; Park, J. EGCG, a green tea polyphenol, inhibits human coronavirus replication in vitro. Biochem. Biophys. Res. Commun. 2021, 547, 23–28. [Google Scholar] [CrossRef] [PubMed]




| IC50 (μM) | Binding Type (ki, μM) | Hydrogen Bonds | Autodock Score (kcal/mol) |
|---|---|---|---|
| 34.9 ± 1.7 | Competitive (30) | Cys145 (2.91), Arg188 (2.79), Thr190 (2.98, 2.68), Gln192 (2.95) | −7.47 |
Disclaimer/Publisher’s Note: The statements, opinions and data contained in all publications are solely those of the individual author(s) and contributor(s) and not of MDPI and/or the editor(s). MDPI and/or the editor(s) disclaim responsibility for any injury to people or property resulting from any ideas, methods, instructions or products referred to in the content. |
© 2023 by the authors. Licensee MDPI, Basel, Switzerland. This article is an open access article distributed under the terms and conditions of the Creative Commons Attribution (CC BY) license (https://creativecommons.org/licenses/by/4.0/).
Share and Cite
Park, Y.-I.; Kim, J.H.; Lee, S.; Lee, I.S.; Park, J. Eupatin, a Flavonoid, Inhibits Coronavirus 3CL Protease and Replication. Int. J. Mol. Sci. 2023, 24, 9211. https://doi.org/10.3390/ijms24119211
Park Y-I, Kim JH, Lee S, Lee IS, Park J. Eupatin, a Flavonoid, Inhibits Coronavirus 3CL Protease and Replication. International Journal of Molecular Sciences. 2023; 24(11):9211. https://doi.org/10.3390/ijms24119211
Chicago/Turabian StylePark, Yea-In, Jang Hoon Kim, Siyun Lee, Ik Soo Lee, and Junsoo Park. 2023. "Eupatin, a Flavonoid, Inhibits Coronavirus 3CL Protease and Replication" International Journal of Molecular Sciences 24, no. 11: 9211. https://doi.org/10.3390/ijms24119211
APA StylePark, Y.-I., Kim, J. H., Lee, S., Lee, I. S., & Park, J. (2023). Eupatin, a Flavonoid, Inhibits Coronavirus 3CL Protease and Replication. International Journal of Molecular Sciences, 24(11), 9211. https://doi.org/10.3390/ijms24119211

