Transcriptome Profile of the Rat Adrenal Gland: Parenchymal and Interstitial Cells
Abstract
1. Introduction
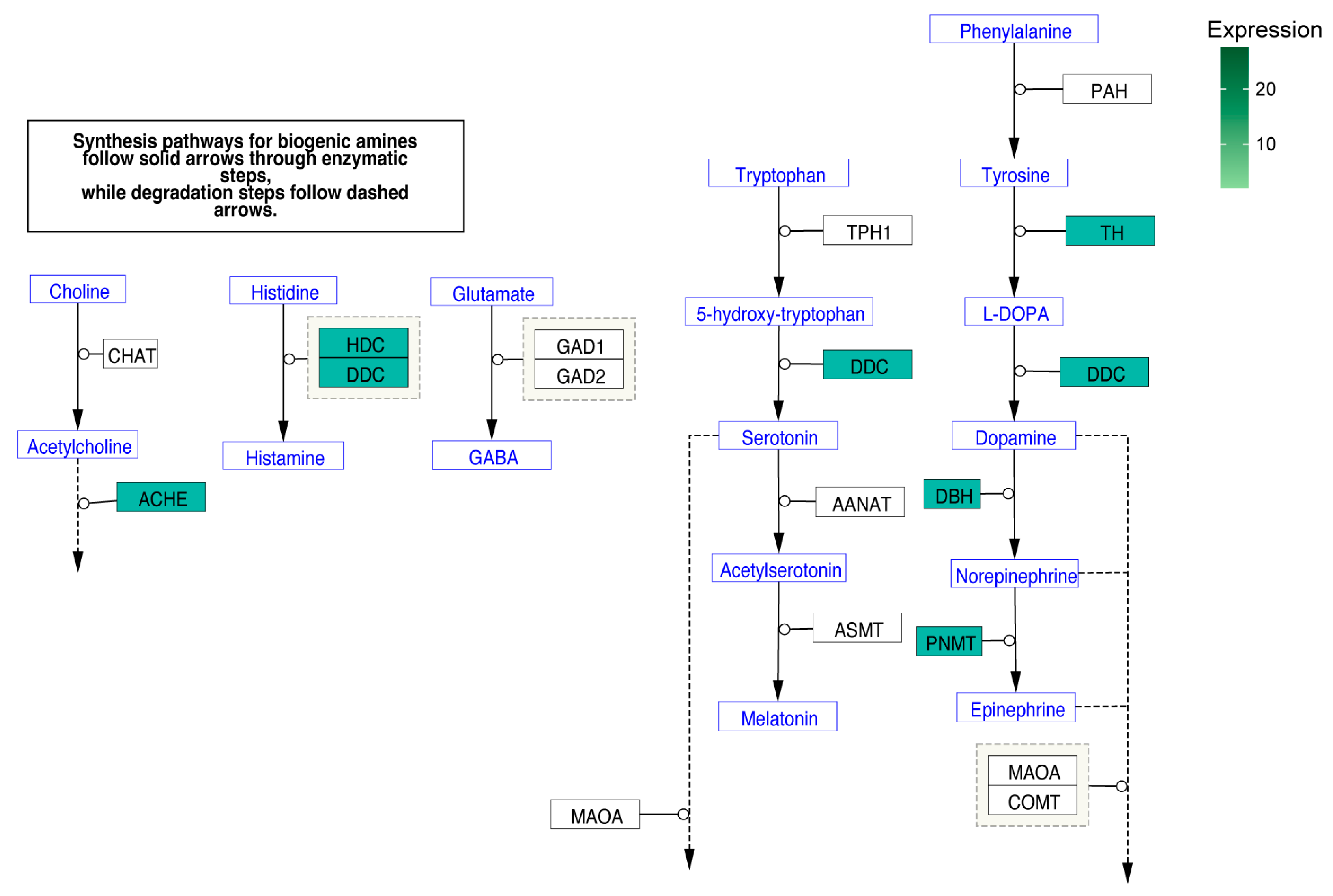
2. Results
3. Discussion
4. Materials and Methods
4.1. Animals and Experiments
4.2. RNA Isolation
4.3. Reverse Transcription and qPCR
4.4. Microarray RNA Analysis
4.4.1. Microarray Data Analysis
4.4.2. Analysis of Gene Clusters Assigned to Different Adrenal Components
4.4.3. Comparison of Our Results to Previous Studies
4.5. Statistical Analysis
5. Conclusions
Supplementary Materials
Author Contributions
Funding
Institutional Review Board Statement
Informed Consent Statement
Data Availability Statement
Conflicts of Interest
References
- Miller, W.L.; White, P.C. History of Adrenal Research: From Ancient Anatomy to Contemporary Molecular Biology. Endocr. Rev. 2023, 44, 70–116. [Google Scholar] [CrossRef] [PubMed]
- Wurtman, R.J.; Axelrod, J. Control of enzymatic synthesis of adrenaline in the adrenal medulla by adrenal cortical steroids. J. Biol. Chem. 1966, 241, 2301–2305. [Google Scholar] [CrossRef] [PubMed]
- Wurtman, R.J.; Pohorecky, L.A.; Baliga, B.S. Adrenocortical control of the biosynthesis of epinephrine and proteins in the adrenal medulla. Pharmacol. Rev. 1972, 24, 411–426. [Google Scholar] [PubMed]
- Vinson, G.P.; Pudney, J.A.; Whitehouse, B.J. The mammalian adrenal circulation and the relationship between adrenal blood flow and steroidogenesis. J. Endocrinol. 1985, 105, 285–294. [Google Scholar] [CrossRef]
- Nussdorfer, G.G. Cytophysiology of the adrenal cortex. Int. Rev. Cytol. 1986, 98, 1–405. [Google Scholar]
- Nussdorfer, G.G. Paracrine control of adrenal cortical function by medullary chromaffin cells. Pharmacol. Rev. 1996, 48, 495–530. [Google Scholar]
- Hinson, J.P. Paracrine control of adrenocortical function: A new role for the medulla? J. Endocrinol. 1990, 124, 7–9. [Google Scholar] [CrossRef]
- Ehrhart-Bornstein, M.; Bornstein, S.R.; Gonzalez-Hernandez, J.; Holst, J.J.; Waterman, M.R.; Scherbaum, W.A. Sympathoadrenal regulation of adrenocortical steroidogenesis. Endocr. Res. 1995, 21, 13–24. [Google Scholar] [CrossRef]
- Toth, I.E.; Vizi, E.S.; Hinson, J.P.; Vinson, G.P. Innervation of the adrenal cortex, its physiological relevance, with primary focus on the noradrenergic transmission. Microsc. Res. Tech. 1997, 36, 534–545. [Google Scholar] [CrossRef]
- Vinson, G.P. Functional Zonation of the Adult Mammalian Adrenal Cortex. Front. Neurosci. 2016, 10, 238. [Google Scholar] [CrossRef]
- Giordano, T.J.; Kuick, R.; Else, T.; Gauger, P.G.; Vinco, M.; Bauersfeld, J.; Sanders, D.; Thomas, D.G.; Doherty, G.; Hammer, G. Molecular classification and prognostication of adrenocortical tumors by transcriptome profiling. Clin. Cancer Res. 2009, 15, 668–676. [Google Scholar] [CrossRef] [PubMed]
- Assie, G.; Guillaud-Bataille, M.; Ragazzon, B.; Bertagna, X.; Bertherat, J.; Clauser, E. The pathophysiology, diagnosis and prognosis of adrenocortical tumors revisited by transcriptome analyses. Trends Endocrinol. Metab. 2010, 21, 325–334. [Google Scholar] [CrossRef] [PubMed]
- Assie, G.; Giordano, T.J.; Bertherat, J. Gene expression profiling in adrenocortical neoplasia. Mol. Cell. Endocrinol. 2012, 351, 111–117. [Google Scholar] [CrossRef] [PubMed]
- Fassnacht, M.; Kroiss, M.; Allolio, B. Update in adrenocortical carcinoma. J. Clin. Endocrinol. Metab. 2013, 98, 4551–4564. [Google Scholar] [CrossRef]
- Bonnet-Serrano, F.; Bertherat, J. Genetics of tumors of the adrenal cortex. Endocr. Relat. Cancer 2018, 25, R131–R152. [Google Scholar] [CrossRef]
- Jouinot, A.; Armignacco, R.; Assie, G. Genomics of benign adrenocortical tumors. J. Steroid Biochem. Mol. Biol. 2019, 193, 105414. [Google Scholar] [CrossRef]
- Dong, R.; Yang, R.; Zhan, Y.; Lai, H.D.; Ye, C.J.; Yao, X.Y.; Luo, W.Q.; Cheng, X.M.; Miao, J.J.; Wang, J.F.; et al. Single-Cell Characterization of Malignant Phenotypes and Developmental Trajectories of Adrenal Neuroblastoma. Cancer Cell 2020, 38, 716–733.e6. [Google Scholar] [CrossRef]
- Huang, L.; Liao, J.; Chen, Y.; Zou, C.; Zhang, H.; Yang, X.; Zhang, Q.; Li, T.; Mo, L.; Zeng, Y.; et al. Single-cell transcriptomes reveal characteristic features of cell types within the human adrenal microenvironment. J. Cell. Physiol. 2021, 236, 7308–7321. [Google Scholar] [CrossRef]
- Bedoya-Reina, O.C.; Li, W.; Arceo, M.; Plescher, M.; Bullova, P.; Pui, H.; Kaucka, M.; Kharchenko, P.; Martinsson, T.; Holmberg, J.; et al. Single-nuclei transcriptomes from human adrenal gland reveal distinct cellular identities of low and high-risk neuroblastoma tumors. Nat. Commun. 2021, 12, 5309. [Google Scholar] [CrossRef]
- Cavalcante, I.P.; Berthon, A.; Fragoso, M.C.; Reincke, M.; Stratakis, C.A.; Ragazzon, B.; Bertherat, J. Primary bilateral macronodular adrenal hyperplasia: Definitely a genetic disease. Nat. Rev. Endocrinol. 2022, 18, 699–711. [Google Scholar] [CrossRef]
- Nishimoto, K.; Rigsby, C.S.; Wang, T.; Mukai, K.; Gomez-Sanchez, C.E.; Rainey, W.E.; Seki, T. Transcriptome analysis reveals differentially expressed transcripts in rat adrenal zona glomerulosa and zona fasciculata. Endocrinology 2012, 153, 1755–1763. [Google Scholar] [CrossRef] [PubMed]
- Jopek, K.; Celichowski, P.; Szyszka, M.; Tyczewska, M.; Milecka, P.; Malendowicz, L.K.; Rucinski, M. Transcriptome Profile of Rat Adrenal Evoked by Gonadectomy and Testosterone or Estradiol Replacement. Front. Endocrinol. 2017, 8, 26. [Google Scholar] [CrossRef]
- Lesniewska, B.; Miskowiak, B.; Nowak, M.; Malendowicz, L.K. Sex differences in adrenocortical structure and function. XXVII. The effect of ether stress on ACTH and corticosterone in intact, gonadectomized, and testosterone- or estradiol-replaced rats. Res. Exp. Med. 1990, 190, 95–103. [Google Scholar] [CrossRef] [PubMed]
- Liu, X.; Kvetnansky, R.; Serova, L.; Sollas, A.; Sabban, E.L. Increased susceptibility to transcriptional changes with novel stressor in adrenal medulla of rats exposed to prolonged cold stress. Brain Res. Mol. Brain Res. 2005, 141, 19–29. [Google Scholar] [CrossRef] [PubMed]
- Liu, X.; Serova, L.; Kvetnansky, R.; Sabban, E.L. Identifying the stress transcriptome in the adrenal medulla following acute and repeated immobilization. Ann. N. Y. Acad. Sci. 2008, 1148, 1–28. [Google Scholar] [CrossRef] [PubMed]
- Sabban, E.L.; Liu, X.; Serova, L.; Gueorguiev, V.; Kvetnansky, R. Stress triggered changes in gene expression in adrenal medulla: Transcriptional responses to acute and chronic stress. Cell. Mol. Neurobiol. 2006, 26, 845–856. [Google Scholar] [CrossRef] [PubMed]
- Oster, H.; Damerow, S.; Hut, R.A.; Eichele, G. Transcriptional profiling in the adrenal gland reveals circadian regulation of hormone biosynthesis genes and nucleosome assembly genes. J. Biol. Rhythms 2006, 21, 350–361. [Google Scholar] [CrossRef] [PubMed]
- Malendowicz, L.K. Cytophysiology of the Mammalian Adrenal Cortex as Related to Sex, Gonadectomy and Gonadal Hormones; PTPN: Poznań, Poland, 1994; p. 232. [Google Scholar]
- Shima, S.; Komoriyama, K.; Hirai, M.; Kouyama, H. Studies on cyclic nucleotides in the adrenal gland. XI. Adrenergic regulation of adenylate cyclase activity in the adrenal cortex. Endocrinology 1984, 114, 325–329. [Google Scholar] [CrossRef]
- Bornstein, S.R.; Ehrhart-Bornstein, M.; Scherbaum, W.A.; Pfeiffer, E.F.; Holst, J.J. Effects of splanchnic nerve stimulation on the adrenal cortex may be mediated by chromaffin cells in a paracrine manner. Endocrinology 1990, 127, 900–906. [Google Scholar] [CrossRef]
- Bergman, J.; Botling, J.; Fagerberg, L.; Hallstrom, B.M.; Djureinovic, D.; Uhlen, M.; Ponten, F. The Human Adrenal Gland Proteome Defined by Transcriptomics and Antibody-Based Profiling. Endocrinology 2017, 158, 239–251. [Google Scholar] [CrossRef]
- Kanczkowski, W.; Sue, M.; Bornstein, S.R. The adrenal gland microenvironment in health, disease and during regeneration. Hormones 2017, 16, 251–265. [Google Scholar] [CrossRef]
- Nishimoto, K.; Nakagawa, K.; Li, D.; Kosaka, T.; Oya, M.; Mikami, S.; Shibata, H.; Itoh, H.; Mitani, F.; Yamazaki, T.; et al. Adrenocortical zonation in humans under normal and pathological conditions. J. Clin. Endocrinol. Metab. 2010, 95, 2296–2305. [Google Scholar] [CrossRef] [PubMed]
- Yu, Y.; Fuscoe, J.C.; Zhao, C.; Guo, C.; Jia, M.; Qing, T.; Bannon, D.I.; Lancashire, L.; Bao, W.; Du, T.; et al. A rat RNA-Seq transcriptomic BodyMap across 11 organs and 4 developmental stages. Nat. Commun. 2014, 5, 3230. [Google Scholar] [CrossRef] [PubMed]
- Heikkila, M.; Peltoketo, H.; Leppaluoto, J.; Ilves, M.; Vuolteenaho, O.; Vainio, S. Wnt-4 deficiency alters mouse adrenal cortex function, reducing aldosterone production. Endocrinology 2002, 143, 4358–4365. [Google Scholar] [CrossRef] [PubMed]
- Visel, A.; Thaller, C.; Eichele, G. GenePaint.org: An atlas of gene expression patterns in the mouse embryo. Nucleic Acids Res 2004, 32, D552–D556. [Google Scholar] [CrossRef]
- Suwa, T.; Chen, M.; Hawks, C.L.; Hornsby, P.J. Zonal expression of dickkopf-3 and components of the Wnt signalling pathways in the human adrenal cortex. J. Endocrinol. 2003, 178, 149–158. [Google Scholar] [CrossRef]
- Romero, D.G.; Yanes, L.L.; de Rodriguez, A.F.; Plonczynski, M.W.; Welsh, B.L.; Reckelhoff, J.F.; Gomez-Sanchez, E.P.; Gomez-Sanchez, C.E. Disabled-2 is expressed in adrenal zona glomerulosa and is involved in aldosterone secretion. Endocrinology 2007, 148, 2644–2652. [Google Scholar] [CrossRef]
- Brennan, C.H.; Chittka, A.; Barker, S.; Vinson, G.P. Eph receptors and zonation in the rat adrenal cortex. J. Endocrinol. 2008, 198, 185–191. [Google Scholar] [CrossRef]
- Kanczkowski, W.; Sue, M.; Bornstein, S.R. Adrenal Gland Microenvironment and Its Involvement in the Regulation of Stress-Induced Hormone Secretion during Sepsis. Front. Endocrinol. 2016, 7, 156. [Google Scholar] [CrossRef]
- Bornstein, S.R.; Ehrhart-Bornstein, M.; Scherbaum, W.A. Morphological and functional studies of the paracrine interaction between cortex and medulla in the adrenal gland. Microsc. Res. Tech. 1997, 36, 520–533. [Google Scholar] [CrossRef]
- Nussdorfer, G.G.; Rossi, G.P.; Malendowicz, L.K.; Mazzocchi, G. Autocrine-paracrine endothelin system in the physiology and pathology of steroid-secreting tissues. Pharmacol. Rev. 1999, 51, 403–438. [Google Scholar] [PubMed]
- Kanczkowski, W.; Sue, M.; Zacharowski, K.; Reincke, M.; Bornstein, S.R. The role of adrenal gland microenvironment in the HPA axis function and dysfunction during sepsis. Mol. Cell. Endocrinol. 2015, 408, 241–248. [Google Scholar] [CrossRef] [PubMed]
- Motakis, E.; Guhl, S.; Ishizu, Y.; Itoh, M.; Kawaji, H.; de Hoon, M.; Lassmann, T.; Carninci, P.; Hayashizaki, Y.; Zuberbier, T.; et al. Redefinition of the human mast cell transcriptome by deep-CAGE sequencing. Blood 2014, 123, e58–e67. [Google Scholar] [CrossRef] [PubMed]
- Akula, S.; Paivandy, A.; Fu, Z.; Thorpe, M.; Pejler, G.; Hellman, L. Quantitative In-Depth Analysis of the Mouse Mast Cell Transcriptome Reveals Organ-Specific Mast Cell Heterogeneity. Cells 2020, 9, 211. [Google Scholar] [CrossRef]
- Oomori, Y.; Okuno, S.; Fujisawa, H.; Ono, K. Immunoelectron microscopic study of tyrosine hydroxylase immunoreactive nerve fibers and ganglion cells in the rat adrenal gland. Anat. Rec. 1991, 229, 407–414. [Google Scholar] [CrossRef]
- Yamazaki, T.; Mukouyama, Y.S. Tissue Specific Origin, Development, and Pathological Perspectives of Pericytes. Front. Cardiovasc. Med. 2018, 5, 78. [Google Scholar] [CrossRef]
- Allen, R.A.; Seltz, L.M.; Jiang, H.; Kasick, R.T.; Sellaro, T.L.; Badylak, S.F.; Ogilvie, J.B. Adrenal extracellular matrix scaffolds support adrenocortical cell proliferation and function in vitro. Tissue Eng. Part A 2010, 16, 3363–3374. [Google Scholar] [CrossRef]
- Chamoux, E.; Narcy, A.; Lehoux, J.G.; Gallo-Payet, N. Fibronectin, laminin, and collagen IV as modulators of cell behavior during adrenal gland development in the human fetus. J. Clin. Endocrinol. Metab. 2002, 87, 1819–1828. [Google Scholar] [CrossRef]
- Teo, A.E.; Garg, S.; Johnson, T.I.; Zhao, W.; Zhou, J.; Gomez-Sanchez, C.E.; Gurnell, M.; Brown, M.J. Physiological and Pathological Roles in Human Adrenal of the Glomeruli-Defining Matrix Protein NPNT (Nephronectin). Hypertension 2017, 69, 1207–1216. [Google Scholar] [CrossRef]
- Okamoto, O.; Fujiwara, S. Dermatopontin, a novel player in the biology of the extracellular matrix. Connect. Tissue Res. 2006, 47, 177–189. [Google Scholar] [CrossRef]
- Ying, S.; Shiraishi, A.; Kao, C.W.; Converse, R.L.; Funderburgh, J.L.; Swiergiel, J.; Roth, M.R.; Conrad, G.W.; Kao, W.W. Characterization and expression of the mouse lumican gene. J. Biol. Chem. 1997, 272, 30306–30313. [Google Scholar] [CrossRef]
- Tokunaga, H. Postnatal development of the blood vasculature in the rat adrenal gland: A scanning electron microscope study of microcorrosion casts. Arch. Histol. Cytol. 1996, 59, 305–315. [Google Scholar] [CrossRef] [PubMed]
- Imai, T.; Hirata, Y.; Iwashina, M.; Marumo, F. Hormonal regulation of rat adrenomedullin gene in vasculature. Endocrinology 1995, 136, 1544–1548. [Google Scholar] [CrossRef] [PubMed]
- Nussdorfer, G.G.; Rossi, G.P.; Belloni, A.S. The role of endothelins in the paracrine control of the secretion and growth of the adrenal cortex. Int. Rev. Cytol. 1997, 171, 267–308. [Google Scholar] [CrossRef] [PubMed]
- Breslow, M.J. Regulation of adrenal medullary and cortical blood flow. Am. J. Physiol. 1992, 262, H1317–H1330. [Google Scholar] [CrossRef] [PubMed]
- Bassett, J.R.; West, S.H. Vascularization of the adrenal cortex: Its possible involvement in the regulation of steroid hormone release. Microsc. Res. Tech. 1997, 36, 546–557. [Google Scholar] [CrossRef]
- Hinson, J.P.; Vinson, G.P.; Kapas, S.; Teja, R. The relationship between adrenal vascular events and steroid secretion: The role of mast cells and endothelin. J. Steroid Biochem. Mol. Biol. 1991, 40, 381–389. [Google Scholar] [CrossRef]
- Thomas, M.; Keramidas, M.; Monchaux, E.; Feige, J.J. Role of adrenocorticotropic hormone in the development and maintenance of the adrenal cortical vasculature. Microsc. Res. Tech. 2003, 61, 247–251. [Google Scholar] [CrossRef] [PubMed]
- Gonzalez-Hernandez, J.A.; Bornstein, S.R.; Ehrhart-Bornstein, M.; Geschwend, J.E.; Adler, G.; Scherbaum, W.A. Macrophages within the human adrenal gland. Cell Tissue Res. 1994, 278, 201–205. [Google Scholar] [CrossRef]
- Dolfi, B.; Gallerand, A.; Firulyova, M.M.; Xu, Y.; Merlin, J.; Dumont, A.; Castiglione, A.; Vaillant, N.; Quemener, S.; Gerke, H.; et al. Unravelling the sex-specific diversity and functions of adrenal gland macrophages. Cell Rep. 2022, 39, 110949. [Google Scholar] [CrossRef]
- Elieh Ali Komi, D.; Wohrl, S.; Bielory, L. Mast Cell Biology at Molecular Level: A Comprehensive Review. Clin. Rev. Allergy Immunol. 2020, 58, 342–365. [Google Scholar] [CrossRef] [PubMed]
- Valent, P.; Akin, C.; Hartmann, K.; Nilsson, G.; Reiter, A.; Hermine, O.; Sotlar, K.; Sperr, W.R.; Escribano, L.; George, T.I.; et al. Mast cells as a unique hematopoietic lineage and cell system: From Paul Ehrlich’s visions to precision medicine concepts. Theranostics 2020, 10, 10743–10768. [Google Scholar] [CrossRef] [PubMed]
- Hinson, J.P.; Vinson, G.P.; Pudney, J.; Whitehouse, B.J. Adrenal mast cells modulate vascular and secretory responses in the intact adrenal gland of the rat. J. Endocrinol. 1989, 121, 253–260. [Google Scholar] [CrossRef] [PubMed]
- Engeland, W.C. Functional innervation of the adrenal cortex by the splanchnic nerve. Horm. Metab. Res. 1998, 30, 311–314. [Google Scholar] [CrossRef]
- Trejter, M.; Jopek, K.; Celichowski, P.; Tyczewska, M.; Malendowicz, L.K.; Rucinski, M. Expression of estrogen, estrogen related and androgen receptors in adrenal cortex of intact adult male and female rats. Folia Histochem. Cytobiol. 2015, 53, 133–144. [Google Scholar] [CrossRef]
- Gautier, L.; Cope, L.; Bolstad, B.M.; Irizarry, R.A. Affy–analysis of Affymetrix GeneChip data at the probe level. Bioinformatics 2004, 20, 307–315. [Google Scholar] [CrossRef]
- Gentleman, R.; Carey, W.; Huber, F. Genefilter: Methods for Filtering Genes from High-Throughput Experiments; CRAN: Burnaby, BC, Canada, 2021. [Google Scholar]
- Kassambara, A.; Mundt, F. Factoextra: Extract and Visualize the Results of Multivariate Data Analyses; R Package Version 1.0.7; R Core Team: Vienna, Austria, 2020. [Google Scholar]
- Dawson, C. ggprism: A ‘ggplot2’ Extension Inspired by ‘GraphPad Prism’; CRAN: Burnaby, BC, Canada, 2021. [Google Scholar]
- Wickham, H. ggplott2: Elegant Graphics for Data Analysis; Springer: New York, NY, USA, 2009; p. VIII, 213. [Google Scholar] [CrossRef]
- Gu, Z.; Eils, R.; Schlesner, M. Complex heatmaps reveal patterns and correlations in multidimensional genomic data. Bioinformatics 2016, 32, 2847–2849. [Google Scholar] [CrossRef]
- Dennis, G., Jr.; Sherman, B.T.; Hosack, D.A.; Yang, J.; Gao, W.; Lane, H.C.; Lempicki, R.A. DAVID: Database for Annotation, Visualization, and Integrated Discovery. Genome Biol. 2003, 4, 3. [Google Scholar] [CrossRef]
- Benjamini, Y.; Cohen, R. Weighted false discovery rate controlling procedures for clinical trials. Biostatistics 2017, 18, 91–104. [Google Scholar] [CrossRef]
- Martens, M.; Ammar, A.; Riutta, A.; Waagmeester, A.; Slenter, D.N.; Hanspers, K.; Miller, R.A.; Digles, D.; Lopes, E.N.; Ehrhart, F.; et al. WikiPathways: Connecting communities. Nucleic Acids Res. 2021, 49, D613–D621. [Google Scholar] [CrossRef]
- Slenter, D.N.; Kutmon, M.; Hanspers, K.; Riutta, A.; Windsor, J.; Nunes, N.; Melius, J.; Cirillo, E.; Coort, S.L.; Digles, D.; et al. WikiPathways: A multifaceted pathway database bridging metabolomics to other omics research. Nucleic Acids Res. 2018, 46, D661–D667. [Google Scholar] [CrossRef] [PubMed]
- Shannon, P.; Markiel, A.; Ozier, O.; Baliga, N.S.; Wang, J.T.; Ramage, D.; Amin, N.; Schwikowski, B.; Ideker, T. Cytoscape: A software environment for integrated models of biomolecular interaction networks. Genome Res. 2003, 13, 2498–2504. [Google Scholar] [CrossRef] [PubMed]
- Yu, G.; Wang, L.G.; Han, Y.; He, Q.Y. clusterProfiler: An R package for comparing biological themes among gene clusters. OMICS 2012, 16, 284–287. [Google Scholar] [CrossRef] [PubMed]
- Yan, L. ggvenn: Draw Venn Diagram by ‘ggplot2’; R Package Version 0.1.9; R Core Team: Vienna, Austria, 2021. [Google Scholar]












| cDNA | GenBank Accession Number | Primer | Primer Sequence (5′–3′) | Position | PCR Product Size (bp) |
|---|---|---|---|---|---|
| Ca12 | NM_001080756.2 | S A | GCACATCGTCCATTATAACT CACTTGTTGGCCTTTATACT | 690–709 858–839 | 169 |
| Dpt | NM_001401366.1 | S A | TCCAAAGCCGTTACTTCGAG CATAGTCAGTCATCCGGCAC | 377–396 616–597 | 240 |
| Fzd4 | NM_001106818.1 | S A | ACAGCTCACAGTCTTTTATCCT TACAAACTGCTCACGACCC | 445–466 625–607 | 181 |
| Lum | NM_031050.2 | S A | TGGAGGTCAATAAACTCGAA ACACTCGTACATGTCAGGG | 887–906 1029–1011 | 143 |
| Wnt2b | NM_001191848.1 | S A | CGTCTGGGTCTTGCCTGTCT TCCTACTGAGCGCATGATGTCT | 112–131 291–270 | 180 |
| Hprt | NM_012583 | S A | CCCCAAAATGGTTAAGGTTG TTCCACTTTCGCTGATGACA | 528–547 703–684 | 176 |
| B2m | NM_012512.2 | S A | CTTGCAGAGTTAAACACGTCA CTTGATTACATGTCTCGGTC | 316–336 385–366 | 70 |
Disclaimer/Publisher’s Note: The statements, opinions and data contained in all publications are solely those of the individual author(s) and contributor(s) and not of MDPI and/or the editor(s). MDPI and/or the editor(s) disclaim responsibility for any injury to people or property resulting from any ideas, methods, instructions or products referred to in the content. |
© 2023 by the authors. Licensee MDPI, Basel, Switzerland. This article is an open access article distributed under the terms and conditions of the Creative Commons Attribution (CC BY) license (https://creativecommons.org/licenses/by/4.0/).
Share and Cite
Tyczewska, M.; Sujka-Kordowska, P.; Szyszka, M.; Jopek, K.; Blatkiewicz, M.; Malendowicz, L.K.; Rucinski, M. Transcriptome Profile of the Rat Adrenal Gland: Parenchymal and Interstitial Cells. Int. J. Mol. Sci. 2023, 24, 9159. https://doi.org/10.3390/ijms24119159
Tyczewska M, Sujka-Kordowska P, Szyszka M, Jopek K, Blatkiewicz M, Malendowicz LK, Rucinski M. Transcriptome Profile of the Rat Adrenal Gland: Parenchymal and Interstitial Cells. International Journal of Molecular Sciences. 2023; 24(11):9159. https://doi.org/10.3390/ijms24119159
Chicago/Turabian StyleTyczewska, Marianna, Patrycja Sujka-Kordowska, Marta Szyszka, Karol Jopek, Małgorzata Blatkiewicz, Ludwik K. Malendowicz, and Marcin Rucinski. 2023. "Transcriptome Profile of the Rat Adrenal Gland: Parenchymal and Interstitial Cells" International Journal of Molecular Sciences 24, no. 11: 9159. https://doi.org/10.3390/ijms24119159
APA StyleTyczewska, M., Sujka-Kordowska, P., Szyszka, M., Jopek, K., Blatkiewicz, M., Malendowicz, L. K., & Rucinski, M. (2023). Transcriptome Profile of the Rat Adrenal Gland: Parenchymal and Interstitial Cells. International Journal of Molecular Sciences, 24(11), 9159. https://doi.org/10.3390/ijms24119159

