Exploring FeLV-Gag-Based VLPs as a New Vaccine Platform—Analysis of Production and Immunogenicity
Abstract
1. Introduction
2. Results
2.1. Generation of HIV and FeLV-Based Virus-like Particles
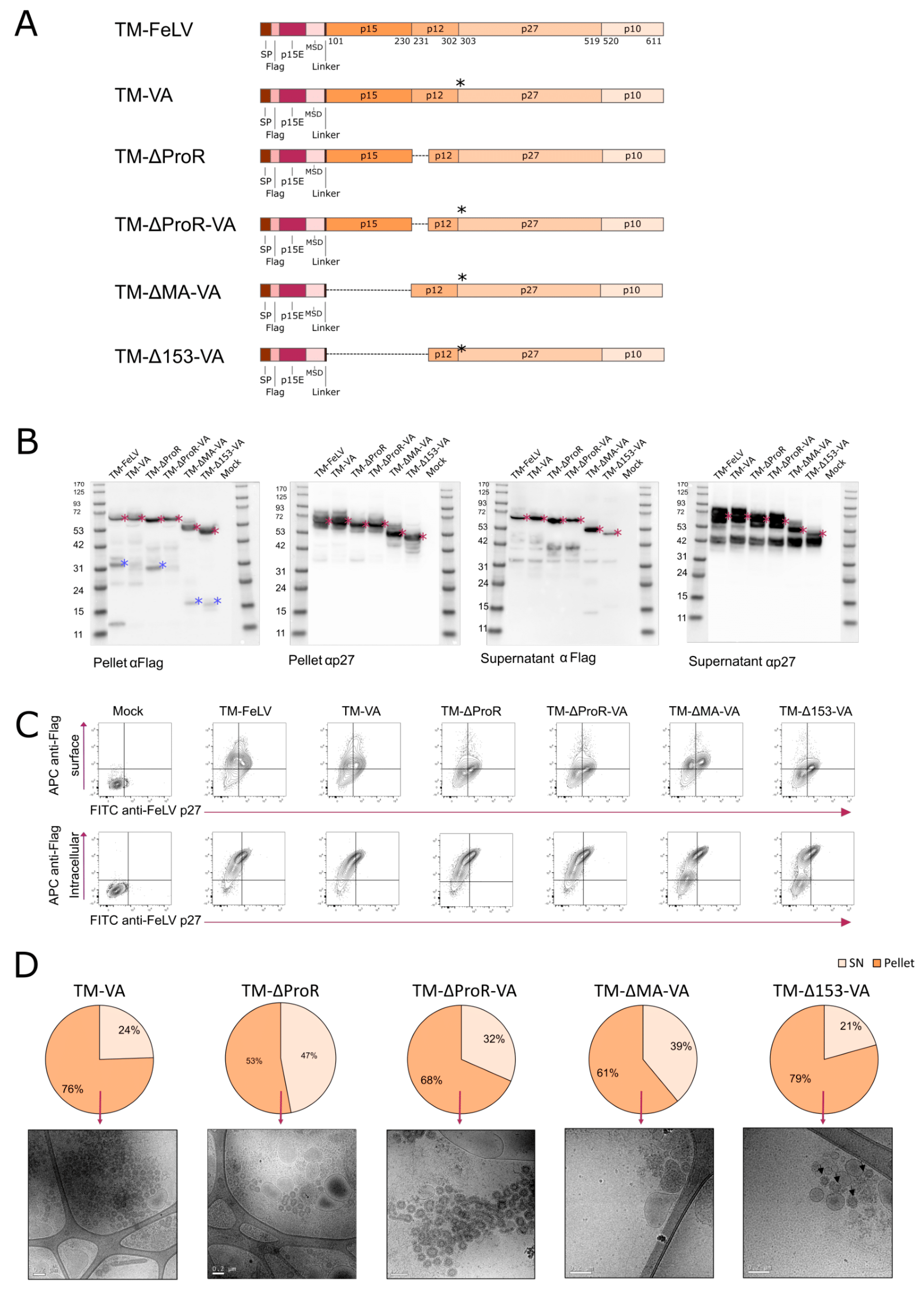
2.2. Sequential Deletion of Gag to Reduce Proteolytic Cleavage
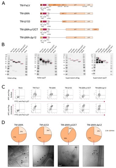
2.3. Improving FeLV-Based VLP Production
2.4. Immunogenicity of TM-FeLV VLPs in C57BL/6 Mice
2.5. Immunogenicity of TM-FeLV VLPs in BALB/c Mice
3. Discussion
4. Materials and Methods
4.1. Plasmids
4.2. Cell Line, Culture Conditions, and Transfection
4.3. Cell Disruption, VLP Extraction, and Purification
4.4. Analysis of VLP and Protein Production
4.4.1. Western Blotting
4.4.2. Flow Cytometry Analysis of VLP Expression
4.4.3. Enzyme-Linked Immunosorbent Assay (ELISA) for VLP Quantification
4.4.4. Transmission (TEM) and Cryo-Transmission Electron Microscopy (Cryo-EM)
4.4.5. Nanoparticle Tracking Analysis (NTA)
4.5. Mice Immunization and Immunogenicity Analyses
4.6. Evaluation of Humoral Response by ELISA
Design and Production of TM-huIgG
4.7. Evaluation of Cellular Immune Responses by ELISpot
4.8. Evaluation of Anti-Expi293 Humoral Responses by Flow Cytometry
4.9. Statistical Analysis
Supplementary Materials
Author Contributions
Funding
Institutional Review Board Statement
Informed Consent Statement
Data Availability Statement
Acknowledgments
Conflicts of Interest
References
- Dunham, S.P.; Graham, E. Retroviral Infections of Small Animals. Vet. Clin. N. Am. Small Anim. Pract. 2008, 38, 879–901. [Google Scholar] [CrossRef] [PubMed]
- Miyazawa, T. Infections of Feline Leukemia Virus and Feline Immunodeficiency Virus. Arch. Virol. 2002, 7, 504–518. [Google Scholar]
- Jarrett, F.; Crawford, W.F.; Martin, E.M.; Davie, W.B. A Virus-like particle associated with Leukemia (Lymphosarcoma). Nature 1964, 202, 567–569. [Google Scholar] [CrossRef] [PubMed]
- Willett, B.J.; Hosie, M.J. Feline leukaemia virus: Half a century since its discovery. Vet. J. 2013, 195, 16–23. [Google Scholar] [CrossRef] [PubMed]
- Little, S.; Levy, J.; Hartmann, K.; Hofmann-Lehmann, R.; Hosie, M.; Olah, G.; Denis, K.S. 2020 AAFP Feline Retrovirus Testing and Management Guidelines. J. Feline Med. Surg. 2020, 22, 5–30. [Google Scholar] [CrossRef]
- Buch, R.C.J.; Beall, M.; O’Connor, T. Worldwide Clinic-Based Serologic Survey of FIV Antibody and FeLV Antigen in Cats. ACVIM Forum Research Abstract Program, National Harbor, Md, 2017. [Google Scholar]
- Levy, J.K.; Scott, H.M.; Lachtara, J.L.; Crawford, P.C. Seroprevalence of feline leukemia virus and feline immunodeficiency virus infection among cats in North America and risk factors for seropositivity. J. Am. Vet. Med. Assoc. 2006, 228, 371–376. [Google Scholar] [CrossRef]
- Little, S. Feline leukemia virus and feline immunodeficiency virus seroprevalence in cats in Canada. Vet. Immunol. Immunopathol. 2011, 143, 243–245. [Google Scholar] [CrossRef]
- Burling, A.N.; Levy, J.K.; Scott, H.M.; Crandall, M.M.; Tucker, S.J.; Wood, E.G.; Foster, J.D. Seroprevalences of feline leukemia virus and feline immunodeficiency virus infection in cats in the United States and Canada and risk factors for seropositivity. J. Am. Vet. Med. Assoc. 2017, 251, 187–194. [Google Scholar] [CrossRef]
- Studer, N.; Lutz, H.; Saegerman, C.; Gönczi, E.; Meli, M.L.; Boo, G.; Hartmann, K.; Hosie, M.J.; Moestl, K.; Tasker, S.; et al. Pan-European Study on the Prevalence of the Feline Leukaemia Virus Infection-Reported by the European Advisory Board on Cat Diseases (ABCD Europe). Viruses 2019, 11, 993. [Google Scholar] [CrossRef]
- Tchamo, C.C.; De Rugeriis, M.; Noormahomed, E. Occurrence of feline immunodeficiency virus and feline leukaemia virus in Maputo city and province, Mozambique: A pilot study. JFMS Open Rep. 2019, 5, 205511691987087. [Google Scholar] [CrossRef]
- Hartmann, K.; Hofmann-Lehmann, R. What’s New in Feline Leukemia Virus Infection. Vet. Clin. North Am.-Small Anim. Pract. 2020, 50, 1013–1036. [Google Scholar] [CrossRef] [PubMed]
- Sykes, J.E.; Hartmann, K. Feline leukemia virus infection. Canine Feline Infect. Dis. 2013, 1964, 224–238. [Google Scholar] [CrossRef]
- Westman, M.E.; Malik, R.; Norris, J.M. Diagnosing feline immunodeficiency virus (FIV) and feline leukaemia virus (FeLV) infection: An update for clinicians. Aust. Vet. J. 2019, 97, 47–55. [Google Scholar] [CrossRef] [PubMed]
- Collado, V.M.; Domenech, A.; Miró, G.; Martin, S.; Escolar, E.; Gomez-Lucia, E. Epidemiological Aspects and Clinicopathological Findings in Cats Naturally Infected with Feline Leukemia Virus (FeLV) and/or Feline Immunodeficiency Virus (FIV). Open J. Vet. Med. 2012, 02, 13–20. [Google Scholar] [CrossRef]
- Gomez-Lucia, E.; Collado, V.M.; Miró, G.; Martín, S.; Benítez, L.; Doménech, A. Clinical and hematological follow-up of long-term oral therapy with type-i interferon in cats naturally infected with feline leukemia virus or feline immunodeficiency virus. Animals 2020, 10, 1464. [Google Scholar] [CrossRef] [PubMed]
- Parr, Y.A.; Beall, M.J.; Levy, J.K.; McDonald, M.; Hamman, N.T.; Willett, B.J.; Hosie, M.J. Measuring the humoral immune response in cats exposed to feline leukaemia virus. Viruses 2021, 13, 428. [Google Scholar] [CrossRef]
- Boenzli, E.; Hadorn, M.; Hartnack, S.; Huder, J.; Hofmann-Lehmann, R.; Lutz, H. Detection of antibodies to the feline leukemia virus (FeLV) transmembrane protein p15E: An alternative approach for serological FeLV detection based on antibodies to p15E. J. Clin. Microbiol. 2014, 52, 2046–2052. [Google Scholar] [CrossRef]
- Russell, P.H.; Jarrett, O. The occurrence of feline leukaemia virus neutralizing antibodies in cats. Int. J. Cancer 1978, 22, 351–357. [Google Scholar] [CrossRef]
- Elder, J.H.; McGee, J.S.; Munson, M.; Houghten, R.A.; Kloetzer, W.; Bittle, J.L.; Grant, C.K. Localization of neutralizing regions of the envelope gene of feline leukemia virus by using anti-synthetic peptide antibodies. J. Virol. 1987, 61, 8–15. [Google Scholar] [CrossRef]
- Flynn, J.N.; Hanlon, L.; Jarrett, O. Feline leukaemia virus: Protective immunity is mediated by virus-specific cytotoxic T lymphocytes. Immunology 2000, 101, 120–125. [Google Scholar] [CrossRef]
- Flynn, J.N.; Dunham, S.P.; Watson, V.; Jarrett, O. Longitudinal Analysis of Feline Leukemia Virus-Specific Cytotoxic T Lymphocytes: Correlation with Recovery from Infection. J. Virol. 2002, 76, 2306–2315. [Google Scholar] [CrossRef] [PubMed]
- Graham, E.M.; Jarrett, O.; Flynn, J.N. Development of antibodies to feline IFN-γ as tools to elucidate the cellular immune responses to FeLV. J. Immunol. Methods 2003, 279, 69–78. [Google Scholar] [CrossRef] [PubMed]
- Sebring, B.D.W.; Chu, H.-J.; Chavez, L.; Sandblom, D.; Hustead, D. Feline leukaemia virus vaccine development. JAVMA 1991, 10, 1413–1419. [Google Scholar]
- York, S.M.Y.C.J. Development of a whole killed feline leukaemia virus vaccine. JAVMA 1991, 199, 1419–1422. [Google Scholar] [PubMed]
- Marciani, D.J.; Kensil, C.R.; Beltz, G.A.; Hung, C.; Cronier, J.; Aubert, A. Genetically-engineered subunit vaccine against feline leukaemia virus: Protective immune response in cats. Vaccine 1991, 9, 89–96. [Google Scholar] [CrossRef]
- Poulet, H.; Brunet, S.; Boularand, C.; Guiot, A.L.; Leroy, V.; Tartaglia, J.; Minke, J.; Audonnet, J.C.; Desmettre, P. Efficacy of a canarypox virus-vectored vaccine against feline leukaemia. Vet. Rec. 2003, 153, 141–145. [Google Scholar] [CrossRef]
- Tartaglia, J.; Jarrett, O.; Neil, J.C.; Desmettre, P.; Paoletti, E. Protection of cats against feline leukemia virus by vaccination with a canarypox virus recombinant, ALVAC-FL. J. Virol. 1993, 67, 2370–2375. [Google Scholar] [CrossRef]
- Hofmann-Lehmann, R.; Cattori, V.; Tandon, R.; Boretti, F.S.; Meli, M.L.; Riond, B.; Pepin, A.C.; Willi, B.; Ossent, P.; Lutz, H. Vaccination against the feline leukaemia virus: Outcome and response categories and long-term follow-up. Vaccine 2007, 25, 5531–5539. [Google Scholar] [CrossRef]
- Sparkes, A.H. Feline leukaemia virus: A review of immunity and vaccination. J. Small Anim. Pract. 1997, 38, 187–194. [Google Scholar] [CrossRef]
- Westman, M.; Norris, J.; Malik, R.; Hofmann-Lehmann, R.; Parr, Y.A.; Armstrong, E.; McDonald, M.; Hall, E.; Sheehy, P.; Hosie, M.J. Anti-SU Antibody Responses in Client-Owned Cats Following Vaccination against Feline Leukaemia Virus with Two Inactivated Whole-Virus Vaccines (Fel-O-Vax® Lv-K and Fel-O-Vax® 5). Viruses 2021, 12, 240. [Google Scholar] [CrossRef]
- Stuke, K.; King, V.; Southwick, K.; Stoeva, M.I.; Thomas, A.; Winkler, M.T.C. Efficacy of an inactivated FeLV vaccine compared to a recombinant FeLV vaccine in minimum age cats following virulent FeLV challenge. Vaccine 2014, 32, 2599–2603. [Google Scholar] [CrossRef] [PubMed]
- Hoover, E.A.; Mullins, J.I.; Chu, H.J.; Wasmoen, T.L. Efficacy of an inactivated feline leukemia virus vaccine. AIDS Res. Hum. Retrovir. 1996, 379–383. [Google Scholar] [CrossRef] [PubMed]
- Qian, C.; Liu, X.; Xu, Q.; Wang, Z.; Chen, J.; Li, T.; Zheng, Q.; Yu, H.; Gu, Y.; Li, S.; et al. Recent progress on the versatility of virus-like particles. Vaccines 2020, 8, 139. [Google Scholar] [CrossRef] [PubMed]
- Ludwig, C.; Wagner, R. Virus-like particles—Universal molecular toolboxes. Curr. Opin. Biotechnol. 2007, 18, 537. [Google Scholar] [CrossRef] [PubMed]
- Grgacic, E.V.L.; Anderson, D.A. Virus-like particles: Passport to immune recognition. Methods 2006, 40, 60–65. [Google Scholar] [CrossRef]
- Noad, R.; Roy, P. Virus-like particles as immunogens. Trends Microbiol. 2003, 11, 438–444. [Google Scholar] [CrossRef]
- Deml, L.; Speth, C.; Dierich, M.P.; Wolf, H.; Wagner, R. Recombinant HIV-1 Pr55gag virus-like particles: Potent stimulators of innate and acquired immune responses. Mol. Immunol. 2005, 42, 259–277. [Google Scholar] [CrossRef]
- Cervera, L.; Gòdia, F.; Tarrés-Freixas, F.; Aguilar-Gurrieri, C.; Carrillo, J.; Blanco, J.; Gutiérrez-Granados, S. Production of HIV-1-based virus-like particles for vaccination: Achievements and limits. Appl. Microbiol. Biotechnol. 2019, 103, 7367–7384. [Google Scholar] [CrossRef]
- Molinos-Albert, L.M.; Bilbao, E.; Agulló, L.; Marfil, S.; García, E.; de la Concepción, M.L.R.; Izquierdo-Useros, N.; Vilaplana, C.; Nieto-Garai, J.A.; Contreras, F.-X.; et al. Proteoliposomal formulations of an HIV-1 gp41-based miniprotein elicit a lipid-dependent immunodominant response overlapping the 2F5 binding motif. Sci. Rep. 2017, 7, 40800. [Google Scholar] [CrossRef]
- Tarrés-Freixas, F.; Aguilar-Gurrieri, C.; Rodríguez de la Concepción, M.L.; Urrea, V.; Trinité, B.; Ortiz, R.; Pradenas, E.; Blanco, P.; Marfil, S.; Molinos-Albert, L.M.; et al. An engineered HIV-1 Gag-based VLP displaying high antigen density induces strong antibody-dependent functional immune responses. NPJ Vaccines 2023, 8, 51. [Google Scholar] [CrossRef]
- Nick, S.; Klaws, J.; Friebel, K.; Birr, C.; Hunsmann, G.; Bayer, H. Virus neutralizing and enhancing epitopes characterized by synthetic oligopeptides derived from the feline leukaemia virus glycoprotein sequence. J. Gen. Virol. 1990, 71, 77–83. [Google Scholar] [CrossRef] [PubMed]
- Langhammer, S.; Hübner, J.; Kurth, R.; Denner, J. Antibodies neutralizing feline leukaemia virus (FeLV) in cats immunized with the transmembrane envelope protein p15E. Immunology 2006, 117, 229–237. [Google Scholar] [CrossRef] [PubMed]
- Lavado-García, J.; Jorge, I.; Boix-Besora, A.; Vázquez, J.; Gòdia, F.; Cervera, L. Characterization of HIV-1 virus-like particles and determination of Gag stoichiometry for different production platforms. Biotechnol. Bioeng. 2021, 118, 2660–2675. [Google Scholar] [CrossRef] [PubMed]
- Gaik, S.K.; Pujar, N.S.; Titchener-Hooker, N.J. Study of detergent-mediated liberation of hepatitis B virus-like particles from S. cerevisiae homogenate: Identifying a framework for the design of future-generation lipoprotein vaccine processes. Biotechnol. Prog. 2008, 24, 623–631. [Google Scholar] [CrossRef]
- Kee, G.S.; Jin, J.; Balasundaram, B.; Bracewell, D.G.; Pujar, N.S.; Titchener-Hooker, N.J. Exploiting the intracellular compartmentalization characteristics of the S. cerevisiae host cell for enhancing primary purification of lipid-envelope virus-like particles. Biotechnol. Prog. 2010, 26, 26–33. [Google Scholar] [CrossRef]
- Neil, J.C.; Smart, J.E.; Hayman, M.J.; Jarrett, O. Polypeptides of feline leukemia virus: A glycosylated gag-related protein is released into culture fluids. Virology 1980, 105, 250–253. [Google Scholar] [CrossRef]
- Corbin, A.; Prats, A.C.; Darlix, J.L.; Sitbon, M. A nonstructural gag-encoded glycoprotein precursor is necessary for efficient spreading and pathogenesis of murine leukemia viruses. J. Virol. 1994, 68, 3857–3867. [Google Scholar] [CrossRef]
- Nitta, T.; Ha, D.; Galvez, F.; Miyazawa, T.; Fan, H. Human and murine APOBEC3s restrict replication of koala retrovirus by different mechanisms. Retrovirology 2015, 12, 68. [Google Scholar] [CrossRef]
- Fujisawa, R.; McAtee, F.J.; Favara, C.; Hayes, S.F.; Portis, J.L. N-Terminal Cleavage Fragment of Glycosylated Gag Is Incorporated into Murine Oncornavirus Particles. J. Virol. 2001, 75, 11239–11243. [Google Scholar] [CrossRef]
- Renner, T.M.; Bélanger, K.; Lam, C.; Gerpe, M.C.R.; McBane, J.E.; Langlois, M.-A. Full-Length Glycosylated Gag of Murine Leukemia Virus Can Associate with the Viral Envelope as a Type I Integral Membrane Protein. J. Virol. 2018, 92, e01530-17. [Google Scholar] [CrossRef]
- Reil, H.; Bukovsky, A.A.; Gelderblom, H.R.; Göttlinger, H. Efficient HIV-1 replication can occur in the absence of the viral matrix protein. EMBO J. 1998, 17, 2699–2708. [Google Scholar] [CrossRef] [PubMed]
- Nelle, T.D.; Wills, J.W. A Large Region within the Rous Sarcoma Virus Matrix Protein Is Dispensable for Budding and Infectivity. J. Virol. 1996, 70, 2269–2276. [Google Scholar] [CrossRef] [PubMed]
- Jalaguier, P.; Turcotte, K.; Danylo, A.; Cantin, R.; Tremblay, M.J. Efficient production of HIV-1 virus-like particles from a mammalian expression vector requires the N-terminal capsid domain. PLoS ONE 2011, 6, e28314. [Google Scholar] [CrossRef] [PubMed]
- Dick, A.; Cocklin, S. Recent Advances in HIV-1 Gag Inhibitor Design and Development. Learning 2005, 50, 681–730. [Google Scholar]
- Yu, F.-H.; Chou, T.-A.; Liao, W.-H.; Huang, K.-J.; Wang, C.-T. Gag-Pol Transframe Domain p6 Ã Is Essential for HIV-1 Protease-Mediated Virus Maturation. PloS ONE 2015, 10, e0127974. [Google Scholar] [CrossRef]
- Rawlings, N.D.; Barrett, A.J.; Thomas, P.D.; Huang, X.; Bateman, A.; Finn, R.D. The MEROPS database of proteolytic enzymes, their substrates and inhibitors in 2017 and a comparison with peptidases in the PANTHER database. Nucleic Acids Res. 2018, 46, D624–D632. [Google Scholar] [CrossRef]
- Lund, J.; Olsen, O.H.; Sørensen, E.S.; Stennicke, H.R.; Petersen, H.H.; Overgaard, M.T. ADAMDEC1 is a metzincin metalloprotease with dampened proteolytic activity. J. Biol. Chem. 2013, 288, 21367–21375. [Google Scholar] [CrossRef]
- Lund, J.; Troeberg, L.; Kjeldal, H.; Olsen, O.H.; Nagase, H.; Sørensen, E.S.; Stennicke, H.R.; Petersen, H.H.; Overgaard, M.T. Evidence for restricted reactivity of ADAMDEC1 with protein substrates and endogenous inhibitors. J. Biol. Chem. 2015, 290, 6620–6629. [Google Scholar] [CrossRef]
- Freed, E.O. Viral Late Domains. J. Virol. 2002, 76, 4679–4687. [Google Scholar] [CrossRef]
- Fehér, A.; Boross, P.; Sperka, T.; Miklóssy, G.; Kádas, J.; Bagossi, P.; Oroszlan, S.; Weber, I.T.; Tozser, J. Characterization of the murine leukemia virus protease and its comparison with the human immunodeficiency virus type 1 protease. J. Gen. Virol. 2006, 87, 1321–1330. [Google Scholar] [CrossRef]
- Trunova, G.V.; Makarova, O.V.; Diatroptov, M.E.; Bogdanova, I.M.; Mikchailova, L.P.; Abdulaeva, S.O. Morphofunctional characteristic of the immune system in BALB/c and C57Bl/6 mice. Bull. Exp. Biol. Med. 2011, 151, 99–102. [Google Scholar] [CrossRef] [PubMed]
- Lua, L.H.L.; Connors, N.K.; Sainsbury, F.; Chuan, Y.P.; Wibowo, N.; Middelberg, A.P.J. Bioengineering virus-like particles as vaccines. Biotechnol. Bioeng. 2014, 111, 425–440. [Google Scholar] [CrossRef] [PubMed]
- Kushnir, N.; Streatfield, S.J.; Yusibov, V. Virus-like particles as a highly efficient vaccine platform: Diversity of targets and production systems and advances in clinical development. Vaccine 2012, 31, 58–83. [Google Scholar] [CrossRef] [PubMed]
- Harper, D.M.; DeMars, L.R. HPV vaccines—A review of the first decade. Gynecol. Oncol. 2017, 146, 196–204. [Google Scholar] [CrossRef]
- Chan, H.L.Y.; Thompson, A.; Martinot-Peignoux, M.; Piratvisuth, T.; Cornberg, M.; Brunetto, M.R.; Tillmann, H.L.; Kao, J.-H.; Jia, J.-D.; Wedemeyer, H.; et al. Hepatitis B surface antigen quantification: Why and how to use it in 2011—A core group report. J. Hepatol. 2011, 55, 1121–1131. [Google Scholar] [CrossRef]
- Mohsen, M.O.; Zha, L.; Cabral-Miranda, G.; Bachmann, M.F. Major findings and recent advances in virus–like particle (VLP)-based vaccines. Semin. Immunol. 2017, 34, 123–132. [Google Scholar] [CrossRef]
- Molinos-Albert, L.M.; Clotet, B.; Blanco, J.; Carrillo, J. Immunologic insights on the membrane proximal external region: A major human immunodeficiency virus type-1 vaccine target. Front. Immunol. 2017, 8, 1154. [Google Scholar] [CrossRef]
- Edwards, S.A.; Fan, H. gag-Related polyproteins of Moloney murine leukemia virus: Evidence for independent synthesis of glycosylated and unglycosylated forms. J. Virol. 1979, 30, 551–563. [Google Scholar] [CrossRef]
- Schultz, A.M.; Rabin, E.H.; Oroszlan, S. Post-Translational Modification of Rauscher Leukemia Virus Precursor Polyproteins Encoded by the gag Gene. J. Virol. 1979, 30, 255–266. [Google Scholar] [CrossRef]
- Berlioz, C.; Darlix, J.L. An internal ribosomal entry mechanism promotes translation of murine leukemia virus gag polyprotein precursors. J. Virol. 1995, 69, 2214–2222. [Google Scholar] [CrossRef]
- Edwardst, S.A.; Fan, H. Sequence Relationship of Glycosylated and Unglycosylated gag Polyproteins of Moloney Murine Leukemia Virus. J. Virol. 1980, 35, 41–51. [Google Scholar] [CrossRef] [PubMed]
- Low, A.; Datta, S.; Kuznetsov, Y.; Jahid, S.; Kothari, N.; McPherson, A.; Fan, H. Mutation in the Glycosylated Gag Protein of Murine Leukemia Virus Results in Reduced In Vivo Infectivity and a Novel Defect in Viral Budding or Release. J. Virol. 2007, 81, 3685–3692. [Google Scholar] [CrossRef] [PubMed]
- Nitta, T.; Kuznetsov, Y.; McPherson, A.; Fan, H. Murine leukemia virus glycosylated Gag (gPr80gag) facilitates interferon-sensitive virus release through lipid rafts. Proc. Natl. Acad. Sci. USA 2010, 107, 1190–1195. [Google Scholar] [CrossRef] [PubMed]
- Schlecht-Louf, G.; Mangeney, M.; El-Garch, H.; Lacombe, V.; Poulet, H.; Heidmann, T. A Targeted Mutation within the Feline Leukemia Virus (FeLV) Envelope Protein Immunosuppressive Domain to Improve a Canarypox Virus-Vectored FeLV Vaccine. J. Virol. 2014, 88, 992–1001. [Google Scholar] [CrossRef] [PubMed]
- Mehrotra, S.; Mishra, K.P.; Yadav, V.S.; Bhattacharya, M.; Pandey, D.; Haq, W.; Singh, V.K. Immunomodulation by peptide analogs of retroviral envelope protein. Peptides 2003, 24, 979–985. [Google Scholar] [CrossRef] [PubMed]
- Haraguchi, S.; Good, R.A.; Cianciolo, G.J.; Engelman, R.W.; Day, N.K. Immunosuppressive retroviral peptides: Immunopathological implications for immunosuppressive influences of retroviral infections. J. Leukoc. Biol. 1997, 61, 654–666. [Google Scholar] [CrossRef]
- Oostendorp, R.A.J.; Meijer, C.H.J.L.M.; Scheper, R.J. Immunosuppression by retroviral-envelope-related proteins, and their role in non-retroviral human disease. Crit. Rev. Oncol. Hematol. 1993, 14, 189–206. [Google Scholar] [CrossRef]
- Langhammer, S.; Fiebig, U.; Kurth, R.; Denner, J. Increased Neutralizing Antibody Response after Simultaneous Immunization with Leucogen and the Feline Leukemia Virus Transmembrane Protein. Intervirology 2011, 54, 78–86. [Google Scholar] [CrossRef]
- Filipe, V.; Hawe, A.; Jiskoot, W. Critical evaluation of nanoparticle tracking analysis (NTA) by NanoSight for the measurement of nanoparticles and protein aggregates. Pharm. Res. 2010, 27, 796–810. [Google Scholar] [CrossRef]
- Carrillo, J.; Molinos-Albert, L.M.; de la Concepción, M.L.R.; Marfil, S.; García, E.; Derking, R.; Sanders, R.W.; Clotet, B.; Blanco, J. Gp120/CD4 Blocking Antibodies Are Frequently Elicited in ART-Naïve Chronically HIV-1 Infected Individuals. PLoS ONE 2015, 10, e0120648. [Google Scholar] [CrossRef]






Disclaimer/Publisher’s Note: The statements, opinions and data contained in all publications are solely those of the individual author(s) and contributor(s) and not of MDPI and/or the editor(s). MDPI and/or the editor(s) disclaim responsibility for any injury to people or property resulting from any ideas, methods, instructions or products referred to in the content. |
© 2023 by the authors. Licensee MDPI, Basel, Switzerland. This article is an open access article distributed under the terms and conditions of the Creative Commons Attribution (CC BY) license (https://creativecommons.org/licenses/by/4.0/).
Share and Cite
Ortiz, R.; Barajas, A.; Pons-Grífols, A.; Trinité, B.; Tarrés-Freixas, F.; Rovirosa, C.; Urrea, V.; Barreiro, A.; Gonzalez-Tendero, A.; Cardona, M.; et al. Exploring FeLV-Gag-Based VLPs as a New Vaccine Platform—Analysis of Production and Immunogenicity. Int. J. Mol. Sci. 2023, 24, 9025. https://doi.org/10.3390/ijms24109025
Ortiz R, Barajas A, Pons-Grífols A, Trinité B, Tarrés-Freixas F, Rovirosa C, Urrea V, Barreiro A, Gonzalez-Tendero A, Cardona M, et al. Exploring FeLV-Gag-Based VLPs as a New Vaccine Platform—Analysis of Production and Immunogenicity. International Journal of Molecular Sciences. 2023; 24(10):9025. https://doi.org/10.3390/ijms24109025
Chicago/Turabian StyleOrtiz, Raquel, Ana Barajas, Anna Pons-Grífols, Benjamin Trinité, Ferran Tarrés-Freixas, Carla Rovirosa, Victor Urrea, Antonio Barreiro, Anna Gonzalez-Tendero, Maria Cardona, and et al. 2023. "Exploring FeLV-Gag-Based VLPs as a New Vaccine Platform—Analysis of Production and Immunogenicity" International Journal of Molecular Sciences 24, no. 10: 9025. https://doi.org/10.3390/ijms24109025
APA StyleOrtiz, R., Barajas, A., Pons-Grífols, A., Trinité, B., Tarrés-Freixas, F., Rovirosa, C., Urrea, V., Barreiro, A., Gonzalez-Tendero, A., Cardona, M., Ferrer, L., Clotet, B., Carrillo, J., Aguilar-Gurrieri, C., & Blanco, J. (2023). Exploring FeLV-Gag-Based VLPs as a New Vaccine Platform—Analysis of Production and Immunogenicity. International Journal of Molecular Sciences, 24(10), 9025. https://doi.org/10.3390/ijms24109025

