The Moonlighting Function of Soybean Disordered Methyl-CpG-Binding Domain 10c Protein
Abstract
1. Introduction
2. Results
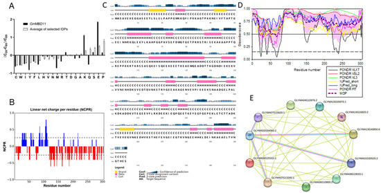
2.1. Bioinformatic Analysis of GmMBD10c Protein
2.2. Determination of Secondary Structure by Circular Dichroism
2.3. 1H-1D NMR Spectrum of the GmMBD10c Protein
2.4. GmMBD10c Preserves LDH Activity after Freeze–Thaw Treatment
2.5. Thermoprotective Effect of GmMBD10c on the Proteome
2.6. GmMBD10c Increases Salt Tolerance in E. coli
3. Discussion
4. Materials and Methods
4.1. Strains
4.2. Bioinformatical Analysis
4.3. Circular Dichroism
4.4. NMR Spectroscopy
4.5. LDH Activity Measurement
4.6. The Spot and Survival Ratio Assay
4.7. ThermoStability of the E. coli Soluble Proteome
4.8. Statistical Analysis
Author Contributions
Funding
Institutional Review Board Statement
Data Availability Statement
Acknowledgments
Conflicts of Interest
Abbreviations
| CD | Circular dichroism |
| IDP | Intrinsically disordered proteins |
| LDH | Lactate dehydrogenase |
| MDP | Mean disorder profile |
| MBD | Methyl-CpG-binding domain |
| NMR | Nuclear magnetic resonance |
| RIDAO | Rapid Intrinsic Disorder Analysis Online |
| SDS | Sodium dodecyl sulfate |
| TFE | Tetrafluoroethylene |
| TRD | Transcriptional repression domain |
References
- Mattei, A.L.; Bailly, N.; Meissner, A. DNA methylation: A historical perspective. Trends Genet. 2022, 38, 676–707. [Google Scholar] [CrossRef] [PubMed]
- Grimanelli, D.; Ingouff, M. DNA Methylation Readers in Plants. J. Mol. Biol. 2020, 432, 1706–1717. [Google Scholar] [CrossRef] [PubMed]
- Ichino, L.; Boone, B.A.; Strauskulage, L.; Harris, C.J.; Kaur, G.; Gladstone, M.A.; Tan, M.; Feng, S.; Jami-Alahmadi, Y.; Duttke, S.H.; et al. MBD5 and MBD6 couple DNA methylation to gene silencing through the J-domain protein SILENZIO. Science 2021, 372, 1434–1439. [Google Scholar] [CrossRef] [PubMed]
- Zalosnik, M.I.; Fabio, M.C.; Bertoldi, M.L.; Castanares, C.N.; Degano, A.L. MeCP2 deficiency exacerbates the neuroinflammatory setting and autoreactive response during an autoimmune challenge. Sci. Rep. 2021, 11, 10997. [Google Scholar] [CrossRef] [PubMed]
- Spiga, O.; Gardini, S.; Rossi, N.; Cicaloni, V.; Pettini, F.; Niccolai, N.; Santucci, A. Structural investigation of Rett-inducing MeCP2 mutations. Genes Dis. 2019, 6, 31–34. [Google Scholar] [CrossRef] [PubMed]
- Sun, X.L.; Rikkerink, E.H.A.; Jones, W.T.; Uversky, V.N. Multifarious Roles of Intrinsic Disorder in Proteins Illustrate Its Broad Impact on Plant Biology. Plant Cell 2013, 25, 38–55. [Google Scholar] [CrossRef] [PubMed]
- Mahana, Y.; Ohki, I.; Walinda, E.; Morimoto, D.; Sugase, K.; Shirakawa, M. Structural Insights into Methylated DNA Recognition by the Methyl-CpG Binding Domain of MBD6 from Arabidopsis thaliana. ACS Omega 2022, 7, 3212–3221. [Google Scholar] [CrossRef] [PubMed]
- Martinez de Paz, A.; Ausio, J. MeCP2, A Modulator of Neuronal Chromatin Organization Involved in Rett Syndrome. Adv. Exp. Med. Biol. 2017, 978, 3–21. [Google Scholar] [PubMed]
- Coelho, F.S.; Sangi, S.; Moraes, J.L.; Santos, W.D.S.; Gamosa, E.A.; Fernandes, K.V.S.; Grativol, C. Methyl-CpG binding proteins (MBD) family evolution and conservation in plants. Gene 2022, 824, 146404. [Google Scholar] [CrossRef]
- Zhang, W.; Li, Y.; Zhang, Y.; Ling, N.; Meng, F. Methyl-Binding Domain Proteins in Plants. Plant Physiol. Commun. 2009, 45, 729–732. [Google Scholar]
- Bondos, S.E.; Dunker, A.K.; Uversky, V.N. Intrinsically disordered proteins play diverse roles in cell signaling. Cell Commun. Sign. 2022, 20, 20. [Google Scholar] [CrossRef] [PubMed]
- Gurevich, V.V. Protein multi-functionality: Introduction. Cell Mol. Life Sci. 2019, 76, 4405–4406. [Google Scholar] [CrossRef] [PubMed]
- Cuevas-Velazquez, C.L.; Vellosillo, T.; Guadalupe, K.; Schmidt, H.B.; Yu, F.; Moses, D.; Brophy, J.A.N.; Cosio-Acosta, D.; Das, A.; Wang, L.; et al. Intrinsically disordered protein biosensor tracks the physical-chemical effects of osmotic stress on cells. Nat. Commun. 2021, 12, 5438. [Google Scholar] [CrossRef] [PubMed]
- Fonin, A.V.; Darling, A.L.; Kuznetsova, I.M.; Turoverov, K.K.; Uversky, V.N. Multi-functionality of proteins involved in GPCR and G protein signaling: Making sense of structure-function continuum with intrinsic disorder-based proteoforms. Cell Mol. Life Sci. 2019, 76, 4461–4492. [Google Scholar] [CrossRef] [PubMed]
- Uversky, V.N. Protein intrinsic disorder and structure-function continuum. Prog. Mol. Biol. Transl. Sci. 2019, 166, 1–17. [Google Scholar]
- Uversky, V.N. Dancing Protein Clouds: The Strange Biology and Chaotic Physics of Intrinsically Disordered Proteins. J. Biol. Chem. 2016, 291, 6681–6688. [Google Scholar] [CrossRef]
- Uversky, V.N. p53 Proteoforms and Intrinsic Disorder: An Illustration of the Protein Structure-Function Continuum Concept. Int. J. Mol. Sci. 2016, 17, 1874. [Google Scholar] [CrossRef]
- Kim, J.; Lee, H.; Lee, H.G.; Seo, P.J. Get closer and make hotspots: Liquid-liquid phase separation in plants. EMBO Rep. 2021, 22, e51656. [Google Scholar] [CrossRef]
- Liu, Y.; Wu, J.; Sun, N.; Tu, C.; Shi, X.; Cheng, H.; Liu, S.; Li, S.; Wang, Y.; Zheng, Y.; et al. Intrinsically Disordered Proteins as Important Players during Desiccation Stress of Soybean Radicles. J. Proteome Res. 2017, 16, 2393–2409. [Google Scholar] [CrossRef]
- Zhu, S.; Gu, J.; Yao, J.; Li, Y.; Zhang, Z.; Xia, W.; Wang, Z.; Gui, X.; Li, L.; Li, D.; et al. Liquid-liquid phase separation of RBGD2/4 is required for heat stress resistance in Arabidopsis. Dev. Cell 2022, 57, 583–597.e6. [Google Scholar] [CrossRef]
- Hernandez-Sanchez, I.E.; Maruri-Lopez, I.; Martinez-Martinez, C.; Janis, B.; Jimenez-Bremont, J.F.; Covarrubias, A.A.; Menze, M.A.; Graether, S.P.; Thalhammer, A. LEAfing through literature: Late embryogenesis abundant proteins coming of age-achievements and perspectives. J. Exp. Bot 2022, 73, 6525–6546. [Google Scholar] [PubMed]
- Jeffery, C.J. Moonlighting proteins. Trends Biochem. Sci. 1999, 24, 8–11. [Google Scholar] [CrossRef] [PubMed]
- Tompa, P.; Szasz, C.; Buday, L. Structural disorder throws new light on moonlighting. Trends Biochem. Sci. 2005, 30, 484–489. [Google Scholar] [PubMed]
- Uversky, V.N. Intrinsically disordered proteins and their environment: Effects of strong denaturants, temperature, pH, counter ions, membranes, binding partners, osmolytes, and macromolecular crowding. Prot. J. 2009, 28, 305–325. [Google Scholar] [CrossRef] [PubMed]
- Cortese, M.S.; Baird, J.P.; Uversky, V.N.; Dunker, A.K. Uncovering the unfoldome: Enriching cell extracts for unstructured proteins by acid treatment. J. Proteome Res. 2005, 4, 1610–1618. [Google Scholar]
- Uversky, V.N. Natively unfolded proteins: A point where biology waits for physics. Protein Sci. 2002, 11, 739–756. [Google Scholar] [CrossRef]
- Uversky, V.N. What does it mean to be natively unfolded? Eur. J. Biochem. 2002, 269, 2–12. [Google Scholar]
- Uversky, V.N. Unusual biophysics of intrinsically disordered proteins. Biochim Biophys Acta 2013, 1834, 932–951. [Google Scholar]
- Tan, F.M.; Sun, N.; Zhang, L.S.; Wu, J.H.; Xiao, S.F.; Tan, Q.L.; Uversky, V.N.; Liu, Y. Functional characterization of an unknown soybean intrinsically disordered protein in vitro and in Escherichia coli. Int. J. Biol. MacroMol. 2021, 166, 538–549. [Google Scholar]
- Chakrabortee, S.; Boschetti, C.; Walton, L.J.; Sarkar, S.; Rubinsztein, D.C.; Tunnacliffe, A. Hydrophilic protein associated with desiccation tolerance exhibits broad protein stabilization function. Proc. Natl. Acad. Sci. USA 2007, 104, 18073–18078. [Google Scholar] [CrossRef]
- Murvai, N.; Kalmar, L.; Szabo, B.; Schad, E.; Micsonai, A.; Kardos, J.; Buday, L.; Han, K.H.; Tompa, P.; Tantos, A. Cellular Chaperone Function of Intrinsically Disordered Dehydrin ERD14. Int. J. Mol. Sci. 2021, 22, 6190. [Google Scholar] [CrossRef] [PubMed]
- Kovacs, D.; Tompa, P. Diverse functional manifestations of intrinsic structural disorder in molecular chaperones. Biochem. Soc. Trans. 2012, 40, 963–968. [Google Scholar] [CrossRef] [PubMed]
- Tompa, P.; Kovacs, D. Intrinsically disordered chaperones in plants and animals. Biochem. Cell Biol. 2010, 88, 167–174. [Google Scholar] [CrossRef] [PubMed]
- Kovacs, D.; Agoston, B.; Tompa, P. Disordered plant LEA proteins as molecular chaperones. Plant Signal Behav. 2008, 3, 710–713. [Google Scholar] [CrossRef] [PubMed]
- Kovacs, D.; Kalmar, E.; Torok, Z.; Tompa, P. Chaperone activity of ERD10 and ERD14, two disordered stress-related plant proteins. Plant Physiol 2008, 147, 381–390. [Google Scholar] [CrossRef]
- Skupien-Rabian, B.; Jankowska, U.; Swiderska, B.; Lukasiewicz, S.; Ryszawy, D.; Dziedzicka-Wasylewska, M.; Kedracka-Krok, S. Proteomic and bioinformatic analysis of a nuclear intrinsically disordered proteome. J. Proteom. 2016, 130, 76–84. [Google Scholar] [CrossRef]
- Murray, M.R.; Graether, S.P. Physiological, Structural, and Functional Insights Into the Cryoprotection of Membranes by the Dehydrins. Front Plant Sci. 2022, 13, 886525. [Google Scholar] [CrossRef]
- Ortega-Alarcon, D.; Claveria-Gimeno, R.; Vega, S.; Jorge-Torres, O.C.; Esteller, M.; Abian, O.; Velazquez-Campoy, A. Stabilization Effect of Intrinsically Disordered Regions on Multidomain Proteins: The Case of the Methyl-CpG Protein 2, MeCP2. Biomolecules 2021, 11, 1216. [Google Scholar] [CrossRef]
- Ortega-Alarcon, D.; Claveria-Gimeno, R.; Vega, S.; Jorge-Torres, O.C.; Esteller, M.; Abian, O.; Velazquez-Campoy, A. Influence of the disordered domain structure of MeCP2 on its structural stability and dsDNA interaction. Int. J. Biol. Macromol. 2021, 175, 58–66. [Google Scholar] [CrossRef]
- Piatigorsky, J.; Wistow, G.J. Enzyme/crystallins: Gene sharing as an evolutionary strategy. Cell 1989, 57, 197–199. [Google Scholar] [CrossRef]
- Jeffery, C.J. Molecular mechanisms for multitasking: Recent crystal structures of moonlighting proteins. Curr. Opin. Struct. Biol. 2004, 14, 663–668. [Google Scholar] [CrossRef]
- Chaudhary, A.; Chaurasia, P.K.; Kushwaha, S.; Chauhan, P.; Chawade, A.; Mani, A. Correlating multi-functional role of cold shock domain proteins with intrinsically disordered regions. Int. J. Biol. Macromol. 2022, 220, 743–753. [Google Scholar] [CrossRef] [PubMed]
- Zamora-Briseno, J.A.; Reyes-Hernandez, S.J.; Zapata, L.C.R. Does water stress promote the proteome-wide adjustment of intrinsically disordered proteins in plants? Cell Stress Chaperones 2018, 23, 807–812. [Google Scholar] [CrossRef] [PubMed]
- Zhang, Y.; Huang, J.; Hou, Q.; Liu, Y.; Wang, J.; Deng, S. Isolation and Functional Characterization of a Salt-Responsive Calmodulin-Like Gene MpCML40 from Semi-Mangrove Millettia pinnata. Int. J. Mol. Sci. 2021, 22, 3475. [Google Scholar] [CrossRef]
- Ginsawaeng, O.; Gorka, M.; Erban, A.; Heise, C.; Brueckner, F.; Hoefgen, R.; Kopka, J.; Skirycz, A.; Hincha, D.K.; Zuther, E. Characterization of the Heat-Stable Proteome during Seed Germination in Arabidopsis with Special Focus on LEA Proteins. Int. J. Mol. Sci. 2021, 22, 8172. [Google Scholar] [CrossRef] [PubMed]
- Ren, C.; Zheng, Y.; Liu, C.; Mencius, J.; Wu, Z.; Quan, S. Molecular Characterization of an Intrinsically Disordered Chaperone Reveals Net-Charge Regulation in Chaperone Action. J. Mol. Biol. 2022, 434, 167405. [Google Scholar] [CrossRef] [PubMed]
- Marzullo, L.; Turco, M.C.; Uversky, V.N. What’s in the BAGs? Intrinsic disorder angle of the multifunctionality of the members of a family of chaperone regulators. J. Cell Biochem. 2022, 123, 22–42. [Google Scholar] [CrossRef]
- Chakrabortee, S.; Tripathi, R.; Watson, M.; Schierle, G.S.; Kurniawan, D.P.; Kaminski, C.F.; Wise, M.J.; Tunnacliffe, A. Intrinsically disordered proteins as molecular shields. Mol. Biosyst. 2012, 8, 210–219. [Google Scholar] [CrossRef]
- Hatanaka, R.; Hagiwara-Komoda, Y.; Furuki, T.; Kanamori, Y.; Fujita, M.; Cornette, R.; Sakurai, M.; Okuda, T.; Kikawada, T. An abundant LEA protein in the anhydrobiotic midge, PvLEA4, acts as a molecular shield by limiting growth of aggregating protein particles. Insect. Biochem. Mol. Biol. 2013, 43, 1055–1067. [Google Scholar] [CrossRef]
- Ginell, G.M.; Holehouse, A.S. Analyzing the Sequences of Intrinsically Disordered Regions with CIDER and localCIDER. Methods Mol. Biol. 2020, 2141, 103–126. [Google Scholar]
- Amin, A.; Naveed, M.; Munawar, U.; Sarwar, A.; Latif, Z. Characterization of Mercury-Resistant Rhizobacteria for Plant Growth Promotion: An In Vitro and In Silico Approach. Curr. Microbiol. 2021, 78, 3968–3979. [Google Scholar] [CrossRef] [PubMed]
- McGuffin, L.J.; Bryson, K.; Jones, D.T. The PSIPRED protein structure prediction server. Bioinformatics 2000, 16, 404–405. [Google Scholar] [CrossRef] [PubMed]
- Dayhoff, G.W., 2nd; Uversky, V.N. Rapid Prediction and Analysis of Protein Intrinsic Disorder. Protein Sci. 2022, 31, e4496. [Google Scholar] [CrossRef] [PubMed]
- Meszaros, B.; Erdos, G.; Dosztanyi, Z. IUPred2A: Context-dependent prediction of protein disorder as a function of redox state and protein binding. Nucl. Acids Res. 2018, 46, W329–W337. [Google Scholar] [CrossRef] [PubMed]
- Obradovic, Z.; Peng, K.; Vucetic, S.; Radivojac, P.; Dunker, A.K. Exploiting heterogeneous sequence properties improves prediction of protein disorder. Proteins 2005, 61 (Suppl. S7), 176–182. [Google Scholar] [CrossRef]
- Peng, K.; Radivojac, P.; Vucetic, S.; Dunker, A.K.; Obradovic, Z. Length-dependent prediction of protein intrinsic disorder. BMC Bioinform. 2006, 7, 208. [Google Scholar] [CrossRef]
- Peng, K.; Vucetic, S.; Radivojac, P.; Brown, C.J.; Dunker, A.K.; Obradovic, Z. Optimizing long intrinsic disorder predictors with protein evolutionary information. J. Bioinform. Comput. Biol. 2005, 3, 35–60. [Google Scholar] [CrossRef]
- Romero, P.; Obradovic, Z.; Li, X.; Garner, E.C.; Brown, C.J.; Dunker, A.K. Sequence complexity of disordered protein. Proteins 2001, 42, 38–48. [Google Scholar] [CrossRef]
- Xue, B.; Dunbrack, R.L.; Williams, R.W.; Dunker, A.K.; Uversky, V.N. PONDR-FIT: A meta-predictor of intrinsically disordered amino acids. Biochim. Biophys. Acta 2010, 1804, 996–1010. [Google Scholar] [CrossRef]
- Szklarczyk, D.; Franceschini, A.; Kuhn, M.; Simonovic, M.; Roth, A.; Minguez, P.; Doerks, T.; Stark, M.; Muller, J.; Bork, P.; et al. The STRING database in 2011: Functional interaction networks of proteins, globally integrated and scored. Nucl. Acids Res. 2011, 39, D561–D568. [Google Scholar] [CrossRef]
- Chou, K.C.; Shen, H.B. Large-scale plant protein subcellular location prediction. J. Cell Biochem. 2007, 100, 665–678. [Google Scholar] [CrossRef] [PubMed]
- Kumar, S.; Stecher, G.; Li, M.; Knyaz, C.; Tamura, K. MEGA X: Molecular Evolutionary Genetics Analysis across Computing Platforms. Mol. Biol. Evol. 2018, 35, 1547–1549. [Google Scholar] [CrossRef] [PubMed]
- Wang, Y.; Zhou, S.; Liu, T.; Chen, M.; Zhang, X. De novo transcriptome analysis of stressed blood clam (Anadara broughtonii) and identification of genes associated with hemoglobin. Genes Genomics 2020, 42, 189–202. [Google Scholar] [CrossRef] [PubMed]







| Solution | Helix (%) | Strand (%) | Turns (%) | Unordered (%) |
|---|---|---|---|---|
| Water | 11.3 | 6.9 | 27.2 | 54.7 |
| 25% TFE | 31.6 | 8.0 | 19.8 | 40.7 |
| 50% TFE | 62.2 | 2.8 | 11.0 | 23.9 |
| 75% TFE | 78.5 | 1.8 | 6.7 | 13.4 |
| 1 mM SDS | 10.7 | 5.3 | 26.8 | 57.2 |
| 4 mM SDS | 10.8 | 6.5 | 28.0 | 54.8 |
| 8 mM SDS | 11.6 | 6.2 | 28.6 | 53.7 |
Disclaimer/Publisher’s Note: The statements, opinions and data contained in all publications are solely those of the individual author(s) and contributor(s) and not of MDPI and/or the editor(s). MDPI and/or the editor(s) disclaim responsibility for any injury to people or property resulting from any ideas, methods, instructions or products referred to in the content. |
© 2023 by the authors. Licensee MDPI, Basel, Switzerland. This article is an open access article distributed under the terms and conditions of the Creative Commons Attribution (CC BY) license (https://creativecommons.org/licenses/by/4.0/).
Share and Cite
Li, Y.; Qin, J.; Chen, M.; Sun, N.; Tan, F.; Zhang, H.; Zou, Y.; Uversky, V.N.; Liu, Y. The Moonlighting Function of Soybean Disordered Methyl-CpG-Binding Domain 10c Protein. Int. J. Mol. Sci. 2023, 24, 8677. https://doi.org/10.3390/ijms24108677
Li Y, Qin J, Chen M, Sun N, Tan F, Zhang H, Zou Y, Uversky VN, Liu Y. The Moonlighting Function of Soybean Disordered Methyl-CpG-Binding Domain 10c Protein. International Journal of Molecular Sciences. 2023; 24(10):8677. https://doi.org/10.3390/ijms24108677
Chicago/Turabian StyleLi, Yanling, Jiawei Qin, Menglu Chen, Nan Sun, Fangmei Tan, Hua Zhang, Yongdong Zou, Vladimir N. Uversky, and Yun Liu. 2023. "The Moonlighting Function of Soybean Disordered Methyl-CpG-Binding Domain 10c Protein" International Journal of Molecular Sciences 24, no. 10: 8677. https://doi.org/10.3390/ijms24108677
APA StyleLi, Y., Qin, J., Chen, M., Sun, N., Tan, F., Zhang, H., Zou, Y., Uversky, V. N., & Liu, Y. (2023). The Moonlighting Function of Soybean Disordered Methyl-CpG-Binding Domain 10c Protein. International Journal of Molecular Sciences, 24(10), 8677. https://doi.org/10.3390/ijms24108677

