Assessing the Differential Methylation Analysis Quality for Microarray and NGS Platforms
Abstract
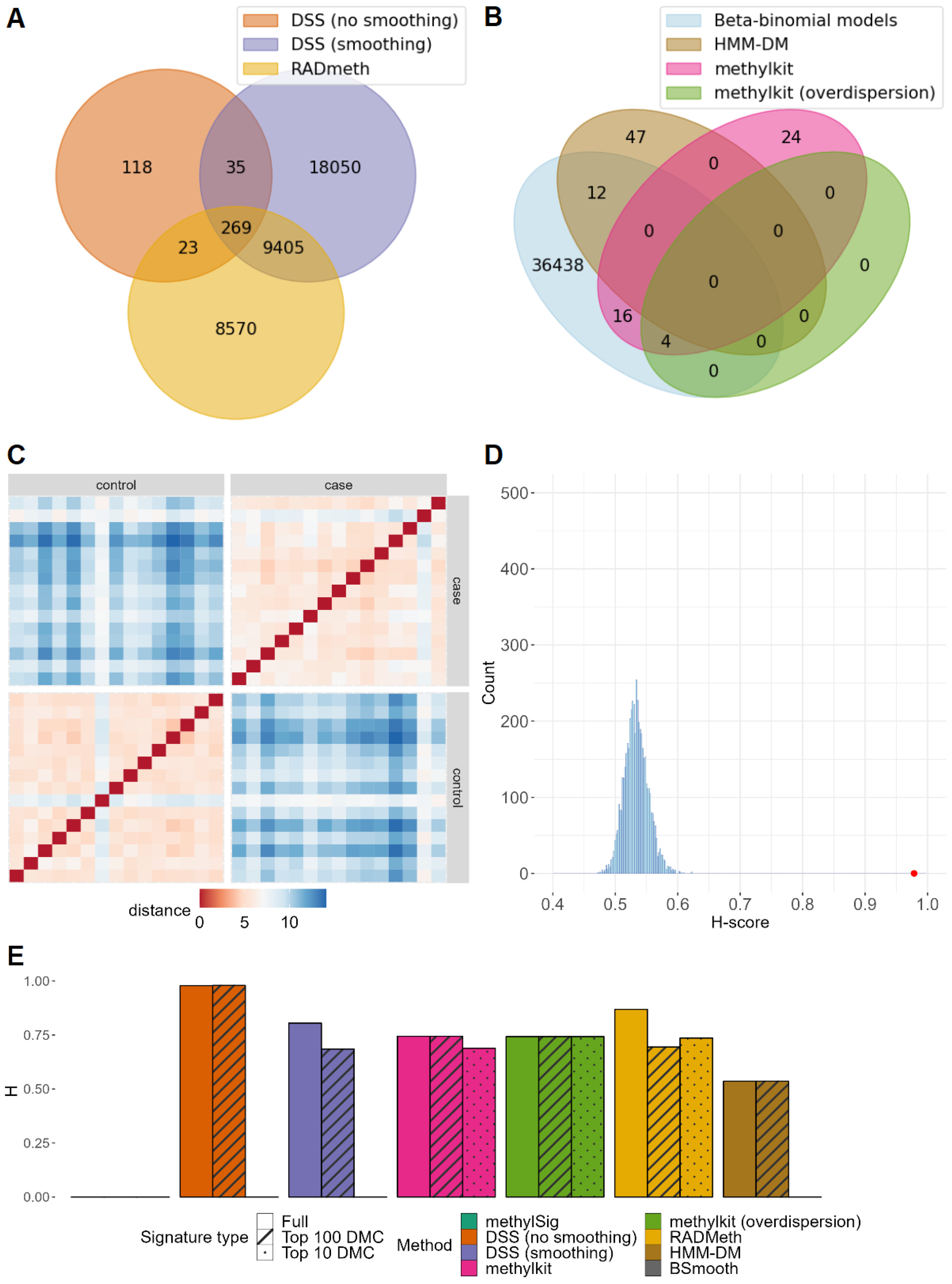
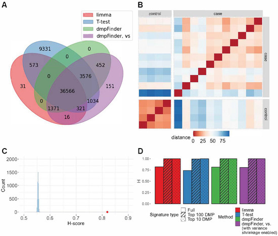
1. Introduction
1.1. Evaluation Studies
| Strategy | Criteria | Studies | Data |
|---|---|---|---|
| (1) Signature quality | Recall | [12,13,14,16,18] | Simulated |
| [17] | Real | ||
| True negative rate | [13,18] | Simulated | |
| False discovery rate | [12] | Simulated | |
| Precision | [14] | Simulated | |
| [17] | Real | ||
| ROC AUC | [13,14,16,18,19] | Simulated | |
| False positive rate | [13,16,18] | Simulated | |
| [14] | Real | ||
| Empirical distribution of p-values under the null | [13,16] | Simulated | |
| DMR overlapping fraction | [16] | Real | |
| (2) Methods similarity | Ratio of overlapping DMCs between a pair of tests | [13] | Simulated |
| Spearman correlation between p-values | [18] | Simulated, Real | |
| Kendall’s coefficient of concordance | [14] | Simulated | |
| (3) Methods performance | Computation time | [13,14,19] | Simulated |
| Computation memory | [14] | Simulated |
1.2. Hobotnica Approach
1.3. Scopes and Objectives of the Study
- ■
- To infer the influence of a data type (microarray vs. NGS derived) on the quality of DM signatures;
- ■
- To evaluate the concordance of DM models within each data type;
- ■
- To qualify the impact of signature’s subsetting;
- ■
- To contrast the quality of DM signatures obtained on the simulated and real experimental NGS data;
- ■
- To evaluate the relation and discordance between the H-score and existing quality metrics.
2. Results
2.1. Microarray Data
2.2. Experimental NGS Data
2.3. Simulated NGS Data
3. Discussion
4. Materials and Methods
4.1. Microarray Datasets
4.1.1. Data
4.1.2. Microarray Data Preprocessing
| GEO Code | Reference | Cell Type | Description | Protocol | # Control | # Case |
|---|---|---|---|---|---|---|
| GSE210301 | [23] | IMR90 cells | Cortisol exposure compared to vehicle | EPIC | 6 | 6 |
| GSE210301 | [23] | IMR90 cells | Relacorilant exposure compared to vehicle | EPIC | 6 | 6 |
| GSE210301 | [23] | IMR90 cells | Cortisol and Relacorilant exposure compared to vehicle | EPIC | 6 | 6 |
| GSE175458 | [24] | lung tissue | Idiopathic pulmonary fibrosis compared to non-diseased control | EPIC | 202 | 345 |
| GSE175399 | [25] | adipose/connective tissue | Thyroid-associated ophthalmopathy compared to control | EPIC | 4 | 4 |
| GSE210484 | [26] | cultured primary fibroblast | Arboleda–Tham syndrome compared to control | EPIC | 13 | 12 |
| GSE196007 | [27] | classical monocyte | Systemic sclerosis compared to control | EPIC | 12 | 12 |
| GSE156994 | [28] | whole blood | Sporadic Creutzfeldt–Jakob disease compared to control | 450K | 105 | 114 |
| GSE157341 | [29] | liver tissue | Control compared to hepatocellular carcinoma | 450K | 35 | 228 |
| GSE101764 | [30] | mucosa tissue | Adjacent non-tumor compared to colorectal cancer | 450K | 149 | 112 |
| GSE85845 | [31] | lung tissue | Adjacent non-tumor compared to lung adenocarcinoma | 450K | 8 | 8 |
| GSE156669 | [32] | normal buccal mucosa | Oral submucous fibrosis compared to control | 450K | 5 | 7 |
| GSE178218 | [33] | LSCC and adjacent tissue | Laryngeal squamous cell carcinoma compared to control | 450K | 11 | 20 |
| GSE178216 | [33] | OSCC and adjacent tissue | Oral squamous cell carcinoma compared to control | 450K | 7 | 15 |
| GSE178212 | [33] | ESCC and adjacent tissue | Esophageal squamous cell carcinoma compared to control | 450K | 16 | 24 |
| GSE157272 | [34] | prostate tissue | Agressive prostate cancer compared to benign prostate tissue | 450K | 10 | 8 |
| GSE149608 | [35] | esophagus and ESCC tissue | Normal and esophageal squamous cell carcinoma tumor samples | WGBS | 10 | 10 |
| GSE138598 | [36] | spermatozoa | Type 2 diabetes mellitus compared to control | WGBS | 9 | 8 |
| GSE119980 | [37] | human cortex brodmann area 9 | Rett syndrome compared to control | WGBS | 6 | 6 |
| GSE150592 | [38] | primary dermal fibroblasts | Systemic sclerosis compared to control | RRBS | 15 | 15 |
| GSE148060 | [39] | sural nerve | Comparing patients with the highest HbA1c levels to those with the lowest (control) | RRBS | 32 | 21 |
| GSE103886 | [40] | liver tissue | STAT5a//STAT5b knockout mice compared to control | RRBS | 11 | 12 |
4.1.3. Differential Methylation Analysis
4.2. NGS Datasets
4.2.1. Real Data
4.2.2. NGS Data Preprocessing
4.2.3. Differential Methylation Analysis
4.2.4. Simulated RRBS Data
4.3. Hobotnica
4.4. Statistical Inference
5. Conclusions
Supplementary Materials
Author Contributions
Funding
Institutional Review Board Statement
Informed Consent Statement
Data Availability Statement
Conflicts of Interest
Abbreviations
| DM | Differential methylation |
| DMC | Differentially methylated cytosine |
| DMP | Differentially methylated probe |
| DMR | Differentially methylated region |
| DGE | differential gene expression |
| WGBS | Whole-genome bisulfite sequencing |
| RRBS | Reduced representation bisulfite sequencing |
| FPR | False positive rate |
| ROC AUC | Receiver operating characteristic area under curve |
| GEO | Gene expression omnibus |
| H-score | Hobotnica score |
References
- Schübeler, D. Function and information content of DNA methylation. Nature 2015, 517, 321–326. [Google Scholar] [CrossRef] [PubMed]
- Greenberg, M.V.C.; Bourc’his, D. The diverse roles of DNA methylation in mammalian development and disease. Nat. Rev. Mol. Cell Biol. 2019, 20, 590–607. [Google Scholar] [CrossRef] [PubMed]
- Nishiyama, A.; Nakanishi, M. Navigating the DNA methylation landscape of cancer. Trends Genet. 2021, 37, 1012–1027. [Google Scholar] [CrossRef] [PubMed]
- Shirvani-Farsani, Z.; Maloum, Z.; Bagheri-Hosseinabadi, Z.; Vilor-Tejedor, N.; Sadeghi, I. DNA methylation signature as a biomarker of major neuropsychiatric disorders. J. Psychiatr. Res. 2021, 141, 34–49. [Google Scholar] [CrossRef]
- Ling, C.; Rönn, T. Epigenetics in Human Obesity and Type 2 Diabetes. Cell Metab. 2019, 29, 1028–1044. [Google Scholar] [CrossRef]
- Chater-Diehl, E.; Goodman, S.J.; Cytrynbaum, C.; Turinsky, A.L.; Choufani, S.; Weksberg, R. Anatomy of DNA methylation signatures: Emerging insights and applications. Am. J. Hum. Genet. 2021, 108, 1359–1366. [Google Scholar] [CrossRef]
- Zhang, H.; Song, G.; Song, G.; Li, R.; Gao, M.; Ye, L.; Zhang, C. Identification of DNA methylation prognostic signature of acute myelocytic leukemia. PLoS ONE 2018, 13, e0199689. [Google Scholar] [CrossRef]
- Qiao, G.; Zhuang, W.; Dong, B.; Li, C.; Xu, J.; Wang, G.; Xie, L.; Zhou, Z.; Tian, D.; Chen, G.; et al. Discovery and validation of methylation signatures in circulating cell-free DNA for early detection of esophageal cancer: A case-control study. BMC Med. 2021, 19, 243. [Google Scholar] [CrossRef]
- Orozco, J.I.J.; Knijnenburg, T.A.; Manughian-Peter, A.O.; Salomon, M.P.; Barkhoudarian, G.; Jalas, J.R.; Wilmott, J.S.; Hothi, P.; Wang, X.; Takasumi, Y.; et al. Epigenetic profiling for the molecular classification of metastatic brain tumors. Nat. Commun. 2018, 9, 4627. [Google Scholar] [CrossRef]
- Abderrahmani, A.; Yengo, L.; Caiazzo, R.; Canouil, M.; Cauchi, S.; Raverdy, V.; Plaisance, V.; Pawlowski, V.; Lobbens, S.; Maillet, J.; et al. Increased Hepatic PDGF-AA Signaling Mediates Liver Insulin Resistance in Obesity-Associated Type 2 Diabetes. Diabetes 2018, 67, 1310–1321. [Google Scholar] [CrossRef]
- Andrews, S.V.; Sheppard, B.; Windham, G.C.; Schieve, L.A.; Schendel, D.E.; Croen, L.A.; Chopra, P.; Alisch, R.S.; Newschaffer, C.J.; Warren, S.T.; et al. Case-control meta-analysis of blood DNA methylation and autism spectrum disorder. Mol. Autism. 2018, 9, 40. [Google Scholar] [CrossRef] [PubMed]
- Li, D.; Xie, Z.; Pape, M.L.; Dye, T. An evaluation of statistical methods for DNA methylation microarray data analysis. BMC Bioinform. 2015, 16, 217. [Google Scholar] [CrossRef] [PubMed]
- Zhang, Y.; Baheti, S.; Sun, Z. Statistical method evaluation for differentially methylated CpGs in base resolution next-generation DNA sequencing data. Brief. Bioinform. 2018, 19, 374–386. [Google Scholar] [CrossRef] [PubMed]
- Liu, Y.; Han, Y.; Zhou, L.; Pan, X.; Sun, X.; Liu, Y.; Liang, M.; Qin, J.; Lu, Y.; Liu, P. A comprehensive evaluation of computational tools to identify differential methylation regions using RRBS data. Genomics 2020, 112, 4567–4576. [Google Scholar] [CrossRef]
- Xie, W.; Barr, C.L.; Kim, A.; Yue, F.; Lee, A.Y.; Eubanks, J.; Dempster, E.L.; Ren, B. Base-resolution analyses of sequence and parent-of-origin dependent DNA methylation in the mouse genome. Cell 2012, 148, 816–831. [Google Scholar] [CrossRef] [PubMed]
- Piao, Y.; Xu, W.; Park, K.H.; Ryu, K.H.; Xiang, R. Comprehensive Evaluation of Differential Methylation Analysis Methods for Bisulfite Sequencing Data. Int. J. Environ. Res. Public Health 2021, 18, 7975. [Google Scholar] [CrossRef]
- Du, P.; Zhang, X.; Huang, C.C.; Jafari, N.; Kibbe, W.A.; Hou, L.; Lin, S.M. Comparison of Beta-value and M-value methods for quantifying methylation levels by microarray analysis. BMC Bioinform. 2010, 11, 587. [Google Scholar] [CrossRef]
- Klein, H.U.; Hebestreit, K. An evaluation of methods to test predefined genomic regions for differential methylation in bisulfite sequencing data. Brief. Bioinform. 2016, 17, 796–807. [Google Scholar] [CrossRef]
- Rackham, O.J.; Dellaportas, P.; Petretto, E.; Bottolo, L. WGBSSuite: Simulating whole-genome bisulphite sequencing data and benchmarking differential DNA methylation analysis tools. Bioinformatics 2015, 31, 2371–2373. [Google Scholar] [CrossRef]
- Stupnikov, A.; Sizykh, A.; Budkina, A.; Favorov, A.; Afsari, B.; Wheelan, S.; Marchionni, L.; Medvedeva, Y. Hobotnica: Exploring molecular signature quality. F1000Res 2021, 10, 1260. [Google Scholar] [CrossRef]
- Bezuglov, V.; Stupnikov, A.; Skakov, I.; Shtratnikova, V.; Pilsner, J.R.; Suvorov, A.; Sergeyev, O. Approaches for sRNA Analysis of Human RNA-Seq Data: Comparison, Benchmarking. Int. J. Mol. Sci. 2023, 24, 4195. [Google Scholar] [CrossRef] [PubMed]
- Tian, Y.; Morris, T.J.; Webster, A.P.; Yang, Z.; Beck, S.; Feber, A.; Teschendorff, A.E. ChAMP: Updated methylation analysis pipeline for Illumina BeadChips. Bioinformatics 2017, 33, 3982–3984. [Google Scholar] [CrossRef] [PubMed]
- Leung, C.S.; Kosyk, O.; Welter, E.M.; Dietrich, N.; Archer, T.K.; Zannas, A.S. Chronic stress-driven glucocorticoid receptor activation programs key cell phenotypes and functional epigenomic patterns in human fibroblasts. iScience 2022, 25, 104960. [Google Scholar] [CrossRef] [PubMed]
- Borie, R.; Cardwell, J.; Konigsberg, I.R.; Moore, C.M.; Zhang, W.; Sasse, S.K.; Gally, F.; Dobrinskikh, E.; Walts, A.; Powers, J.; et al. Colocalization of Gene Expression and DNA Methylation with Genetic Risk Variants Supports Functional Roles of MUC5B and DSP in Idiopathic Pulmonary Fibrosis. Am. J. Respir. Crit. Care Med. 2022, 206, 1259–1270. [Google Scholar] [CrossRef] [PubMed]
- Liang, Y.; Ding, S.; Wang, X.; Hu, C.; Zhang, Y.; Hu, Y.; Zhang, Y.; Kong, H.; Xia, W.; Jing, Q.; et al. Adipose/Connective Tissue From Thyroid-Associated Ophthalmopathy Uncovers Interdependence Between Methylation and Disease Pathogenesis: A Genome-Wide Methylation Analysis. Front. Cell Dev. Biol. 2021, 9, 716871. [Google Scholar] [CrossRef] [PubMed]
- Bondhus, L.; Wei, A.; Arboleda, V.A. DMRscaler: A scale-aware method to identify regions of differential DNA methylation spanning basepair to multi-megabase features. BMC Bioinform. 2022, 23, 364. [Google Scholar] [CrossRef]
- Allen, P.C.; Smith, S.; Wilson, R.C.; Wirth, J.R.; Wilson, N.H.; Baker Frost, D.; Flume, J.; Gilkeson, G.S.; Cunningham, M.A.; Langefeld, C.D.; et al. Distinct genome-wide DNA methylation and gene expression signatures in classical monocytes from African American patients with systemic sclerosis. Clin. Epigenet. 2023, 15, 25. [Google Scholar] [CrossRef]
- Dabin, L.C.; Guntoro, F.; Campbell, T.; Bélicard, T.; Smith, A.R.; Smith, R.G.; Raybould, R.; Schott, J.M.; Lunnon, K.; Sarkies, P.; et al. Altered DNA methylation profiles in blood from patients with sporadic Creutzfeldt-Jakob disease. Acta Neuropathol. 2020, 140, 863–879. [Google Scholar] [CrossRef]
- Meunier, L.; Hirsch, T.Z.; Caruso, S.; Imbeaud, S.; Bayard, Q.; Roehrig, A.; Couchy, G.; Nault, J.C.; Llovet, J.M.; Blanc, J.F.; et al. DNA Methylation Signatures Reveal the Diversity of Processes Remodeling Hepatocellular Carcinoma Methylomes. Hepatology 2021, 74, 816–834. [Google Scholar] [CrossRef]
- Barrow, T.M.; Klett, H.; Toth, R.; Böhm, J.; Gigic, B.; Habermann, N.; Scherer, D.; Schrotz-King, P.; Skender, S.; Abbenhardt-Martin, C.; et al. Smoking is associated with hypermethylation of the APC 1A promoter in colorectal cancer: The ColoCare Study. J. Pathol. 2017, 243, 366–375. [Google Scholar] [CrossRef]
- Yan, H.; Guan, Q.; He, J.; Lin, Y.; Zhang, J.; Li, H.; Liu, H.; Gu, Y.; Guo, Z.; He, F. Individualized analysis reveals CpG sites with methylation aberrations in almost all lung adenocarcinoma tissues. J. Transl. Med. 2017, 15, 26. [Google Scholar] [CrossRef] [PubMed]
- Kundu, P.; Pant, I.; Jain, R.; Rao, S.G.; Kondaiah, P. Genome-wide DNA methylation changes in oral submucous fibrosis. Oral Dis. 2022, 28, 1094–1103. [Google Scholar] [CrossRef] [PubMed]
- Soares-Lima, S.C.; Mehanna, H.; Camuzi, D.; de Souza-Santos, P.T.; Simão, T.D.A.; Nicolau-Neto, P.; Almeida Lopes, M.S.; Cuenin, C.; Talukdar, F.R.; Batis, N.; et al. Upper Aerodigestive Tract Squamous Cell Carcinomas Show Distinct Overall DNA Methylation Profiles and Different Molecular Mechanisms behind WNT Signaling Disruption. Cancers 2021, 13, 3014. [Google Scholar] [CrossRef] [PubMed]
- Silva, R.; Moran, B.; Baird, A.M.; O’Rourke, C.J.; Finn, S.P.; McDermott, R.; Watson, W.; Gallagher, W.M.; Brennan, D.J.; Perry, A.S. Longitudinal analysis of individual cfDNA methylome patterns in metastatic prostate cancer. Clin. Epigenet. 2021, 13, 168. [Google Scholar] [CrossRef] [PubMed]
- Cao, W.; Lee, H.; Wu, W.; Zaman, A.; McCorkle, S.; Yan, M.; Chen, J.; Xing, Q.; Sinnott-Armstrong, N.; Xu, H.; et al. Multi-faceted epigenetic dysregulation of gene expression promotes esophageal squamous cell carcinoma. Nat. Commun. 2020, 11, 3675. [Google Scholar] [CrossRef]
- Chen, X.; Lin, Q.; Wen, J.; Lin, W.; Liang, J.; Huang, H.; Li, L.; Huang, J.; Chen, F.; Liu, D.; et al. Whole genome bisulfite sequencing of human spermatozoa reveals differentially methylated patterns from type 2 diabetic patients. J. Diabetes Investig. 2020, 11, 856–864. [Google Scholar] [CrossRef]
- Vogel Ciernia, A.; Laufer, B.I.; Hwang, H.; Dunaway, K.W.; Mordaunt, C.E.; Coulson, R.L.; Yasui, D.H.; LaSalle, J.M. Epigenomic Convergence of Neural-Immune Risk Factors in Neurodevelopmental Disorder Cortex. Cereb. Cortex 2020, 30, 640–655. [Google Scholar] [CrossRef]
- Baker Frost, D.; da Silveira, W.; Hazard, E.S.; Atanelishvili, I.; Wilson, R.C.; Flume, J.; Day, K.L.; Oates, J.C.; Bogatkevich, G.S.; Feghali-Bostwick, C.; et al. Differential DNA Methylation Landscape in Skin Fibroblasts from African Americans with Systemic Sclerosis. Genes 2021, 12, 129. [Google Scholar] [CrossRef]
- Guo, K.; Eid, S.A.; Elzinga, S.E.; Pacut, C.; Feldman, E.L.; Hur, J. Genome-wide profiling of DNA methylation and gene expression identifies candidate genes for human diabetic neuropathy. Clin. Epigene. 2020, 12, 123. [Google Scholar] [CrossRef]
- Hao, P.; Waxman, D.J. STAT5 Regulation of Sex-Dependent Hepatic CpG Methylation at Distal Regulatory Elements Mapping to Sex-Biased Genes. Mol. Cell Biol. 2021, 41, e00166-20. [Google Scholar] [CrossRef]
- Müller, F.; Scherer, M.; Assenov, Y.; Lutsik, P.; Walter, J.; Lengauer, T.; Bock, C. RnBeads 2.0: Comprehensive analysis of DNA methylation data. Genome Biol. 2019, 20, 55. [Google Scholar] [CrossRef] [PubMed]
- Benjamini, Y.; Hochberg, Y. Controlling the False Discovery Rate: A Practical and Powerful Approach to Multiple Testing. J. R. Stat. Soc. Ser. B (Methodol.) 1995, 57, 289–300. [Google Scholar] [CrossRef]
- Storey, J.D.; Tibshirani, R. Statistical significance for genomewide studies. Proc. Natl. Acad. Sci. USA 2003, 100, 9440–9445. [Google Scholar] [CrossRef]
- Trim Galore. Available online: https://github.com/FelixKrueger/TrimGalore (accessed on 2 April 2022).
- Krueger, F.; Andrews, S.R. Bismark: A flexible aligner and methylation caller for Bisulfite-Seq applications. Bioinformatics 2011, 27, 1571–1572. [Google Scholar] [CrossRef]
- Akalin, A.; Kormaksson, M.; Li, S.; Garrett-Bakelman, F.E.; Figueroa, M.E.; Melnick, A.; Mason, C.E. methylKit: A comprehensive R package for the analysis of genome-wide DNA methylation profiles. Genome Biol. 2012, 13, R87. [Google Scholar] [CrossRef] [PubMed]
- Hansen, K.D.; Langmead, B.; Irizarry, R.A. BSmooth: From whole genome bisulfite sequencing reads to differentially methylated regions. Genome Biol. 2012, 13, R83. [Google Scholar] [CrossRef]
- Feng, H.; Conneely, K.N.; Wu, H. A Bayesian hierarchical model to detect differentially methylated loci from single nucleotide resolution sequencing data. Nucleic Acids Res. 2014, 42, e69. [Google Scholar] [CrossRef] [PubMed]
- Park, Y.; Wu, H. Differential methylation analysis for BS-seq data under general experimental design. Bioinformatics 2016, 32, 1446–1453. [Google Scholar] [CrossRef]
- Wu, H.; Xu, T.; Feng, H.; Chen, L.; Li, B.; Yao, B.; Qin, Z.; Jin, P.; Conneely, K.N. Detection of differentially methylated regions from whole-genome bisulfite sequencing data without replicates. Nucleic Acids Res. 2015, 43, e141. [Google Scholar] [CrossRef]
- Park, Y.; Figueroa, M.E.; Rozek, L.S.; Sartor, M.A. MethylSig: A whole genome DNA methylation analysis pipeline. Bioinformatics 2014, 30, 2414–2422. [Google Scholar] [CrossRef]
- Dolzhenko, E.; Smith, A.D. Using beta-binomial regression for high-precision differential methylation analysis in multifactor whole-genome bisulfite sequencing experiments. BMC Bioinform. 2014, 15, 215. [Google Scholar] [CrossRef] [PubMed]
- Yu, X.; Sun, S. HMM-DM: Identifying differentially methylated regions using a hidden Markov model. Stat. Appl. Genet. Mol. Biol. 2016, 15, 69–81. [Google Scholar] [CrossRef] [PubMed]
- Sun, X.; Han, Y.; Zhou, L.; Chen, E.; Lu, B.; Liu, Y.; Pan, X.; Cowley, A.W.; Liang, M.; Wu, Q.; et al. A comprehensive evaluation of alignment software for reduced representation bisulfite sequencing data. Bioinformatics 2018, 34, 2715–2723. [Google Scholar] [CrossRef] [PubMed]
- UCSC Genome Browser. Available online: https://genome.ucsc.edu/index.html (accessed on 4 March 2023).
- Friedman, M. The Use of Ranks to Avoid the Assumption of Normality Implicit in the Analysis of Variance. J. Am. Stat. Assoc. 1937, 32, 675–701. [Google Scholar] [CrossRef]





Disclaimer/Publisher’s Note: The statements, opinions and data contained in all publications are solely those of the individual author(s) and contributor(s) and not of MDPI and/or the editor(s). MDPI and/or the editor(s) disclaim responsibility for any injury to people or property resulting from any ideas, methods, instructions or products referred to in the content. |
© 2023 by the authors. Licensee MDPI, Basel, Switzerland. This article is an open access article distributed under the terms and conditions of the Creative Commons Attribution (CC BY) license (https://creativecommons.org/licenses/by/4.0/).
Share and Cite
Budkina, A.; Medvedeva, Y.A.; Stupnikov, A. Assessing the Differential Methylation Analysis Quality for Microarray and NGS Platforms. Int. J. Mol. Sci. 2023, 24, 8591. https://doi.org/10.3390/ijms24108591
Budkina A, Medvedeva YA, Stupnikov A. Assessing the Differential Methylation Analysis Quality for Microarray and NGS Platforms. International Journal of Molecular Sciences. 2023; 24(10):8591. https://doi.org/10.3390/ijms24108591
Chicago/Turabian StyleBudkina, Anna, Yulia A. Medvedeva, and Alexey Stupnikov. 2023. "Assessing the Differential Methylation Analysis Quality for Microarray and NGS Platforms" International Journal of Molecular Sciences 24, no. 10: 8591. https://doi.org/10.3390/ijms24108591
APA StyleBudkina, A., Medvedeva, Y. A., & Stupnikov, A. (2023). Assessing the Differential Methylation Analysis Quality for Microarray and NGS Platforms. International Journal of Molecular Sciences, 24(10), 8591. https://doi.org/10.3390/ijms24108591

