Comprehensive Analysis of Microbiome, Metabolome, and Transcriptome Revealed the Mechanisms of Intestinal Injury in Rainbow Trout under Heat Stress
Abstract
1. Introduction
2. Results
2.1. Detection of Stress Markers
2.2. Effects of Heat Stress on Intestinal Barrier Function
2.3. Heat Stress Promotes the Intestinal Inflammatory Response
2.4. Heat Stress Induces Dysbiosis of Intestinal Commensal Microbiota
2.5. Heat Stress Alters Gut Microbiota-Associated Metabolites
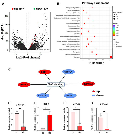
2.6. Heat Stress Induces Intestinal Injury by Activating PPAR-α Signaling Pathway
3. Discussion
3.1. Heat Stress Model of Rainbow Trout Established
3.2. The Barrier Structure of the Intestine Is Destroyed under Heat Stress
3.3. Heat Stress Promotes the Intestinal Inflammatory Response
3.4. Heat Stress Induces Dysbiosis of Intestinal Commensal Bacteria
3.5. Heat Stress Alters Gut Microbiota-related Metabolites
3.6. Heat Stress Induces Intestinal Injury by Activating PPAR-α Signaling Pathway
4. Materials and Methods
4.1. Fish and Facilities
4.2. Sample Collection
4.3. Histology
4.4. Gut Inflammation, Gut Permeability, and Stress Hormone
4.5. Analysis of the Gut Microbiota
4.6. Analysis of Intestinal Metabolic Profile
4.7. Transcriptome Sequencing and Analysis
4.8. Quantitative Real-Time PCR
4.9. Data Statistics and Analysis
5. Conclusions
Supplementary Materials
Author Contributions
Funding
Institutional Review Board Statement
Informed Consent Statement
Data Availability Statement
Conflicts of Interest
References
- Alfonso, S.; Gesto, M.; Sadoul, B. Temperature increase and its effects on fish stress physiology in the context of global warming. J. Fish Biol. 2020, 98, 1496–1508. [Google Scholar] [CrossRef] [PubMed]
- Little, A.G.; Loughland, I.; Seebacher, F. What do warming waters mean for fish physiology and fisheries? J. Fish Biol. 2020, 97, 328–340. [Google Scholar] [CrossRef] [PubMed]
- Zhou, C.-Q.; Zhou, P.; Ren, Y.-L.; Cao, L.-H.; Wang, J.-L. Physiological response and miRNA-mRNA interaction analysis in the head kidney of rainbow trout exposed to acute heat stress. J. Therm. Biol. 2019, 83, 134–141. [Google Scholar] [CrossRef] [PubMed]
- Huyben, D.; Sun, L.; Moccia, R.; Kiessling, A.; Dicksved, J.; Lundh, T. Dietary live yeast and increased water temperature influence the gut microbiota of rainbow trout. J. Appl. Microbiol. 2018, 124, 1377–1392. [Google Scholar] [CrossRef]
- Bonga, S.E.W. The stress response in fish. Physiol. Rev. 1997, 77, 591–625. [Google Scholar] [CrossRef]
- Zhou, C.; Yang, S.; Ka, W.; Gao, P.; Li, Y.; Long, R.; Wang, J. Association of Gut Microbiota With Metabolism in Rainbow Trout Under Acute Heat Stress. Front. Microbiol. 2022, 13, 846336. [Google Scholar] [CrossRef]
- Nardocci, G.; Navarro, C.; Cortés, P.P.; Imarai, M.; Montoya, M.; Valenzuela, B.; Jara, P.; Acuña-Castillo, C.; Fernández, R. Neuroendocrine mechanisms for immune system regulation during stress in fish. Fish Shellfish. Immunol. 2014, 40, 531–538. [Google Scholar] [CrossRef]
- Li, L.; Liu, Z.; Quan, J.; Lu, J.; Zhao, G.; Sun, J. Dietary nanoselenium supplementation for heat-stressed rainbow trout: Effects on organizational structure, lipid changes, and biochemical parameters as well as heat-shock-protein- and selenoprotein-related gene expression. Fish Physiol. Biochem. 2022, 48, 707–722. [Google Scholar] [CrossRef]
- Zhu, L.; Zhu, W.; Zhao, T.; Chen, H.; Zhao, C.; Xu, L.; Chang, Q.; Jiang, J. Environmental Temperatures Affect the Gastrointestinal Microbes of the Chinese Giant Salamander. Front. Microbiol. 2021, 12, 543767. [Google Scholar] [CrossRef]
- Fontaine, S.S.; Novarro, A.J.; Kohl, K.D. Environmental temperature alters the digestive performance and gut microbiota of a terrestrial amphibian. J. Exp. Biol. 2018, 221, jeb187559. [Google Scholar] [CrossRef]
- Bestion, E.; Jacob, S.; Zinger, L.; Di Gesu, L.; Richard, M.; White, J.; Cote, J. Climate warming reduces gut microbiota diversity in a vertebrate ectotherm. Nat. Ecol. Evol. 2017, 1, 161. [Google Scholar] [CrossRef]
- Zhu, L.; Liao, R.; Wu, N.; Zhu, G.; Yang, C. Heat stress mediates changes in fecal microbiome and functional pathways of laying hens. Appl. Microbiol. Biotechnol. 2018, 103, 461–472. [Google Scholar] [CrossRef]
- Pennisi, E. Living with heat. Science 2020, 370, 778–781. [Google Scholar] [CrossRef] [PubMed]
- Koch, F.; Thom, U.; Albrecht, E.; Weikard, R.; Nolte, W.; Kuhla, B.; Kuehn, C. Heat stress directly impairs gut integrity and recruits distinct immune cell populations into the bovine intestine. Proc. Natl. Acad. Sci. USA 2019, 116, 10333–10338. [Google Scholar] [CrossRef] [PubMed]
- Cao, C.; Chowdhury, V.S.; Cline, M.A.; Gilbert, E.R. The Microbiota-Gut-Brain Axis during Heat Stress in Chickens: A Review. Front. Physiol. 2021, 12, 752265. [Google Scholar] [CrossRef]
- Pearce, S.C.; Mani, V.; Weber, T.E.; Rhoads, R.; Patience, J.F.; Baumgard, L.H.; Gabler, N.K. Heat stress and reduced plane of nutrition decreases intestinal integrity and function in pigs1. J. Anim. Sci. 2013, 91, 5183–5193. [Google Scholar] [CrossRef]
- Konturek, P.C.; Brzozowski, T.; Konturek, S.J. Stress and the gut: Pathophysiology, clinical consequences, diagnostic approach and treatment options. J. Physiol. Pharmacol. 2011, 62, 591–599. [Google Scholar] [PubMed]
- Rostagno, M.H. Effects of heat stress on the gut health of poultry. J. Anim. Sci. 2020, 98, skaa090. [Google Scholar] [CrossRef]
- Varasteh, S.; Braber, S.; Akbari, P.; Garssen, J.; Fink-Gremmels, J. Differences in Susceptibility to Heat Stress along the Chicken Intestine and the Protective Effects of Galacto-Oligosaccharides. PLoS ONE 2015, 10, e0138975. [Google Scholar] [CrossRef]
- Turnbaugh, P.; Gordon, J.I. An Invitation to the Marriage of Metagenomics and Metabolomics. Cell 2008, 134, 708–713. [Google Scholar] [CrossRef]
- Miller, M.R.; Nichols, P.D.; Barnes, J.; Davies, N.W.; Peacock, E.J.; Carter, C.G. Regiospecificity profiles of storage and membrane lipids from the gill and muscle tissue of atlantic salmon (Salmo salar L.) grown at elevated temperature. Lipids 2006, 41, 865–876. [Google Scholar] [CrossRef] [PubMed]
- Lambert, G.P. Stress-induced gastrointestinal barrier dysfunction and its inflammatory effects1. J. Anim. Sci. 2009, 87, E101–E108. [Google Scholar] [CrossRef] [PubMed]
- Chelakkot, C.; Ghim, J.; Ryu, S.H. Mechanisms regulating intestinal barrier integrity and its pathological implications. Exp. Mol. Med. 2018, 50, 1–9. [Google Scholar] [CrossRef] [PubMed]
- Ulrich-Lai, Y.; Herman, J. Neural regulation of endocrine and autonomic stress responses. Nat. Rev. Neurosci. 2009, 10, 397–409. [Google Scholar] [CrossRef]
- Jutfelt, F.J.E. Barrier function of the gut. Encycl. Fish Physiol. Genome Environ. 2011, 2, 1322–1331. [Google Scholar]
- Sundh, H.; Kvamme, B.O.; Fridell, F.; Olsen, R.E.; Ellis, T.; Taranger, G.L.; Sundell, K. Intestinal barrier function of Atlantic salmon (Salmo salar L.) post smolts is reduced by common sea cage environments and suggested as a possible physiological welfare indicator. BMC Physiol. 2010, 10, 22. [Google Scholar] [CrossRef]
- Huyben, D.; Vidakovic, A.; Sundh, H.; Sundell, K.; Kiessling, A.; Lundh, T. Haematological and intestinal health parameters of rainbow trout are influenced by dietary live yeast and increased water temperature. Fish Shellfish. Immunol. 2019, 89, 525–536. [Google Scholar] [CrossRef]
- Du, J.; Di, H.-S.; Guo, L.; Li, Z.-H.; Wang, G.-L. Hyperthermia causes bovine mammary epithelial cell death by a mitochondrial-induced pathway. J. Therm. Biol. 2008, 33, 37–47. [Google Scholar] [CrossRef]
- Davidson, J.F.; Schiestl, R.H. Cytotoxic and Genotoxic Consequences of Heat Stress Are Dependent on the Presence of Oxygen in Saccharomyces cerevisiae. J. Bacteriol. 2001, 183, 4580–4587. [Google Scholar] [CrossRef]
- Hsu, Y.D.; Chen, S.S.; Lee, W.H.; Lin, S.Z.; Kao, M.C.; Tsao, W.L. Mitochondrial alterations of skeletal muscle in a heat stress rat model. Proc. Natl. Sci. Counc. Repub. China Part B Life Sci. 1995, 19, 233–239. [Google Scholar]
- Mujahid, A.; Pumford, N.R.; Bottje, W.; Nakagawa, K.; Miyazawa, T.; Akiba, Y.; Toyomizu, M. Mitochondrial oxidative damage in chicken skeletal muscle induced by acute heat stress. J. Poult. Sci. 2007, 44, 439–445. [Google Scholar] [CrossRef]
- Belhadj Slimen, I.; Najar, T.; Ghram, A.; Dabbebi, H.; Ben Mrad, M.; Abdrabbah, M. Reactive oxygen species, heat stress and oxidative-induced mitochondrial damage. A review. Int. J. Hyperth. 2014, 30, 513–523. [Google Scholar] [CrossRef] [PubMed]
- McEwen, B.S.; Gianaros, P.J. Stress- and Allostasis-Induced Brain Plasticity. Annu. Rev. Med. 2011, 62, 431–445. [Google Scholar] [CrossRef]
- Yu, Y.; Ding, L.; Huang, Z.; Xu, H.; Xu, Z. Commensal bacteria-immunity crosstalk shapes mucosal homeostasis in teleost fish. Rev. Aquac. 2021, 13, 2322–2343. [Google Scholar] [CrossRef]
- Brenner, D.; Blaser, H.; Mak, T.W. Regulation of tumour necrosis factor signalling: Live or let die. Nat. Rev. Immunol. 2015, 15, 362–374. [Google Scholar] [CrossRef]
- Tian, H.; Wen, Z.; Liu, Z.; Guo, Y.; Liu, G.; Sun, B. Comprehensive analysis of microbiome, metabolome and transcriptome revealed the mechanisms of Moringa oleifera polysaccharide on preventing ulcerative colitis. Int. J. Biol. Macromol. 2022, 222, 573–586. [Google Scholar] [CrossRef] [PubMed]
- Hall, D.M.; Buettner, G.R.; Oberley, L.W.; Xu, L.; Matthes, R.D.; Gisolfi, C.V.; Laitano, O.; Leon, L.R.; O Roberts, W.; Sawka, M.N.; et al. Mechanisms of circulatory and intestinal barrier dysfunction during whole body hyperthermia. Am. J. Physiol. Circ. Physiol. 2001, 280, H509–H521. [Google Scholar] [CrossRef]
- Pelusio, N.F.; Rossi, B.; Parma, L.; Volpe, E.; Ciulli, S.; Piva, A.; D’Amico, F.; Scicchitano, D.; Candela, M.; Gatta, P.P.; et al. Effects of increasing dietary level of organic acids and nature-identical compounds on growth, intestinal cytokine gene expression and gut microbiota of rainbow trout (Oncorhynchus mykiss) reared at normal and high temperature. Fish Shellfish. Immunol. 2020, 107, 324–335. [Google Scholar] [CrossRef]
- Scaldaferri, F.; Pizzoferrato, M.; Gerardi, V.; Lopetuso, L.; Gasbarrini, A. The gut barrier: New acquisitions and therapeutic approaches. J. Clin. Gastroenterol. 2012, 46, S12–S17. [Google Scholar] [CrossRef]
- Rizzatti, G.; Lopetuso, L.R.; Gibiino, G.; Binda, C.; Gasbarrini, A. Proteobacteria: A Common Factor in Human Diseases. BioMed Res. Int. 2017, 2017, 1–7. [Google Scholar] [CrossRef]
- Rigottier-Gois, L. Dysbiosis in inflammatory bowel diseases: The oxygen hypothesis. ISME J. 2013, 7, 1256–1261. [Google Scholar] [CrossRef] [PubMed]
- Litvak, Y.; Byndloss, M.X.; Bäumler, A.J. Colonocyte metabolism shapes the gut microbiota. Science 2018, 362, eaat9076. [Google Scholar] [CrossRef] [PubMed]
- Karlsson, F.H.; Ussery, D.W.; Nielsen, J.; Nookaew, I. A Closer Look at Bacteroides: Phylogenetic Relationship and Genomic Implications of a Life in the Human Gut. Microb. Ecol. 2011, 61, 473–485. [Google Scholar] [CrossRef] [PubMed]
- Wu, L.; Xu, Y.; Lv, X.; Chang, X.; Ma, X.; Tian, X.; Shi, X.; Li, X.; Kong, X. Impacts of an azo food dye tartrazine uptake on intestinal barrier, oxidative stress, inflammatory response and intestinal microbiome in crucian carp (Carassius auratus). Ecotoxicol. Environ. Saf. 2021, 223, 112551. [Google Scholar] [CrossRef]
- Parada Venegas, D.; De La Fuente, M.K.; Landskron, G.; González, M.J.; Quera, R.; Dijkstra, G.; Harmsen, H.J.M.; Faber, K.N.; Hermoso, M.A. Short Chain Fatty Acids (SCFAs)-Mediated Gut Epithelial and Immune Regulation and Its Relevance for Inflammatory Bowel Diseases. Front. Immunol. 2019, 10, 277. [Google Scholar] [CrossRef]
- Koh, A.; De Vadder, F.; Kovatcheva-Datchary, P.; Bäckhed, F. From Dietary Fiber to Host Physiology: Short-Chain Fatty Acids as Key Bacterial Metabolites. Cell 2016, 165, 1332–1345. [Google Scholar] [CrossRef]
- Hao, Y.T.; Wu, S.G.; Jakovlić, I.; Zou, H.; Li, W.X.; Wang, G.T. Impacts of diet on hindgut microbiota and short-chain fatty acids in grass carp (Ctenopharyngodon idellus). Aquac. Res. 2017, 48, 5595–5605. [Google Scholar] [CrossRef]
- Zhou, J.; Yao, N.; Wang, S.; An, D.; Cao, K.; Wei, J.; Li, N.; Zhao, D.; Wang, L.; Chen, X.; et al. Fructus Gardeniae-induced gastrointestinal injury was associated with the inflammatory response mediated by the disturbance of vitamin B6, phenylalanine, arachidonic acid, taurine and hy-potaurine metabolism. J. Ethnopharmacol. 2019, 235, 47–55. [Google Scholar] [CrossRef]
- Vu, S.H.; Reyes, A.W.B.; Huy, T.X.N.; Min, W.; Lee, H.J.; Kim, H.-J.; Lee, J.H.; Kim, S. Prostaglandin I2 (PGI2) inhibits Brucella abortus internalization in macrophages via PGI2 receptor signaling, and its analogue affects immune response and disease outcome in mice. Dev. Comp. Immunol. 2021, 115, 103902. [Google Scholar] [CrossRef]
- Liu, P.; Zhu, W.; Chen, C.; Yan, B.; Zhu, L.; Chen, X.; Peng, C. The mechanisms of lysophosphatidylcholine in the development of diseases. Life Sci. 2020, 247, 117443. [Google Scholar] [CrossRef]
- Yang, S.; Chen, J.; Ma, B.; Wang, J.; Chen, J. Role of Autophagy in Lysophosphatidylcholine-Induced Apoptosis of Mouse Ovarian Granulosa Cells. Int. J. Mol. Sci. 2022, 23, 1479. [Google Scholar] [CrossRef] [PubMed]
- Nguyen, T.P.L.; Nguyen, V.T.A.; Do, T.T.T.; Quang, T.N.; Pham, Q.L.; Le, T.T. Fatty Acid Composition, Phospholipid Molecules, and Bioactivities of Lipids of the Mud Crab Scylla paramamosain. J. Chem. 2020, 2020, 8651453. [Google Scholar] [CrossRef]
- Overgaard, J.; Tomčala, A.; Sørensen, J.G.; Holmstrup, M.; Krogh, P.H.; Šimek, P.; Koštál, V. Effects of acclimation temperature on thermal tolerance and membrane phospholipid composition in the fruit fly Drosophila melanogaster. J. Insect Physiol. 2008, 54, 619–629. [Google Scholar] [CrossRef] [PubMed]
- Nemova, N.N.; Kaivarainen, E.I.; Fokina, N.N. Activity of Na+/K+-ATPase and the content of phospholipids in the blue mussel Mytilus edulis L. during environmental temperature changes. Appl. Biochem. Microbiol. 2017, 53, 699–702. [Google Scholar] [CrossRef]
- Bolstridge, J.; Fried, B.; Sherma, J. Effects of temperature on the neutral lipid content ofbiomphalaria glabrataas determined by high performance thin layer chromatography-densitometry and observations on snail fecundity. J. Liq. Chromatogr. Relat. Technol. 2010, 33, 1005–1012. [Google Scholar] [CrossRef]
- Hunsberger, A.; DeGrandchamp, D.; Fried, B.; Sherma, J. Effects of high and low temperatures on the lipid content of the digestive gland-gonad complex of Biomphalaria glabrata as determined by high performance thin layer chromatography. J. Liq. Chromatogr. Relat. Technol. 2014, 37, 2989–2999. [Google Scholar] [CrossRef]
- Pérez, T.; Alba, C.; Aparicio, M.; de Andrés, J.; Quiteria, J.A.R.S.; Rodríguez, J.M.; Gibello, A. Abundant bacteria in the proximal and distal intestine of healthy Siberian sturgeons (Acipenser baerii). Aquaculture 2019, 506, 325–336. [Google Scholar] [CrossRef]
- Vance, J.E. Thematic Review Series: Glycerolipids. Phosphatidylserine and phosphatidylethanolamine in mammalian cells: Two metabolically related aminophospholipids. J. Lipid Res. 2008, 49, 1377–1387. [Google Scholar] [CrossRef]
- Vance, J.E.; Tasseva, G. Formation and function of phosphatidylserine and phosphatidylethanolamine in mammalian cells. Biochim. Biophys. Acta Mol. Cell Biol. Lipids 2013, 1831, 543–554. [Google Scholar] [CrossRef]
- Li, S.; Liu, Y.; Li, B.; Ding, L.; Wei, X.; Wang, P.; Chen, Z.; Han, S.; Huang, T.; Wang, B.; et al. Physiological responses to heat stress in the liver of rainbow trout (Oncorhynchus mykiss) revealed by UPLC-QTOF-MS metabolomics and biochemical assays. Ecotoxicol. Environ. Saf. 2022, 242, 113949. [Google Scholar] [CrossRef]
- Lee, Y.-S.; Kim, T.-Y.; Kim, Y.; Lee, S.-H.; Kim, S.; Kang, S.W.; Yang, J.-Y.; Baek, I.-J.; Sung, Y.H.; Park, Y.-Y.; et al. Microbiota-Derived Lactate Accelerates Intestinal Stem-Cell-Mediated Epithelial Development. Cell Host Microbe 2018, 24, 833–846.e6. [Google Scholar] [CrossRef] [PubMed]
- Du, F.; Li, Y.; Tang, Y.; Su, S.; Yu, J.; Yu, F.; Li, J.; Li, H.; Wang, M.; Xu, P. Response of the gut microbiome of Megalobrama amblycephala to crowding stress. Aquaculture 2018, 500, 586–596. [Google Scholar] [CrossRef]
- Chen, L.; Jiao, T.; Liu, W.; Luo, Y.; Wang, J.; Guo, X.; Tong, X.; Lin, Z.; Sun, C.; Wang, K.; et al. Hepatic cytochrome P450 8B1 and cholic acid potentiate intestinal epithelial injury in colitis by suppressing intestinal stem cell renewal. Cell Stem Cell 2022, 29, 1366–1381.e9. [Google Scholar] [CrossRef] [PubMed]
- Wang, Y.; Tao, H.; Huang, H.; Xiao, Y.; Wu, X.; Li, M.; Shen, J.; Xiao, Z.; Zhao, Y.; Du, F.; et al. The dietary supplement Rhodiola crenulata extract alleviates dextran sulfate sodium-induced colitis in mice through anti-inflammation, mediating gut barrier integrity and reshaping the gut microbiome. Food Funct. 2021, 12, 3142–3158. [Google Scholar] [CrossRef]
- Wang, D.; Ma, X.; Guo, S.; Wang, Y.; Li, T.; Zou, D.; Song, H.; Yang, W.; Ge, Y. Effect of Huangqin Tang on Urine Metabolic Profile in Rats with Ulcerative Colitis Based on UPLC-Q-Exactive Orbitrap MS. Evid. Based Complement. Altern. Med. 2020, 2020, 1874065. [Google Scholar] [CrossRef]
- Filimoniuk, A.; Daniluk, U.; Samczuk, P.; Wasilewska, N.; Jakimiec, P.; Kucharska, M.; Lebensztejn, D.M.; Ciborowski, M. Metabolomic profiling in children with inflammatory bowel disease. Adv. Med. Sci. 2020, 65, 65–70. [Google Scholar] [CrossRef]
- Zou, Y.; Yang, Y.; Fu, X.; He, X.; Liu, M.; Zong, T.; Li, X.; Aung, L.H.; Wang, Z.; Yu, T. The regulatory roles of aminoacyl-tRNA synthetase in cardiovascular disease. Mol. Ther. Nucleic Acids 2021, 25, 372–387. [Google Scholar] [CrossRef]
- Lin, R.; Liu, W.; Piao, M.; Zhu, H. A review of the relationship between the gut microbiota and amino acid metabolism. Amino Acids 2017, 49, 2083–2090. [Google Scholar] [CrossRef]
- Dai, Z.-L.; Wu, G.; Zhu, W.-Y. Amino acid metabolism in intestinal bacteria: Links between gut ecology and host health. Front. Biosci. 2011, 16, 1768–1786. [Google Scholar] [CrossRef]
- Aleshin, S.; Strokin, M.; Sergeeva, M.; Reiser, G. Peroxisome proliferator-activated receptor (PPAR)β/δ, a possible nexus of PPARα- and PPARγ-dependent molecular pathways in neurodegenerative diseases: Review and novel hypotheses. Neurochem. Int. 2013, 63, 322–330. [Google Scholar] [CrossRef]
- Byndloss, M.X.; Olsan, E.E.; Rivera-Chávez, F.; Tiffany, C.R.; Cevallos, S.A.; Lokken, K.L.; Torres, T.P.; Byndloss, A.J.; Faber, F.; Gao, Y.; et al. Microbiota-activated PPAR-γ signaling inhibits dysbiotic Enterobacteriaceae expansion. Science 2017, 357, 570–575. [Google Scholar] [CrossRef] [PubMed]
- Furuta, G.T.; Turner, J.R.; Taylor, C.T.; Hershberg, R.M.; Comerford, K.; Narravula, S.; Podolsky, D.K.; Colgan, S.P. Hypoxia-Inducible Factor 1–Dependent Induction of Intestinal Trefoil Factor Protects Barrier Function during Hypoxia. J. Exp. Med. 2001, 193, 1027–1034. [Google Scholar] [CrossRef] [PubMed]
- Tian, H.; Zhu, Y.; Dai, M.; Li, T.; Guo, Y.; Deng, M.; Sun, B. Additives Altered Bacterial Communities and Metabolic Profiles in Silage Hybrid Pennisetum. Front. Microbiol. 2022, 12, 770728. [Google Scholar] [CrossRef] [PubMed]

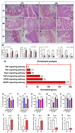
); mitochondria (Mi); rough endoplasmic reticulum (RER); tight junction (
); desmosome junction (
); mitochondrial structure ambiguity (
); absorptive cell (
); secretory granules (
); cell nucleus (N);there was no obvious microvillus structure on the free surface of cells (
);. (G) The altered intestinal permeability signaling pathways in the HS groups compared with CO groups by enrichment analysis. (H,I). The effect of LPS and DAO in serum and intestinal contents on intestinal permeability was determined by ELISA. (J–L). The relative mRNA expression abundance of ZO-1, Occludin, and Claudin in the intestine was detected by qRT-PCR. The reference gene is β-actin. Data are expressed as means ± SD. **, p < 0.01; ***, p < 0.001 using a one-way analysis of variance (ANOVA) followed by Tukey’s HSD test. CO, control groups; HS, heat stress groups.
); mitochondria (Mi); rough endoplasmic reticulum (RER); tight junction (
); desmosome junction (
); mitochondrial structure ambiguity (
); absorptive cell (
); secretory granules (
); cell nucleus (N);there was no obvious microvillus structure on the free surface of cells (
);. (G) The altered intestinal permeability signaling pathways in the HS groups compared with CO groups by enrichment analysis. (H,I). The effect of LPS and DAO in serum and intestinal contents on intestinal permeability was determined by ELISA. (J–L). The relative mRNA expression abundance of ZO-1, Occludin, and Claudin in the intestine was detected by qRT-PCR. The reference gene is β-actin. Data are expressed as means ± SD. **, p < 0.01; ***, p < 0.001 using a one-way analysis of variance (ANOVA) followed by Tukey’s HSD test. CO, control groups; HS, heat stress groups.




| N = 8 | Lamina Propria Inflammation | Villus Damage | Edema | ||||
|---|---|---|---|---|---|---|---|
| Mean | SD | Mean | SD | Mean | SD | ||
| Proximal gut | CO | 1.16 a | 0.14 | 0.63 a | 0.26 | 0.30 a | 0.12 |
| HS | 3.65 b | 0.42 | 4.04 b | 0.48 | 4.38 b | 0.27 | |
| Mid gut | CO | 1.47 a | 0.27 | 0.95 a | 0.29 | 0.30 a | 0.10 |
| HS | 4.08 b | 0.35 | 3.19 b | 0.25 | 3.93 b | 0.21 | |
| Distal gut | CO | 1.13 a | 0.08 | 0.45 a | 0.17 | 1.15 a | 0.18 |
| HS | 3.51 b | 0.32 | 3.15 b | 0.28 | 3.30 b | 0.41 | |
Disclaimer/Publisher’s Note: The statements, opinions and data contained in all publications are solely those of the individual author(s) and contributor(s) and not of MDPI and/or the editor(s). MDPI and/or the editor(s) disclaim responsibility for any injury to people or property resulting from any ideas, methods, instructions or products referred to in the content. |
© 2023 by the authors. Licensee MDPI, Basel, Switzerland. This article is an open access article distributed under the terms and conditions of the Creative Commons Attribution (CC BY) license (https://creativecommons.org/licenses/by/4.0/).
Share and Cite
Zhou, C.; Gao, P.; Wang, J. Comprehensive Analysis of Microbiome, Metabolome, and Transcriptome Revealed the Mechanisms of Intestinal Injury in Rainbow Trout under Heat Stress. Int. J. Mol. Sci. 2023, 24, 8569. https://doi.org/10.3390/ijms24108569
Zhou C, Gao P, Wang J. Comprehensive Analysis of Microbiome, Metabolome, and Transcriptome Revealed the Mechanisms of Intestinal Injury in Rainbow Trout under Heat Stress. International Journal of Molecular Sciences. 2023; 24(10):8569. https://doi.org/10.3390/ijms24108569
Chicago/Turabian StyleZhou, Changqing, Pan Gao, and Jianlin Wang. 2023. "Comprehensive Analysis of Microbiome, Metabolome, and Transcriptome Revealed the Mechanisms of Intestinal Injury in Rainbow Trout under Heat Stress" International Journal of Molecular Sciences 24, no. 10: 8569. https://doi.org/10.3390/ijms24108569
APA StyleZhou, C., Gao, P., & Wang, J. (2023). Comprehensive Analysis of Microbiome, Metabolome, and Transcriptome Revealed the Mechanisms of Intestinal Injury in Rainbow Trout under Heat Stress. International Journal of Molecular Sciences, 24(10), 8569. https://doi.org/10.3390/ijms24108569
