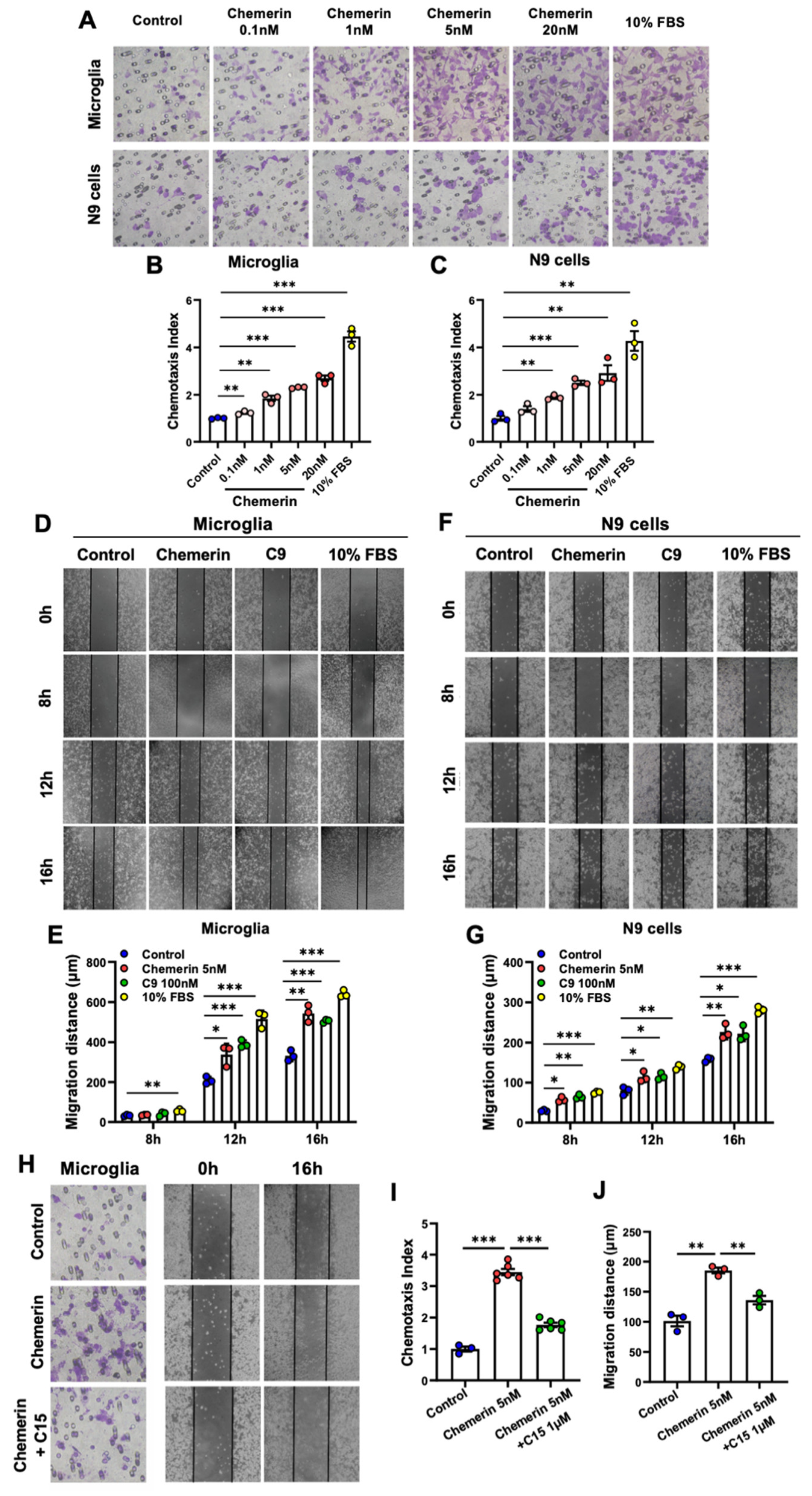
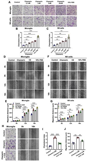
Correction: Chen et al. The Chemerin/CMKLR1 Axis Is Involved in the Recruitment of Microglia to Aβ Deposition through p38 MAPK Pathway. Int. J. Mol. Sci. 2022, 23, 9041
Reference
- Chen, Y.; Liu, Z.; Gong, P.; Zhang, H.; Chen, Y.; Yao, S.; Li, W.; Zhang, Y.; Yu, Y. The Chemerin/CMKLR1 Axis Is Involved in the Recruitment of Microglia to Aβ Deposition through p38 MAPK Pathway. Int. J. Mol. Sci. 2022, 23, 9041. [Google Scholar] [CrossRef] [PubMed]

Disclaimer/Publisher’s Note: The statements, opinions and data contained in all publications are solely those of the individual author(s) and contributor(s) and not of MDPI and/or the editor(s). MDPI and/or the editor(s) disclaim responsibility for any injury to people or property resulting from any ideas, methods, instructions or products referred to in the content. |
© 2022 by the authors. Licensee MDPI, Basel, Switzerland. This article is an open access article distributed under the terms and conditions of the Creative Commons Attribution (CC BY) license (https://creativecommons.org/licenses/by/4.0/).
Share and Cite
Chen, Y.; Liu, Z.; Gong, P.; Zhang, H.; Chen, Y.; Yao, S.; Li, W.; Zhang, Y.; Yu, Y. Correction: Chen et al. The Chemerin/CMKLR1 Axis Is Involved in the Recruitment of Microglia to Aβ Deposition through p38 MAPK Pathway. Int. J. Mol. Sci. 2022, 23, 9041. Int. J. Mol. Sci. 2023, 24, 506. https://doi.org/10.3390/ijms24010506
Chen Y, Liu Z, Gong P, Zhang H, Chen Y, Yao S, Li W, Zhang Y, Yu Y. Correction: Chen et al. The Chemerin/CMKLR1 Axis Is Involved in the Recruitment of Microglia to Aβ Deposition through p38 MAPK Pathway. Int. J. Mol. Sci. 2022, 23, 9041. International Journal of Molecular Sciences. 2023; 24(1):506. https://doi.org/10.3390/ijms24010506
Chicago/Turabian StyleChen, Yanqing, Zhen Liu, Ping Gong, Haibo Zhang, Yijun Chen, Songquan Yao, Wei Li, Yan Zhang, and Yang Yu. 2023. "Correction: Chen et al. The Chemerin/CMKLR1 Axis Is Involved in the Recruitment of Microglia to Aβ Deposition through p38 MAPK Pathway. Int. J. Mol. Sci. 2022, 23, 9041" International Journal of Molecular Sciences 24, no. 1: 506. https://doi.org/10.3390/ijms24010506
APA StyleChen, Y., Liu, Z., Gong, P., Zhang, H., Chen, Y., Yao, S., Li, W., Zhang, Y., & Yu, Y. (2023). Correction: Chen et al. The Chemerin/CMKLR1 Axis Is Involved in the Recruitment of Microglia to Aβ Deposition through p38 MAPK Pathway. Int. J. Mol. Sci. 2022, 23, 9041. International Journal of Molecular Sciences, 24(1), 506. https://doi.org/10.3390/ijms24010506

