Monochromatic Green Light Stimulation during Incubation Alters Hepatic Glucose Metabolism That Improves Embryonic Development in Yangzhou Goose Eggs
Abstract
1. Introduction
2. Results
2.1. Hatching Time and Hatching Performance
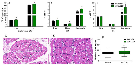
2.2. Embryonic Development
2.3. Plasma GH and IGF-1 Levels
2.4. Expression of Genes Associated with Leg Muscle Development
2.5. Global Transcriptomics Profiles in the Embryonic Livers
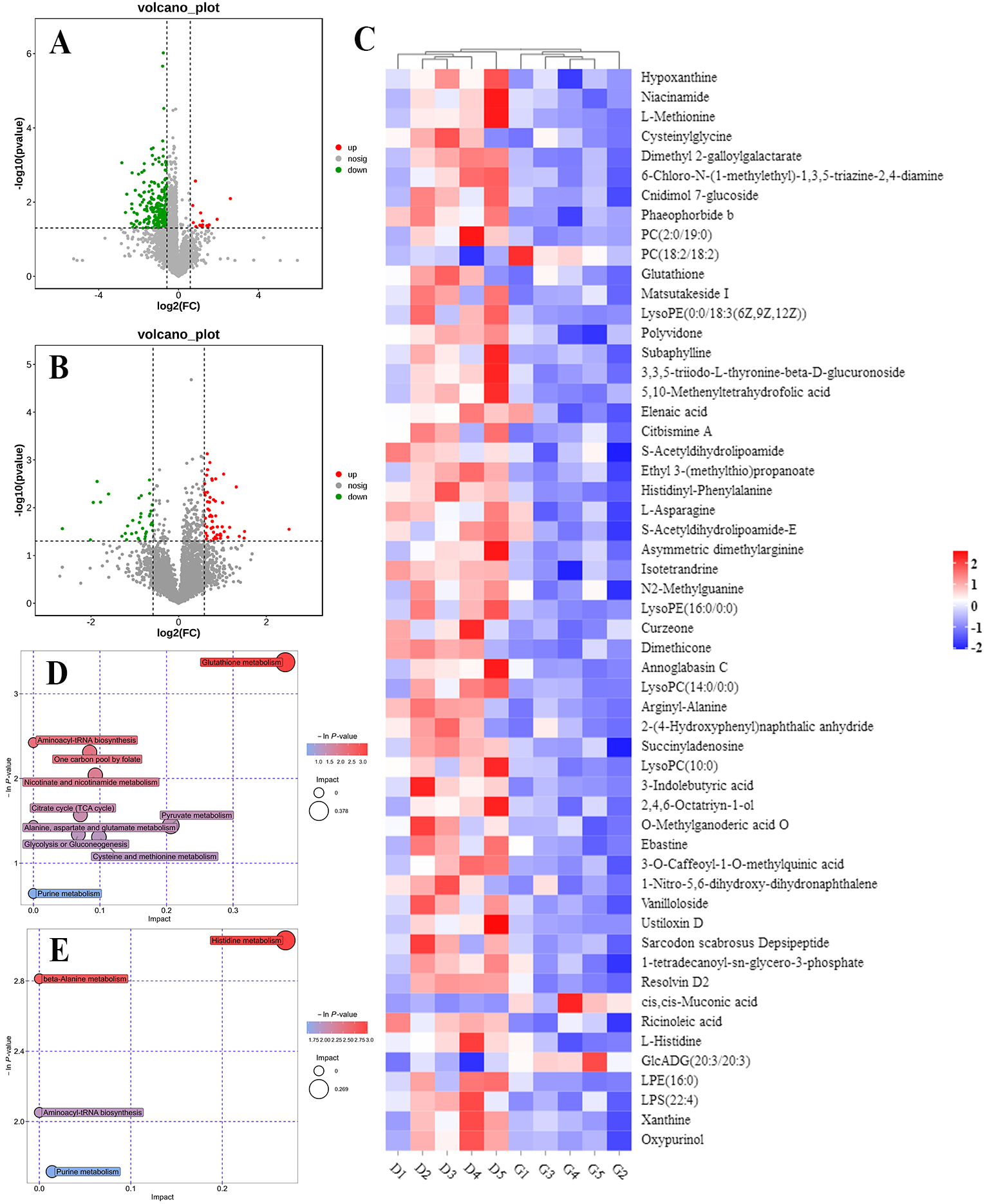
2.6. Global Metabolomic Profiles in Embryonic Livers
2.7. Integrated Analyses of the Metabolomics and Transcriptomics Data
2.8. Biochemical Index Related to Glucose Metabolism
3. Discussion
4. Material and Methods
4.1. Eggs and Experiments
4.2. Tissue Preparation
4.3. Histological Assessment
4.4. Transcriptomic Analysis
4.5. Metabolomics Analysis
4.6. Quantitative Real-Time PCR (qRT-PCR)
4.7. Biochemical Analysis
4.8. Statistical Analysis
5. Conclusions
Author Contributions
Funding
Institutional Review Board Statement
Informed Consent Statement
Data Availability Statement
Conflicts of Interest
References
- Osorio, D.; Vorobyev, M.; Jones, C.D. Colour vision of domestic chicks. J. Exp. Biol. 1999, 202 Pt 21, 2951–2959. [Google Scholar] [CrossRef] [PubMed]
- Lewis, P.D.; Morris, T.R. Poultry and coloured light. World’s Poult. Sci. J. 2000, 56, 189–207. [Google Scholar] [CrossRef]
- Halevy, O.; Biran, I.; Rozenboim, I. Various light source treatments affect body and skeletal muscle growth by affecting skeletal muscle satellite cell proliferation in broilers. Comp. Biochem. Physiol. A Mol. Integr. Physiol. 1998, 120, 317–323. [Google Scholar] [CrossRef]
- Rozenboim, I.; Huisinga, R.; Halevy, O.; El Halawani, M.E. Effect of embryonic photostimulation on the posthatch growth of turkey poults. Poult. Sci. 2003, 82, 1181–1187. [Google Scholar] [CrossRef]
- Archer, G.S.; Shivaprasad, H.L.; Mench, J.A. Effect of providing light during incubation on the health.; productivity.; and behavior of broiler chickens. Poult. Sci. 2009, 88, 29–37. [Google Scholar] [CrossRef]
- Li, X.; Rathgeber, B.; McLean, N.; MacIsaac, J. Providing colored photoperiodic light stimulation during incubation: 2. Effects on early posthatch growth, immune response, and production performance in broiler chickens. Poult. Sci. 2021, 100, 101328. [Google Scholar] [CrossRef]
- Huth, J.C.; Archer, G.S. Effects of LED lighting during incubation on layer and broiler hatchability, chick quality.; stress susceptibility and post-hatch growth. Poult. Sci. 2015, 94, 3052–3058. [Google Scholar] [CrossRef]
- Wu, Y.; Huang, J.; Quan, S.; Yang, Y. Light regimen on health and growth of broilers: An update review. Poult. Sci. 2022, 101, 101545. [Google Scholar] [CrossRef]
- Tong, Q.; McGonnell, I.M.; Demmers, T.G.M.; Roulston, N.; Bergoug, H.; Romanini, C.E.; Verhelst, R.; Guinebretière, M.; Eterradossi, N.; Berckmans, D.; et al. Effect of a photoperiodic green light programme during incubation on embryo development and hatch process. Animal 2018, 12, 765–773. [Google Scholar] [CrossRef]
- Dishon, L.; Avital-Cohen, N.; Zaguri, S.; Bartman, J.; Heiblum, R.; Druyan, S.; Porter, T.E.; Gumulka, M.; Rozenboim, I. In ovo green light photostimulation during the late incubation stage affects somatotropic axis activity. Poult. Sci. 2021, 100, 467–473. [Google Scholar] [CrossRef]
- Wang, P.; Sun, Y.; Li, Y.; Fan, J.; Zong, Y.; Isa, A.M.; Shi, L.; Wang, Y.; Ni, A.; Ge, P.; et al. Monochromatic green light stimulation during incubation shortened the hatching time via pineal function in White Leghorn eggs. J. Anim. Sci. Biotechnol. 2021, 12, 17. [Google Scholar] [CrossRef] [PubMed]
- Rozenboim, I.; Piestun, Y.; Mobarkey, N.; Barak, M.; Hoyzman, A.; Halevy, O. Monochromatic light stimuli during embryogenesis enhance embryo development and posthatch growth. Poult. Sci. 2004, 83, 1413–1419. [Google Scholar] [CrossRef] [PubMed]
- Halevy, O.; Piestun, Y.; Rozenboim, I.; Yablonka-Reuveni, Z. In ovo exposure to monochromatic green light promotes skeletal muscle cell proliferation and affects myofiber growth in posthatch chicks. Am. J. Physiol. Regul. Integr. Comp. Physiol. 2006, 290, R1062–R1070. [Google Scholar] [CrossRef]
- Zhang, L.; Zhang, H.J.; Qiao, X.; Yue, H.Y.; Wu, S.G.; Yao, J.H.; Qi, G.H. Effect of monochromatic light stimuli during embryogenesis on muscular growth, chemical composition, and meat quality of breast muscle in male broilers. Poult. Sci. 2012, 91, 1026–1031. [Google Scholar] [CrossRef] [PubMed]
- Rozenboim, I.; El Halawani, M.E.; Kashash, Y.; Piestun, Y.; Halevy, O. The effect of monochromatic photostimulation on growth and development of broiler birds. Gen. Comp. Endocrinol. 2013, 190, 214–219. [Google Scholar] [CrossRef]
- Dishon, L.; Avital-Cohen, N.; Malamud, D.; Heiblum, R.; Druyan, S.; Porter, T.E.; Gumulka, M.; Rozenboim, I. In-ovo monochromatic green light photostimulation enhances embryonic somatotropic axis activity. Poult. Sci. 2017, 96, 1884–1890. [Google Scholar] [CrossRef]
- Dishon, L.; Avital-Cohen, N.; Zaguri, S.; Bartman, J.; Heiblum, R.; Druyan, S.; Porter, T.E.; Gumulka, M.; Rozenboim, I. In-ovo green light photostimulation during different embryonic stages affect somatotropic axis. Poult. Sci. 2018, 97, 1998–2004. [Google Scholar] [CrossRef]
- Dishon, L.; Avital-Cohen, N.; Zaguri, S.; Bartman, J.; Heiblum, R.; Druyan, S.; Porter, T.E.; Gumulka, M.; Rozenboim, I. The effect of selected in ovo green light photostimulation periods on post-hatch broiler growth and somatotropic axis activity. Poult. Sci. 2021, 100, 101229. [Google Scholar] [CrossRef]
- Guo, B.B.; Dai, Z.C.; Ren, Y.H.; Zhu, H.X.; Shao, X.B.; Sun, A.D.; Shi, Z.D. Improvement of goose embryonic and muscular developments by wider angle egg turning during incubation and the regulatory mechanisms. Poult. Sci. 2021, 100, 101477. [Google Scholar] [CrossRef]
- Guo, B.; Yan, L.; Lei, M.; Dai, Z.; Shi, Z. Wider Angle Egg Turning during Incubation Enhances Yolk Utilization and Promotes Goose Embryo Development. Animals 2021, 11, 2485. [Google Scholar] [CrossRef]
- Zhu, H.; Shao, X.; Chen, Z.; Wei, C.; Lei, M.; Ying, S.; Yu, J.N.; Shi, Z.D. Induction of out-of-season egg laying by artificial photoperiod in Yangzhou geese and the associated endocrine and molecular regulation mechanisms. Anim. Reprod. Sci. 2017, 180, 127–136. [Google Scholar] [CrossRef] [PubMed]
- Liu, G.J.; Chen, Z.F.; Zhao, X.H.; Li, M.Y.; Guo, Z.H. Meta-analysis, Supplementary artificial light and goose reproduction. Anim. Reprod. Sci. 2020, 214, 106278. [Google Scholar] [CrossRef]
- Chang, S.C.; Zhuang, Z.X.; Lin, M.J.; Cheng, C.Y.; Lin, T.Y.; Jea, Y.S.; Huang, S.Y. Effects of monochromatic light sources on sex hormone levels in serum and on semen quality of ganders. Anim. Reprod. Sci. 2016, 167, 96–102. [Google Scholar] [CrossRef] [PubMed]
- Zaefarian, F.; Abdollahi, M.R.; Cowieson, A.; Ravindran, V. Avian liver, the forgotten organ. Animals 2019, 9, 63. [Google Scholar] [CrossRef] [PubMed]
- Noble, R.C.; Cocchi, M. Lipid metabolism and the neonatal chicken. Prog. Lipid Res. 1990, 29, 107–140. [Google Scholar] [CrossRef]
- Hu, Q.; Agarwal, U.; Bequette, B.J. Gluconeogenesis: Non-essential amino acid synthesis and substrate partitioning in chicken embryos during later development. Poult. Sci. 2017, 96, 414–424. [Google Scholar] [CrossRef]
- Zhang, X.; Wu, Q.; Zheng, W.; Liu, C.; Huang, L.; Zuo, X.; Xiao, W.; Han, X.; Ye, H.; Wang, W.; et al. Exogenous Linoleic Acid Intervention Alters Hepatic Glucose Metabolism in an Avian Embryo Model. Front. Physiol. 2022, 13, 844148. [Google Scholar] [CrossRef]
- Riekeberg, E.; Powers, R. New frontiers in metabolomics, from measurement to insight. F1000Research 2017, 6, 1148. [Google Scholar] [CrossRef] [PubMed]
- Tona, K.; Voemesse, K.; N’nanlé, O.; Oke, O.E.; Kouame, Y.A.E.; Bilalissi, A.; Meteyake, H.; Oso, O.M. Chicken Incubation Conditions: Role in Embryo Development, Physiology and Adaptation to the Post-Hatch Environment. Front. Physiol. 2022, 13, 895854. [Google Scholar] [CrossRef]
- Wang, Y.H.; Lin, J.; Wang, J.; Wu, S.G.; Qiu, K.; Zhang, H.J.; Qi, G.H. The Role of Incubation Conditions on the Regulation of Muscle Development and Meat Quality in Poultry. Front. Physiol. 2022, 13, 883134. [Google Scholar] [CrossRef]
- Careghi, C.; Tona, K.; Onagbesan, O.; Buyse, J.; Decuypere, E.; Bruggeman, V. The effects of the spread of hatch and interaction with delayed feed access after hatch on broiler performance until seven days of age. Poult. Sci. 2005, 84, 1314–1320. [Google Scholar] [CrossRef] [PubMed]
- Wang, Y.; Li, Y.; Willems, E.; Willemsen, H.; Franssens, L.; Koppenol, A.; Guo, X.; Tona, K.; Decuypere, E.; Buyse, J.; et al. Spread of hatch and delayed feed access affect post hatch performance of female broiler chicks up to day 5. Animal 2014, 8, 610–617. [Google Scholar] [CrossRef] [PubMed]
- Hulet, R.; Gladys, G.; Hill, D.; Meijerhof, R.; El-Shiekh, T. Influence of egg shell embryonic incubation temperature and broiler breeder flock age on posthatch growth performance and carcass characteristics. Poult. Sci. 2007, 86, 408–412. [Google Scholar] [CrossRef] [PubMed]
- Wang, P.; Sun, Y.; Fan, J.; Zong, Y.; Li, Y.; Shi, L.; Isa, A.M.; Wang, Y.; Ni, A.; Ge, P.; et al. Effects of monochromatic green light stimulation during embryogenesis on hatching and posthatch performance of four strains of layer breeder. Poult. Sci. 2020, 99, 5501–5508. [Google Scholar] [CrossRef]
- Archer, G.S. Exposing broiler eggs to green, red and white light during incubation. Animal 2017, 11, 1203–1209. [Google Scholar] [CrossRef]
- Løtvedt, P.; Jensen, P. Effects of hatching time on behavior and weight development of chickens. PLoS ONE 2014, 9, e103040. [Google Scholar] [CrossRef]
- Yu, M.; Wang, H.; Xu, Y.; Yu, D.; Li, D.; Liu, X.; Du, W. Insulin-like growth factor-1 (IGF-1) promotes myoblast proliferation and skeletal muscle growth of embryonic chickens via the PI3K/Akt signalling pathway. Cell Biol. Int. 2015, 39, 910–922. [Google Scholar] [CrossRef]
- Halevy, O.; Yahav, S.; Rozenboim, I. Enhancement of meat production by environmental manipulations in embryo and young broilers. World’s Poult. Sci. J. 2006, 62, 485–497. [Google Scholar]
- Liu, W.; Wang, Z.; Chen, Y. Effects of monochromatic light on developmental changes in satellite cell population of pectoral muscle in broilers during early posthatch period. Anat. Rec. 2010, 293, 1315–1324. [Google Scholar] [CrossRef]
- McMurtry, J.P.; Francis, G.L.; Upton, Z. Insulin-like growth factors in poultry. Domest. Anim. Endocrinol. 1997, 14, 199–229. [Google Scholar] [CrossRef]
- Lu, J.W.; Mcmurtry, J.P.; Coon, C.N. Developmental changes of plasma insulin, glucagon, insulin-like growth factors, thyroid hormones, and glucose concentrations in chick embryos and hatched chicks. Poult. Sci. 2007, 86, 673–683. [Google Scholar] [CrossRef] [PubMed]
- Zhang, L.; Zhang, H.J.; Wang, J.; Wu, S.G.; Qiao, X.; Yue, H.Y.; Yao, J.H.; Qi, G.H. Stimulation with monochromatic green light during incubation alters satellite cell mitotic activity and gene expression in relation to embryonic and posthatch muscle growth of broiler chickens. Animal 2014, 8, 86–93. [Google Scholar] [CrossRef] [PubMed]
- Weintraub, H. The MyoD family and myogenesis, redundancy, networks, and thresholds. Cell 1993, 75, 1241–1244. [Google Scholar] [CrossRef]
- Buckingham, M. Skeletal muscle progenitor cells and the role of Pax genes. C. R. Biol. 2007, 330, 530–533. [Google Scholar] [CrossRef]
- Seale, P.; Sabourin, L.A.; Girgis-Gabardo, A.; Mansouri, A.; Gruss, P.; Rudnicki, M.A. Pax7 is required for the specification of myogenic satellite cells. Cell 2000, 102, 777–7786. [Google Scholar] [CrossRef]
- Amthor, H.; Huang, R.; McKinnell, I.; Christ, B.; Kambadur, R.; Sharma, M.; Patel, K. The regulation and action of myostatin as a negative regulator of muscle development during avian embryogenesis. Dev. Biol. 2002, 251, 241–257. [Google Scholar] [CrossRef]
- Langley, B.; Thomas, M.; Bishop, A.; Sharma, M.; Gilmour, S.; Kambadur, R. Myostatin inhibits myoblast differentiation by down-regulating MyoD expression. J. Biol. Chem. 2002, 277, 49831–49840. [Google Scholar] [CrossRef]
- Liu, H.H.; Wang, J.W.; Chen, X.; Zhang, R.P.; Yu, H.Y.; Jin, H.B.; Li, L.; Han, C.C. In ovo administration of rhIGF-1 to duck eggs affects the expression of myogenic transcription factors and muscle mass during late embryo development. J. Appl. Physiol. 2011, 111, 1789–1797. [Google Scholar] [CrossRef]
- Halevy, O.; Piestun, Y.; Allouh, M.Z.; Rosser, B.W.; Rinkevich, Y.; Reshef, R.; Rozenboim, I.; Wleklinski-Lee, M.; Yablonka-Reuveni, Z. Pattern of Pax7 expression during myogenesis in the posthatch chicken establishes a model for satellite cell differentiation and renewal. Dev. Dyn. 2004, 231, 489–502. [Google Scholar] [CrossRef]
- De Oliveira, J.E.; Uni, Z.; Ferket, P.R. Important metabolic pathways in poultry embryos prior to hatch. World’s Poult. Sci. J. 2008, 64, 488–499. [Google Scholar] [CrossRef]
- Lomelino, C.L.; Andring, J.T.; McKenna, R.; Kilberg, M.S. Asparagine synthetase, Function.; structure.; and role in disease. J. Biol. Chem. 2017, 292, 19952–19958. [Google Scholar] [CrossRef] [PubMed]
- Yang, Y.S.; Frey, P.A. Dihydrolipoyl transacetylase of Escherichia coli. Formation of 8-S-acetyldihydrolipoamide. Biochemistry 1986, 25, 8173–8178. [Google Scholar] [CrossRef] [PubMed]
- Wan, X.P.; Xie, P.; Bu, Z.; Zou, X.T. Changes in hepatic glucose and lipid metabolism-related parameters in domestic pigeon (Columba livia) during incubation and chick rearing. J. Anim. Physiol. Anim. Nutr. 2018, 102, e558–e568. [Google Scholar] [CrossRef] [PubMed]
- Bar-Even, A.; Flamholz, A.; Noor, E.; Milo, R. Rethinking glycolysis, on the biochemical logic of metabolic pathways. Nat. Chem. Biol. 2012, 8, 509–517. [Google Scholar] [CrossRef] [PubMed]
- Christensen, V.L.; Grimes, J.L.; Donaldson, W.E.; Lerner, S. Correlation of body weight with hatchling blood glucose concentration and its relationship to embryonic survival. Poult. Sci. 2000, 79, 1817–1822. [Google Scholar] [CrossRef]
- Ohlsson, C.; Mohan, S.; Sjögren, K.; Tivesten, A.; Isgaard, J.; Isaksson, O.; Jansson, J.O.; Svensson, J. The role of liver-derived insulin-like growth factor-I. Endocr. Rev. 2009, 30, 494–535. [Google Scholar] [CrossRef]
- Livak, K.J.; Schmittgen, T.D. Analysis of relative gene expression data using real-time quantitative PCR and the 2−ΔΔCT Method. Methods 2001, 25, 402–408. [Google Scholar] [CrossRef]
- Chen, R.; Guo, R.H.; Lei, M.M.; Zhu, H.X.; Yan, L.Y.; Shi, Z.D. Research Note, Development of a sandwich ELISA for determining plasma growth hormone concentrations in goose. Poult. Sci. 2022, 101, 101631. [Google Scholar] [CrossRef]










| Genes | Accession Number | Primer Sequence (5′–3′) | Fragment Size (bp) |
|---|---|---|---|
| β-Actin | XM_048058703.1 | TGACGCAGATCATGTTTGAGA GCAGAGCGTAGCCCTCATAG | 159 |
| GAPDH | XM_013199522.2 | GCTGATGCTCCCATGTTCGTGAT GTGGTGCAAGAGGCATTGCTGAC | 86 |
| TNNC1 | XM_013191946.2 | GGAGCTGCAGGAGATGATTGA CGAGGTCGATGTAGCCATCAG | 179 |
| IGFBP4 | XM_048053219.1 | AGCATCCATGACCGCAAATG CTGTTGCGCATCTTGTTGCC | 74 |
| ACTC1 | XM_048058696.1 | CCAGGGTGTTATGGTTGGCA | 218 |
| TAGGGTTCAAGGGGGCTTCT | |||
| SERPINB5 | XM_013187398.2 | ACTCACCCCCGAGACACTAT | 120 |
| TCCAGAAGTGGCTTCAGGTC | |||
| TTN | XM_048061293.1 | CAAAGCACCTCCACGAATGC CTGTCGTGCCATTTGAGCTT | 88 |
| MYO7B | XM_013188025.2 | GAGGGACGCATTTGTGAAGG GGTGCACGAAGAACTGCTGA | 221 |
| SERPINA1 | XM_013177486.2 | GTCCAGCTGAGTATGGGCAA GTCAACAAATTTGCCATGGGT | 186 |
| INS | XM_013191620.2 | GGCTCTCTACCTGGTGTGTG TCCTCATGTTGGAACGGCAG | 129 |
| MYH7B | XM_048080687.1 | AGCCCCGTCCGGATAAAAAG | 164 |
| GGCCAGAAGCTTGTTTTGGG | |||
| SCD5 | XM_013190576.2 | TGTGCTTTGTGATCCCCACC AGGAAGTAGGCGTTCCACAG | 70 |
| FGF10 | XM_013181803.2 | TGTCTTCTGTGCCTGTCACC ATGCTGAAGGGGCAGTTCTC | 262 |
| GNA14 | XM_013195956.2 | GGAGGGAGTACCAGCTCTCA TGGCACAAAGGAGGGCATAG | 80 |
| MyoG | XM_048070946.1 | CGCCGCCTGAAGAAGGTGAA CCTGCTGGTTGAGGGTGCTGA | 154 |
| MyoD | XM_013177726.2 | CATCCGCTACATCGAGAGCC ACTCCATCATGCCATCGGAG | 134 |
| MYF5 | XM_048078887.1 | TGCAAAGCCTGCAAGAGAAAG GTCTCAAACGCCTGGTTCAC | 101 |
| MRF4 | XM_048078889.1 | GGTTGTTCCTCGGGGTGTTTTC CTCCTTCTCCCCGTCCAAGTAG | 127 |
| Pax3 | XM_048063046.1 | TTCACCTCAGGTAATGGGACTCTTG TGTAGGCAGGCTGTGTAAACTCTTCA | 169 |
| Pax7 | XM_048048726.1 | CCTGGGCGACAAAGGTAA GCTCAGCGGTGAAAGTGG | 110 |
| MSTN | XM_013178647.2 | GGCTCTTGATGACGGTAG CTTGTTCCAGACGCAGTT | 143 |
Disclaimer/Publisher’s Note: The statements, opinions and data contained in all publications are solely those of the individual author(s) and contributor(s) and not of MDPI and/or the editor(s). MDPI and/or the editor(s) disclaim responsibility for any injury to people or property resulting from any ideas, methods, instructions or products referred to in the content. |
© 2022 by the authors. Licensee MDPI, Basel, Switzerland. This article is an open access article distributed under the terms and conditions of the Creative Commons Attribution (CC BY) license (https://creativecommons.org/licenses/by/4.0/).
Share and Cite
Chen, Z.; Qu, X.; Feng, C.; Guo, B.; Zhu, H.; Yan, L. Monochromatic Green Light Stimulation during Incubation Alters Hepatic Glucose Metabolism That Improves Embryonic Development in Yangzhou Goose Eggs. Int. J. Mol. Sci. 2023, 24, 405. https://doi.org/10.3390/ijms24010405
Chen Z, Qu X, Feng C, Guo B, Zhu H, Yan L. Monochromatic Green Light Stimulation during Incubation Alters Hepatic Glucose Metabolism That Improves Embryonic Development in Yangzhou Goose Eggs. International Journal of Molecular Sciences. 2023; 24(1):405. https://doi.org/10.3390/ijms24010405
Chicago/Turabian StyleChen, Zhe, Xiaolu Qu, Chungang Feng, Binbin Guo, Huanxi Zhu, and Leyan Yan. 2023. "Monochromatic Green Light Stimulation during Incubation Alters Hepatic Glucose Metabolism That Improves Embryonic Development in Yangzhou Goose Eggs" International Journal of Molecular Sciences 24, no. 1: 405. https://doi.org/10.3390/ijms24010405
APA StyleChen, Z., Qu, X., Feng, C., Guo, B., Zhu, H., & Yan, L. (2023). Monochromatic Green Light Stimulation during Incubation Alters Hepatic Glucose Metabolism That Improves Embryonic Development in Yangzhou Goose Eggs. International Journal of Molecular Sciences, 24(1), 405. https://doi.org/10.3390/ijms24010405

