Abstract
Melilotus albus is a high-quality forage, due to its high protein content, and aboveground biomass and salt tolerance. Rab (Ras-related protein in the brain) proteins are the largest GTPase family which play a key role in intracellular membrane transport, and many Rab genes have been identified in eukaryotes. The growth and distribution of M. albus are severely hampered by soil salinization. However, little is known about candidate genes for salt tolerance in M. albus. In this study, 27 Rab family genes were identified for the first time from M. albus, and divided into eight groups (Groups A-H). The number of introns in MaRabs ranged from one to seven, with most genes containing one intron. In addition, most MaRab proteins showed similarities in motif composition. Phylogenetic analysis and structural-domain comparison indicated that Rab family genes were highly conserved in M. albus. Members of the MaRab gene family were distributed across all eight chromosomes, with the largest distribution on chromosome 1. Prediction of the protein interaction network showed that 24 Rab proteins exhibited protein–protein interactions. Analysis of the promoter cis-acting elements showed that MaRab-gene family members are extensively involved in abiotic stress responses. RNA-seq data analysis of the MaRab-gene-expression patterns suggested that the Rab gene family possesses differentially expressed members in five organs and under salt stress, drought stress, and ABA (Abscisic Acid) treatment. Differentially expressed genes under drought stress, salt stress and ABA stress were validated by quantitative real-time PCR. Furthermore, heterologous expression in yeast was used to characterize the functions of MaRab1 and MaRab17, which were upregulated in reaction to salt stress. In summary, this study provided valuable information for further research into the molecular mechanism of the response of M. albus to saline stress, as well as the possibility of developing cultivars with high salt-resistance characteristics.
1. Introduction
The agriculture and animal-product industry plays a very significant role in the world, and is increasingly developing as a modern area of economic activity [1]. However, forage plants often suffer from abiotic stress as a primary challenge. Soil salinization is a major problem in global agricultural production [2]. Usually, abnormal climate conditions, such as extreme drought or excessive application of chemical fertilizers, allow a high accumulation of salts on the soil surface, interfering with the ability of plant roots to function properly in nutrient uptake and thus undermining the ability of plants to accumulate or even maintain their current biomass, ultimately causing imbalanced agroecosystems [3]. There is a direct link between salinity stress and dysregulation of the plant cell-cycle, and it leads to a low proliferation rate of cells [4]. Salt stress is a fatal challenge for forage-plant production, and reduces profit in global agriculture year after year. In response to saline stress, plants could develop several strategies to survive and maintain biomass; for example, by regulating the expression of genes that control levels of cytoplasmic salt-ion concentration [5].
M. albus is an annual or biennial herb of the Meadowsweet genus (Melilotus) in the family Fabaceae [6]. It can be used as green fertilizer and as forage. M. albus has a well-developed root system that penetrates deep into the soil and grows well in clay soil, sandy soil, and other infertile soil [7]. M. albus is widely distributed, and has strong stress-resistance [8,9,10]. M. albus has strong vitality and adaptability, with excellent characteristics, such as drought tolerance, cold tolerance, infertile-soil tolerance, and salinity tolerance [11,12]. As long as the salt content does not exceed 0.30%, M. albus can grow and develop very well [13].
Rab proteins, as a part of the Ras superfamily of small GTPases, have essential attribute characteristics similar to those of small GTPases in other subfamilies [14]. The Rab protein is a small GTP-binding protein composed of approximately 200 amino acids [15]. Rab proteins are present in all eukaryotes. Sequence analyses of Rab genes in different species have indicated that the Rab protein was highly conserved in eukaryotic evolution, although it shows quantitative diversity and functional differentiation among different organisms [16]. Rab proteins are very conserved throughout species, characterized by a conserved G-domain and highly varied N- and C-terminal sections [17]. Rab proteins interact with upstream regulators and specific downstream-effectors, and are coupled with GTP binding and hydrolysis processes acting at different stages of vesicle transport [18].
The plant endomembrane system does not only participate in the regulation of cell walls, plasma membranes, and vesicle biosynthesis, but also plays a crucial role in multiple stress responses [19]. McRab5b, of the Rab5 family in Mesembryanthemum crystallinum, has been induced in response to 400 mmol/L NaCl treatment [20]. Rice OsRab7, Arabidopsis AtRab7, wolfsbane PgRab7, and salt plant (Aeluropus logophiles) AlRab7 have been induced to be expressed in reaction to cold, salt, drought, and ABA (Abscisic Acid) treatments [21,22,23,24]. Thus, the induced expression of Rab7 in different stress-environments indicates that this gene is involved in adaptation to stresses. When the four major Arabidopsis RabA1 members were knocked out together, these RabA1B-dominant inactivating mutants exhibited a hypersensitive response to salt [25]. Furthermore, experimental results show that RabA1 proteins are closely related to salt-stress responses of plants, by mediating the transport of substances between the plasma membrane and the trans-Golgi. [26]. Overexpression of the AtRab7 gene in Arabidopsis increased plant tolerance to salt stress, and the buildup of reactive oxygen species was minimized under salt stress. Transgenic plants with Arabidopsis AtRab7 overexpression exhibit higher aboveground sodium levels and Na+ accumulation in their vesicles, thereby maintaining low cytoplasmic toxicity and increasing plant tolerance to salinity stress [22]. Moreover, overexpression of the constitutive activation-mutant PtRabE1b(Q74L) confers salt tolerance in poplar [27].
In this study, we analyzed the evolutionary relationships, structural features, and expression patterns of MaRab, using bioinformatics and transcriptomic data concerning Rab proteins in M. albus. The functions of the MaRab1 and MaRab17 genes in the development and stress response of M. albus were verified using the validation of heterologous expression in yeast.
2. Results
2.1. Identification and Sequence Analysis of Rab Genes in M. albus
We initially obtained 29 candidate MaRab genes. After filtering, in total, 27 MaRab family members were discovered in the M. albus genome (Figure S1). MaRab genes coded for proteins with molecular weights of 202 aa (22.43 kDa) to 235 aa (25.87 kDa) (Table S1). Their hydrophilicity ranged from −0.441 to −0.145, while isoelectric points (pIs) of MaRab proteins ranged from 4.85 to 6.84. Twenty-two MaRab proteins (81%) were most likely found in the cytoplasm, according to the anticipated subcellular localizations based on the presence of a signaling domain in the amino acid sequence of the MaRab proteins, while 2, 2 and 1 Rab proteins were most likely found in the chloroplast, extracellular space, and Golgi apparatus, respectively.
The predicted chromosome localization of MaRab genes was assigned differentially to the eight chromosomes. Seven MaRab genes were mapped to Chr (Chromosome) 1 (Figure 1), and MaRab27 was the only one that was mapped to Chr 7. The 27 MaRab proteins associated with the genes were given names according to the predicted positions of all proteins on Chr 1–8 (from top to bottom).
Figure 1.
The chromosomal location of the MaRab genes.
The phylogenetic tree indicated that all Rab gene members were classified into eight phylogenetic groups. The 27 Rabs from M. albus were unevenly clustered into eight groups. There were twelve, four, two, two, two, two, two and one members in Groups A, G, B, C, D, F, H and E, respectively.
To study the evolution of the MaRab gene family, we constructed a phylogenetic tree with the Rab proteins of M. albus, M. truncatula, O. sativa, A. thaliana, G. max, C. arietinum and L. corniculatus. All Rab proteins were divided into eight groups, A-H (Figure 2). The genetic evolutionary-distances between these genes are listed in Table S2. Evolutionary analysis of Rab genes from seven plant species revealed that Arabidopsis was the species with the highest number of members in group A (25), followed by O. sativa and G. max (14 members each), while M. albus, C. arietinum and L. corniculatus had 12 members and M. truncatula was the species with the fewest members in group A (10). Seven species had a similar number of Rab members in Group B, C, D, E and F. In contrast, A. thaliana possessed a higher number of Rab members in Group G and Group H than was the case with the other six species. This result seems to suggest that the numbers of members in Group A, Group G and Group H shrunk to a greater extent for Arabidopsis than for the other six species.
Figure 2.
Phylogenetic analysis of Rab genes among M. albus, A. thaliana, M. truncatula, O. sativa, G. max, C. arietinum and L. corniculatus. The phylogenetic tree was constructed using the MEGA7 program with 1000 bootstrap replicates. The clusters of different colors in the figure represent different groups. These members were clustered into 8 groups (A–H). The number on the branch indicates the degree of reliability of this branch.
2.2. MaRab-Protein-Sequences Analysis
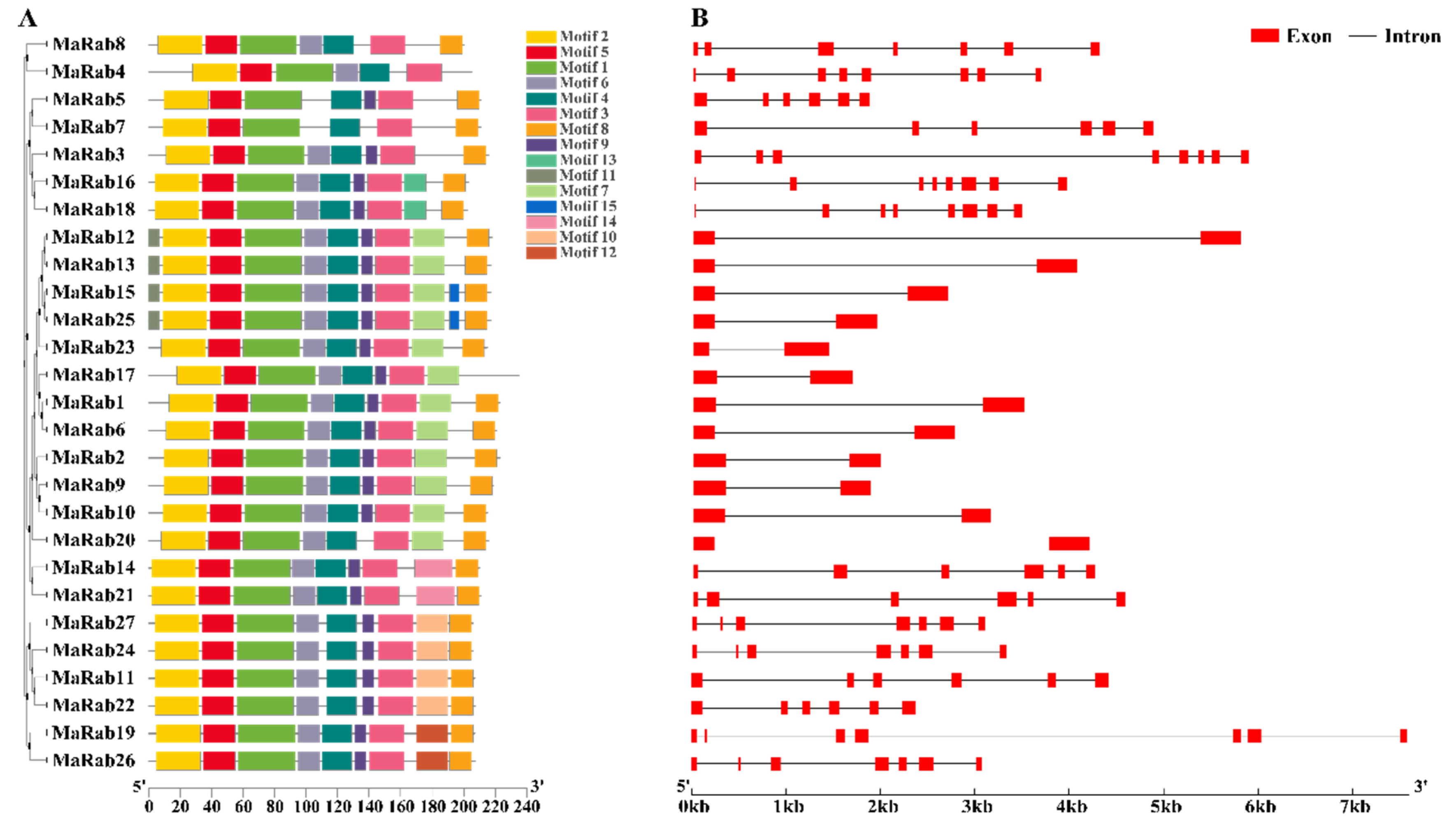
Potential motifs were predicted, to better understand the structural properties of MaRab, and 15 different motifs were found (Figure 3A). The complete PSPG-box motif was present in motif 1, which was shared by all members. Motif 15 was only found in Group A, which had only two members; motif 6 was present in 25 members; motif 8 was present in 26 members; and motifs 1, 2, 3, 4, and 5 were noticeable in all members. Phylogenetic research revealed that groups have a similar conserved motif, as shown in Table S3. These particular patterns could, in part, result in distinct functional properties of the Rab genes in M. albus. Additionally, the structure of 27 MaRab gene was examined in terms of intron and exon organization (Figure 3B). According to the research, MaRab genes had two to eight exons, and various numbers of introns (Table S3). The closely related clustering of MaRab genes in the same group showed close resemblance in intron number and exon length, which was analogous to the phylogenetic relationship in Figure 1. With twelve members, Group A of the Rab groups had the most genes with intron deletion, followed by Group G, with four individuals. Twelve of the Rabs in Group A had one intron in total.
Figure 3.
Distribution of conserved motifs and intron–exon structure of MaRab genes in M. albus: (A) Illustration of the conserved structural-domains in MaRab proteins. Different colors represent different kinds of conserved structural-domains. The nonconserved sequences are represented by the black lines. It displays 15 conserved domains and their associated motifs in the Rab protein sequences. (B) MaRab gene exon–intron structures. A black line designates the intron, while red boxes designate the CDS exon. At the bottom, a length scale for genes and proteins is displayed.
To clarify the MaRa- gene transcriptional regulation, the promoter region of 27 MaRabs was analyzed for cis-acting elements (Figure 4). In total, 401 cis-acting elements were found in this analysis, and could be grouped into 24 sets according to their described roles in the bibliography (Table S4). Among all the cis-acting elements of the promoters in MaRab genes, the three sets with the highest numbers of elements were associated with MeJA (Methyl Jasmonate)-responsiveness (80, 20%), light responsiveness (55, 13.7%) and anaerobic induction (54, 13.7%). On the other hand, the promoter of the MaRab7 gene contained the largest number of cis-acting elements (34). These findings suggested that MaRab gene members in M. albus play a crucial role in hormone regulation, and may be implicated in multiple stress-responses. Among all groups of the MaRab gene family, the promoters of Group A genes contained the highest number of cis-acting elements, at 172 (42.9%) (Table S5). Promoters of the Group A gene also contained the highest number and percentage of cis-acting elements associated with MeJA responsiveness (36, 45%), anaerobic induction (34, 63%), light responsiveness (16, 29.1%), ABA responsiveness (15, 34.1%), salicylic acid responsiveness (10, 58.8%), and low-temperature responsiveness (10, 43.5%), although Group H contained only one cis-acting element for flavonoid biosynthetic gene-regulation. From the prediction of potential cis-acting elements, we also found that Group H contained a gibberellin-responsiveness cis-acting element. In addition, there were 51 and 48 cis-acting elements of the Group C genes and Group D genes, respectively. In the promoters of Group C genes, there were seven, nine and ten cis-acting elements related to anaerobic induction, light responsiveness and MeJA-responsiveness. In the promoters of Group D genes, there were ten, ten and sixteen cis-acting elements which were associated with ABA responsiveness, light responsiveness and MeJA-responsiveness. In the promoters of Group F genes, there were eleven, eight and six cis-acting elements related to light responsiveness, ABA responsiveness and MeJA-responsiveness. The promoters of Group E genes had the lowest number of cis-acting elements with only six. However, cis-acting elements contained in the promoters of the other groups were not centrally associated with any of the stresses.
Figure 4.
The cis-acting elements (−2000 bp) of 27 MaRab genes in M. albus. Different colored boxes represent different types of cis-acting element types. A scale of promoter length is shown at the bottom. The number on the branch indicates the degree of reliability of this branch.
We also processed the protein 3D-structure prediction for the Rab proteins from M. albus (Figure S2). The comparison revealed that, for the most part, MaRab-gene-family members shared similar 3D structures, and the similarity was even higher among gene family members within the same group. For example, MaRab11, MaRab 22, MaRab 24 and MaRab 27, which belonged to Group G, had very high similarity of 3D structure among the four gene-family members. In addition, we also found a large number of protein interaction cues in the MaRab gene family, by constructing a protein interaction network (Figure S3). As observed, all 24 members of the MaRab family, except MaRab11, MaRab14 and MaRab15, had mutual interactions, with MaRab21 and MaRab23 having the highest number of interactions, 23 pairs of interactions, while 45.8% of the other MaRab gene family members had 13 pairs of interactions, 33.3% had 22 pairs of interactions, and 12.5% had 21 pairs of interactions.
To clarify the sequence characteristics of the MaRab proteins, we performed multiple sequence alignments. We identified the Rab domain with five Rab-specific motifs, I–V, which were identical in at least 80% of the 27 Rab proteins (Figure 5). This finding suggests that the protein sequences of the MaRab-gene family members identified in this study are highly conserved at certain amino acid sites.
Figure 5.
Web logo representing the PSPG-box motif of MaRabs. The five lines (I–V) represent conserved PSPG-box motifs shared by the Rab proteins. The logo is mainly composed of symbol stacks. Each location in the sequence has a stack. The overall stack height indicates the sequence’s conservation at that place, whereas the symbol height inside the stack indicates the relative abundance of each amino acid at that location.
2.3. Evolutionary Analysis of the MaRab Gene Family
To clarify the evolutionary progression of MaRab-gene family members, we performed synteny analysis. There were 13 syntenic pairs in M. albus, one of which was a homologous gene pair, MaRab24/MaRab2 (Table S6). Moreover, 12 syntenic pairs were nonhomologous gene pairs, and MaRab25 participated in two gene pairs (Figure 6). To determine if Darwinian positive selection participated in the divergence of MaRab genes following duplication, the nonsynonymous to synonymous substitution-rate ratios (Ka/Ks) were determined. The Ka/Ks were much less than one, indicating that purifying selection is important in the duplication of MaRab gene pairs (Table S6).
Figure 6.
Synteny analysis of the MaRab genes from M. albus. The red lines indicate gene pairs between different chromosomes, while the blue lines are on the same chromosome. In the figure, the eight M. albus chromosomes are represented by closed circles in green. The numbers and scales on the chromosomes represent the position of the genes on the chromosomes. The ID numbers of the genes are located at the periphery of the chromosomes.
2.4. Expression-Pattern Analysis of MaRab Genes
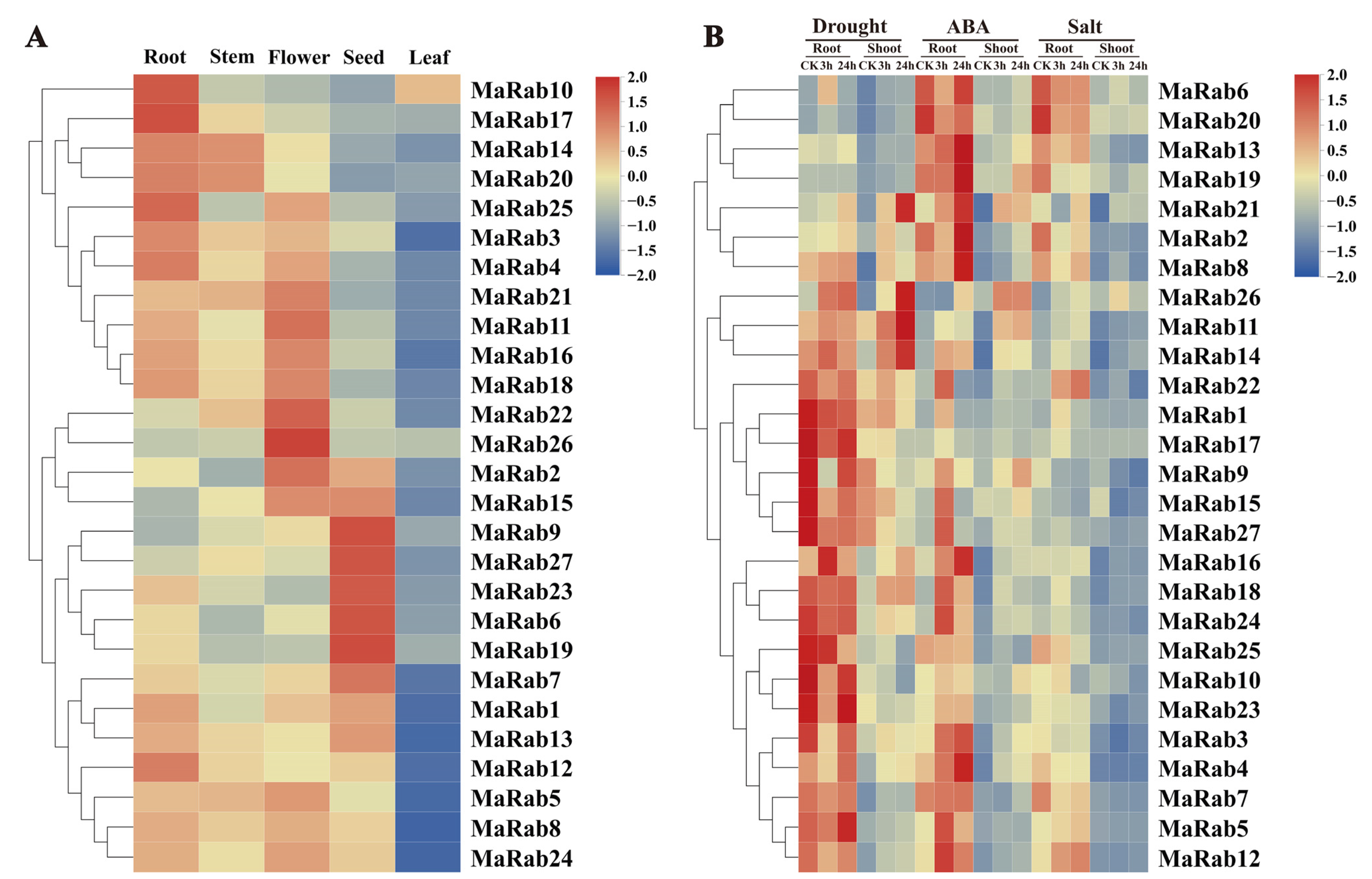
Plant organs typically have varying amounts of gene expression, and diverse functions for various metabolites. RNA-seq data from M. albus showed different expression patterns for Rabs in each of the organs studied (Figure 7A). Except for eight genes, nineteen MaRab genes had expression values (FPKM) above one in at least one of the organs studied. The analysis of differentially expressed genes revealed that some genes were highly expressed in some specific organs, such as six MaRab genes that were preferentially expressed in roots (Figure S4). Each Rab gene displayed a distinct expression-pattern, which was linked to the evolutionary groups.
Figure 7.
Expression pattern of MaRab genes: (A) patterns of MaRab gene expression in root, leaf, flower, stem and seed. Data were extracted from transcriptome datasets and clustered using TBtools. (B) Response of 27 MaRab genes to salt, drought and ABA treatments. Data were extracted from transcriptome datasets and clustered using TBtools. The heatmap depicts the relative levels of MaRab transcripts during salt, drought and ABA stress. Normalized expression values (FPKM) were obtained.
The MaRab gene family was found to respond to salt, drought and ABA stresses, based on the number of all the upregulated, and the expression of MaRab genes was downregulated in roots and shoots when exposed to salt, drought, and ABA treatment. (Figure S5). As observed, a comparison of the number of upregulated DEGs (differential gene expressions) with the number of downregulated DEGs revealed greater upregulated DEGs than downregulated DEGs in both the shoot and root organs. Among those in the shoots, 22% of the upregulated MaRab genes were co-expressed under ABA, salt and drought stresses. Those specifically expressed under ABA, salt and drought stresses accounted for 15%, 22% and 22% of the upregulated MaRab genes, respectively. This finding indicates that MaRa-gene family members are extensively involved in abiotic-stress-response processes in M. albus. The heatmap shows the expression of Rab members matching the previous grouping at diverse time-points under salt, ABA, and drought stresses (Figure 7B).
MaRab11, MaRab13, MaRab17, MaRab22 and MaRab25 were significantly increased after 3 h of 250mM NaCl-irrigation in the shoots, and MaRab1, MaRab5, MaRab6, MaRab12, MaRab19 and MaRab23 were significantly downregulated after 3 h of NaCl treatment in the shoots. In addition, MaRab1, MaRab5, MaRab6, MaRab11, MaRab17 and MaRab22 were significantly increased after 3 h of NaCl treatment in the roots, and MaRab12, MaRab13, MaRab19, MaRab23 and MaRab25 were significantly downregulated after 3 h of NaCl treatment in the roots. These genes are assumed to be associated with salt stress. To explore the expressions of MaRab genes under salt stress, we studied the gene expression in the leaves of JiMa46 under NaCl stress, using qRT-PCR data. The qRT-PCR results showed comparable expression patterns to the RNA-seq data. The change trends in MaRab gene expression at different times were consistent (Figure 8).
Figure 8.
Gene expression of eight MaRabs in shoots and roots under NaCl treatments using qRT−PCR. Different small letters above the columns indicate significant (p ≤ 0.05) differences between various treatments. The control is represented by CK. The red lines represent the expression values (FPKM) from RNAseq data, and the values given are the mean ± standard deviations of three replicates.
2.5. MaRab1 and MaRab17 Improve Salt Tolerance in Yeast
An analysis of qRT-PCR after 250 mM NaCl-treatment for 3 h showed that the expression of MaRab1 in shoot and root increased 3.6 times and 12.1 times, respectively, and the expression of MaRab17 in shoot and root increased 2.4 times and 8.2 times, respectively, compared with CK. We expected that the proteins encoded by these two genes would be critical in the salt stress response of M. albus. The effects of MaRab1 and MaRab17 on yeast growth and stress resistance (NaCl) were investigated in yeast cells using pYES2−MaRab1 and pYES2−MaRab17 constructs. Under normal culture conditions, there was no divergence between the transformed lines and the empty vector lines. Treatments with 5 M NaCl had a significant impact on the development of transformed yeast, and we found that changed yeast cells demonstrated prominent resistance under 5 M NaCl treatments, particularly at 10−4 dilution (Figure 9).
Figure 9.
Analysis of NaCl treatment of MaRab1 and MaRab17 genes in yeast heterologous expression compared to the blank pYES2 line. After 36 h of resuspension under control and 5 M NaCl, consecutive dilutions (100, 10−1, 10−2, 10−3, 10−4, 10−5, 10−6) of yeast were spotted onto SC−Ura solid medium. Sterile water was used as the control.
3. Discussion
Rabs have important roles in expansion, maturation and abiotic-stress responsiveness [28]. They play a significant role in controlling interactions with vesicular traffic, and they are essential for secondary metabolite biosynthesis, collection, and transportation [29]. Even though Rabs have been discovered in some species, the classification and protein characterization of Rab gene members in M. albus has never been published [30,31]. Arabidopsis Rab was the primary species utilized to investigate evolution in an earlier study. Its Rab phylogenetic tree was classified into eight families (A-H) [32]. In our research, we discovered 27 Rab genes. A total of 27, 30, 27 and 28 Rab genes were discovered in M. truncatula, G. max, C. arietinum and L. corniculatus, respectively. According to an evolutionary study, 27 Rabs from M. albus could also be grouped into eight groups. There were a larger number of members in Group A than in the other groups. During plant development, Group A seems to have expanded more than the other groups. In a previous study, A. thaliana contained 25 Rab members of Group A, accounting for 45% of the total number of AtRabs [32]. Group A is the largest group of the Rab family. Thus, we speculated that a similar situation could occur in M. albus. Our research also revealed that Group A was a sizable group, comprising 12 members of the Rab family, and accounting for 44% of the Rab proteins in M. albus. In a previous study, 67 Rab members were identified in poplar [27]. The number of Rab proteins in the five plants identified in this study, including M. albus, was smaller than the numbers in Arabidopsis and Populus. This indicated that the Rab genes did not expand in M. albus.
Intron gain- and loss-events, along with intron locations and phases relative to protein sequences, provide essential insights into evolution [33]. In a previous study, the intron numbers of most Rab genes from the same group in Gossypium were nearly identical, with only several genes representing exceptions [34]. In our study, intron mapping of the 27 MaRabs revealed that the number of introns was significantly different among MaRab genes. A total of 12 (44%) of the Rabs in Group A contained one intron, indicating that the bulk of preserved introns were ancestral elements with stable phases, as deletion and insertion of tiny DNA sequences that produce a phase transition might lead to alterations in gene expression, and thus be deleted by biological evolution [35]. In a previous study, some cis-acting elements that played a crucial role in plant growth and maturation were identified during the promoter analysis of genes. TCP promoters, for example, have been revealed to contain cis-acting elements implicated in hormone response, signal transduction, and light response, as well as growth- and maturation-regulation and metabolism regulation [36]. In our study, the promoter-regions analysis revealed that some of the Rab promoters contained stress-related elements, including cell-cycle regulation, defense, auxin, gibberellin, light, low-temperature, salicylic acid, abscisic acid responsiveness, and MeJA-responsive cis-acting elements. Protein-interaction-network prediction is important for studying gene regulation in response to various stresses, as well as growth and maturation in species [37]. We also performed protein-interaction prediction and found 24 protein interactions between members of the MaRab gene family. This prediction was based on information from curated databases, experimentally determined findings, gene neighborhoods, gene co-occurrence, text mining, coexpression and protein homology. These interaction relationships may facilitate progress in the study of the Rab-gene-family-related regulatory networks.
The patterns of gene expression can also provide information for screening target genes, and can help predict gene function. Recent research discovered considerably distinct expression patterns in every category of the Rab family in cotton, suggesting that cotton Rabs may participate in the plant stress-responsiveness mechanism [34]. In our study, the analysis of Rab expression patterns in various organs revealed that the expression patterns of MaRab were linked with the phylogenetic groupings. Expression levels of many MaRab genes changed in reaction to stress treatment, and these genes were mostly from Group A. In the response to salt stress, MaRab1, MaRab5, MaRab11, MaRab13 and MaRab17 were significantly upregulated, and MaRab19, MaRab23 and MaRab25 were significantly downregulated by salt treatment, in the roots after 3 h. These MaRab genes are most likely linked to salinity stress.
Plants are exposed to numerous stresses throughout their lives, and have expanded their capacity to cope with adverse external conditions [38]. A previous study showed that several Rab family members participated in the reaction to environmental stresses [39]. For example, it has been observed that RabA1 members are essential for resistance to salinity stress when performing salt-stress assays of transgenic plants, and A. thaliana RabA1 quadruple mutants and organs from A. thaliana producing the dominant deletion mutant of RabA1b were sensitive to salt stress with 15 mM NaCl [26]. In this study, we discovered that the altered yeast cells were highly resistant to 5 M NaCl, especially under 10−4 dilution, suggesting that MaRab1 and MaRab17 play a significant role in the salt responsiveness. To further understand the function of Rab genes, we found that Rab11a, a homologue of MaRab1 and MaRab17, primarily participated in cytosolic vesicular transport and endocytosis [40]. The Rab protein is a vital particle regulator inside the cell, regulating vesicle trafficking in a variety of ways to promote the formation as well as maintenance of apical polarity [41,42]. In addition, many plant Rab-gene members have been functionally identified, including interactions with vesicular transport. For example, members of RabA1 regulate traffic around the plasma membrane and the trans-Golgi network [26], indicating that Rab contributes significantly to metabolite transport in reaction to sodium stress [20,43,44]. Therefore, we speculated that MaRab1 and MaRab17 can be involved in the cellular vesicular transport and endocytosis that are part of the regulatory activities of plants in response to salt stress.
4. Materials and Methods
4.1. Materials, Growth Conditions, Treatment, and Sampling
M. albus (line JiMa46) seeds were treated with sulfuric acid for 4 min to break the seed coat and sterilized in 5% NaClO solution for 10 min and then placed in a sterilized solid medium with half Murashige and Skoog (1/2 MS). They were placed in growth chambers with the environment of 16 h light photoperiod, 25 °C temperature, and 30% relative humidity, after 4 days of vernalization at 4 °C. After a 14-day germination period, the seedlings were transplanted to plastic pots (peat soil/vermiculite = 3:1) in a greenhouse for growth with the environment of 16 h light photoperiod and 25 °C temperature. We performed all of the experimental treatments 6 weeks after germination. Plants were irrigated with 250 mmol/L NaCl, to imitate salt stress. Samples were collected in three biological replicates from seedling leaves and roots at three time-intervals (0, 3, and 24 h). All samples were promptly placed in liquid nitrogen and later stored in an ultra-low temperature refrigerator at −80 °C.
4.2. Genome-Wide Identification of Rab Genes in M. albus
The Phytozome 13 database was used to obtain protein sequences of Rab proteins of Arabidopsis and Oryza sativa [45]. In addition, the NCBI database was used to obtain gene sequences and coding sequences (CDSs) [46]. To identify the candidate MaRab members, local BLASTN and BLASTP searches were conducted, using the CDS and protein sequences of Arabidopsis and O. sativa as queries, and an e-value cutoff of 1 × 10−5 was used for homologue recognition. Similarly, the Rabs of Medicago truncatula, Glycine max, Cicer arietinum and Lotus corniculatus were identified. Protein sequences were uploaded to the Pfam website to verify the candidate Rab genes with default parameters [47]. Rab candidate proteins that lack the Rab structural domains were dropped manually. M. albus protein sequences, gene sequences, and coding sequences (CDSs) were obtained from a previous study [48]. Local BLAST searches were carried out, with an e-value cutoff of 1e−5 utilized for Rab-homologous-sequence recognition. In this study, Rabs of Arabidopsis, O. sativa, M. truncatula, G. max, C. arietinum and L. corniculatus were used to construct a phylogenetic tree with MaRabs. The databases and websites mentioned above are listed in Table S7. The evolutionary tree was constructed using MEGA software [49].
4.3. Chromosomal Location, Motif Analysis, Protein 3D-Structure Prediction, Gene Structure and Protein-Interaction Analysis of the Rab Genes in M. albus
Using TBtools and R with default parameters, each of the MaRab genes was marked on the genome of M. albus to indicate its position on the chromosome [48]. MEME was used to upload protein sequences of Rab family members, and was utilized to identify conserved motifs of Rabs with the default parameters [50]. WebLogo was utilized to create Rab sequence logos from the multiple alignment sequences [51]. The protein sequences of MaRab-gene family members were analyzed in this study using five Rab-specific conserved structural-domains discovered in previous Rab protein-related studies [52,53]. On the Swiss-Model website, 3D structures of Rab proteins were predicted [54]. In addition, the GeneStructure Display Server was used to compare CDSs with gene sequences of Rab, to establish and visualize all gene structures [55]. A protein-interaction network was generated by STRING for MaRab genes [56]. The databases and websites mentioned above are listed in Table S7.
4.4. Characteristics of Rab Proteins, Analysis of Promoter Cis-Acting Elements and Synteny Analysis of Rab Genes
The Protsacle tool was utilized to predict the primary structure of Rab proteins [54]. To predict the subcellular localization of Rab proteins, the CELLO website was used [57]. The PlantCARE website and the 2kb sequence of the MaRab promoter were used to recognize the cis-acting elements [58]. BLAST (e-value < 1 × 10−10) was utilized to align genes within families, and the closest matching-gene match was considered as a homozygous pair. TBtools was utilized to calculate nonsynonymous substitution rates (Ka) and synonymous substitution rates (Ks) for the gene pairs [59]. MCScanX in TBtools with the default parameters was utilized to determine syntenic pairs of M. albus genes. Following that, TBtools was used to visualize the syntenic relationships. The databases and websites mentioned above are listed in Table S7.
4.5. Transcriptomic Data Analysis and Quantitative Real-time PCR Analysis
Transcriptome data of MaRab genes in M. albus under ABA, drought and salt stresses and in different organs (roots, leaves, seeds, flowers and stems) were obtained from our previous studies [6,60]. The accession numbers of the transcripts corresponding to the 27 MaRab genes in these transcriptomic datasets are consistent with the gene ID numbers in Table S1. The heatmap of MaRab gene expression in different organs and treatments was obtained from TBtools [59]. Total RNA was extracted from the roots and shoots of salt-treated, ABA-treated, drought-treated and control seedlings, by applying TransZol reagent (TransGen Biotech, Beijing, China). Using a TIANScript II RT Kit, cDNA synthesis and reverse transcription were conducted on 1 μg of the amount of total RNA (Tiangen, Beijing, China). Hieff® qPCR SYBR® Green Master Mix (No Rox) was used to perform qRT-PCR assays on each cDNA template (Yeasen Biotech Co., Ltd., Shanghai, China). The 2−ΔΔCT method was used to determine the calculation of expression levels for the control group [61]. In this experiment, the tubulin gene was utilized as an internal control. The primers listed in Table S8 were used for this experiment. Three technical replicates were utilized for each biological triplicate. The significance analysis of relative expression levels was conducted by using the ANOVA function in IBM SPSS Statistics software (version 20). Multiple tests were performed using the Duncan method through variance analysis of different comparison groups.
4.6. Validation of Heterologous Expression in Yeast
First, we amplified all the coding sequences of MaRab1 and MaRab17 from JiMa46 to generate pYES2−MaRab1 and pYES2−MaRab17 constructs. The recombinant pYES2−MaRab1 and pYES2−MaRab17 plasmids produced using ClonExpress® MultiS One Step Cloning Kit (Vazyme Biotech Co., Ltd., Nanjing) as well as the empty pYES2 plasmid were then transformed into Saccharomyces cerevisiae strain INVSc1, after sequence confirmation. After being grown separately for 36 h at 30 °C, both yeast cultures were collected separately in synthetic complete (SC)−Ura liquid medium containing 2% (m/v) galactose. Next, the yeast collection was incubated with SC−Ura containing 2% galactose and adjusted to A600 = 1 for stress analysis. Subsequently, the cells were resuspended in 5 M NaCl h at 30 °C for 36. At the same time, equal amounts of yeast cells were resuspended in 200 μL of sterile water at 30 °C for 36 h, to serve as a control. The cells were subsequently incubated in serial dilutions (100, 10−1, 10−2, 10−3, 10−4, 10−5, 10−6) and finally spotted on SC-Ura agar plates [62]. Then, the yeast was allowed to grow for 2−3 days at 30 °C on this plate. Yeast solutions treated and diluted to 1:10 were grown on SC−U/2% (w/v) glucose agar plates at 1 cm intervals. After 3 days, pictures were taken to check colony formation and growth.
5. Conclusions
In total, 27 MaRab genes were discovered in M. albus. The phylogenetic, intron–exon and motif analysis revealed discrepancies between MaRab family groups. MaRab members were exposed to purifying selection, as well as several that were functionally redundant. Studies of the MaRab promoter region found that it may be involved in stress, maturation, and hormone responsiveness. The levels of gene expression in various organs were measured, and some MaRab members showed organ-specific expression. Furthermore, we expected that MaRab1 and MaRab17 would be involved in the regulation of salt stress via vesicular transport, based on the validation of heterologous expression in yeast. These findings offer a helpful framework for comprehending the development, biological function, and possible biological function of the MaRab gene family, under salt stress.
Supplementary Materials
The following supporting information can be downloaded at: https://www.mdpi.com/article/10.3390/ijms24010126/s1. Reference [63] is cited in Supplementary Materials.
Author Contributions
Conceptualization, J.Z. and C.Z.; methodology, C.Z.; software, C.Z and Q.Y.; validation, C.Z., S.W. and Z.D.; formal analysis, C.Z.; investigation, C.Z.; resources, C.Z.; data curation, Y.H. and B.A.; writing—original draft preparation, C.Z.; writing—review and editing, F.W.; visualization, J.Z.; supervision, J.Z.; project administration, J.Z.; funding acquisition, J.Z. All authors have read and agreed to the published version of the manuscript.
Funding
This research was funded by the National Natural Science Foundation of China (32061143035, 32271752), the Inner Mongolia Seed Industry Science and Technology Innovation Major Demonstration Project (2022JBGS00400103), the Fundamental Research Funds for the Central Universities (lzujbky-2022-ey17).
Institutional Review Board Statement
Not applicable.
Informed Consent Statement
Not applicable.
Data Availability Statement
The data presented in this study are openly available: M. albus genome data are available from NCBI, with BioProject ID: PRJNA674670. Transcriptome sequences of tissues have been submitted to the NCBI SRA under bioproject PRJNA647665.
Acknowledgments
We thank the College of Pastoral Agriculture Science and Technology of Lanzhou University for their support and contribution to this study.
Conflicts of Interest
The authors declare no conflict of interest.
References
- Pretty, J.; Sutherland, W.J.; Ashby, J.; Auburn, J.; Baulcombe, D.; Bell, M.; Bentley, J.; Bickersteth, S.; Brown, K.; Burke, J. The top 100 questions of importance to the future of global agriculture. Int. J. Agric. Sustain. 2010, 8, 219–236. [Google Scholar] [CrossRef]
- Shahid, S.A.; Zaman, M.; Heng, L. Soil salinity: Historical perspectives and a world overview of the problem. In Guideline for Salinity Assessment, Mitigation and Adaptation Using Nuclear and Related Techniques; Springer: Berlin/Heidelberg, Germany, 2018; pp. 43–53. [Google Scholar] [CrossRef]
- Majeed, A.; Muhammad, Z. Salinity: A major agricultural problem—Causes, impacts on crop productivity and management strategies. In Plant Abiotic Stress Tolerance; Springer: Berlin/Heidelberg, Germany, 2019; pp. 83–99. [Google Scholar] [CrossRef]
- Kamal, K.Y.; Khodaeiaminjan, M.; Yahya, G.; El-Tantawy, A.A.; Abdel El-Moneim, D.; El-Esawi, M.A.; Abd-Elaziz, M.A.A.; Nassrallah, A.A. Modulation of cell cycle progression and chromatin dynamic as tolerance mechanisms to salinity and drought stress in maize. Physiol. Plant 2021, 172, 684–695. [Google Scholar] [CrossRef] [PubMed]
- Zhao, C.; Zhang, H.; Song, C.; Zhu, J.; Shabala, S. Mechanisms of plant responses and adaptation to soil salinity. The Innovation 2020, 1, 100017. [Google Scholar] [CrossRef] [PubMed]
- Zong, X.; Wang, S.; Han, Y.; Zhao, Q.; Xu, P.; Yan, Q.; Wu, F.; Zhang, J. Genome-wide profiling of the potential regulatory network of lncRNA and mRNA in Melilotus albus under salt stress. Environ. Exp. Bot. 2021, 189, 104548. [Google Scholar] [CrossRef]
- Whitmore, J.S. Forage legumes for droughty areas. In Drought Management on Farmland; Springer: Berlin/Heidelberg, Germany, 2000; pp. 275–287. [Google Scholar] [CrossRef]
- Zabala, J.M.; Marinoni, L.; Giavedoni, J.A.; Schrauf, G.E. Breeding strategies in Melilotus albus Desr., a salt-tolerant forage legume. Euphytica 2018, 214, 22. [Google Scholar] [CrossRef]
- Evans, P.M.; Kearney, G.A. Melilotus albus (Medik.) is productive and regenerates well on saline soils of neutral to alkaline reaction in the high rainfall zone of south-western Victoria. Aust. J. Exp. Agric. 2003, 43, 349–355. [Google Scholar] [CrossRef]
- Guerrero-Rodríguez, J.D.; Revell, D.K.; Bellotti, W.D. Mineral composition of lucerne (Medicago sativa) and white melilot (Melilotus albus) is affected by NaCl salinity of the irrigation water. Anim. Feed Sci. Technol. 2011, 170, 97–104. [Google Scholar] [CrossRef]
- Kazarin, V.F.; Kazarina, A.V. Elements cultivation technology optimization of melilotus albus medik the middle volga region. In Biological Systems, Biodiversity, and Stability of Plant Communities; CRC Press: Boca Raton, FL, USA, 2015; p. 333. [Google Scholar] [CrossRef]
- Wang, S.; Duan, Z.; Yan, Q.; Wu, F.; Zhou, P.; Zhang, J. Genome–wide identification of the GRAS family genes in Melilotus albus and expression analysis under various tissues and abiotic stresses. Int. J. Mol. Sci. 2022, 23, 7403. [Google Scholar] [CrossRef]
- Zhang, D.; Vu, T.S.; Huang, J.; Chi, C.; Xing, Y.; Fu, D.; Yuan, Z. Effects of clacium on germination and seedling growth in Melilotus officinalis L. (Fabaceae) under salt stress. Pak. J. Bot. 2019, 51, 1–9. [Google Scholar] [CrossRef]
- Rojas, A.M.; Fuentes, G.; Rausell, A.; Valencia, A. The Ras protein superfamily: Evolutionary tree and role of conserved amino acids. J. Cell Biol. 2012, 196, 189–201. [Google Scholar] [CrossRef]
- Langemeyer, L.; Fröhlich, F.; Ungermann, C. Rab GTPase function in endosome and lysosome biogenesis. Trends Cell Biol. 2018, 28, 957–970. [Google Scholar] [CrossRef] [PubMed]
- Brighouse, A.; Dacks, J.B.; Field, M.C. Rab protein evolution and the history of the eukaryotic endomembrane system. Cell. Mol. Life Sci. 2010, 67, 3449–3465. [Google Scholar] [CrossRef] [PubMed]
- Gabe Lee, M.T.; Mishra, A.; Lambright, D.G. Structural mechanisms for regulation of membrane traffic by rab GTPases. Traffic 2009, 10, 1377–1389. [Google Scholar] [CrossRef] [PubMed]
- Bhuin, T.; Roy, J.K. Rab proteins: The key regulators of intracellular vesicle transport. Exp. Cell. Res. 2014, 328, 1–19. [Google Scholar] [CrossRef]
- Sampaio, M.; Neves, J.; Cardoso, T.; Pissarra, J.; Pereira, S.; Pereira, C. Coping with abiotic stress in plants—An endomembrane trafficking perspective. Plants 2022, 11, 338. [Google Scholar] [CrossRef]
- Bolte, S.; Schiene, K.; Dietz, K. Characterization of a small GTP-binding protein of the rab 5 family in Mesembryanthemum crystallinum with increased level of expression during early salt stress. Plant Mol. Biol. 2000, 42, 923–935. [Google Scholar] [CrossRef]
- Peng, X.; Ding, X.; Chang, T.; Wang, Z.; Liu, R.; Zeng, X.; Cai, Y.; Zhu, Y. Overexpression of a vesicle trafficking gene, OsRab7, enhances salt tolerance in rice. Sci. World J. 2014, 2014, 483526. [Google Scholar] [CrossRef]
- Mazel, A.; Leshem, Y.; Tiwari, B.S.; Levine, A. Induction of salt and osmotic stress tolerance by overexpression of an intracellular vesicle trafficking protein AtRab7 (AtRabG3e). Plant Physiol. 2004, 134, 118–128. [Google Scholar] [CrossRef]
- Tripathy, M.K.; Tiwari, B.S.; Reddy, M.K.; Deswal, R.; Sopory, S.K. Ectopic expression of PgRab7 in rice plants (Oryza sativa L.) results in differential tolerance at the vegetative and seed setting stage during salinity and drought stress. Protoplasma 2017, 254, 109–124. [Google Scholar] [CrossRef]
- Agarwal, P.; Baraiya, B.M.; Joshi, P.S.; Patel, M.; Parida, A.K.; Agarwal, P.K. AlRab7 from Aeluropus lagopoides ameliorates ion toxicity in transgenic tobacco by regulating hormone signaling and reactive oxygen species homeostasis. Physiol. Plant 2021, 173, 1448–1462. [Google Scholar] [CrossRef]
- Tripathy, M.K.; Deswal, R.; Sopory, S.K. Plant RABs: Role in development and in abiotic and biotic stress responses. Curr. Genom. 2021, 22, 26–40. [Google Scholar] [CrossRef]
- Asaoka, R.; Uemura, T.; Ito, J.; Fujimoto, M.; Ito, E.; Ueda, T.; Nakano, A. Arabidopsis RABA1 GTPases are involved in transport between the trans-Golgi network and the plasma membrane, and are required for salinity stress tolerance. Plant J. 2013, 73, 240–249. [Google Scholar] [CrossRef] [PubMed]
- Zhang, J.; Li, Y.; Liu, B.; Wang, L.; Zhang, L.; Hu, J.; Chen, J.; Zheng, H.; Lu, M. Characterization of the populus Rab family genes and the function of PtRabE1b in salt tolerance. BMC Plant Biol. 2018, 18, 124. [Google Scholar] [CrossRef] [PubMed]
- Wang, X.; Xu, M.; Gao, C.; Zeng, Y.; Cui, Y.; Shen, W.; Jiang, L. The roles of endomembrane trafficking in plant abiotic stress responses. J. Integr. Plant Biol. 2020, 62, 55–69. [Google Scholar] [CrossRef] [PubMed]
- Chua, C.E.L.; Tang, B.L. Role of Rab GTPases and their interacting proteins in mediating metabolic signalling and regulation. Cell Mol. Life Sci. 2015, 72, 2289–2304. [Google Scholar] [CrossRef]
- Pfeffer, S.R. Rab GTPases: Specifying and deciphering organelle identity and function. Trends Cell Biol. 2001, 11, 487–491. [Google Scholar] [CrossRef]
- Stenmark, H.; Olkkonen, V.M. The rab gtpase family. Genome Biol. 2001, 2, reviews3007.1. [Google Scholar] [CrossRef]
- Rutherford, S.; Moore, I. The Arabidopsis Rab GTPase family: Another enigma variation. Curr. Opin. Plant Biol. 2002, 5, 518–528. [Google Scholar] [CrossRef]
- Lecharny, A.; Boudet, N.; Gy, I.; Aubourg, S.; Kreis, M. Introns in, introns out in plant gene families: A genomic approach of the dynamics of gene structure. J. Struct. Funct. Genom. 2003, 3, 111–116. [Google Scholar] [CrossRef]
- Li, P.; Guo, W. Genome-wide characterization of the Rab gene family in Gossypium by comparative analysis. Bot. Stud. 2017, 58, 26. [Google Scholar] [CrossRef][Green Version]
- Roy, S.W.; Gilbert, W. Rates of intron loss and gain: Implications for early eukaryotic evolution. Proc. Natl. Acad. Sci. USA 2005, 102, 5773–5778. [Google Scholar] [CrossRef] [PubMed]
- Shang, X.; Han, Z.; Zhang, D.; Wang, Y.; Qin, H.; Zou, Z.; Zhou, L.; Zhu, X.; Fang, W.; Ma, Y. Genome-wide analysis of the TCP gene family and their expression pattern analysis in tea plant (Camellia sinensis). Front Plant Sci. 2022, 13, 840350. [Google Scholar] [CrossRef] [PubMed]
- Reimand, J.; Hui, S.; Jain, S.; Law, B.; Bader, G.D. Domain-mediated protein interaction prediction: From genome to network. FEBS Lett. 2012, 586, 2751–2763. [Google Scholar] [CrossRef] [PubMed]
- Bohnert, H.J.; Nelson, D.E.; Jensen, R.G. Adaptations to environmental stresses. Plant Cell 1995, 7, 1099. [Google Scholar] [CrossRef]
- Karim, S.; Alezzawi, M.; Garcia-Petit, C.; Solymosi, K.; Khan, N.Z.; Lindquist, E.; Dahl, P.; Hohmann, S.; Aronsson, H. A novel chloroplast localized Rab GTPase protein CPRabA5e is involved in stress, development, thylakoid biogenesis and vesicle transport in Arabidopsis. Plant Mol. Biol. 2014, 84, 675–692. [Google Scholar] [CrossRef]
- Kanehisa, M.; Goto, S. KEGG: Kyoto encyclopedia of genes and genomes. Nucleic Acids Res. 2000, 28, 27–30. [Google Scholar] [CrossRef]
- Cole, R.A.; Fowler, J.E. Polarized growth: Maintaining focus on the tip. Curr. Opin. Plant Biol. 2006, 9, 579–588. [Google Scholar] [CrossRef]
- Šamaj, J.; Müller, J.; Beck, M.; Böhm, N.; Menzel, D. Vesicular trafficking, cytoskeleton and signalling in root hairs and pollen tubes. Trends Plant Sci. 2006, 11, 594–600. [Google Scholar] [CrossRef]
- Gao, Y.; Long, R.; Kang, J.; Wang, Z.; Zhang, T.; Sun, H.; Li, X.; Yang, Q. Comparative proteomic analysis reveals that antioxidant system and soluble sugar metabolism contribute to salt tolerance in alfalfa (Medicago sativa L.) leaves. J. Proteome Res. 2018, 18, 191–203. [Google Scholar] [CrossRef]
- Ahmad, R.; Jamil, S.; Shahzad, M.; Zörb, C.; Irshad, U.; Khan, N.; Younas, M.; Khan, S.A. Metabolic profiling to elucidate genetic elements due to salt stress. Clean–Soil Air Water 2017, 45, 1600574. [Google Scholar] [CrossRef]
- Goodstein, D.M.; Shu, S.; Howson, R.; Neupane, R.; Hayes, R.D.; Fazo, J.; Mitros, T.; Dirks, W.; Hellsten, U.; Putnam, N. Phytozome: A comparative platform for green plant genomics. Nucleic Acids Res. 2012, 40, D1178–D1186. [Google Scholar] [CrossRef] [PubMed]
- Pruitt, K.D.; Tatusova, T.; Maglott, D.R. NCBI Reference Sequence (RefSeq): A curated non-redundant sequence database of genomes, transcripts and proteins. Nucleic Acids Res. 2005, 33, D501–D504. [Google Scholar] [CrossRef] [PubMed]
- Mistry, J.; Chuguransky, S.; Williams, L.; Qureshi, M.; Salazar, G.A.; Sonnhammer, E.; Tosatto, S.; Paladin, L.; Raj, S.; Richardson, L.J. Pfam: The protein families database in 2021. Nucleic Acids Res. 2021, 49, D412–D419. [Google Scholar] [CrossRef] [PubMed]
- Wu, F.; Duan, Z.; Xu, P.; Yan, Q.; Meng, M.; Cao, M.; Jones, C.S.; Zong, X.; Zhou, P.; Wang, Y. Genome and systems biology of Melilotus albus provides insights into coumarins biosynthesis. Plant Biotechnol. J. 2022, 20, 592. [Google Scholar] [CrossRef]
- Kumar, S.; Tamura, K.; Nei, M. MEGA: Molecular Evolutionary Genetics Analysis software for microcomputers. Bioinformatics 1994, 10, 189–191. [Google Scholar] [CrossRef] [PubMed]
- Bailey, T.L.; Boden, M.; Buske, F.A.; Frith, M.; Grant, C.E.; Clementi, L.; Ren, J.; Li, W.W.; Noble, W.S. Meme Suite: Tools for motif discovery and searching. Nucleic Acids Res. 2009, 37, W202–W208. [Google Scholar] [CrossRef]
- Crooks, G.E.; Hon, G.; Chandonia, J.; Brenner, S.E. WebLogo: A sequence logo generator. Genome Res. 2004, 14, 1188–1190. [Google Scholar] [CrossRef]
- Dumas, J.J.; Zhu, Z.; Connolly, J.L.; Lambright, D.G. Structural basis of activation and GTP hydrolysis in Rab proteins. Structure 1999, 7, 413-s2. [Google Scholar] [CrossRef]
- Pereira-Leal, J.B.; Seabra, M.C. The mammalian Rab family of small GTPases: Definition of family and subfamily sequence motifs suggests a mechanism for functional specificity in the Ras superfamily. J. Mol. Biol. 2000, 301, 1077–1087. [Google Scholar] [CrossRef]
- Gasteiger, E.; Gattiker, A.; Hoogland, C.; Ivanyi, I.; Appel, R.D.; Bairoch, A. ExPASy: The proteomics server for in-depth protein knowledge and analysis. Nucleic Acids Res. 2003, 31, 3784–3788. [Google Scholar] [CrossRef]
- Hu, B.; Jin, J.; Guo, A.-Y.; Zhang, H.; Luo, J.; Gao, G. GSDS 2.0: An upgraded gene feature visualization server. Bioinformatics 2015, 31, 1296–1297. [Google Scholar] [CrossRef]
- Szklarczyk, D.; Gable, A.L.; Lyon, D.; Junge, A.; Wyder, S.; Huerta-Cepas, J.; Simonovic, M.; Doncheva, N.T.; Morris, J.H.; Bork, P. STRING v11: Protein–protein association networks with increased coverage, supporting functional discovery in genome-wide experimental datasets. Nucleic Acids Res. 2019, 47, D607–D613. [Google Scholar] [CrossRef]
- Chou, K.; Shen, H. Cell-PLoc: A package of Web servers for predicting subcellular localization of proteins in various organisms. Nat. Protoc. 2008, 3, 153–162. [Google Scholar] [CrossRef]
- Lescot, M.; Déhais, P.; Thijs, G.; Marchal, K.; Moreau, Y.; Van de Peer, Y.; Rouzé, P.; Rombauts, S. PlantCARE, a database of plant cis-acting regulatory elements and a portal to tools for in silico analysis of promoter sequences. Nucleic Acids Res. 2002, 30, 325–327. [Google Scholar] [CrossRef]
- Chen, C.; Chen, H.; Zhang, Y.; Thomas, H.R.; Frank, M.H.; He, Y.; Xia, R. TBtools: An integrative toolkit developed for interactive analyses of big biological data. Mol. Plant 2020, 13, 1194–1202. [Google Scholar] [CrossRef]
- Duan, Z.; Yan, Q.; Wu, F.; Wang, Y.; Wang, S.; Zong, X.; Zhou, P.; Zhang, J. Genome-Wide analysis of the UDP-glycosyltransferase family reveals its roles in coumarin biosynthesis and abiotic stress in Melilotus albus. Int. J. Mol. Sci. 2021, 22, 10826. [Google Scholar] [CrossRef]
- Zhang, J.; Wang, Y.; Nan, Z. Relative and absolute quantification-expression analysis of CsSAMDC gene as a case. China Biotech. 2009, 29, 86–91. [Google Scholar]
- Zhang, Z.; Jin, X.; Liu, Z.; Zhang, J.; Liu, W. Genome-wide identification of FAD gene family and functional analysis of MsFAD3. 1 involved in the accumulation of α-linolenic acid in alfalfa. Crop Sci. 2021, 61, 566–579. [Google Scholar] [CrossRef]
- Tamura, K.; Stecher, G.; Kumar, S. MEGA 11: Molecular Evolutionary Genetics Analysis Version 11. Mol. Biol. Evol. 2021, 38, 3022–3027. [Google Scholar] [CrossRef]
Disclaimer/Publisher’s Note: The statements, opinions and data contained in all publications are solely those of the individual author(s) and contributor(s) and not of MDPI and/or the editor(s). MDPI and/or the editor(s) disclaim responsibility for any injury to people or property resulting from any ideas, methods, instructions or products referred to in the content. |
© 2022 by the authors. Licensee MDPI, Basel, Switzerland. This article is an open access article distributed under the terms and conditions of the Creative Commons Attribution (CC BY) license (https://creativecommons.org/licenses/by/4.0/).








