Captopril, a Renin–Angiotensin System Inhibitor, Attenuates Tumour Progression in the Regenerating Liver Following Partial Hepatectomy
Abstract
1. Introduction
2. Results
2.1. Captopril Treatment Reduces CRLM Tumour Burden in the Regenerating Liver
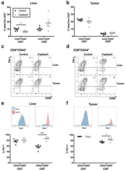
2.2. Captopril Treatment Significantly Increases PD-1 Expression in T Cells
2.3. Captopril Treatment Enhances Populations of TRM-like Cells and Increases PD-1 Expression on CD8+ TRM-Like Cells
2.4. Captopril Treatment Significantly Enhances Populations of TRM-Like DN T Lymphocytes and Increases PD-1 Expression on TRM-Like DN T Cells
2.5. In the Absence of Tumour, Captopril Treatment Enhances Populations of PD-1 Expressing TRM-Like CD8+ and DN T Cells
2.6. Captopril Treatment Modulates Myeloid-Derived Suppressor Cell Populations
3. Discussion
4. Materials and Methods
4.1. Animal Experiments
4.2. In Vivo Model and Cell Line
4.3. Stereometric Tumour Burden Analysis
4.4. Flow Cytometry
4.5. Immunofluorescence
4.6. Statistical Analysis
Supplementary Materials
Author Contributions
Funding
Institutional Review Board Statement
Informed Consent Statement
Data Availability Statement
Acknowledgments
Conflicts of Interest
References
- Oldhafer, K.J.; Donati, M.; Jenner, R.M.; Stang, A.; Stavrou, G.A. ALPPS for Patients with Colorectal Liver Metastases: Effective Liver Hypertrophy, but Early Tumor Recurrence. World J. Surg. 2014, 38, 1504–1509. [Google Scholar] [CrossRef] [PubMed]
- Mao, R.; Zhao, J.-J.; Bi, X.-Y.; Zhang, Y.-F.; Li, Z.-Y.; Zhou, J.-G.; Wu, X.-L.; Xiao, C.; Zhao, H.; Cai, J.-Q. A Postoperative Scoring System for Post-Hepatectomy Early Recurrence of Colorectal Liver Metastases. Oncotarget 2017, 8, 102531–102539. [Google Scholar] [CrossRef][Green Version]
- Riddiough, G.E.; Fifis, T.; Muralidharan, V.; Perini, M.V.; Christophi, C. Searching for the Link; Mechanisms Underlying Liver Regeneration and Recurrence of Colorectal Liver Metastasis Post Partial Hepatectomy. J. Gastroen. Hepatol. 2019, 34, 1276–1286. [Google Scholar] [CrossRef] [PubMed]
- Yagi, S.; Hirata, M.; Miyachi, Y.; Uemoto, S. Liver Regeneration after Hepatectomy and Partial Liver Transplantation. Int. J. Mol. Sci. 2020, 21, 8414. [Google Scholar] [CrossRef] [PubMed]
- Nordlinger, B.; Sorbye, H.; Glimelius, B.; Poston, G.J.; Schlag, P.M.; Rougier, P.; Bechstein, W.O.; Primrose, J.N.; Walpole, E.T.; Finch-Jones, M.; et al. Perioperative FOLFOX4 Chemotherapy and Surgery versus Surgery Alone for Resectable Liver Metastases from Colorectal Cancer (EORTC 40983): Long-Term Results of a Randomised, Controlled, Phase 3 Trial. Lancet Oncol. 2013, 14, 1208–1215. [Google Scholar] [CrossRef]
- Khoo, E.; O’Neill, S.; Brown, E.; Wigmore, S.J.; Harrison, E.M. Systematic Review of Systemic Adjuvant, Neoadjuvant and Perioperative Chemotherapy for Resectable Colorectal-Liver Metastases. Hpb 2016, 18, 485–493. [Google Scholar] [CrossRef] [PubMed]
- Morris, Z.S.; Saha, S.; Magnuson, W.J.; Morris, B.A.; Borkenhagen, J.F.; Ching, A.; Hirose, G.; McMurry, V.; Francis, D.M.; Harari, P.M.; et al. Increased Tumor Response to Neoadjuvant Therapy among Rectal Cancer Patients Taking Angiotensin-converting Enzyme Inhibitors or Angiotensin Receptor Blockers. Cancer 2016, 122, 2487–2495. [Google Scholar] [CrossRef]
- Nakai, Y.; Isayama, H.; Ijichi, H.; Sasaki, T.; Sasahira, N.; Hirano, K.; Kogure, H.; Kawakubo, K.; Yagioka, H.; Yashima, Y.; et al. Inhibition of Renin–Angiotensin System Affects Prognosis of Advanced Pancreatic Cancer Receiving Gemcitabine. Brit. J. Cancer 2010, 103, 1644–1648. [Google Scholar] [CrossRef]
- Pinter, M.; Weinmann, A.; Wörns, M.-A.; Hucke, F.; Bota, S.; Marquardt, J.U.; Duda, D.G.; Jain, R.K.; Galle, P.R.; Trauner, M.; et al. Use of Inhibitors of the Renin–Angiotensin System Is Associated with Longer Survival in Patients with Hepatocellular Carci-noma. United Eur. Gastroent. 2017, 5, 987–996. [Google Scholar] [CrossRef]
- Perini, M.V.; Dmello, R.S.; Nero, T.L.; Chand, A.L. Evaluating the Benefits of Renin-Angiotensin System Inhibitors as Cancer Treatments. Pharmacol. Therapeut. 2020, 211, 107527. [Google Scholar] [CrossRef]
- Volpert, O.V.; Ward, W.F.; Lingen, M.W.; Chesler, L.; Solt, D.B.; Johnson, M.D.; Molteni, A.; Polverini, P.J.; Bouck, N.P. Cap-topril Inhibits Angiogenesis and Slows the Growth of Experimental Tumors in Rats. J. Clin. Investig. 1996, 98, 671–679. [Google Scholar] [CrossRef]
- Riddiough, G.E.; Fifis, T.; Walsh, K.A.; Muralidharan, V.; Christophi, C.; Tran, B.M.; Vincan, E.; Perini, M.V. Captopril, a Renin-Angiotensin System Inhibitor, Attenuates Features of Tumor Invasion and Down-Regulates C-Myc Expression in a Mouse Model of Colorectal Cancer Liver Metastasis. Cancers 2021, 13, 2734. [Google Scholar] [CrossRef] [PubMed]
- Ardila, D.L.V.; Walsh, K.A.; Fifis, T.; Paolini, R.; Kastrappis, G.; Christophi, C.; Perini, M.V. Immunomodulatory Effects of Renin–Angiotensin System Inhibitors on T Lymphocytes in Mice with Colorectal Liver Metastases. J. Immunother. Cancer 2020, 8, e000487. [Google Scholar] [CrossRef] [PubMed]
- Sasson, S.C.; Gordon, C.L.; Christo, S.N.; Klenerman, P.; Mackay, L.K. Local Heroes or Villains: Tissue-Resident Memory T Cells in Human Health and Disease. Cell Mol. Immunol. 2020, 17, 113–122. [Google Scholar] [CrossRef] [PubMed]
- Ganesan, A.-P.; Clarke, J.; Wood, O.; Garrido-Martin, E.M.; Chee, S.J.; Mellows, T.; Samaniego-Castruita, D.; Singh, D.; Seumois, G.; Alzetani, A.; et al. Tissue-Resident Memory Features Are Linked to the Magnitude of Cytotoxic T Cell Responses in Human Lung Cancer. Nat. Immunol. 2017, 18, 940–950. [Google Scholar] [CrossRef]
- Kathleen Cuningham Foundation Consortium for Research into Familial Breast Cancer (kConFab); Savas, P.; Virassamy, B.; Ye, C.; Salim, A.; Mintoff, C.P.; Caramia, F.; Salgado, R.; Byrne, D.J.; Teo, Z.L.; et al. Single-Cell Profiling of Breast Cancer T Cells Reveals a Tissue-Resident Memory Subset Associated with Im-proved Prognosis. Nat. Med. 2018, 24, 986–993. [Google Scholar] [CrossRef] [PubMed]
- Zhang, S.; Ma, X.; Zhu, C.; Liu, L.; Wang, G.; Yuan, X. The Role of Myeloid-Derived Suppressor Cells in Patients with Solid Tumors: A Meta-Analysis. PLoS ONE 2016, 11, e0164514. [Google Scholar] [CrossRef]
- Wolf, A.A.; Yáñez, A.; Barman, P.K.; Goodridge, H.S. The Ontogeny of Monocyte Subsets. Front. Immunol. 2019, 10, 1642. [Google Scholar] [CrossRef]
- Mildner, A.; Schönheit, J.; Giladi, A.; David, E.; Lara-Astiaso, D.; Lorenzo-Vivas, E.; Paul, F.; Chappell-Maor, L.; Priller, J.; Leutz, A.; et al. Genomic Characterization of Murine Monocytes Reveals C/EBPβ Transcription Factor Dependence of Ly6C− Cells. Immunity 2017, 46, 849–862.e7. [Google Scholar] [CrossRef]
- Wen, S.W.; Ager, E.I.; Neo, J.; Christophi, C. The Renin Angiotensin System Regulates Kupffer Cells in Colorectal Liver Me-tastases. Cancer Biol. Ther. 2014, 14, 720–727. [Google Scholar] [CrossRef]
- Flynn, M.; Pickering, L.; Larkin, J.; Turajlic, S. Immune-Checkpoint Inhibitors in Melanoma and Kidney Cancer: From Se-quencing to Rational Selection. Ther. Adv. Med. Oncol. 2018, 10, 1758835918777427. [Google Scholar] [CrossRef] [PubMed]
- Topalian, S.L.; Hodi, F.S.; Brahmer, J.R.; Gettinger, S.N.; Smith, D.C.; McDermott, D.F.; Powderly, J.D.; Carvajal, R.D.; Sosman, J.A.; Atkins, M.B.; et al. Safety, Activity, and Immune Correlates of Anti–PD-1 Antibody in Cancer. N. Engl. J. Med. 2012, 366, 2443–2454. [Google Scholar] [CrossRef] [PubMed]
- Clarke, J.; Panwar, B.; Madrigal, A.; Singh, D.; Gujar, R.; Wood, O.; Chee, S.J.; Eschweiler, S.; King, E.V.; Awad, A.S.; et al. Single-Cell Transcriptomic Analysis of Tissue-Resident Memory T Cells in Human Lung Cancer. J. Exp. Med. 2019, 216, 2128–2149. [Google Scholar] [CrossRef] [PubMed]
- Komdeur, F.L.; Prins, T.M.; van de Wall, S.; Plat, A.; Wisman, G.B.A.; Hollema, H.; Daemen, T.; Church, D.N.; de Bruyn, M.; Nijman, H.W. CD103+ Tumor-Infiltrating Lymphocytes Are Tumor-Reactive Intraepithelial CD8+ T Cells Associated with Prog-nostic Benefit and Therapy Response in Cervical Cancer. Oncoimmunology 2017, 6, e1338230. [Google Scholar] [CrossRef]
- Tesi, R.J. MDSC; the Most Important Cell You Have Never Heard Of. Trends Pharm. Sci. 2018, 40, 4–7. [Google Scholar] [CrossRef]
- Nagaraj, S.; Schrum, A.G.; Cho, H.-I.; Celis, E.; Gabrilovich, D.I. Mechanism of T Cell Tolerance Induced by Myeloid-Derived Suppressor Cells. J. Immunol. 2010, 184, 3106–3116. [Google Scholar] [CrossRef]
- Yang, Y.; Li, C.; Liu, T.; Dai, X.; Bazhin, A.V. Myeloid-Derived Suppressor Cells in Tumors: From Mechanisms to Antigen Specificity and Microenvironmental Regulation. Front. Immunol. 2020, 11, 1371. [Google Scholar] [CrossRef]
- Youn, J.-I.; Nagaraj, S.; Collazo, M.; Gabrilovich, D.I. Subsets of Myeloid-Derived Suppressor Cells in Tumor-Bearing Mice. J. Immunol. 2008, 181, 5791–5802. [Google Scholar] [CrossRef]
- Law, A.M.K.; Valdes-Mora, F.; Gallego-Ortega, D. Myeloid-Derived Suppressor Cells as a Therapeutic Target for Cancer. Cells 2020, 9, 561. [Google Scholar] [CrossRef]
- Le, D.T.; Uram, J.N.; Wang, H.; Bartlett, B.R.; Kemberling, H.; Eyring, A.D.; Skora, A.D.; Luber, B.S.; Azad, N.S.; Laheru, D.; et al. PD-1 Blockade in Tumors with Mismatch-Repair Deficiency. N. Engl. J. Med. 2015, 372, 2509–2520. [Google Scholar] [CrossRef]
- Tumanov, A.V.; Koroleva, E.P.; Christiansen, P.A.; Khan, M.A.; Ruddy, M.J.; Burnette, B.; Papa, S.; Franzoso, G.; Nedospasov, S.A.; Fu, Y.; et al. T Cell-Derived Lymphotoxin Regulates Liver Regeneration. Gastroenterology 2009, 136, 694–704.e4. [Google Scholar] [CrossRef] [PubMed]
- Young, K.J.; Kay, L.S.; Phillips, M.J.; Zhang, L. Antitumor Activity Mediated by Double-Negative T Cells. Cancer Res. 2003, 63, 8014–8021. [Google Scholar] [PubMed]
- Li, Y.; Dong, K.; Fan, X.; Xie, J.; Wang, M.; Fu, S.; Li, Q. DNT Cell-Based Immunotherapy: Progress and Applications. J. Cancer 2020, 11, 3717–3724. [Google Scholar] [CrossRef] [PubMed]
- Kuruppu, D.; Christophi, C.; Bertram, J.F.; Brien, P.E.O. Characterization of an Animal Model of Hepatic Metastasis. J. Gastroen. Hepatol. 1996, 11, 26–32. [Google Scholar] [CrossRef] [PubMed]
- Koh, S.L.; Ager, E.I.; Costa, P.L.N.; Malcontenti-Wilson, C.; Muralidharan, V.; Christophi, C. Blockade of the Renin–Angiotensin System Inhibits Growth of Colorectal Cancer Liver Metastases in the Regenerating Liver. Clin. Exp. Metastas 2014, 31, 395–405. [Google Scholar] [CrossRef]






| CD4:CD8 Ratios | Total | CD44+CD69+ | CD44+CD69+PD-1+ |
|---|---|---|---|
| Treatment—Captopril (mean ± SD) | 0.91 ± 0.36) | 0.45 ± 0.25 | 0.44 ± 0.27 |
| Control—Saline (mean ± SD) | 1.57 ± 0.35 | 1.00 ± 0.33 | 1.33 ± 0.31 |
| p value | 0.01 | 0.01 | 0.0007 |
Publisher’s Note: MDPI stays neutral with regard to jurisdictional claims in published maps and institutional affiliations. |
© 2022 by the authors. Licensee MDPI, Basel, Switzerland. This article is an open access article distributed under the terms and conditions of the Creative Commons Attribution (CC BY) license (https://creativecommons.org/licenses/by/4.0/).
Share and Cite
Riddiough, G.E.; Walsh, K.A.; Fifis, T.; Kastrappis, G.; Tran, B.M.; Vincan, E.; Muralidharan, V.; Christophi, C.; Gordon, C.L.; Perini, M.V. Captopril, a Renin–Angiotensin System Inhibitor, Attenuates Tumour Progression in the Regenerating Liver Following Partial Hepatectomy. Int. J. Mol. Sci. 2022, 23, 5281. https://doi.org/10.3390/ijms23095281
Riddiough GE, Walsh KA, Fifis T, Kastrappis G, Tran BM, Vincan E, Muralidharan V, Christophi C, Gordon CL, Perini MV. Captopril, a Renin–Angiotensin System Inhibitor, Attenuates Tumour Progression in the Regenerating Liver Following Partial Hepatectomy. International Journal of Molecular Sciences. 2022; 23(9):5281. https://doi.org/10.3390/ijms23095281
Chicago/Turabian StyleRiddiough, Georgina E., Katrina A. Walsh, Theodora Fifis, Georgios Kastrappis, Bang M. Tran, Elizabeth Vincan, Vijayaragavan Muralidharan, Christopher Christophi, Claire L. Gordon, and Marcos V. Perini. 2022. "Captopril, a Renin–Angiotensin System Inhibitor, Attenuates Tumour Progression in the Regenerating Liver Following Partial Hepatectomy" International Journal of Molecular Sciences 23, no. 9: 5281. https://doi.org/10.3390/ijms23095281
APA StyleRiddiough, G. E., Walsh, K. A., Fifis, T., Kastrappis, G., Tran, B. M., Vincan, E., Muralidharan, V., Christophi, C., Gordon, C. L., & Perini, M. V. (2022). Captopril, a Renin–Angiotensin System Inhibitor, Attenuates Tumour Progression in the Regenerating Liver Following Partial Hepatectomy. International Journal of Molecular Sciences, 23(9), 5281. https://doi.org/10.3390/ijms23095281

