Enhanced Anti-Cancer Effects of Conditioned Medium from Hypoxic Human Adult Dermal Fibroblasts on Cervical Cancer Cells
Abstract
:1. Introduction
2. Results
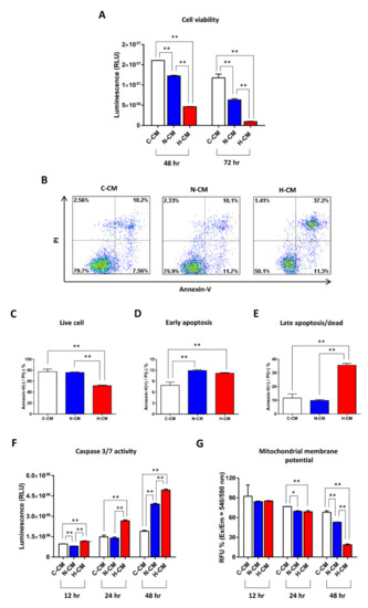
2.1. H-CM Strongly Decreased Viability and Increased Apoptosis in HeLa Cells
2.2. H-CM Strongly Induced Cell Cycle Arrest in HeLa Cells
2.3. Profiling of Proteins Up- and down-Regulated by H-CM Compared with N-CM
2.4. Profiling of Intracellular Proteins Induced in HeLa Cells by H-CM Compared with N-CM
2.5. Protein–Protein Interaction (PPI) Network and Hub Protein Selection
3. Discussion
4. Materials and Methods
4.1. Cell Culture
4.2. Preparation of CM from Normoxic and Hypoxic HDFs
4.3. Cell Viability Assay
4.4. Apoptosis Assay
4.5. Caspase 3/7 Activity Assay
4.6. Mitochondrial Membrane Potential Assay
4.7. Cell Cycle Assay
4.8. Analysis of Secretory Proteins with Protein Antibody Array
4.9. Analysis of the Intracellular Signaling Pathways Using a Protein Antibody Array
4.10. ELISA
4.11. Western Blotting
4.12. Statistical Analysis
5. Conclusions
Supplementary Materials
Author Contributions
Funding
Institutional Review Board Statement
Informed Consent Statement
Data Availability Statement
Conflicts of Interest
References
- Sung, H.; Ferlay, J.; Siegel, R.L.; Laversanne, M.; Soerjomataram, I.; Jemal, A.; Bray, F. Global Cancer Statistics 2020: GLOBOCAN Estimates of Incidence and Mortality Worldwide for 36 Cancers in 185 Countries. CA Cancer J. Clin. 2021, 71, 209–249. [Google Scholar] [CrossRef] [PubMed]
- Koch, U.; Krause, M.; Baumann, M. Cancer stem cells at the crossroads of current cancer therapy failures—Radiation oncology perspective. Semin. Cancer Biol. 2010, 20, 116–124. [Google Scholar] [CrossRef] [PubMed]
- Kim, J.Y.; Byun, S.J.; Kim, Y.S.; Nam, J.H. Disease courses in patients with residual tumor following concurrent chemoradiotherapy for locally advanced cervical cancer. Gynecol. Oncol. 2017, 144, 34–39. [Google Scholar] [CrossRef] [PubMed]
- Obermair, A.; Asher, R.; Pareja, R.; Frumovitz, M.; Lopez, A.; Marques, R.M.; Rendon, G.; Ribeiro, R.; Tsunoda, A.; Behan, V.; et al. Incidence of adverse events in minimally invasive vs open radical hysterectomy in early cervical cancer: Results of a randomized controlled trial. Am. J. Obstet. Gynecol. 2019, 222, 249.e1–249.e10. [Google Scholar] [CrossRef] [PubMed]
- Federico, C.; Sun, J.; Muz, B.; Alhallak, K.; Cosper, P.F.; Muhammad, N.; Jeske, A.; Hinger, A.; Markovina, S.; Grigsby, P.; et al. Localized Delivery of Cisplatin to Cervical Cancer Improves Its Therapeutic Efficacy and Minimizes Its Side Effect Profile. Int. J. Radiat. Oncol. Biol Phys. 2020, 109, 1483–1494. [Google Scholar] [CrossRef] [PubMed]
- Sun, C.; Brown, A.J.; Jhingran, A.; Frumovitz, M.; Ramondetta, L.; Bodurka, D.C. Patient Preferences for Side Effects Associated With Cervical Cancer Treatment. Int. J. Gynecol. Cancer 2014, 24, 1077–1084. [Google Scholar] [CrossRef]
- Lee, J.; Jeong, M.I.; Kim, H.-R.; Park, H.; Moon, W.-K.; Kim, B. Plant Extracts as Possible Agents for Sequela of Cancer Therapies and Cachexia. Antioxidants 2020, 9, 836. [Google Scholar] [CrossRef]
- WHO. Guidelines Approved by the Guidelines Review Committee. In Comprehensive Cervical Cancer Control: A Guide to Essential Practice; World Health Organization: Geneva, Switzerland, 2014. [Google Scholar]
- Dick, M.K.; Miao, J.H.; Limaiem, F. Histology, Fibroblast. In StatPearls; StatPearls Publishing: Treasure Island, FL, USA, 2020. [Google Scholar]
- Lino, J.B.; Robert, A.W.; Stimamiglio, M.A.; de Aguiar, A.M. Comparative analysis of the potential of the secretomes of cardiac resident stromal cells and fibroblasts. IUBMB Life 2021. [Google Scholar] [CrossRef]
- Fromm, S.; Cunningham, C.C.; Dunne, M.R.; Veale, D.J.; Fearon, U.; Wade, S.M. Enhanced angiogenic function in response to fibroblasts from psoriatic arthritis synovium compared to rheumatoid arthritis. Arthritis Res. Ther. 2019, 21, 1–11. [Google Scholar] [CrossRef] [Green Version]
- Tsai, C.-F.; Chen, J.-H.; Yeh, W.-L. Pulmonary fibroblasts-secreted CXCL10 polarizes alveolar macrophages under pro-inflammatory stimuli. Toxicol. Appl. Pharmacol. 2019, 380, 114698. [Google Scholar] [CrossRef]
- Arakawa, S.; Suzukawa, M.; Watanabe, K.; Kobayashi, K.; Matsui, H.; Nagai, H.; Nagase, T.; Ohta, K. Secretory immunoglobulin A induces human lung fibroblasts to produce inflammatory cytokines and undergo activation. Clin. Exp. Immunol. 2019, 195, 287–301. [Google Scholar] [CrossRef] [PubMed] [Green Version]
- Oh, P.-S.; Kim, E.-M.; Lim, S.; Sohn, M.-H.; Jeong, H.-J. Conditioned media from blue light-emitting diode–exposed fibroblasts have an anti-inflammatory effect in vitro. Lasers Med. Sci. 2020, 36, 99–109. [Google Scholar] [CrossRef]
- Zhao, M.; Ma, Q.; Zhao, Z.; Guan, X.; Bai, Y. Periodontal ligament fibroblast-derived exosomes induced by compressive force promote macrophage M1 polarization via Yes-associated protein. Arch. Oral Biol. 2021, 132, 105263. [Google Scholar] [CrossRef] [PubMed]
- Wang, Q.; Wang, P.; Qin, Z.; Yang, X.; Pan, B.; Nie, F.; Bi, H. Altered glucose metabolism and cell function in keloid fibroblasts under hypoxia. Redox Biol. 2020, 38, 101815. [Google Scholar] [CrossRef] [PubMed]
- Senavirathna, L.K.; Huang, C.; Yang, X.; Munteanu, M.C.; Sathiaseelan, R.; Xu, D.; Henke, C.A.; Liu, L. Hypoxia induces pulmonary fibroblast proliferation through NFAT signaling. Sci. Rep. 2018, 8, 1–16. [Google Scholar] [CrossRef] [PubMed]
- Mizuno, S.; Bogaard, H.J.; Voelkel, N.F.; Umeda, Y.; Kadowaki, M.; Ameshima, S.; Miyamori, I.; Ishizaki, T. Hypoxia regulates human lung fibroblast proliferation via p53-dependent and -independent pathways. Respir. Res. 2009, 10, 17. [Google Scholar] [CrossRef] [PubMed] [Green Version]
- Kifune, T.; Ito, H.; Ishiyama, M.; Iwasa, S.; Takei, H.; Hasegawa, T.; Asano, M.; Shirakawa, T. Hypoxia-induced upregulation of angiogenic factors in immortalized human periodontal ligament fibroblasts. J. Oral Sci. 2018, 60, 519–525. [Google Scholar] [CrossRef] [Green Version]
- Ziani, L.; Buart, S.; Chouaib, S.; Thiery, J. Hypoxia increases melanoma-associated fibroblasts immunosuppressive potential and inhibitory effect on T cell-mediated cytotoxicity. OncoImmunology 2021, 10. [Google Scholar] [CrossRef]
- Warzocha, K.; Bienvenu, J.; Coiffier, B.; Salles, G. Mechanisms of action of the tumor necrosis factor and lymphotoxin ligand-receptor system. Eur. Cytokine Netw. 1995, 6, 83–96. [Google Scholar]
- Jiang, X.; Takahashi, N.; Matsui, N.; Tetsuka, T.; Okamoto, T. The NF-kappa B activation in lymphotoxin beta receptor signaling depends on the phosphorylation of p65 at serine 536. J. Biol. Chem. 2003, 278, 919–926. [Google Scholar] [CrossRef] [Green Version]
- Heo, S.-K.; Noh, E.-K.; Gwon, G.-D.; Kim, J.Y.; Jo, J.-C.; Choi, Y.; Koh, S.; Baek, J.H.; Min, Y.J.; Kim, H. LIGHT (TNFSF14) Increases the Survival and Proliferation of Human Bone Marrow-Derived Mesenchymal Stem Cells. PLoS ONE 2016, 11, e0166589. [Google Scholar] [CrossRef] [PubMed]
- VanArsdale, T.L.; VanArsdale, S.L.; Force, W.R.; Walter, B.N.; Mosialos, G.; Kieff, E.; Reed, J.C.; Ware, C.F. Lymphotoxin-beta receptor signaling complex: Role of tumor necrosis factor receptor-associated factor 3 recruitment in cell death and activation of nuclear factor kappaB. Proc. Natl. Acad. Sci. USA 1997, 94, 2460–2465. [Google Scholar] [CrossRef] [PubMed] [Green Version]
- Fütterer, A.; Mink, K.; Luz, A.; Kosco-Vilbois, M.H.; Pfeffer, K. The lymphotoxin beta receptor controls organogenesis and affinity maturation in peripheral lymphoid tissues. Immunity 1998, 9, 59–70. [Google Scholar] [CrossRef] [Green Version]
- Lukashev, M.; LePage, D.; Wilson, C.; Bailly, V.; Garber, E.; Lukashin, A.; Ngam-ek, A.; Zeng, W.; Allaire, N.; Perrin, S.; et al. Targeting the lymphotoxin-beta receptor with agonist antibodies as a potential cancer therapy. Cancer Res. 2006, 66, 9617–9624. [Google Scholar] [CrossRef] [PubMed] [Green Version]
- Rooney, I.A.; Butrovich, K.D.; Glass, A.A.; Borboroglu, S.; Benedict, C.A.; Whitbeck, J.C.; Cohen, G.H.; Eisenberg, R.J.; Ware, C.F. The lymphotoxin-beta receptor is necessary and sufficient for LIGHT-mediated apoptosis of tumor cells. J. Biol. Chem. 2000, 275, 14307–14315. [Google Scholar] [CrossRef] [PubMed] [Green Version]
- Hu, X.; Zimmerman, M.A.; Bardhan, K.; Yang, D.; Waller, J.L.; Liles, G.B.; Lee, J.R.; Pollock, R.; Lev, D.; Ware, C.F.; et al. Lymphotoxin β receptor mediates caspase-dependent tumor cell apoptosis in vitro and tumor suppression in vivo despite induction of NF-κB activation. Carcinogenesis 2013, 34, 1105–1114. [Google Scholar] [CrossRef] [PubMed] [Green Version]
- Wu, M.Y.; Wang, P.Y.; Han, S.H.; Hsieh, S.L. The cytoplasmic domain of the lymphotoxin-beta receptor mediates cell death in HeLa cells. J. Biol. Chem. 1999, 274, 11868–11873. [Google Scholar] [CrossRef] [Green Version]
- Asif, P.J.; Longobardi, C.; Hahne, M.; Medema, J.P. The Role of Cancer-Associated Fibroblasts in Cancer Invasion and Metastasis. Cancers 2021, 13, 4720. [Google Scholar] [CrossRef]
- Jabbari, K.; Winkelmaier, G.; Andersen, C.; Yaswen, P.; Quilici, D.; Furuta, S.; Cheng, Q.; Parvin, B. Protein Ligands in the Secretome of CD36+ Fibroblasts Induce Growth Suppression in a Subset of Breast Cancer Cell Lines. Cancers 2021, 13, 4521. [Google Scholar] [CrossRef]
- Ide, T.; Kitajima, Y.; Miyoshi, A.; Ohtsuka, T.; Mitsuno, M.; Ohtaka, K.; Koga, Y.; Miyazaki, K. Tumor–stromal cell interaction under hypoxia increases the invasiveness of pancreatic cancer cells through the hepatocyte growth factor/c-Met pathway. Int. J. Cancer 2006, 119, 2750–2759. [Google Scholar] [CrossRef]
- Han, K.-H.; Kim, A.-K.; Jeong, G.-J.; Jeon, H.R.; Bhang, S.H.; Kim, D.-I. Enhanced Anti-Cancer Effects of Conditioned Medium from Hypoxic Human Umbilical Cord-Derived Mesenchymal Stem Cells. Int. J. Stem Cells 2019, 12, 291–303. [Google Scholar] [CrossRef] [PubMed]
- Saeed, A.I.; Sharov, V.; White, J.; Li, J.; Liang, W.; Bhagabati, N.; Braisted, J.; Klapa, M.; Currier, T.; Thiagarajan, M.; et al. TM4: A Free, Open-Source System for Microarray Data Management and Analysis. Biotechniques 2003, 34, 374–378. [Google Scholar] [CrossRef] [PubMed] [Green Version]
- Ogata, H.; Goto, S.; Sato, K.; Fujibuchi, W.; Bono, H.; Kanehisa, M. KEGG: Kyoto Encyclopedia of Genes and Genomes. Nucleic Acids Res. 1999, 27, 29–34. [Google Scholar] [CrossRef] [PubMed] [Green Version]
- Doncheva, N.T.; Morris, J.H.; Gorodkin, J.; Jensen, L.J. Cytoscape StringApp: Network Analysis and Visualization of Proteomics Data. J. Proteome Res. 2019, 18, 623–632. [Google Scholar] [CrossRef]
- Shannon, P.; Markiel, A.; Ozier, O.; Baliga, N.S.; Wang, J.T.; Ramage, D.; Amin, N.; Schwikowski, B.; Ideker, T. Cytoscape: A software environment for integrated models of Biomolecular Interaction Networks. Genome Res. 2003, 13, 2498–2504. [Google Scholar] [CrossRef]
- Li, Y.; Zhao, M.; Guo, C.; Chu, H.; Li, W.; Chen, X.; Wang, X.; Jia, Y.; Koussatidjoa, S.; Zhu, F.; et al. Intracellular mature IL-37 suppresses tumor metastasis via inhibiting Rac1 activation. Oncogene 2017, 37, 1095–1106. [Google Scholar] [CrossRef]
- Ong, H.T.; Tan, P.K.; Wang, S.M.; Low, D.T.H.; Ooi, L.L.P.; Hui, K.M. The tumor suppressor function of LECT2 in human hepatocellular carcinoma makes it a potential therapeutic target. Cancer Gene Ther. 2011, 18, 399–406. [Google Scholar] [CrossRef]
- Zhou, J.; Yang, Z.; Tsuji, T.; Gong, J.; Xie, J.; Chen, C.; Li, W.; Amar, S.; Luo, Z. LITAF and TNFSF15, two downstream targets of AMPK, exert inhibitory effects on tumor growth. Oncogene 2011, 30, 1892–1900. [Google Scholar] [CrossRef] [Green Version]
- Zhang, L.-L.; Wei, J.-Y.; Wang, L.; Huang, S.L.; Chen, J.-L. Human T-cell lymphotropic virus type 1 and its oncogenesis. Acta Pharmacol. Sin. 2017, 38, 1093–1103. [Google Scholar] [CrossRef] [Green Version]
- Vasquez, J.L.; Lai, Y.; Annamalai, T.; Jiang, Z.; Zhang, M.; Lei, R.; Zhang, Z.; Liu, Y.; Tse-Dinh, Y.-C.; Agoulnik, I.U. Inhibition of base excision repair by natamycin suppresses prostate cancer cell proliferation. Biochimie 2019, 168, 241–250. [Google Scholar] [CrossRef]
- Hauck, F.; Voss, R.; Urban, C.; Seidel, M.G. Intrinsic and extrinsic causes of malignancies in patients with primary immunodeficiency disorders. J. Allergy Clin. Immunol. 2018, 141, 59–68.e54. [Google Scholar] [CrossRef] [PubMed] [Green Version]
- Wang, X.; Lin, Y. Tumor necrosis factor and cancer, buddies or foes? Acta Pharmacol. Sin. 2008, 29, 1275–1288. [Google Scholar] [CrossRef] [PubMed] [Green Version]
- Wang, S.; Li, X.; Zhang, W.; Gao, Y.; Zhang, K.; Hao, Q.; Li, W.; Wang, Z.; Li, M.; Zhang, W.; et al. Genome-Wide Investigation of Genes Regulated by ERα in Breast Cancer Cells. Molecules 2018, 23, 2543. [Google Scholar] [CrossRef] [PubMed] [Green Version]
- Kotschy, A.; Szlavik, Z.; Murray, J.; Davidson, J.; Maragno, A.L.; le Toumelin-Braizat, G.; Chanrion, M.; Kelly, G.L.; Gong, J.-N.; Moujalled, D.M.; et al. The MCL1 inhibitor S63845 is tolerable and effective in diverse cancer models. Nature 2016, 538, 477–482. [Google Scholar] [CrossRef]
- Talab, F.; Allen, J.C.; Thompson, V.; Lin, K.; Slupsky, J.R. LCK Is an Important Mediator of B-Cell Receptor Signaling in Chronic Lymphocytic Leukemia Cells. Mol. Cancer Res. 2013, 11, 541–554. [Google Scholar] [CrossRef] [Green Version]
- Johnson, S.A.S.; Lin, J.J.; Walkey, C.J.; Leathers, M.P.; Coarfa, C.; Johnson, D.L. Elevated TATA-binding protein expression drives vascular endothelial growth factor expression in colon cancer. Oncotarget 2017, 8, 48832–48845. [Google Scholar] [CrossRef] [Green Version]
- Juríková, M.; Danihel, Ľ.; Polák, Š.; Varga, I. Ki67, PCNA, and MCM proteins: Markers of proliferation in the diagnosis of breast cancer. Acta Histochem. 2016, 118, 544–552. [Google Scholar] [CrossRef]
- Wu, M.; Pang, J.-S.; Sun, Q.; Huang, Y.; Hou, J.-Y.; Chen, G.; Zeng, J.-J.; Feng, Z.-B. The clinical significance of CHEK1 in breast cancer: A high-throughput data analysis and immunohistochemical study. Int. J. Clin. Exp. Pathol. 2019, 12, 1–20. [Google Scholar]
- Kochenderfer, J.N.; Rosenberg, S.A. Treating B-cell cancer with T cells expressing anti-CD19 chimeric antigen receptors. Nat. Rev. Clin. Oncol. 2013, 10, 267–276. [Google Scholar] [CrossRef]
- Cincinelli, R.; Musso, L.; Guglielmi, M.B.; la Porta, I.; Fucci, A.; D’Andrea, E.L.; Cardile, F.; Colelli, F.; Signorino, G.; Darwiche, N.; et al. Novel adamantyl retinoid-related molecules with POLA1 inhibitory activity. Bioorg. Chem. 2020, 104, 104253. [Google Scholar] [CrossRef]
- Ping, Q.; Yan, R.; Cheng, X.; Wang, W.; Zhong, Y.; Hou, Z.; Shi, Y.; Wang, C.; Li, R. Cancer-associated fibroblasts: Overview, progress, challenges, and directions. Cancer Gene Ther. 2021, 28, 984–999. [Google Scholar] [CrossRef] [PubMed]
- Tang, Y.-A.; Chen, Y.-F.; Bao, Y.; Mahara, S.; Yatim, S.M.J.M.; Oguz, G.; Lee, P.L.; Feng, M.; Cai, Y.; Tan, E.Y.; et al. Hypoxic tumor microenvironment activates GLI2 via HIF-1α and TGF-β2 to promote chemoresistance in colorectal cancer. Proc. Natl. Acad. Sci. USA 2018, 115, E5990–E5999. [Google Scholar] [CrossRef] [PubMed] [Green Version]
- Liu, T.; Han, C.; Wang, S.; Fang, P.; Ma, Z.; Xu, L.; Yin, R. Cancer-associated fibroblasts: An emerging target of anti-cancer immunotherapy. J. Hematol. Oncol. 2019, 12, 86. [Google Scholar] [CrossRef] [PubMed]




| Node | Number of Edges | Fold Change | SwissProt |
|---|---|---|---|
| TNF | 18 | 3.002 (+) | P01375 |
| ESR1 | 12 | 2.142 (−) | P57753 |
| MCL1 | 7 | 2.035 (−) | Q07820 |
| TBP | 7 | 2.355 (−) | P20226 |
| CD19 | 6 | 2.257 (−) | P15391 |
| LCK | 6 | 2.030 (−) | P06239 |
| PCNA | 6 | 2.172 (−) | P12004 |
| CHEK1 | 5 | 2.205 (−) | O14757 |
| POLA1 | 5 | 2.022 (−) | P09884 |
| ACTG2 | 4 | 2.338 (−) | P63267 |
| APAF1 | 4 | 2.327 (−) | O14727 |
| HPRT1 | 4 | 2.468 (−) | P00492 |
| PTH | 4 | 2.113 (−) | P01270 |
| REN | 4 | 2.297 (+) | P00797 |
| USP13 | 4 | 2.200 (−) | Q92995 |
| BCL10 | 3 | 2.018 (−) | O95999 |
| CD8A | 3 | 2.181 (−) | P01732/P10966 |
| GATA1 | 3 | 2.055 (−) | P15976 |
| PLK2 | 3 | 2.206 (+) | Q9NYY3 |
| ACTR3 | 2 | 2.082 (−) | P61158 |
| ADRA2A | 2 | 2.096 (−) | P08913 |
| ANXA6 | 2 | 2.433 (−) | P08133 |
| ALDH3B1 | 2 | 2.358 (−) | P43353 |
| COL3A1 | 2 | 2.315 (+) | P02461 |
| ADGRE1 | 2 | 2.042 (−) | Q14246 |
| HMGB1 | 2 | 2.070 (−) | P09429 |
| S100A6 | 2 | 2.027 (−) | P06703 |
| TFAP2A | 2 | 2.465 (−) | P05549 |
| POU2F2 | 2 | 2.073 (−) | P09086 |
| USP19 | 2 | 2.089 (−) | O94966 |
| USP30 | 2 | 2.140 (−) | Q70CQ3 |
| ADH7 | 1 | 2.264 (−) | P40394 |
| DNM1 | 1 | 2.071 (-) | Q05193 |
| ELK1 | 1 | 2.165 (-) | P19419 |
| GAD1 | 1 | 2.075 (+) | Q99259 |
| GPRIN2 | 1 | 3.252 (+) | O60269 |
| GPR18 | 1 | 2.408 (−) | Q14330 |
| GRTP1 | 1 | 3.786 (+) | Q5TC63 |
| IAPP | 1 | 2.501 (−) | P10997 |
| IP6K2 | 1 | 2.393 (−) | Q9UHH9 |
| NFE2L2 | 1 | 2.217 (−) | Q16236 |
| PTGS1 | 1 | 2.427 (+) | P23219 |
| POLL | 1 | 2.090 (−) | Q9UGP5 |
| TNNI3 | 1 | 2.246 (−) | P19429 |
| TNXB | 1 | 2.044 (−) | P22105 |
| TUBGCP3 | 1 | 2.331 (+) | Q96CW5 |
| USP24 | 1 | 2.122 (−) | Q9UPU5 |
| DAVID | Category | Term | Protein | −log10 (p-Value) |
|---|---|---|---|---|
| GO analysis | Biological process | GO:0006272, leading strand elongation | POLA1, PCNA | 2.903 |
| GO:0006260, DNA replication | POLA1, PCNA, CHEK1 | 2.763 | ||
| GO:0006271, DNA strand elongation involved in DNA replication | POLA1, PCNA | 2.205 | ||
| GO:0016032, viral process | POLA1, TBP, LCK | 2.204 | ||
| GO:0000083, regulation of transcription involved in G1/S transition of mitotic cell cycle | POLA1, PCNA | 2.020 | ||
| KEGG pathway analysis | hsa05166:HTLV-I infection | PCNA, TBP, LCK, CHEK1 | 2.807 | |
Publisher’s Note: MDPI stays neutral with regard to jurisdictional claims in published maps and institutional affiliations. |
© 2022 by the authors. Licensee MDPI, Basel, Switzerland. This article is an open access article distributed under the terms and conditions of the Creative Commons Attribution (CC BY) license (https://creativecommons.org/licenses/by/4.0/).
Share and Cite
Han, K.-H.; Kim, A.-K.; Kim, D.-i. Enhanced Anti-Cancer Effects of Conditioned Medium from Hypoxic Human Adult Dermal Fibroblasts on Cervical Cancer Cells. Int. J. Mol. Sci. 2022, 23, 5134. https://doi.org/10.3390/ijms23095134
Han K-H, Kim A-K, Kim D-i. Enhanced Anti-Cancer Effects of Conditioned Medium from Hypoxic Human Adult Dermal Fibroblasts on Cervical Cancer Cells. International Journal of Molecular Sciences. 2022; 23(9):5134. https://doi.org/10.3390/ijms23095134
Chicago/Turabian StyleHan, Kyu-Hyun, Ae-Kyeong Kim, and Dong-ik Kim. 2022. "Enhanced Anti-Cancer Effects of Conditioned Medium from Hypoxic Human Adult Dermal Fibroblasts on Cervical Cancer Cells" International Journal of Molecular Sciences 23, no. 9: 5134. https://doi.org/10.3390/ijms23095134
APA StyleHan, K.-H., Kim, A.-K., & Kim, D.-i. (2022). Enhanced Anti-Cancer Effects of Conditioned Medium from Hypoxic Human Adult Dermal Fibroblasts on Cervical Cancer Cells. International Journal of Molecular Sciences, 23(9), 5134. https://doi.org/10.3390/ijms23095134

