LncRNA SMARCD3-OT1 Promotes Muscle Hypertrophy and Fast-Twitch Fiber Transformation via Enhancing SMARCD3X4 Expression
Abstract
:1. Introduction
2. Results
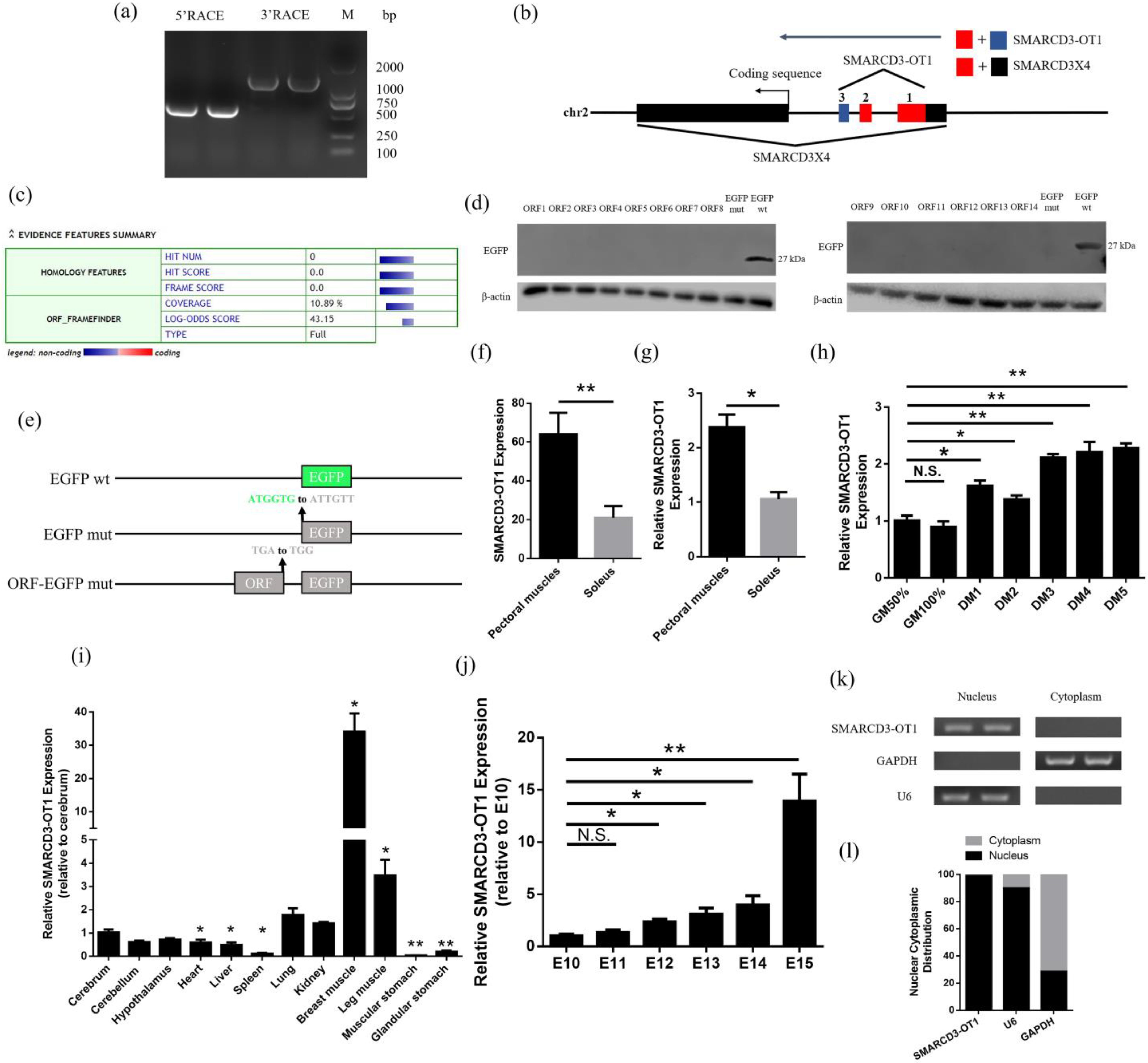
2.1. Identification and Characterization of SMARCD3-OT1
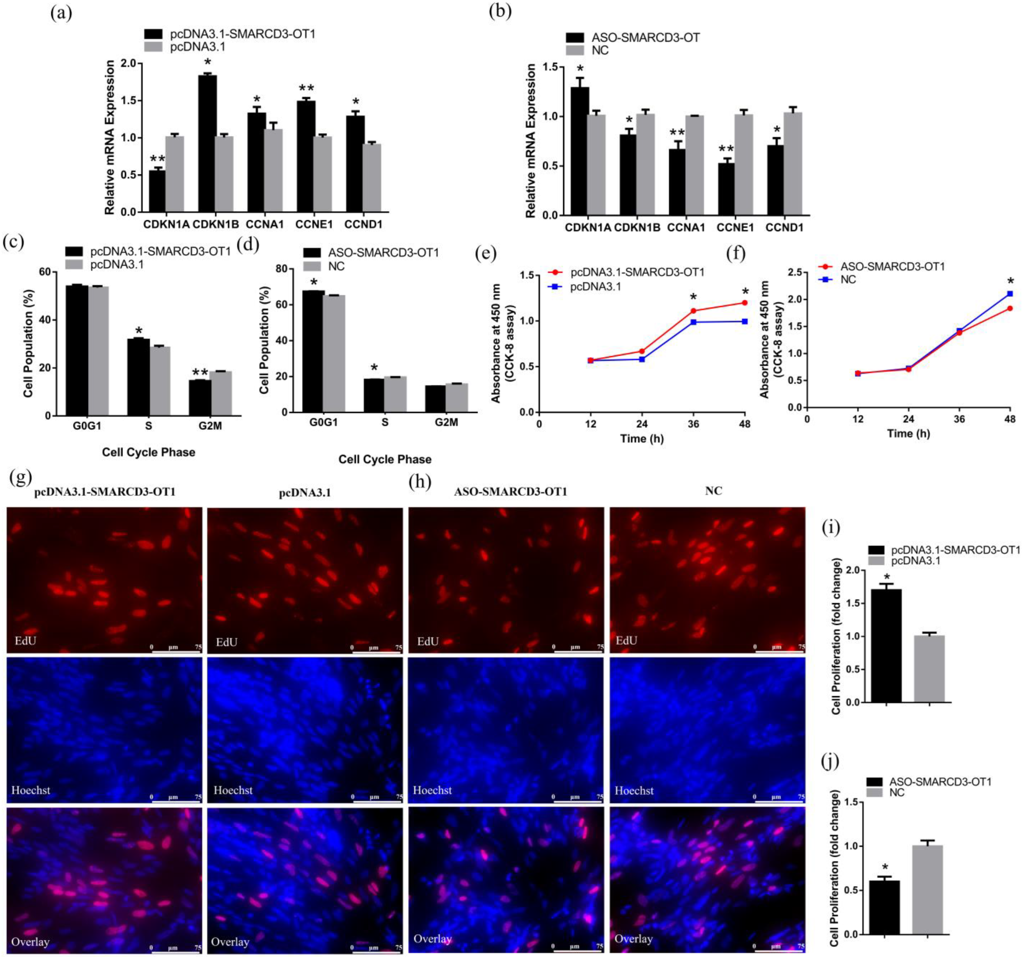
2.2. SMARCD3-OT1 Promotes the Proliferation of Myoblasts
2.3. SMARCD3-OT1 Promotes the Differentiation of Myoblasts during the Differentiation Stage, Facilitating the Myofiber Transformation
2.4. SMARCD3-OT1 Positively Regulated SMARCD3X4 Transcriptional Activity
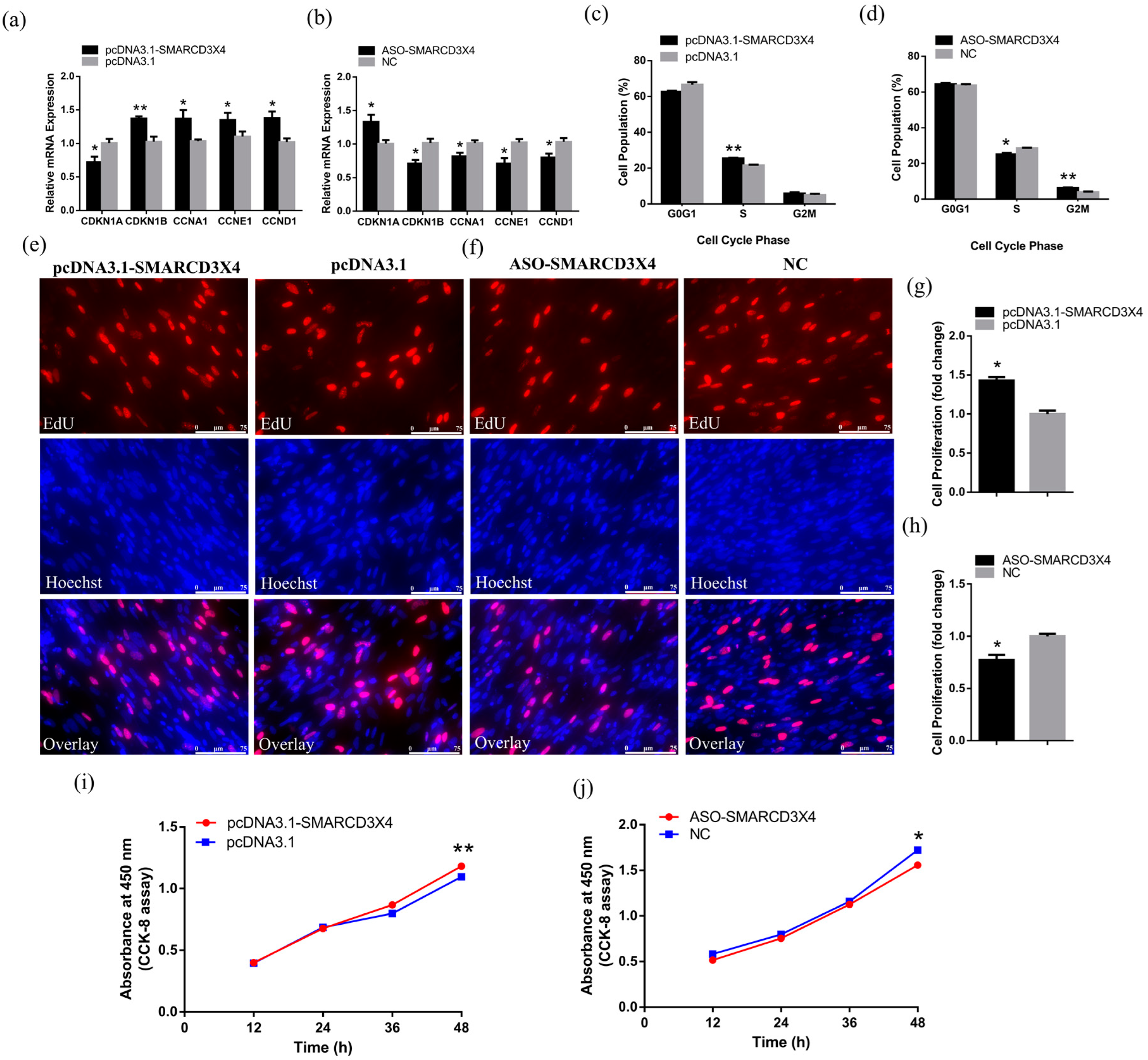
2.5. SMARCD3X4 Positively Regulates Myoblasts Proliferation
2.6. SMARCD3X4 Positively Regulates Myoblasts Differentiation and Accelerates Myofiber Transformation
2.7. SMARCD3-OT1 Regulates CDKN1A Pathway and MYOD Pathway In Vivo
2.8. SMARCD3-OT1 Positively Regulates Muscle Development and Improves Muscle Hypertrophy and Myofibers Transformation
3. Discussion
4. Materials and Methods
4.1. Ethics Statement
4.2. Cell Culture and Transfection
4.3. RNA Extraction, Complementary DNA (cDNA) Synthesis, and qRT-PCR
4.4. 5′ and 3′ RACE
4.5. Plasmid Construction and RNA Oligonucleotides
4.6. Western Blot Analysis
4.7. Immunofluorescence
4.8. Flow Cytometry, EdU, and CCK-8 Assays
4.9. Lentivirus Assay
4.10. H&E Staining and Immunohistochemistry
4.11. Enzyme Activities Analysis
4.12. Dual-Luciferase Reporter Assay
4.13. Statistical Analysis
Supplementary Materials
Author Contributions
Funding
Institutional Review Board Statement
Informed Consent Statement
Data Availability Statement
Acknowledgments
Conflicts of Interest
References
- Bassel-Duby, R.; Olson, E.N. Signaling Pathways in Skeletal Muscle Remodeling. Annu. Rev. Biochem. 2006, 75, 19–37. [Google Scholar] [CrossRef] [PubMed] [Green Version]
- Sartorelli, V.; Fulco, M. Molecular and Cellular Determinants of Skeletal Muscle Atrophy and Hypertrophy. Sci. Signal. 2004, 2004, re11. [Google Scholar] [CrossRef] [PubMed]
- Monico-Neto, M.; Lee, K.S.; Da, L.M.; Pino, J.; Ribeiro, D.A.; Cardoso, C.M.; Sueur-Maluf, L.L.; Tufik, S.; Antunes, H. Histopathological changes and oxidative damage in type I and type II muscle fibers in rats undergoing paradoxical sleep deprivation. Cell Signal. 2021, 81, 109939. [Google Scholar] [CrossRef] [PubMed]
- Deveson, I.W.; Hardwick, S.A.; Mercer, T.R.; Mattick, J.S. The Dimensions, Dynamics, and Relevance of the Mammalian Noncoding Transcriptome. Trends Genet. 2017, 33, 464–478. [Google Scholar] [CrossRef] [PubMed]
- Lagarde, J.; Uszczynska-Ratajczak, B.; Santoyo-Lopez, J.; Gonzalez, J.M.; Tapanari, E.; Mudge, J.M.; Steward, C.A.; Wilming, L.; Tanzer, A.; Howald, C.; et al. Extension of human lncRNA transcripts by RACE coupled with long-read high-throughput sequencing (RACE-Seq). Nat. Commun. 2016, 7, 12339. [Google Scholar] [CrossRef]
- Ulitsky, I.; Bartel, D.P. lincRNAs: Genomics, Evolution, and Mechanisms. Cell 2013, 154, 26–46. [Google Scholar] [CrossRef] [Green Version]
- Li, Z.; Cai, B.; Abdalla, B.A.; Zhu, X.; Zheng, M.; Han, P.; Nie, Q.; Zhang, X. LncIRS1 controls muscle atrophy via sponging miR-15 family to activate IGF1-PI3K/AKT pathway. J. Cachexia Sarcopenia Muscle 2019, 10, 391–410. [Google Scholar] [CrossRef] [Green Version]
- Ma, M.; Cai, B.; Jiang, L.; Abdalla, B.A.; Li, Z.; Nie, Q.; Zhang, X. LncRNA-Six1 Is a Target of miR-1611 that Functions as a ceRNA to Regulate Six1 Protein Expression and Fiber Type Switching in Chicken Myogenesis. Cells 2018, 7, 243. [Google Scholar] [CrossRef] [Green Version]
- Zhu, M.; Liu, J.; Xiao, J.; Yang, L.; Cai, M.; Shen, H.; Chen, X.; Ma, Y.; Hu, S.; Wang, Z.; et al. Lnc-mg is a long non-coding RNA that promotes myogenesis. Nat. Commun. 2017, 8, 14718. [Google Scholar] [CrossRef] [Green Version]
- Hubé, F.; Velasco, G.; Rollin, J.; Furling, D.; Francastel, C. Steroid receptor RNA activator protein binds to and counteracts SRA RNA-mediated activation of MyoD and muscle differentiation. Nucleic Acids Res. 2011, 39, 513–525. [Google Scholar] [CrossRef] [Green Version]
- Mueller, A.C.; Cichewicz, M.A.; Dey, B.K.; Layer, R.; Reon, B.J.; Gagan, J.R.; Dutta, A. MUNC, a Long Noncoding RNA that Facilitates the Function of MyoD in Skeletal Myogenesis. Mol. Cell Biol. 2015, 35, 498–513. [Google Scholar] [CrossRef] [PubMed] [Green Version]
- Mousavi, K.; Zare, H.; Dell Orso, S.; Grontved, L.; Gutierrez-Cruz, G.; Derfoul, A.; Hager, G.L.; Sartorelli, V. eRNAs Promote Transcription by Establishing Chromatin Accessibility at Defined Genomic Loci. Mol. Cell 2013, 51, 606–617. [Google Scholar] [CrossRef] [PubMed] [Green Version]
- Jiang, M.; Wang, H.; Chen, H.; Han, Y. SMARCD3 is a potential prognostic marker and therapeutic target in CAFs. Aging 2020, 12, 20835–20861. [Google Scholar] [CrossRef] [PubMed]
- He, F.; Shu, Y.; Wang, X.; Liu, X.; Liu, G.; Chen, Z.; Wang, Z.; Li, L.; Liu, R.; Zhou, H.; et al. Intensive Glucose Control Reduces the Risk Effect of TRIB3, SMARCD3, and ATF6 Genetic Variation on Diabetic Vascular Complications. Front. Pharmacol. 2018, 9, 1422. [Google Scholar] [CrossRef]
- Kumar, S.; Jang, I.; Kim, C.W.; Kang, D.; Lee, W.J.; Jo, H. Functional screening of mammalian mechanosensitive genes using Drosophila RNAi library—Smarcd3/Bap60 is a mechanosensitive pro-inflammatory gene. Sci. Rep. 2016, 6, 36461. [Google Scholar] [CrossRef] [Green Version]
- Tropée, R.; de la Peña Avalos, B.; Gough, M.; Snell, C.; Duijf, P.H.G.; Dray, E. The SWI/SNF subunit SMARCD3 regulates cell cycle progression and predicts survival outcome in ER+ breast cancer. Breast Cancer Res. Treat. 2021, 185, 601–614. [Google Scholar] [CrossRef]
- Yu, X.; Zhang, Y.; Li, T.; Ma, Z.; Jia, H.; Chen, Q.; Zhao, Y.; Zhai, L.; Zhong, R.; Li, C.; et al. Long non-coding RNA Linc-RAM enhances myogenic differentiation by interacting with MyoD. Nat. Commun. 2017, 8, 14016. [Google Scholar] [CrossRef] [Green Version]
- Ochi, H.; Hans, S.; Westerfield, M. Smarcd3 Regulates the Timing of Zebrafish Myogenesis Onset. J. Biol. Chem. 2008, 283, 3529–3536. [Google Scholar] [CrossRef] [Green Version]
- Coding Potential Calculator. Available online: http://cpc.gao-lab.org/ (accessed on 16 October 2021).
- HTFtarget. Available online: http://bioinfo.life.hust.edu.cn/hTFtarget#!/prediction (accessed on 21 October 2021).
- RIPseq. Available online: http://pridb.gdcb.iastate.edu/RPISeq/results.php (accessed on 21 October 2021).
- Lu, C.; Yang, M.; Luo, F.; Wu, F.; Li, M.; Pan, Y.; Li, Y.; Wang, J. Prediction of lncRNA—Disease associations based on inductive matrix completion. Bioinformatics 2018, 34, 3357–3364. [Google Scholar] [CrossRef] [Green Version]
- Liu, H.; Zhou, T.; Wang, B.; Li, L.; Ye, D.; Yu, S. Identification and functional analysis of a potential key lncRNA involved in fat loss of cancer cachexia. J. Cell Biochem. 2018, 119, 1679–1688. [Google Scholar] [CrossRef]
- Liu, G.; Chen, Z.; Danilova, I.G.; Bolkov, M.A.; Tuzankina, I.A.; Liu, G. Identification of miR-200c and miR141-Mediated lncRNA-mRNA Crosstalks in Muscle-Invasive Bladder Cancer Subtypes. Front. Genet. 2018, 9, 422. [Google Scholar] [CrossRef] [PubMed] [Green Version]
- Liu, Q.; Guo, X.; Que, S.; Yang, X.; Fan, H.; Liu, M.; Li, X.; Tang, H. LncRNA RSU1P2 contributes to tumorigenesis by acting as a ceRNA against let-7a in cervical cancer cells. Oncotarget 2017, 8, 43768–43781. [Google Scholar] [CrossRef] [PubMed]
- Li, D.; Fei, X.; Dong, Y.; Cheng, C.; Yang, Y.; Deng, X.; Huang, H.; Niu, W.; Zhou, C.; Xia, C.; et al. The long non-coding RNA CRNDE acts as a ceRNA and promotes glioma malignancy by preventing miR-136-5p-mediated downregulation of Bcl-2 and Wnt2. Oncotarget 2017, 8, 88163–88178. [Google Scholar] [CrossRef] [PubMed] [Green Version]
- Deguchi, S.; Katsushima, K.; Hatanaka, A.; Shinjo, K.; Ohka, F.; Wakabayashi, T.; Zong, H.; Natsume, A.; Kondo, Y. Oncogenic effects of evolutionarily conserved noncoding RNA ECONEXIN on gliomagenesis. Oncogene 2017, 36, 4629–4640. [Google Scholar] [CrossRef] [PubMed]
- Zhang, L.; Yang, Z.; Trottier, J.; Barbier, O.; Wang, L. Long noncoding RNA MEG3 induces cholestatic liver injury by interaction with PTBP1 to facilitate shp mRNA decay. Hepatology 2016, 65, 604–615. [Google Scholar] [CrossRef] [PubMed]
- Beltran, M.; Puig, I.; Pena, C.; Garcia, J.M.; Alvarez, A.B.; Pena, R.; Bonilla, F.; de Herreros, A.G. A natural antisense transcript regulates Zeb2/Sip1 gene expression during Snail1-induced epithelial-mesenchymal transition. Gene Dev. 2008, 22, 756–769. [Google Scholar] [CrossRef] [Green Version]
- Zhang, Z.; Li, J.; Guan, D.; Liang, C.; Zhuo, Z.; Liu, J.; Lu, A.; Zhang, G.; Zhang, B. A newly identified lncRNA MAR1 acts as a miR-487b sponge to promote skeletal muscle differentiation and regeneration. J. Cachexia Sarcopenia Muscle 2018, 9, 613–626. [Google Scholar] [CrossRef] [Green Version]
- Zhang, Z.; Li, J.; Guan, D.; Liang, C.; Zhuo, Z.; Liu, J.; Lu, A.; Zhang, G.; Zhang, B. Long Noncoding RNA lncMUMA Reverses Established Skeletal Muscle Atrophy following Mechanical Unloading. Mol. Ther. 2018, 26, 2669–2680. [Google Scholar] [CrossRef] [Green Version]
- Li, Y.; Chen, X.; Sun, H.; Wang, H. Long non-coding RNAs in the regulation of skeletal myogenesis and muscle diseases. Cancer Lett. 2018, 417, 58–64. [Google Scholar] [CrossRef]
- Salmena, L.; Poliseno, L.; Tay, Y.; Kats, L.; Pandolfi, P.P. A ceRNA Hypothesis: The Rosetta Stone of a Hidden RNA Language? Cell 2011, 146, 353–358. [Google Scholar] [CrossRef] [Green Version]
- Reisman, D.; Glaros, S.; Thompson, E.A. The SWI/SNF complex and cancer. Oncogene 2009, 28, 1653–1668. [Google Scholar] [CrossRef] [PubMed] [Green Version]
- Gresh, L.; Bourachot, B.; Reimann, A.; Guigas, B.; Fiette, L.; Garbay, S.; Muchardt, C.; Hue, L.; Pontoglio, M.; Yaniv, M.; et al. The SWI/SNF chromatin-remodeling complex subunit SNF5 is essential for hepatocyte differentiation. EMBO J. 2005, 24, 3313–3324. [Google Scholar] [CrossRef] [PubMed] [Green Version]
- Wang, X.; Nagl, N.G.; Flowers, S.; Zweitzig, D.; Dallas, P.B.; Moran, E. Expression of p270 (ARID1A), a component of human SWI/SNF complexes, in human tumors. Int. J. Cancer 2004, 112, 636–642. [Google Scholar] [CrossRef] [PubMed]
- Wang, W.; Xue, Y.; Zhou, S.; Kuo, A.; Cairns, B.R.; Crabtree, G.R. Diversity and specialization of mammalian SWI/SNF complexes. Gene Dev. 1996, 10, 2117–2130. [Google Scholar] [CrossRef] [PubMed] [Green Version]
- Shen, X.; Tang, J.; Jiang, R.; Wang, X.; Yang, Z.; Huang, Y.; Lan, X.; Lei, C.; Chen, H. CircRILPL1 promotes muscle proliferation and differentiation via binding miR-145 to activate IGF1R/PI3K/AKT pathway. Cell Death Dis. 2021, 12, 142. [Google Scholar] [CrossRef]
- Chia, W.; Liu, J.; Huang, Y.G.; Zhang, C. A circular RNA derived from DAB1 promotes cell proliferation and osteogenic differentiation of BMSCs via RBPJ/DAB1 axis. Cell Death Dis. 2020, 11, 372. [Google Scholar] [CrossRef]
- Jin, J.J.; Lv, W.; Xia, P.; Xu, Z.Y.; Zheng, A.D.; Wang, X.J.; Wang, S.S.; Zeng, R.; Luo, H.M.; Li, G.L.; et al. Long noncoding RNASYISL regulates myogenesis by interacting with polycomb repressive complex 2. Proc. Natl. Acad. Sci. USA 2018, 115, E9802–E9811. [Google Scholar] [CrossRef] [Green Version]
- Cai, B.; Li, Z.; Ma, M.; Wang, Z.; Han, P.; Abdalla, B.A.; Nie, Q.; Zhang, X. LncRNA-Six1 Encodes a Micropeptide to Activate Six1 in Cis and Is Involved in Cell Proliferation and Muscle Growth. Front. Physiol. 2017, 8, 230. [Google Scholar] [CrossRef]
- Cai, B.; Ma, M.; Chen, B.; Li, Z.; Abdalla, B.A.; Nie, Q.; Zhang, X. MiR-16-5p targets SESN1 to regulate the p53 signaling pathway, affecting myoblast proliferation and apoptosis, and is involved in myoblast differentiation. Cell Death Dis. 2018, 9, 367. [Google Scholar] [CrossRef] [Green Version]
- Cai, B.; Li, Z.; Ma, M.; Zhang, J.; Kong, S.; Abdalla, B.A.; Xu, H.; Jebessa, E.; Zhang, X.; Lawal, R.A.; et al. Long noncoding RNA SMUL suppresses SMURF2 production-mediated muscle atrophy via nonsense-mediated mRNA decay. Mol. Ther. Nucleic Acids 2021, 23, 512–526. [Google Scholar] [CrossRef]
- Livak, K.J.; Schmittgen, T.D. Analysis of Relative Gene Expression Data Using Real-Time Quantitative PCR and the 2−ΔΔCT Method. Methods 2001, 25, 402–408. [Google Scholar] [CrossRef] [PubMed]
- Huang, J.; Chen, M.; Chen, D.; Gao, X.; Zhu, S.; Huang, H.; Hu, M.; Zhu, H.; Yan, G. A Peptide Encoded by a Putative lncRNA HOXB-AS3 Suppresses Colon Cancer Growth. Mol. Cell 2017, 68, 171.e6–184.e6. [Google Scholar] [CrossRef] [PubMed] [Green Version]
- Bass, J.J.; Wilkinson, D.J.; Rankin, D.; Phillips, B.E.; Szewczyk, N.J.; Smith, K.; Atherton, P.J. An overview of technical considerations for Western blotting applications to physiological research. Scand. J. Med. Sci. Sports 2017, 27, 4–25. [Google Scholar] [CrossRef] [PubMed]









Publisher’s Note: MDPI stays neutral with regard to jurisdictional claims in published maps and institutional affiliations. |
© 2022 by the authors. Licensee MDPI, Basel, Switzerland. This article is an open access article distributed under the terms and conditions of the Creative Commons Attribution (CC BY) license (https://creativecommons.org/licenses/by/4.0/).
Share and Cite
Zhang, J.; Cai, B.; Ma, M.; Kong, S.; Zhou, Z.; Zhang, X.; Nie, Q. LncRNA SMARCD3-OT1 Promotes Muscle Hypertrophy and Fast-Twitch Fiber Transformation via Enhancing SMARCD3X4 Expression. Int. J. Mol. Sci. 2022, 23, 4510. https://doi.org/10.3390/ijms23094510
Zhang J, Cai B, Ma M, Kong S, Zhou Z, Zhang X, Nie Q. LncRNA SMARCD3-OT1 Promotes Muscle Hypertrophy and Fast-Twitch Fiber Transformation via Enhancing SMARCD3X4 Expression. International Journal of Molecular Sciences. 2022; 23(9):4510. https://doi.org/10.3390/ijms23094510
Chicago/Turabian StyleZhang, Jing, Bolin Cai, Manting Ma, Shaofen Kong, Zhen Zhou, Xiquan Zhang, and Qinghua Nie. 2022. "LncRNA SMARCD3-OT1 Promotes Muscle Hypertrophy and Fast-Twitch Fiber Transformation via Enhancing SMARCD3X4 Expression" International Journal of Molecular Sciences 23, no. 9: 4510. https://doi.org/10.3390/ijms23094510
APA StyleZhang, J., Cai, B., Ma, M., Kong, S., Zhou, Z., Zhang, X., & Nie, Q. (2022). LncRNA SMARCD3-OT1 Promotes Muscle Hypertrophy and Fast-Twitch Fiber Transformation via Enhancing SMARCD3X4 Expression. International Journal of Molecular Sciences, 23(9), 4510. https://doi.org/10.3390/ijms23094510

