PARP Inhibitor Decreases Akt Phosphorylation and Induces Centrosome Amplification and Chromosomal Aneuploidy in CHO-K1 Cells
Abstract
:1. Introduction
2. Results
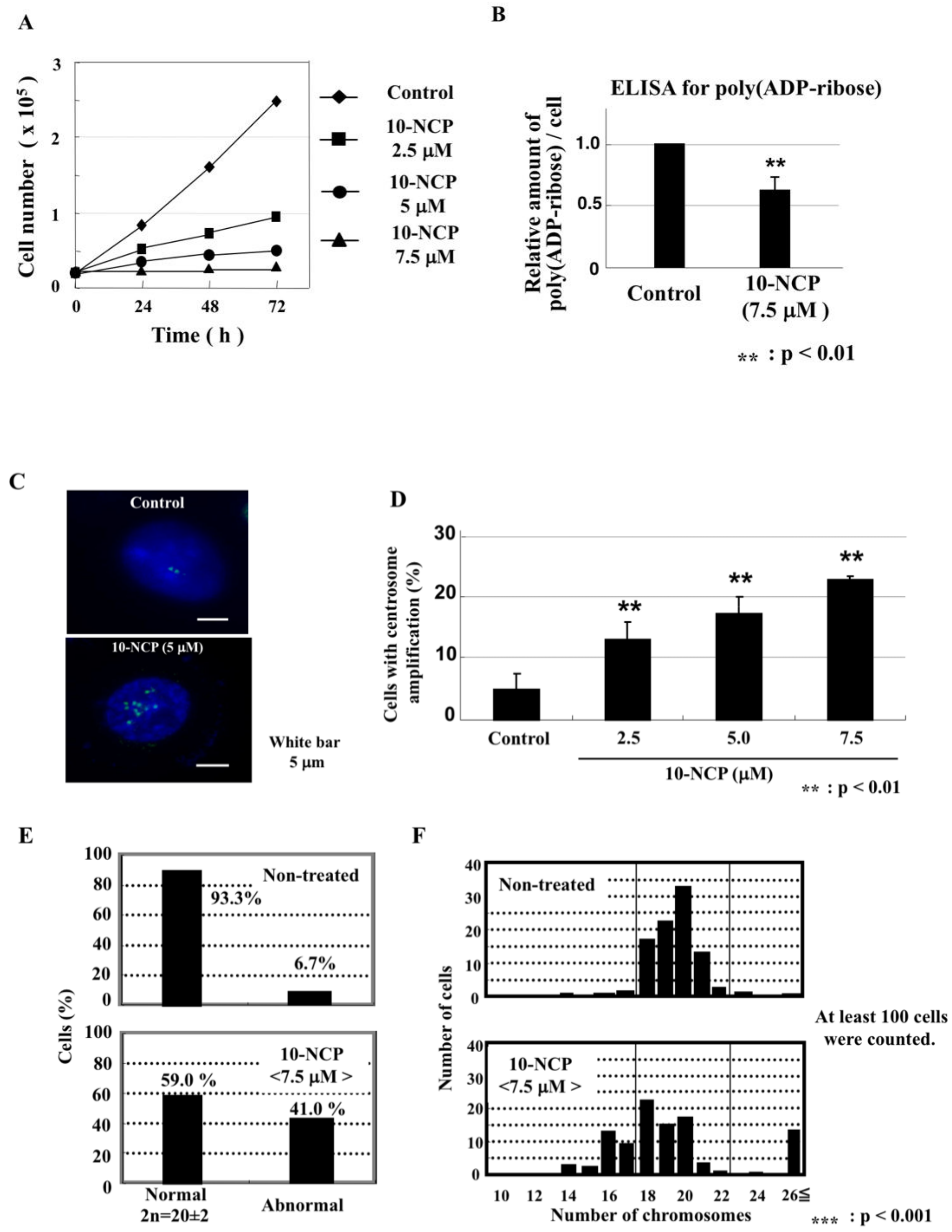
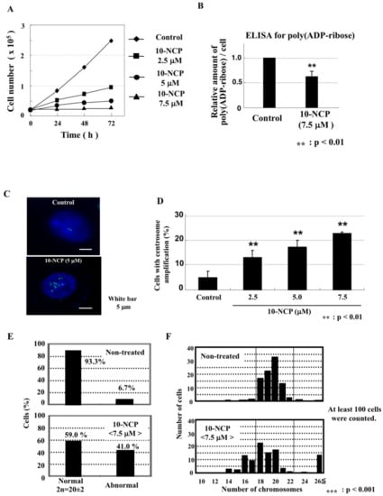
2.1. PARP Inhibitors Induced Centrosome Amplification in CHO-K1 Cells
2.2. PARP Inhibitors Inhibited Cell Proliferation without Changes in Flow Cytometric Pattern in CHO-K1 Cells
2.3. PARP Inhibitor Induced Aneuploidy in CHO-K1 Cells
2.4. PARP Inhibitors Inhibited the Phosphorylation of Akt in CHO-K1 Cells
2.5. Akt inhibitors Inhibited polyADP-Ribosylation In Vivo, and Induced Centrosome Amplification and Aneuploidy in CHO-K1 Cells
2.6. AKT Inhibitors Did Not Inhibit PARP Enzyme Activity
3. Discussion
Highlights
- (1)
- PARP inhibitor induces centrosome amplification and aneuploidy in CHO-K1 cells;
- (2)
- PARP inhibitors inhibit Akt phosphorylation in CHO-K1 cells;
- (3)
- AKT inhibitors decrease the level of polyADP-ribosylation in CHO-K1 cells;
- (4)
- AKT inhibitors induce centrosome amplification and chromosomal aneuploidy in CHO-K1 cells.
4. Material and Methods
4.1. Cell and Reagents
4.2. Flow Cytometry
4.3. Centrosome Amplification Judgement
4.4. BrdU Labeling Index
4.5. Metaphase Spread of Chromosomes
4.6. Western Blot Analysis
4.7. Sample Preparation for ELISA
4.8. ELISA for Poly(ADP-Ribose) Level
4.9. PARP Enzyme Activity Assay
4.10. Statistics
Supplementary Materials
Author Contributions
Funding
Institutional Review Board Statement
Informed Consent Statement
Acknowledgments
Conflicts of Interest
References
- Weinberg, R.A. The Biology of Cancer, 2nd ed.; Garland Publishing Inc.: New York, NY, USA, 2014. [Google Scholar]
- Ben-David, U.; Amon, A. Context is everything: Aneuploidy in cancer. Nat. Rev. Genet. 2020, 21, 44. [Google Scholar] [CrossRef] [PubMed]
- Sabat-Pospiech, D.; Fabian-Kolpanowicz, K.; Prior, I.A.; Coulson, J.M.; Fielding, A.B. Targeting centrosome amplification, an Achilles’ heel of cancer. Biochem. Soc. Trans. 2019, 47, 1209. [Google Scholar] [CrossRef]
- IARC. Agents classified by the IARC Monographs, Volumes 1–130. Available online: https://monographs.iarc.who.int/agents-classified-by-the-iarc/ (accessed on 9 February 2022).
- Saito, T.; Hama, S.; Izumi, H.; Yamasaki, F.; Kajiwara, Y.; Matsuura, S.; Morishita, K.; Hidaka, T.; Shrestha, P.; Sugiyama, K.; et al. Centrosome amplification induced by surviving suppression enhances both chromosome instability and radiosensitivity in glioma cells. Br. J. Cancer 2008, 98, 345. [Google Scholar] [CrossRef] [Green Version]
- Chondrou, V.; Trochoutsou, K.; Panayides, A.; Efthimiou, M.; Stephanou, G.; Demopoulos, N.A. Combined study on clastogenic, aneugenic and apoptotic properties of doxorubicin in human cells in vitro. J. Biol. Res. 2018, 25, 17. [Google Scholar] [CrossRef] [PubMed] [Green Version]
- Boveri, T. Zur Frage der Entstehung Maligner Tumoren; Gustav Fischer: Jena, Germany, 1914. [Google Scholar]
- Harris, H. Concerning the origin of malignant tumours by Theodor Boveri. Translated and annotated by Henry Harris. Preface. J. Cell. Sci. 2008, 121 (Suppl. 1), v–vi. [Google Scholar] [CrossRef] [PubMed]
- Kraus, W.L. PARPs and ADP-Ribosylation: 50 Years and Counting. Mol. Cell. 2015, 58, 902. [Google Scholar] [CrossRef] [Green Version]
- Miwa, M.; Masutani, M. PolyADP-ribosylation and cancer. Cancer Sci. 2007, 98, 1528. [Google Scholar] [CrossRef]
- Bryant, H.E.; Schultz, N.; Thomas, H.D.; Parker, K.M.; Flower, D.; Lopez, E.; Kyle, S.; Meuth, M.; Curtin, N.J.; Helleday, T. Specific killing of BRCA2-deficient tumours with inhibitors of poly(ADP-ribose) polymerase. Nature 2005, 434, 913. [Google Scholar] [CrossRef] [PubMed]
- Farmer, H.; McCabe, N.; Lord, C.J.; Tutt, A.N.; Johnson, D.A.; Richardson, T.B.; Santarosa, M.; Dillon, K.J.; Hickson, I.; Knights, C.; et al. Targeting the DNA repair defect in BRCA mutant cells as a therapeutic strategy. Nature 2005, 434, 917. [Google Scholar] [CrossRef]
- Curtin, N.J.; Szabo, C. Poly(ADP-ribose) polymerase inhibition: Past, present and future. Nat. Rev. Drug Discov. 2020, 19, 711. [Google Scholar] [CrossRef]
- Poltronieri, P.; Miwa, M.; Masutani, M. ADP-Ribosylation as Post-Translational Modification of Proteins: Use of Inhibitors in Cancer Control. Int. J. Mol. Sci. 2021, 22, 10829. [Google Scholar] [CrossRef] [PubMed]
- Kanai, M.; Tong, W.M.; Sugihara, E.; Wang, Z.Q.; Fukasawa, K.; Miwa, M. Involvement of poly(ADP-Ribose) polymerase 1 and poly(ADP-Ribosyl)ation in regulation of centrosome function. Mol. Cell. Biol. 2003, 23, 2451. [Google Scholar] [CrossRef] [PubMed] [Green Version]
- Tsuda, M.; Tanaka, M.; Mushiake, M.; Takahashi, J.; Tanaka, K.; Watase, J.; Fujisawa, J.; Miwa, M. Novel pathway of centrosome amplification that does not require DNA lesions. Cancer Sci. 2012, 103, 191. [Google Scholar] [CrossRef] [PubMed]
- Natarajan, A.T.; Csukás, I.; Van Zeeland, A.A. Contribution of incorporated 5-bromodeoxyuridine in DNA to the frequencies of sister-chromatid exchanges induced by inhibitors of poly-(ADP-ribose)-polymerase. Mutat. Res. 1981, 84, 125. [Google Scholar] [CrossRef]
- Schwartz, J.L.; Morgan, W.F.; Kapp, L.N.; Wolff, S. Effects of 3-aminobenzamide on DNA synthesis and cell cycle progression in Chinese hamster ovary cells. Exp. Cell Res. 1983, 143, 377. [Google Scholar] [CrossRef]
- Hu, T.; Miller, C.M.; Ridder, G.M.; Aardema, M.J. Characterization of p53 in Chinese hamster cell lines CHO-K1, CHO-WBL, and CHL: Implications for genotoxicity testing. Mutat. Res. 1999, 426, 51. [Google Scholar] [CrossRef]
- Holland, A.J.; Cleveland, D.W. Boveri revisited: Chromosomal instability, aneuploidy and tumorigenesis. Nat. Rev. Mol. Cell. Biol. 2009, 10, 478. [Google Scholar] [CrossRef] [Green Version]
- Wang, D.; Wang, M.; Jiang, N.; Zhang, Y.; Bian, X.; Wang, X.; Roberts, T.M.; Zhao, J.J.; Liu, P.; Cheng, H. Effective use of PI3K inhibitor BKM120 and PARP inhibitor Olaparib to treat PIK3CA mutant ovarian cancer. Oncotarget 2016, 7, 13153. [Google Scholar] [CrossRef] [PubMed] [Green Version]
- Juvekar, A.; Burga, L.N.; Hu, H.; Lunsford, E.P.; Ibrahim, Y.H.; Balmañà, J.; Rajendran, A.; Papa, A.; Spencer, K.; Lyssiotis, C.A.; et al. Combining a PI3K inhibitor with a PARP inhibitor provides an effective therapy for BRCA1-related breast cancer. Cancer Discov. 2012, 2, 1048. [Google Scholar] [CrossRef] [Green Version]
- Curtin, N.J.; Wang, Z.; Yiakouvaki, A.; Kyle, S.; Arris, C.A.; Canan-Koch, S.; Webber, S.E.; Durkacz, B.W.; Calvert, H.A.; Hostomsky, Z.; et al. Novel poly(ADP-ribose) polymerase-1 inhibitor, AG14361, restores sensitivity to temozolomide in mismatch repair-deficient cells. Clin. Cancer Res. 2004, 10, 881. [Google Scholar] [CrossRef] [Green Version]
- Cohen-Sharir, Y.; McFarland, J.M.; Abdusamad, M.; Marquis, C.; Bernhard, S.V.; Kazachkova, M.; Tang, H.; Ippolito, M.R.; Laue, K.; Zerbib, J.; et al. Aneuploidy renders cancer cells vulnerable to mitotic checkpoint inhibition. Nature 2021, 590, 486. [Google Scholar] [CrossRef] [PubMed]
- Griffin, R.J.; Pemberton, L.C.; Rhodes, D.; Bleasdale, C.; Bowman, K.; Calvert, A.H.; Curtin, N.J.; Durkacz, B.W.; Newell, D.R.; Porteous, J.K.; et al. Novel potent inhibitors of the DNA repair enzyme poly(ADP-ribose)polymerase (PARP). Anticancer Drug Des. 1995, 10, 507. [Google Scholar] [PubMed]
- Ida, C.; Yamashita, S.; Tsukada, M.; Sato, T.; Eguchi, T.; Tanaka, M.; Ogata, S.; Fujii, Y.; Nishi, Y.; Ikegami, S.; et al. An enzyme-linked immunosorbent assay-based system for determining the physiological level of poly(ADP-ribose) in cultured cells. Anal. Biochem. 2016, 494, 76. [Google Scholar] [CrossRef] [PubMed]
- Yamashita, S.; Tanaka, M.; Sato, T.; Ida, C.; Ohta, N.; Hamada, T.; Uetsuki, T.; Nishi, Y.; Moss, J.; Miwa, M. Effect of mild temperature shift on poly(ADP-ribose) and γH2AX levels in cultured cells. Biochem. Biophys. Res. Commun. 2016, 476, 594. [Google Scholar] [CrossRef]
- Kawamitsu, H.; Hoshino, H.; Okada, H.; Miwa, M.; Momoi, H.; Sugimura, T. Monoclonal antibodies to poly(adenosine diphosphate ribose) recognize different structures. Biochemistry 1984, 23, 3771. [Google Scholar] [CrossRef] [PubMed]
- Kanai, Y.; Miwa, M.; Matsushima, T.; Sugimura, T. Studies on anti-poly(adenosine diphosphate ribose) antibody. Biochem. Biophys. Res. Commun. 1974, 59, 300. [Google Scholar] [CrossRef]
- Miwa, M.; Sugimura, T. Structure of poly(ADP-ribose). In Methods in Enzymology; Wold, F., Moldave, K., Eds.; Academic Press: Cambridge, MA, USA, 1984; Volume 106, p. 441. [Google Scholar]







Publisher’s Note: MDPI stays neutral with regard to jurisdictional claims in published maps and institutional affiliations. |
© 2022 by the authors. Licensee MDPI, Basel, Switzerland. This article is an open access article distributed under the terms and conditions of the Creative Commons Attribution (CC BY) license (https://creativecommons.org/licenses/by/4.0/).
Share and Cite
Tanaka, M.; Mushiake, M.; Takahashi, J.; Sasaki, Y.; Yamashita, S.; Ida, C.; Masutani, M.; Miwa, M. PARP Inhibitor Decreases Akt Phosphorylation and Induces Centrosome Amplification and Chromosomal Aneuploidy in CHO-K1 Cells. Int. J. Mol. Sci. 2022, 23, 3484. https://doi.org/10.3390/ijms23073484
Tanaka M, Mushiake M, Takahashi J, Sasaki Y, Yamashita S, Ida C, Masutani M, Miwa M. PARP Inhibitor Decreases Akt Phosphorylation and Induces Centrosome Amplification and Chromosomal Aneuploidy in CHO-K1 Cells. International Journal of Molecular Sciences. 2022; 23(7):3484. https://doi.org/10.3390/ijms23073484
Chicago/Turabian StyleTanaka, Masakazu, Masatoshi Mushiake, Jun Takahashi, Yuka Sasaki, Sachiko Yamashita, Chieri Ida, Mitsuko Masutani, and Masanao Miwa. 2022. "PARP Inhibitor Decreases Akt Phosphorylation and Induces Centrosome Amplification and Chromosomal Aneuploidy in CHO-K1 Cells" International Journal of Molecular Sciences 23, no. 7: 3484. https://doi.org/10.3390/ijms23073484
APA StyleTanaka, M., Mushiake, M., Takahashi, J., Sasaki, Y., Yamashita, S., Ida, C., Masutani, M., & Miwa, M. (2022). PARP Inhibitor Decreases Akt Phosphorylation and Induces Centrosome Amplification and Chromosomal Aneuploidy in CHO-K1 Cells. International Journal of Molecular Sciences, 23(7), 3484. https://doi.org/10.3390/ijms23073484

