Efficacy of a Product Containing Xyloglucan and Pea Protein on Intestinal Barrier Function in a Partial Restraint Stress Animal Model
Abstract
:1. Introduction
2. Results
2.1. Effect of XG and PP on Partial Stress-Induced Visceral Hypersensitivity
2.2. Effect of XG and PP on Gut Permeability
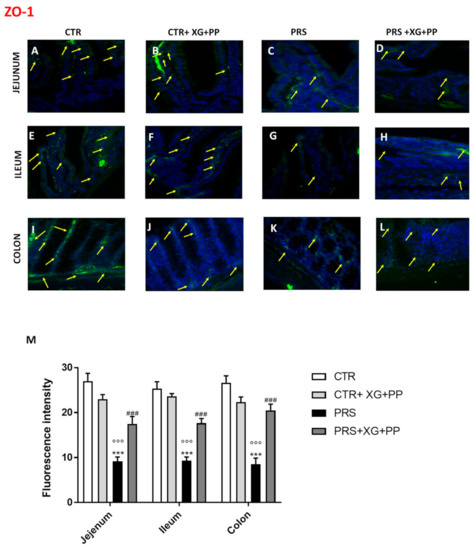
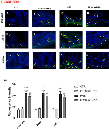
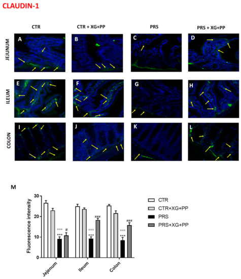
2.3. Effect of XG and PP on TJs Expression
2.4. Effect of XG and PP on IL-1β and IL-6 Levels
3. Discussion
4. Material and Methods
4.1. Animals
4.2. Partial Restraint Stress Induction
4.3. Colorectal Distension to Evaluate Visceral Sensitivity
4.4. Lactulose/Mannitol (Lac/Man) Test to Evaluate Gut Permeability
4.5. Immunofluorescence Assay for Tight Junctions (TJs)
4.6. ELISA Assay for IL-1β and IL-6
4.7. Materials
4.8. Statistical Analysis
5. Conclusions
Author Contributions
Funding
Institutional Review Board Statement
Informed Consent Statement
Data Availability Statement
Conflicts of Interest
References
- Mari, A.; Abu Backer, F.; Mahamid, M.; Amara, H.; Carter, D.; Boltin, D.; Dickman, R. Bloating and abdominal distension: Clinical approach and management. Adv. Ther. 2019, 36, 1075–1084. [Google Scholar] [CrossRef] [PubMed] [Green Version]
- Tuteja, A.K.; Talley, N.J.; Joos, S.K.; Tolman, K.G.; Hickam, D.H. Abdominal bloating in employed adults: Prevalence, risk factors, and association with other bowel disorders. Am. J. Gastroenterol. 2008, 103, 1241–1248. [Google Scholar] [CrossRef] [PubMed]
- Noh, C.K.; Lee, K.J. Fecal microbiota alterations and small intestinal bacterial overgrowth in functional abdominal bloating/distention. J. Neurogastroenterol. Motil. 2020, 26, 539–549. [Google Scholar] [CrossRef] [PubMed]
- Drossman, D.A. Functional gastrointestinal disorders: History, pathophysiology, clinical features and Rome IV. Gastroenterology 2016, 150, 1262–1279.e2. [Google Scholar] [CrossRef] [Green Version]
- Jiang, X.; Locke, G.R., 3rd; Choung, R.S.; Zinsmeister, A.R.; Schleck, C.D.; Talley, N.J. Prevalence and risk factors for abdominal bloating and visible distention: A population-based study. Gut 2008, 57, 756–763. [Google Scholar] [CrossRef]
- Bischoff, S.C.; Barbara, G.; Buurman, W.; Ockhuizen, T.; Schulzke, J.D.; Serino, M.; Tilg, H.; Watson, A.; Wells, J.M. Intestinal permeability—A new target for disease prevention and therapy. BMC Gastroenterol. 2014, 14, 189. [Google Scholar] [CrossRef] [Green Version]
- Farzaei, M.H.; Bahramsoltani, R.; Abdollahi, M.; Rahimi, R. The role of visceral hypersensitivity in irritable bowel syndrome: Pharmacological targets and novel treatments. J. Neurogastroenterol. Motil. 2016, 22, 558–574. [Google Scholar] [CrossRef] [Green Version]
- Breit, S.; Kupferberg, A.; Rogler, G.; Hasler, G. Vagus nerve as modulator of the brain-gut axis in psychiatric and inflammatory disorders. Front. Psychiatry 2018, 9, 44. [Google Scholar] [CrossRef] [Green Version]
- Mearin, F.; Lacy, B.E.; Chang, L.; Chey, W.D.; Lembo, A.J.; Simren, M.; Spiller, R. Bowel Disorders. Gastroenterology 2016, 150, 1393–1407. [Google Scholar] [CrossRef] [Green Version]
- Huang, L.; Zhang, D.; Han, W.; Guo, C. High-mobility group box-1 inhibition stabilizes intestinal permeability through tight junctions in experimental acute necrotizing pancreatitis. Inflamm. Res. 2019, 68, 677–689. [Google Scholar] [CrossRef]
- Groschwitz, K.R.; Hogan, S.P. Intestinal barrier function: Molecular regulation and disease pathogenesis. J. Allergy Clin. Immunol. 2009, 124, 3–20. [Google Scholar] [CrossRef] [PubMed] [Green Version]
- Tsukita, S.; Furuse, M.; Itoh, M. Multifunctional strands in tight junctions. Nat. Rev. Mol. Cell Biol. 2001, 2, 285–293. [Google Scholar] [CrossRef] [PubMed]
- Chang, L.; Lee, O.Y.; Naliboff, B.; Schmulson, M.; Mayer, E.A. Sensation of bloating and visible abdominal distension in patients with irritable bowel syndrome. Am. J. Gastroenterol. 2001, 96, 3341–3347. [Google Scholar] [CrossRef] [PubMed]
- Rezaie, A.; Pimentel, M.; Rao, S.S. How to test and treat small intestinal bacterial overgrowth: An evidence-based approach. Curr. Gastroenterol. Rep. 2016, 18, 8. [Google Scholar] [CrossRef] [PubMed]
- Takakura, W.; Pimentel, M. Small intestinal bacterial overgrowth and irritable bowel syndrome—An update. Front. Psychiatry 2020, 11, 664. [Google Scholar] [CrossRef] [PubMed]
- Yang, C.; Zhang, X.; Wang, S.; Huo, X.; Wang, J. Small intestinal bacterial overgrowth and evaluation of intestinal barrier function in patients with ulcerative colitis. Am. J. Transl. Res. 2021, 13, 6605–6610. [Google Scholar]
- Lauritano, E.C.; Valenza, V.; Sparano, L.; Scarpellini, E.; Gabrielli, M.; Cazzato, A.; Ferraro, P.M.; Gasbarrini, A. Small intestinal bacterial overgrowth and intestinal permeability. Scand. J. Gastroenterol. 2010, 45, 1131–1132. [Google Scholar] [CrossRef]
- Rana, S.V.; Sharma, S.; Kaur, J.; Prasad, K.K.; Sinha, S.K.; Kochhar, R.; Malik, A.; Morya, R.K. Relationship of cytokines, oxidative stress and GI motility with bacterial overgrowth in ulcerative colitis patients. J. Crohns Colitis 2014, 8, 859–865. [Google Scholar] [CrossRef] [Green Version]
- Rasmussen, B.; Haastrup, P.; Wehberg, S.; Kjeldsen, J.; Waldorff, F.B. Predictors of health-related quality of life in patients with moderate to severely active ulcerative colitis receiving biological therapy. Scand. J. Gastroenterol. 2020, 55, 656–663. [Google Scholar] [CrossRef] [PubMed]
- Serra, J.; Azpiroz, F.; Malagelada, J.R. Modulation of gut perception in humans by spatial summation phenomena. J. Physiol. 1998, 506, 579–587. [Google Scholar] [CrossRef]
- Ringel-Kulka, T.; Palsson, O.S.; Maier, D.; Carroll, I.; Galanko, J.A.; Leyer, G.; Ringel, Y. Probiotic bacteria Lactobacillus acidophilus NCFM and Bifidobacterium lactis Bi-07 versus placebo for the symptoms of bloating in patients with functional bowel disorders: A double-blind study. J. Clin. Gastroenterol. 2011, 45, 518–525. [Google Scholar] [CrossRef] [PubMed]
- Bernstein, J.E.; Kasich, A.M. A double-blind trial of simethicone in functional disease of the upper gastrointestinal tract. J. Clin. Pharmacol. 1974, 14, 617–623. [Google Scholar] [CrossRef] [PubMed]
- Sahani, D.V.; Jhaveri, K.S.; D’Souza, R.V.; Varghese, J.C.; Halpern, E.; Harisinghani, M.G.; Hahn, P.F.; Saini, S. Evaluation of simethicone-coated cellulose as a negative oral contrast agent for abdominal CT. Acad. Radiol. 2003, 10, 491–496. [Google Scholar] [CrossRef]
- Yuan, H.; Ma, Q.; Ye, L.; Piao, G. The traditional medicine and modern medicine from natural products. Molecules 2016, 21, 559. [Google Scholar] [CrossRef] [Green Version]
- Gnessi, L.; Bacarea, V.; Marusteri, M.; Pique, N. Xyloglucan for the treatment of acute diarrhea: Results of a randomized, controlled, open-label, parallel group, multicentre, national clinical trial. BMC Gastroenterol. 2015, 15, 153. [Google Scholar] [CrossRef] [Green Version]
- Plesea Condratovici, C.; Bacarea, V.; Pique, N. Xyloglucan for the treatment of acute gastroenteritis in children: Results of a randomized, controlled, clinical trial. Gastroenterol. Res. Pract. 2016, 2016, 6874207. [Google Scholar] [CrossRef] [Green Version]
- Mathai, J.K.; Liu, Y.; Stein, H.H. Values for digestible indispensable amino acid scores (DIAAS) for some dairy and plant proteins may better describe protein quality than values calculated using the concept for protein digestibility-corrected amino acid scores (PDCAAS). Br. J. Nutr. 2017, 117, 490–499. [Google Scholar] [CrossRef]
- De Los Rios, C.C.; Falcon, B.S.; Arguelles-Arias, F.; Perez, E.; Teruel, C.; Geijo, F.; Rey, E. Long-term safety and efficacy study of a medical device containing xyloglucan, pea protein reticulated with tannins and xylo-oligosaccharides, in patients with diarrhoea-predominant irritable bowel syndrome. Therap. Adv. Gastroenterol. 2021, 14, 17562848211020570. [Google Scholar] [CrossRef]
- Ait-Belgnaoui, A.; Bradesi, S.; Fioramonti, J.; Theodorou, V.; Bueno, L. Acute stress-induced hypersensitivity to colonic distension depends upon increase in paracellular permeability: Role of myosin light chain kinase. Pain 2005, 113, 141–147. [Google Scholar] [CrossRef]
- Gue, M.; Del Rio-Lacheze, C.; Eutamene, H.; Theodorou, V.; Fioramonti, J.; Bueno, L. Stress-induced visceral hypersensitivity to rectal distension in rats: Role of CRF and mast cells. Neurogastroenterol. Motil. 1997, 9, 271–279. [Google Scholar] [CrossRef]
- Schwetz, I.; Bradesi, S.; McRoberts, J.A.; Sablad, M.; Miller, J.C.; Zhou, H.; Ohning, G.; Mayer, E.A. Delayed stress-induced colonic hypersensitivity in male Wistar rats: Role of neurokinin-1 and corticotropin-releasing factor-1 receptors. Am. J. Physiol. Gastrointest. Liver Physiol. 2004, 286, G683–G691. [Google Scholar] [CrossRef] [PubMed] [Green Version]
- Volynets, V.; Reichold, A.; Bardos, G.; Rings, A.; Bleich, A.; Bischoff, S.C. Assessment of the Intestinal Barrier with Five Different Permeability Tests in Healthy C57BL/6J and BALB/cJ Mice. Dig. Dis. Sci. 2016, 61, 737–746. [Google Scholar] [CrossRef]
- Lecuit, T.; Yap, A.S. E-cadherin junctions as active mechanical integrators in tissue dynamics. Nat. Cell Biol. 2015, 17, 533–539. [Google Scholar] [CrossRef]
- Esposito, S.; Biscarini, A.; Federici, B.; Cofini, M.; Argentiero, A.; Neglia, C.; Lanciotti, L.; De Angelis, G.L.; Principi, N. Role of Small Intestinal Bacterial Overgrowth (SIBO) and Inflammation in Obese Children. Front. Pediatr. 2020, 8, 369. [Google Scholar] [CrossRef] [PubMed]
- Grundy, L.; Erickson, A.; Brierley, S.M. Visceral Pain. Annu. Rev. Physiol. 2019, 81, 261–284. [Google Scholar] [CrossRef] [PubMed]
- Azpiroz, F.; Malagelada, J.R. Abdominal bloating. Gastroenterology 2005, 129, 1060–1078. [Google Scholar] [CrossRef] [PubMed]
- Jiang, Y.; Zhang, C.; Wang, T. bFGF ameliorates intestinal mucosal permeability and barrier function through tight junction proteins in burn injury rats. Burns 2020, 45, 1129–1136. [Google Scholar] [CrossRef] [PubMed]
- Wu, M.; Shen, A.; Chen, Y.; Liu, L.; Li, L.; Sankararaman, S.; Chen, H.; Guan, B.; Zhan, Z.; Nan, S.; et al. Xinhuang Tablets Improve Intestinal Barrier Function via Regulating Epithelial Tight Junctions in Dextran Sulfate Sodium-Induced Ulcerative Colitis Mice. J. Med. Food 2021, 24, 33–39. [Google Scholar] [CrossRef] [PubMed]
- Dunlop, S.P.; Hebden, J.; Campbell, E.; Naesdal, J.; Olbe, L.; Perkins, A.C.; Spiller, R.C. Abnormal intestinal permeability in subgroups of diarrhea-predominant irritable bowel syndromes. Am. J. Gastroenterol. 2006, 101, 1288–1294. [Google Scholar] [CrossRef] [PubMed]
- Malagelada, J.R.; Accarino, A.; Azpiroz, F. Bloating and Abdominal Distension: Old Misconceptions and Current Knowledge. Am. J. Gastroenterol. 2017, 112, 1221–1231. [Google Scholar] [CrossRef]
- Zhou, Q.; Fillingim, R.B.; Riley, J.L., 3rd; Malarkey, W.B.; Verne, N.G. Central and peripheral hypersensitivity in the irritable bowel syndrome. Pain 2010, 148, 454–461. [Google Scholar] [CrossRef] [PubMed] [Green Version]
- Sharara, A.I.; Aoun, E.; Abdul-Baki, H.; Mounzer, R.; Sidani, S.; Elhajj, I. A randomized double-blind placebo-controlled trial of rifaximin in patients with abdominal bloating and flatulence. Am. J. Gastroenterol. 2006, 101, 326–333. [Google Scholar] [CrossRef] [PubMed]
- Haber, S.L.; El-Ibiary, S.Y. Peppermint oil for treatment of irritable bowel syndrome. Am. J. Health Syst. Pharm. 2016, 73, 22, 24, 26, passim. [Google Scholar] [CrossRef] [PubMed]
- Campolo, M.; Casili, G.; Paterniti, I.; Filippone, A.; Lanza, M.; Ardizzone, A.; Scuderi, S.A.; Cuzzocrea, S.; Esposito, E. Effect of a Product Containing Xyloglucan and Pea Protein on a Murine Model of Atopic Dermatitis. Int. J. Mol. Sci. 2020, 21, 3596. [Google Scholar] [CrossRef]
- Campolo, M.; Lanza, M.; Filippone, A.; Paterniti, I.; Casili, G.; Scuderi, S.A.; Ardizzone, A.; Cuzzocrea, S.; Esposito, E. Evaluation of a Product Containing Xyloglucan and Pea Protein on Skin Barrier Permeability. Skin Pharmacol. Physiol. 2020, 33, 231–236. [Google Scholar] [CrossRef] [PubMed]
- Pique, N.; Gomez-Guillen, M.D.C.; Montero, M.P. Xyloglucan, a Plant Polymer with Barrier Protective Properties over the Mucous Membranes: An Overview. Int. J. Mol. Sci. 2018, 19, 673. [Google Scholar] [CrossRef] [Green Version]
- Garcia Arteaga, V.; Leffler, S.; Muranyi, I.; Eisner, P.; Schweiggert-Weisz, U. Sensory profile, functional properties and molecular weight distribution of fermented pea protein isolate. Curr. Res. Food Sci. 2021, 4, 1–10. [Google Scholar] [CrossRef]
- Sun, Y.; Liu, F.L.; Song, G.Q.; Qian, W.; Hou, X.H. Effects of acute and chronic restraint stress on visceral sensitivity and neuroendocrine hormones in rats. Chin. J. Dig. Dis. 2006, 7, 149–155. [Google Scholar] [CrossRef]
- Xu, S.; Wang, X.; Zhao, J.; Yang, S.; Dong, L.; Qin, B. GPER-mediated, oestrogen-dependent visceral hypersensitivity in stressed rats is associated with mast cell tryptase and histamine expression. Fundam. Clin. Pharmacol. 2020, 34, 433–443. [Google Scholar] [CrossRef]
- Odenwald, M.A.; Turner, J.R. Intestinal permeability defects: Is it time to treat? Clin. Gastroenterol. Hepatol. 2013, 11, 1075–1083. [Google Scholar] [CrossRef] [Green Version]
- Tang, V.W.; Goodenough, D.A. Paracellular ion channel at the tight junction. Biophys. J. 2003, 84, 1660–1673. [Google Scholar] [CrossRef] [Green Version]
- Marchiando, A.M.; Graham, W.V.; Turner, J.R. Epithelial barriers in homeostasis and disease. Annu. Rev. Pathol. 2010, 5, 119–144. [Google Scholar] [CrossRef] [PubMed]
- Anderson, A.D.; Jain, P.K.; Fleming, S.; Poon, P.; Mitchell, C.J.; MacFie, J. Evaluation of a triple sugar test of colonic permeability in humans. Acta Physiol. Scand. 2004, 182, 171–177. [Google Scholar] [CrossRef]
- Vojdani, A. For the assessment of intestinal permeability, size matters. Altern. Ther. Health Med. 2013, 19, 12–24. [Google Scholar] [PubMed]
- De Servi, B.; Ranzini, F.; Pique, N. Protective barrier properties of Rhinosectan((R)) spray (containing xyloglucan) on an organotypic 3D airway tissue model (MucilAir): Results of an in vitro study. Allergy Asthma Clin. Immunol. 2017, 13, 37. [Google Scholar] [CrossRef] [PubMed] [Green Version]
- De Servi, B.; Ranzini, F.; Pique, N. Effect of Utipro((R)) (containing gelatin-xyloglucan) against Escherichia coli invasion of intestinal epithelial cells: Results of an in vitro study. Future Microbiol. 2016, 11, 651–658. [Google Scholar] [CrossRef] [PubMed] [Green Version]
- Takeichi, M. Dynamic contacts: Rearranging adherens junctions to drive epithelial remodelling. Nat. Rev. Mol. Cell Biol. 2014, 15, 397–410. [Google Scholar] [CrossRef]
- Iyer, K.V.; Piscitello-Gomez, R.; Paijmans, J.; Julicher, F.; Eaton, S. Epithelial Viscoelasticity Is Regulated by Mechanosensitive E-cadherin Turnover. Curr. Biol. 2019, 29, 578–591 e575. [Google Scholar] [CrossRef] [Green Version]
- Bueno, L.; Beaufrand, C.; Theodorou, V.; Andro-Delestrain, M.C. Influence of simethicone and alverine on stress-induced alterations of colonic permeability and sensitivity in rats: Beneficial effect of their association. J. Pharm. Pharmacol. 2013, 65, 567–573. [Google Scholar] [CrossRef]
- Boulete, I.M.; Thadi, A.; Beaufrand, C.; Patwa, V.; Joshi, A.; Foss, J.A.; Eddy, E.P.; Eutamene, H.; Palejwala, V.A.; Theodorou, V.; et al. Oral treatment with plecanatide or dolcanatide attenuates visceral hypersensitivity via activation of guanylate cyclase-C in rat models. World J. Gastroenterol. 2018, 24, 1888–1900. [Google Scholar] [CrossRef]
- Campolo, M.; Siracusa, R.; Cordaro, M.; Filippone, A.; Gugliandolo, E.; Peritore, A.F.; Impellizzeri, D.; Crupi, R.; Paterniti, I.; Cuzzocrea, S. The association of adelmidrol with sodium hyaluronate displays beneficial properties against bladder changes following spinal cord injury in mice. PLoS ONE 2019, 14, e0208730. [Google Scholar] [CrossRef] [PubMed]
- Scuderi, S.A.; Casili, G.; Lanza, M.; Filippone, A.; Paterniti, I.; Esposito, E.; Campolo, M. Modulation of NLRP3 Inflammasome Attenuated Inflammatory Response Associated to Diarrhea-Predominant Irritable Bowel Syndrome. Biomedicines 2020, 8, 519. [Google Scholar] [CrossRef] [PubMed]







Publisher’s Note: MDPI stays neutral with regard to jurisdictional claims in published maps and institutional affiliations. |
© 2022 by the authors. Licensee MDPI, Basel, Switzerland. This article is an open access article distributed under the terms and conditions of the Creative Commons Attribution (CC BY) license (https://creativecommons.org/licenses/by/4.0/).
Share and Cite
Scuderi, S.A.; Casili, G.; Lanza, M.; Ardizzone, A.; Pantaleo, L.; Campolo, M.; Paterniti, I.; Cucinotta, L.; Cuzzocrea, S.; Esposito, E. Efficacy of a Product Containing Xyloglucan and Pea Protein on Intestinal Barrier Function in a Partial Restraint Stress Animal Model. Int. J. Mol. Sci. 2022, 23, 2269. https://doi.org/10.3390/ijms23042269
Scuderi SA, Casili G, Lanza M, Ardizzone A, Pantaleo L, Campolo M, Paterniti I, Cucinotta L, Cuzzocrea S, Esposito E. Efficacy of a Product Containing Xyloglucan and Pea Protein on Intestinal Barrier Function in a Partial Restraint Stress Animal Model. International Journal of Molecular Sciences. 2022; 23(4):2269. https://doi.org/10.3390/ijms23042269
Chicago/Turabian StyleScuderi, Sarah Adriana, Giovanna Casili, Marika Lanza, Alessio Ardizzone, Luca Pantaleo, Michela Campolo, Irene Paterniti, Laura Cucinotta, Salvatore Cuzzocrea, and Emanuela Esposito. 2022. "Efficacy of a Product Containing Xyloglucan and Pea Protein on Intestinal Barrier Function in a Partial Restraint Stress Animal Model" International Journal of Molecular Sciences 23, no. 4: 2269. https://doi.org/10.3390/ijms23042269
APA StyleScuderi, S. A., Casili, G., Lanza, M., Ardizzone, A., Pantaleo, L., Campolo, M., Paterniti, I., Cucinotta, L., Cuzzocrea, S., & Esposito, E. (2022). Efficacy of a Product Containing Xyloglucan and Pea Protein on Intestinal Barrier Function in a Partial Restraint Stress Animal Model. International Journal of Molecular Sciences, 23(4), 2269. https://doi.org/10.3390/ijms23042269

