Calcium-Dependent Interplay of Lithium and Tricyclic Antidepressants, Amitriptyline and Desipramine, on N-methyl-D-aspartate Receptors
Abstract
1. Introduction
2. Results
2.1. Lithium Prevents the Ca2+ Dependence of NMDAR Inhibition by ATL
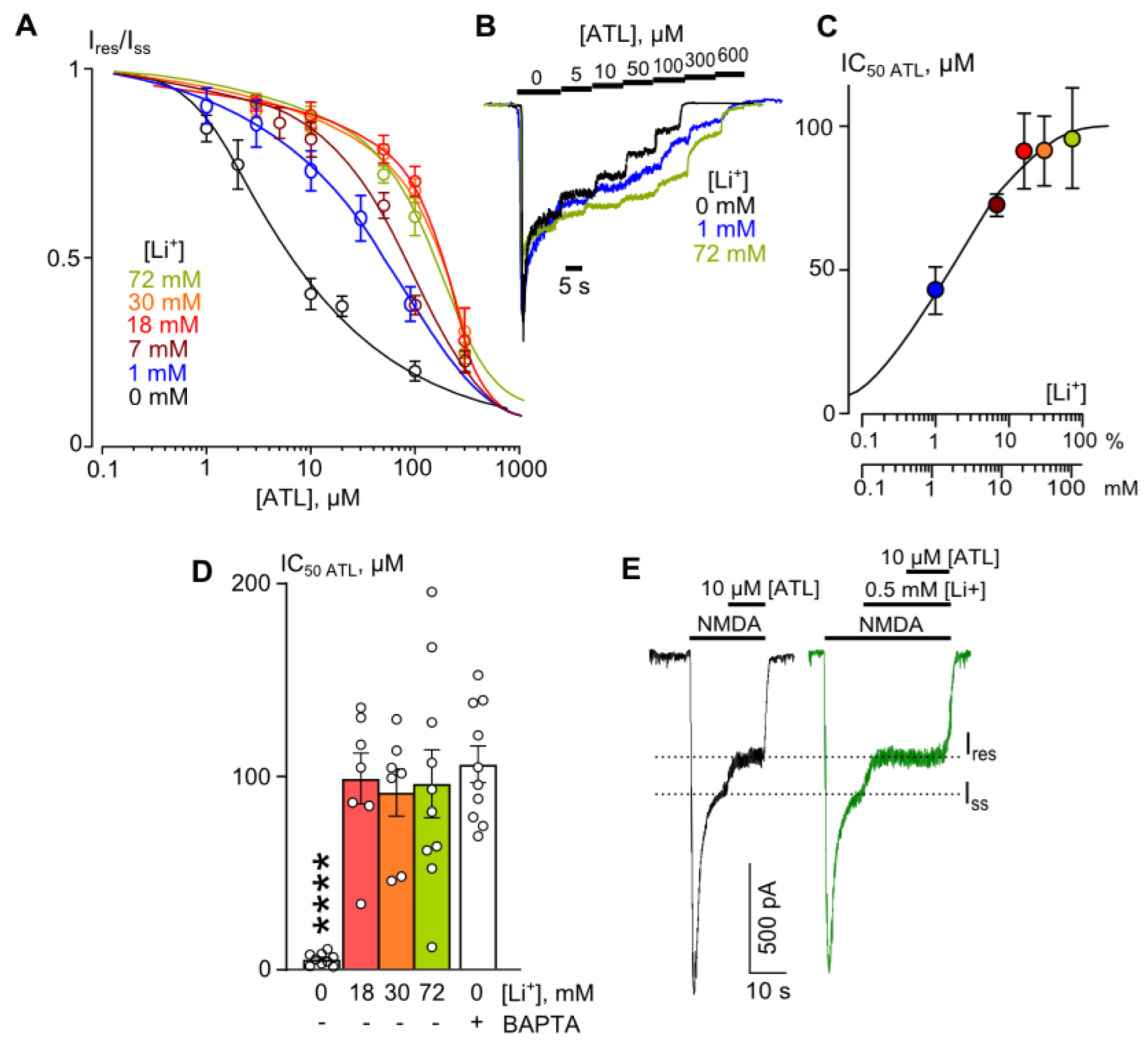
2.2. Quantitative Estimation of Li+ Effect on ATL and DES Inhibition of NMDAR Currents
2.3. Lithium Do Not Change Inhibition of NMDARs by CLO
3. Discussion
4. Materials and Methods
4.1. Primary Culture of Cortical Neurons
4.2. Patch Clamp Recordings
4.3. Drugs
4.4. Analysis of Membrane Currents
4.5. Statistical Analysis
Author Contributions
Funding
Institutional Review Board Statement
Informed Consent Statement
Data Availability Statement
Acknowledgments
Conflicts of Interest
References
- Paoletti, P.; Bellone, C.; Zhou, Q. NMDA receptor subunit diversity: Impact on receptor properties, synaptic plasticity and disease. Nat. Rev. Neurosci. 2013, 14, 383–400. [Google Scholar] [CrossRef] [PubMed]
- Traynelis, S.F.; Wollmuth, L.P.; McBain, C.J.; Menniti, F.S.; Vance, K.M.; Ogden, K.K.; Hansen, K.B.; Yuan, H.; Myers, S.J.; Dingledine, R. Glutamate receptor ion channels: Structure, regulation, and function. Pharmacol. Rev. 2010, 62, 405–496. [Google Scholar] [CrossRef] [PubMed]
- Chen, J.; Li, L.; Chen, S.R.; Chen, H.; Xie, J.D.; Sirrieh, R.E.; MacLean, D.M.; Zhang, Y.; Zhou, M.H.; Jayaraman, V. The α2δ-1-NMDA receptor complex is critically involved in neuropathic pain development and gabapentin therapeutic actions. Cell Rep. 2018, 22, 2307–2321. [Google Scholar] [CrossRef] [PubMed]
- Chen, S.R.; Zhou, H.Y.; Byun, H.S.; Chen, H.; Pan, H.L. Casein kinase II regulates N-methyl-D-aspartate receptor activity in spinal cords and pain hypersensitivity induced by nerve injury. J. Pharmacol. Exp. Ther. 2014, 350, 301–312. [Google Scholar] [CrossRef]
- Rodríguez-Muñoz, M.; Sánchez-Blázquez, P.; Vicente-Sánchez, A.; Berrocoso, E.; Garzón, J. The mu-opioid receptor and the NMDA receptor associate in PAG neurons: Implications in pain control. Neuropsychopharmacology 2012, 37, 338–349. [Google Scholar] [CrossRef]
- Zhou, H.Y.; Chen, S.R.; Pan, H.L. Targeting N-methyl-D-aspartate receptors for treatment of neuropathic pain. Expert Rev. Clin. Pharmacol. 2011, 4, 379–388. [Google Scholar] [CrossRef]
- Belinskaia, D.A.; Belinskaia, M.A.; Barygin, O.I.; Vanchakova, N.P.; Shestakova, N.N. Psychotropic drugs for the management of chronic pain and itch. Pharmaceuticals 2019, 12, 99. [Google Scholar] [CrossRef]
- Soleimanpour, H.; Imani, F.; Dolati, S.; Soleimanpour, M.; Shahsavarinia, K. Management of pain using magnesium sulphate: A narrative review. Postgrad. Med. 2022, 134, 260–266. [Google Scholar] [CrossRef]
- Eisenach, J.C.; Gebhart, G.F. Intrathecal amitriptyline acts as an N-methyl-D-aspartate receptor antagonist in the presence of inflammatory hyperalgesia in rats. Anesthesiology 1995, 83, 1046–1054. [Google Scholar] [CrossRef]
- Gillman, P.K. Tricyclic antidepressant pharmacology and therapeutic drug interactions updated. Br. J. Pharmacol. 2007, 151, 737–748. [Google Scholar] [CrossRef]
- Stepanenko, Y.D.; Boikov, S.I.; Sibarov, D.A.; Abushik, P.A.; Vanchakova, N.P.; Belinskaya, D.A.; Shestakova, N.N.; Antonov, S.M. Dual action of amitriptyline on NMDA receptors: Enhancement of Ca-dependent desensitization and trapping channel block. Sci. Rep. 2019, 9, 19454. [Google Scholar] [CrossRef]
- Stepanenko, Y.D.; Sibarov, D.A.; Shestakova, N.N.; Antonov, S.M. Tricyclic antidepressant structure-related alterations in calcium-dependent inhibition and open-channel block of NMDA receptors. Front. Pharmacol. 2022, 12, 815368. [Google Scholar] [CrossRef] [PubMed]
- Boikov, S.I.; Sibarov, D.A.; Antonov, S.M. Nutritional and metabolic factors, ethanol and cholesterol, interact with calcium-dependent N-methyl-D-aspartate receptor inhibition by tricyclic antidepressants. Front. Cell. Neurosci. 2022, 16, 946426. [Google Scholar] [CrossRef] [PubMed]
- Ehlers, M.D.; Zhang, S.; Bernhadt, J.P.; Huganir, R.L. Inactivation of NMDA receptors by direct interaction of calmodulin with the NR1 subunit. Cell 1996, 84, 745–755. [Google Scholar] [CrossRef] [PubMed]
- Zhang, S.; Ehlers, M.D.; Bernhardt, J.P.; Su, C.T.; Huganir, R.L. Calmodulin mediates calcium-dependent inactivation of N-methyl-D-aspartate receptors. Neuron 1998, 21, 443–453. [Google Scholar] [CrossRef]
- Sibarov, D.A.; Antonov, S.M. Calcium dependent desensitization of NMDA receptors. Biochemistry 2018, 83, 1173–1183. [Google Scholar] [CrossRef]
- Antonov, S.M.; Magazanik, L.G. Intense non-quantal release of glutamate in an insect neuromuscular junction. Neurosci. Lett. 1988, 93, 204–208. [Google Scholar] [CrossRef]
- Szatkowski, M.; Barbour, B.; Attwell, D. Non-vesicular release of glutamate from glial cells by reversed electrogenic glutamate uptake. Nature 1990, 348, 443–446. [Google Scholar] [CrossRef]
- Ander, B.P.; Hurtado, C.; Raposo, C.S.; Maddaford, T.G.; Deniset, J.F.; Hryshko, L.V.; Pierce, G.N.; Lukas, A. Differential sensitivities of the NCX1.1 and NCX1.3 isoforms of the Na+-Ca2+ exchanger to alpha-linolenic acid. Cardiovasc. Res. 2007, 73, 395–403. [Google Scholar] [CrossRef]
- Boikov, S.I.; Shestakova, N.N.; Antonov, S.M.; Sibarov, D.A. Effects of lithium and selective inhibitors of sodium-calcium exchanger on its transport currents in neurons and HEK293 cells. Biochem. Suppl. Ser. A Membr. Cell Biol. 2022, 16, 29–37. [Google Scholar] [CrossRef]
- Sibarov, D.A.; Abushik, P.A.; Poguzhelskaya, E.E.; Bolshakov, K.V.; Antonov, S.M. Inhibition of plasma membrane Na/Ca-exchanger by KB-R7943 or lithium reveals its role in Ca-dependent N-methyl-D-aspartate receptor inactivation. J. Pharmacol. Exp. Ther. 2015, 355, 484–495. [Google Scholar] [CrossRef] [PubMed]
- Sibarov, D.A.; Poguzhelskaya, E.E.; Antonov, S.M. Downregulation of calcium-dependent NMDA receptor desensitization by sodium-calcium exchangers: A role of membrane cholesterol. BMC Neurosci. 2018, 19, 73. [Google Scholar] [CrossRef] [PubMed]
- Simard, M.; Gumbiner, B.; Lee, A.; Lewis, H.; Norman, D. Lithium carbonate intoxication: A case report and review of the literature. Arch. Intern. Med. 1989, 149, 36–46. [Google Scholar] [CrossRef] [PubMed]
- Schou, M. Lithium treatment at 52. J. Affect. Disord. 2001, 67, 21–32. [Google Scholar] [CrossRef]
- Oruch, R.; Elderbi, M.A.; Khattab, H.A.; Pryme, I.F.; Lund, A. Lithium: A review of pharmacology, clinical uses, and toxicity. Eur. J. Pharmacol. 2014, 740, 464–473. [Google Scholar] [CrossRef]
- Heninger, G.R.; Charney, D.S.; Sternberg, D.E. Lithium carbonate augmentation of antidepressant treatment. An effective prescription for treatment-refractory depression. Arch. Gen. Psychiatry 1983, 40, 1335–1342. [Google Scholar] [CrossRef]
- Bauer, M.; Adli, M.; Bschor, T.; Pilhatsch, M.; Pfennig, A.; Sasse, J.; Schmid, R.; Lewitzka, U. Lithium’s emerging role in the treatment of refractory major depressive episodes: Augmentation of antidepressants. Neuropsychobiology 2010, 62, 36–42. [Google Scholar] [CrossRef]
- Zhong, J.; Russell, S.L.; Pritchett, D.B.; Molinoff, P.B.; Williams, K. Expression of mRNAs encoding subunits of the N-methyl-D-aspartate receptor in cultured cortical neurons. Mol. Pharmacol. 1994, 45, 846–853. [Google Scholar] [PubMed]
- Sheng, M.; Cummings, J.; Roldan, L.A.; Jan, Y.N.; Jan, L.Y. Changing subunit composition of heteromeric NMDA receptors during development of rat cortex. Nature 1994, 368, 144–147. [Google Scholar] [CrossRef]
- Li, J.H.; Wang, Y.H.; Wolfe, B.B.; Krueger, K.E.; Corsi, L.; Stocca, G.; Vicini, S. Developmental changes in localization of NMDA receptor subunits in primary cultures of cortical neurons. Eur. J. Neurosci. 1998, 10, 1704–1715. [Google Scholar] [CrossRef]
- Yang, M.L.; Li, J.J.; So, K.F.; Chen, J.Y.; Cheng, W.S.; Wu, J.; Wang, Z.M.; Gao, F.; Young, W. Efficacy and safety of lithium carbonate treatment of chronic spinal cord injuries: A double-blind, randomized, placebo-controlled clinical trial. Spinal Cord 2012, 50, 141–146. [Google Scholar] [CrossRef] [PubMed]
- Deval, E.; Raymond, G.; Cognard, C. Na+-Ca2+ exchange activity in rat skeletal myotubes: Effect of lithium ions. Cell Calcium 2002, 31, 37–44. [Google Scholar] [CrossRef] [PubMed]
- Watano, T.; Kimura, J.; Morita, T.; Nakanishi, H. A novel antagonist, No. 7943, of the Na+/Ca2+ exchange current in guinea-pig cardiac ventricular cells. Br. J. Pharmacol. 1996, 119, 555–563. [Google Scholar] [CrossRef] [PubMed]
- Lavoie, P.A.; Beauchamp, G.; Elie, R. Tricyclic antidepressants inhibit voltage-dependent calcium channels and Na+-Ca2+ exchange in rat brain cortex synaptosomes. Can. J. Physiol. Pharmacol. 1990, 68, 1414–1418. [Google Scholar] [CrossRef] [PubMed]
- Santos, M.G.; Tavares, I.M.; Barbosa, A.F.; Bettini, J.; Figueiredo, E.C. Analysis of tricyclic antidepressants in human plasma using online-restricted access molecularly imprinted solid phase extraction followed by direct mass spectrometry identification/quantification. Talanta 2017, 163, 8–16. [Google Scholar] [CrossRef]
- Sindrup, S.H.; Gram, L.F.; Skjold, T.; Grodum, E.; Brøsen, K.; Beck-Nielsen, H. Clomipramine vs desipramine vs placebo in the treatment of diabetic neuropathy symptoms. A double-blind cross-over study. Br. J. Clin. Pharmacol. 1990, 30, 683–691. [Google Scholar] [CrossRef]
- Saarto, T.; Wiffen, P.J. Antidepressants for neuropathic pain. Cochrane Database Syst. Rev. 2007, 4, CD005454. [Google Scholar] [CrossRef]
- Boikov, S.I.; Sibarov, D.A.; Antonov, S.M. Ethanol inhibition of NMDA receptors in calcium-dependent and -independent modes. Biochem. Biophys. Res. Commun. 2020, 522, 1046–1051. [Google Scholar] [CrossRef]
- Onghena, P.; Van Houdenhove, B. Antidepressant-induced analgesia in chronic non-malignant pain: A meta-analysis of 39 placebo-controlled studies. Pain 1992, 49, 205–219. [Google Scholar] [CrossRef]
- Moore, R.A.; Derry, S.; Aldington, D.; Cole, P.; Wiffen, P.J. Amitriptyline for neuropathic pain and fibromyalgia in adults. Cochrane Database Syst. Rev. 2012, 12, CD008242. [Google Scholar] [CrossRef]
- Catalani, B.; Hamilton, C.S.; Herron, E.W.; Urman, R.D.; Fox, C.J.; Kaye, A.D. Psychiatric agents and implications for perioperative analgesia. Best. Pract. Res. Clin. Anaesthesiol. 2014, 28, 167–181. [Google Scholar] [CrossRef] [PubMed]
- Song, Z.; Meyerson, B.A.; Linderoth, B. The interaction between antidepressant drugs and the pain-relieving effect of spinal cord stimulation in a rat model of neuropathy. Anesth. Analg. 2011, 113, 1260–1265. [Google Scholar] [CrossRef] [PubMed]
- Weng, H.R.; Chen, J.H.; Cata, J.P. Inhibition of glutamate uptake in the spinal cord induces hyperalgesia and increased responses of spinal dorsal horn neurons to peripheral afferent stimulation. Neuroscience 2006, 138, 1351–1360. [Google Scholar] [CrossRef] [PubMed]
- Weng, H.R.; Chen, J.H.; Pan, Z.Z.; Nie, H. Glial glutamate transporter 1 regulates the spatial and temporal coding of glutamatergic synaptic transmission in spinal lamina II neurons. Neuroscience 2007, 149, 898–907. [Google Scholar] [CrossRef]
- Nie, H.; Weng, H.R. Glutamate transporters prevent excessive activation of NMDA receptors and extrasynaptic glutamate spillover in the spinal dorsal horn. J. Neurophysiol. 2009, 101, 2041–2051. [Google Scholar] [CrossRef]
- Pan, L.; Li, T.; Wang, R.; Deng, W.; Pu, H.; Deng, M. Roles of phosphorylation of N-methyl-D-aspartate receptor in chronic pain. Cell. Mol. Neurobiol. 2022. [Google Scholar] [CrossRef]
- Weinsanto, I.; Mouheiche, J.; Laux-Biehlmann, A.; Aouad, M.; Maduna, T.; Petit-Demoulière, N.; Chavant, V.; Poisbeau, P.; Darbon, P.; Charlet, A.; et al. Lithium reverses mechanical allodynia through a mu opioid-dependent mechanism. Mol. Pain 2018, 14, 1744806917754142. [Google Scholar] [CrossRef]
- Gao, M.; Yan, X.; Weng, H.R. Inhibition of glycogen synthase kinase 3β activity with lithium prevents and attenuates paclitaxel-induced neuropathic pain. Neuroscience 2013, 254, 301–311. [Google Scholar] [CrossRef][Green Version]
- Huang, Y.; Wen, L.L.; Xie, J.D.; Ouyang, H.D.; Chen, D.T.; Zeng, W.A. Antinociceptive effectiveness of the inhibition of NCX reverse-mode action in rodent neuropathic pain model. Mol. Pain 2019, 15, 1744806919864511. [Google Scholar] [CrossRef]
- Garrido-Suárez, B.B.; Garrido, G.; Bellma Menéndez, A.; Merino, N.; Valdés, O.; Delgado-Hernández, R.; Granados-Soto, V. Synergistic interaction between amitriptyline and paracetamol in persistent and neuropathic pain models: An isobolografic analysis. Neurochem. Int. 2021, 150, 105160. [Google Scholar] [CrossRef]
- Mironova, E.V.; Evstratova, A.A.; Antonov, S.M. A fluorescence vital assay for the recognition and quantification of excitotoxic cell death by necrosis and apoptosis using confocal microscopy on neurons in culture. J. Neurosci. Methods 2007, 163, 1–8. [Google Scholar] [CrossRef] [PubMed]
- Han, E.B.; Stevens, C.F. Development regulates a switch between post- and presynaptic strengthening in response to activity deprivation. Proc. Natl. Acad. Sci. USA 2009, 106, 10817–10822. [Google Scholar] [CrossRef] [PubMed]




| [Ca2+], (mM) | IC50 ATL, (μM) | IC50 DES, (μM) | |
|---|---|---|---|
| Na+-solution | 1 | 21.5 ± 8.7 (n = 5) * p = 0.02 | 1.75 ± 0.17 (n = 15) |
| 2 | 5.0 ± 1.0 (n = 9) | ||
| Li+-solution | 1 | 110 ± 23 (n = 8) *** p = 0.0001 | 38.5 ± 3.0 (n = 11) ** p = 0.0012 |
| 2 | 100 ± 6 (n = 7) *** p = 0.0001 |
| [Li+], (mM) | IC50 ATL, (μM) | IC50 DES, (μM) | IC50 CLO, (μM) |
|---|---|---|---|
| 0 | 5.0 ± 1.0 (n = 9) **** p = 0.00001 | 1.75 ± 0.17 (n = 15) **** p = 0.00001 | 72 ± 12 (n = 12) |
| 1 | 49.0 ± 9.3 (n = 11) | 6.8 ± 1.1 (n = 8) | |
| 7 | 69.0 ± 3.9 (n = 6) | 13.4 ± 2.3 (n = 7) | 53.0 ± 9.3 (n = 8) |
| 18 | 99 ± 13 (n = 7) | ||
| 30 | 91 ± 12 (n = 7) | ||
| 72 | 96 ± 17 (n = 10) | ||
| 0 + BAPTA | 106.0 ± 9.4 (n = 10) | 15.0 ± 2.5 (n = 8) |
Publisher’s Note: MDPI stays neutral with regard to jurisdictional claims in published maps and institutional affiliations. |
© 2022 by the authors. Licensee MDPI, Basel, Switzerland. This article is an open access article distributed under the terms and conditions of the Creative Commons Attribution (CC BY) license (https://creativecommons.org/licenses/by/4.0/).
Share and Cite
Boikov, S.I.; Sibarov, D.A.; Stepanenko, Y.D.; Karelina, T.V.; Antonov, S.M. Calcium-Dependent Interplay of Lithium and Tricyclic Antidepressants, Amitriptyline and Desipramine, on N-methyl-D-aspartate Receptors. Int. J. Mol. Sci. 2022, 23, 16177. https://doi.org/10.3390/ijms232416177
Boikov SI, Sibarov DA, Stepanenko YD, Karelina TV, Antonov SM. Calcium-Dependent Interplay of Lithium and Tricyclic Antidepressants, Amitriptyline and Desipramine, on N-methyl-D-aspartate Receptors. International Journal of Molecular Sciences. 2022; 23(24):16177. https://doi.org/10.3390/ijms232416177
Chicago/Turabian StyleBoikov, Sergei I., Dmitry A. Sibarov, Yulia D. Stepanenko, Tatiana V. Karelina, and Sergei M. Antonov. 2022. "Calcium-Dependent Interplay of Lithium and Tricyclic Antidepressants, Amitriptyline and Desipramine, on N-methyl-D-aspartate Receptors" International Journal of Molecular Sciences 23, no. 24: 16177. https://doi.org/10.3390/ijms232416177
APA StyleBoikov, S. I., Sibarov, D. A., Stepanenko, Y. D., Karelina, T. V., & Antonov, S. M. (2022). Calcium-Dependent Interplay of Lithium and Tricyclic Antidepressants, Amitriptyline and Desipramine, on N-methyl-D-aspartate Receptors. International Journal of Molecular Sciences, 23(24), 16177. https://doi.org/10.3390/ijms232416177

