Dysbiosis: An Indicator of COVID-19 Severity in Critically Ill Patients
Abstract
1. Introduction
2. Results
2.1. Patients’ Characteristics
2.2. Sample Processing
2.3. Alteration of the Gut Bacterial Microbiome of ICU Patients before Their ICU Stay
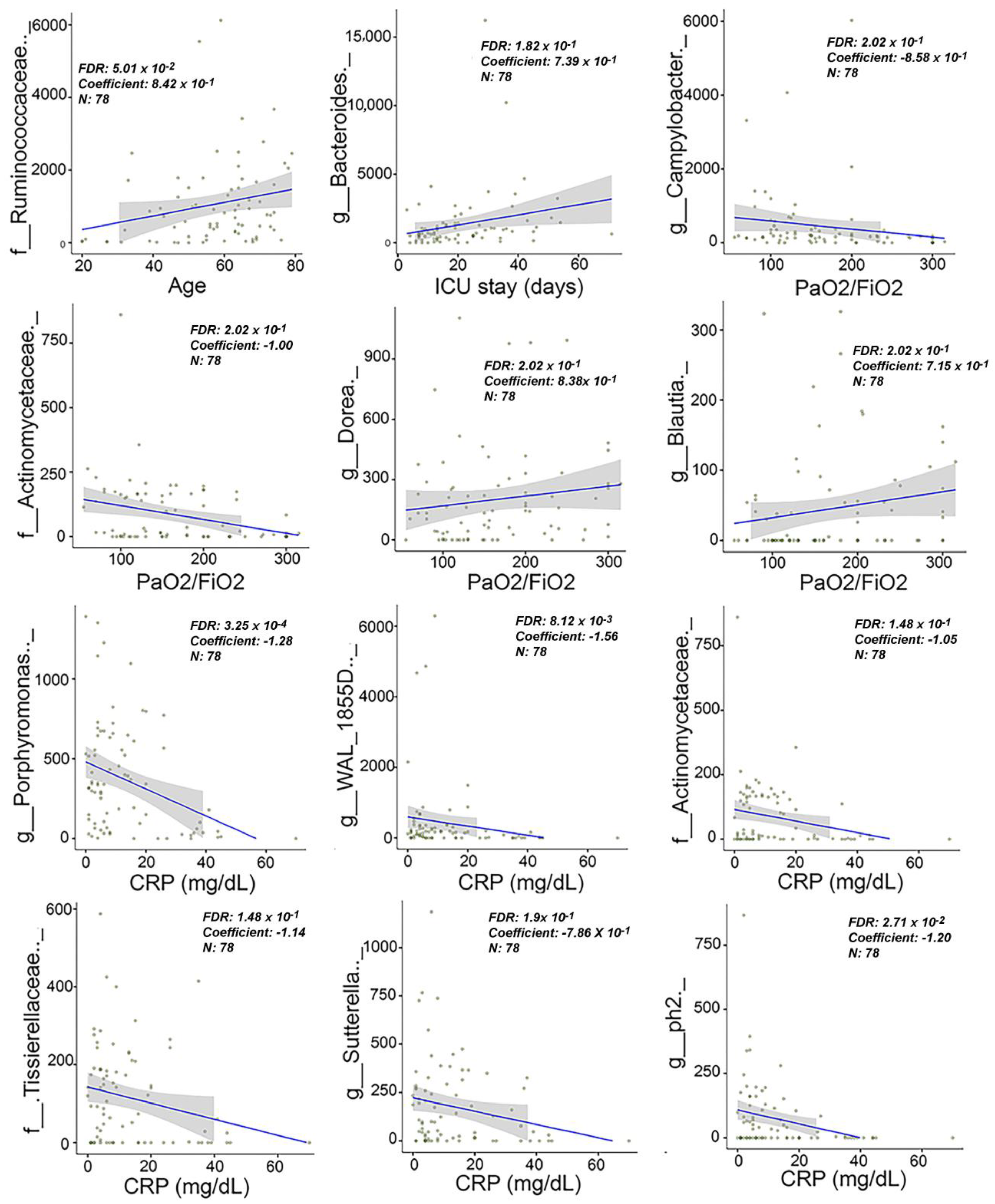
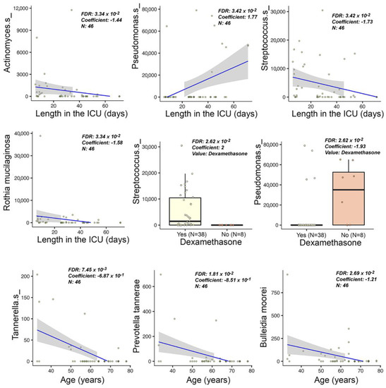
2.4. Progressive Changes in the ICU Gut and Respiratory Bacterial Microbiomes over Time
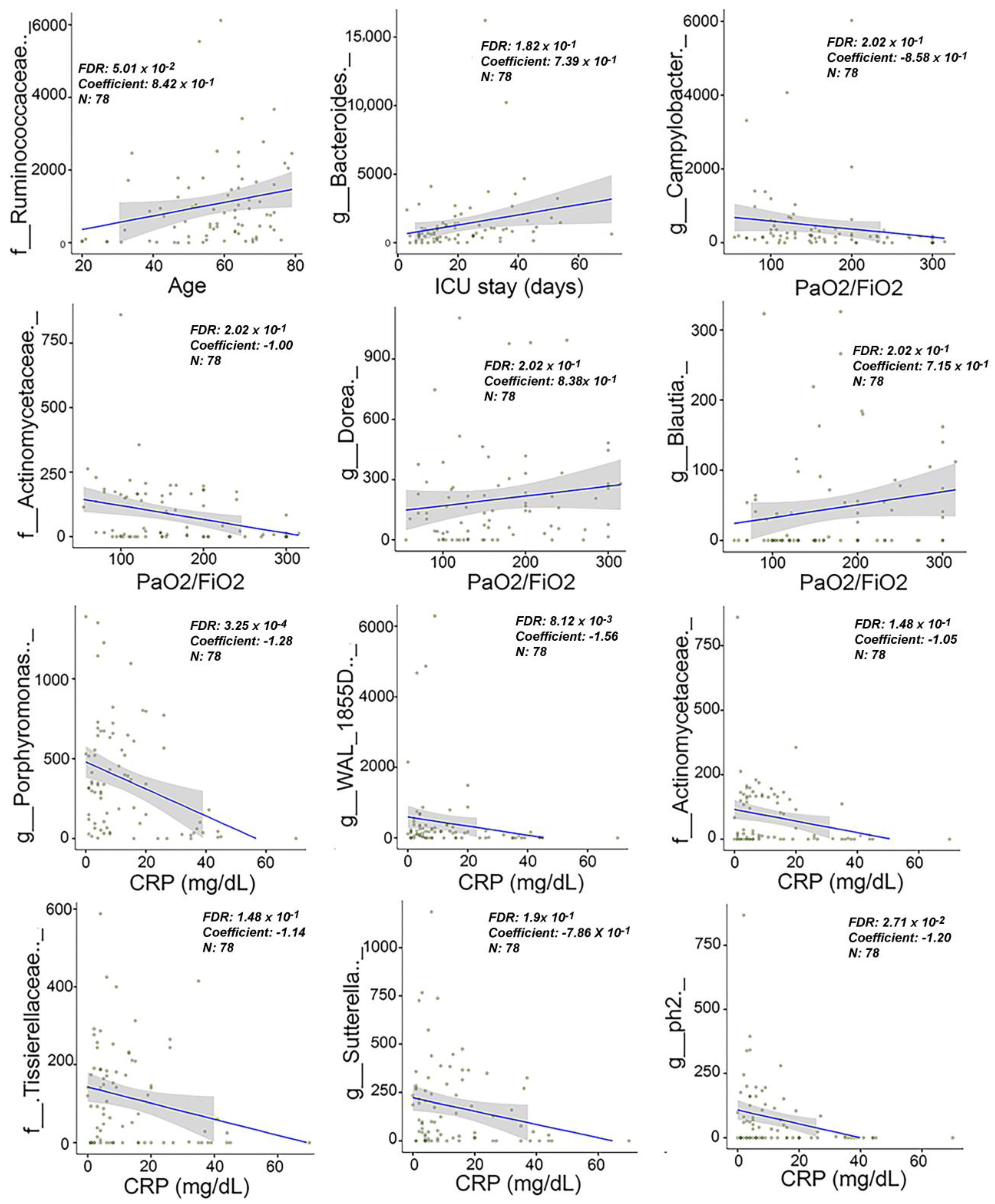
2.5. Association between the Bacterial Microbiome and Patients’ Characteristics
2.6. Dysbiosis Score and Association with Disease Severity
2.7. Gut and Respiratory Fungal Microbiome
3. Discussion
4. Methods and Materials
4.1. Study Design
4.2. Sample Collection
4.3. Microbial DNA Extraction
4.4. Microbiome Composition Analysis
4.5. Microbiome Load Analysis
4.6. Plasma Immunoglobulin and Cytokine Measurements
4.7. Statistical Analysis
5. Conclusions
Supplementary Materials
Author Contributions
Funding
Institutional Review Board Statement
Informed Consent Statement
Data Availability Statement
Conflicts of Interest
Abbreviations
References
- Ma, Q.; Liu, J.; Liu, Q.; Kang, L.; Liu, R.; Jing, W.; Wu, Y.; Liu, M. Global Percentage of Asymptomatic SARS-CoV-2 Infections Among the Tested Population and Individuals With Confirmed COVID-19 Diagnosis: A Systematic Review and Meta-analysis. JAMA Netw. Open 2021, 4, e2137257. [Google Scholar] [CrossRef] [PubMed]
- Del Rio, C.; Malani, P.N. COVID-19-New Insights on a Rapidly Changing Epidemic. JAMA 2020, 323, 1339–1340. [Google Scholar] [CrossRef] [PubMed]
- Richardson, S.; Hirsch, J.S.; Narasimhan, M.; Crawford, J.M.; McGinn, T.; Davidson, K.W.; the Northwell COVID-19 Research Consortium. Presenting Characteristics, Comorbidities, and Outcomes Among 5700 Patients Hospitalized With COVID-19 in the New York City Area. JAMA 2020, 323, 2052–2059. [Google Scholar] [CrossRef]
- Bos, L.D.J.; Brodie, D.; Calfee, C.S. Severe COVID-19 Infections-Knowledge Gained and Remaining Questions. JAMA Intern Med. 2021, 181, 9–11. [Google Scholar] [CrossRef] [PubMed]
- Jackson, C.B.; Farzan, M.; Chen, B.; Choe, H. Mechanisms of SARS-CoV-2 entry into cells. Nat. Rev. Mol. Cell Biol. 2022, 23, 3–20. [Google Scholar] [CrossRef]
- Wang, Y.; Wang, Y.; Luo, W.; Huang, L.; Xiao, J.; Li, F.; Qin, S.; Song, X.; Wu, Y.; Zeng, Q.; et al. A comprehensive investigation of the mRNA and protein level of ACE2, the putative receptor of SARS-CoV-2, in human tissues and blood cells. Int. J. Med. Sci. 2020, 17, 1522–1531. [Google Scholar] [CrossRef] [PubMed]
- Ziegler, C.G.; Allon, S.J.; Nyquist, S.K.; Mbano, I.M.; Miao, V.N.; Tzouanas, C.N.; Cao, Y.; Yousif, A.S.; Bals, J.; Hauser, B.M.; et al. SARS-CoV-2 Receptor ACE2 Is an Interferon-Stimulated Gene in Human Airway Epithelial Cells and Is Detected in Specific Cell Subsets across Tissues. Cell 2020, 181, 1016–1035.e19. [Google Scholar] [CrossRef]
- Dicker, A.J.; Lonergan, M.; Keir, H.R.; Smith, A.H.; Pollock, J.; Finch, S.; Cassidy, A.J.; Huang, J.T.J.; Chalmers, J.D. The sputum microbiome and clinical outcomes in patients with bronchiectasis: A prospective observational study. Lancet Respir. Med. 2021, 9, 885–896. [Google Scholar] [CrossRef]
- Ren, L.; Wang, Y.; Zhong, J.; Li, X.; Xiao, Y.; Li, J.; Yang, J.; Fan, G.; Guo, L.; Shen, Z.; et al. Dynamics of the Upper Respiratory Tract Microbiota and Its Association with Mortality in COVID-19. Am. J. Respir. Crit. Care Med. 2021, 204, 1379–1390. [Google Scholar] [CrossRef]
- Yeoh, Y.K.; Zuo, T.; Lui, G.C.-Y.; Zhang, F.; Liu, Q.; Li, A.Y.; Chung, A.C.; Cheung, C.P.; Tso, E.Y.; Fung, K.S.; et al. Gut microbiota composition reflects disease severity and dysfunctional immune responses in patients with COVID-19. Gut 2021, 70, 698–706. [Google Scholar] [CrossRef]
- Zuo, T.; Zhan, H.; Zhang, F.; Liu, Q.; Tso, E.Y.; Lui, G.C.; Chen, N.; Li, A.; Lu, W.; Chan, F.K.; et al. Alterations in Fecal Fungal Microbiome of Patients With COVID-19 During Time of Hospitalization until Discharge. Gastroenterology 2020, 159, 1302–1310.e5. [Google Scholar] [CrossRef] [PubMed]
- Ma, S.; Zhang, F.; Zhou, F.; Li, H.; Ge, W.; Gan, R.; Nie, H.; Li, B.; Wang, Y.; Wu, M.; et al. Metagenomic analysis reveals oropharyngeal microbiota alterations in patients with COVID-19. Signal Transduct. Target Ther. 2021, 6, 191. [Google Scholar] [CrossRef] [PubMed]
- Sulaiman, I.; Chung, M.; Angel, L.; Tsay, J.-C.J.; Wu, B.G.; Yeung, S.T.; Krolikowski, K.; Li, Y.; Duerr, R.; Schluger, R.; et al. Microbial signatures in the lower airways of mechanically ventilated COVID-19 patients associated with poor clinical outcome. Nat. Microbiol. 2021, 6, 1245–1258. [Google Scholar] [CrossRef] [PubMed]
- Ito, A.; Ishida, T.; Tachibana, H.; Nakanishi, Y.; Tokioka, F.; Yamazaki, A.; Washio, Y.; Irie, H.; Otake, T. Usefulness of beta-lactam and macrolide combination therapy for treating community-acquired pneumonia patients hospitalized in the intensive care unit: Propensity score analysis of a prospective cohort study. J. Infect. Chemother. 2021, 27, 1447–1453. [Google Scholar] [CrossRef]
- Lloyd-Price, J.; Arze, C.; Ananthakrishnan, A.N.; Schirmer, M.; Avila-Pacheco, J.; Poon, T.W.; Andrews, E.; Ajami, N.J.; Bonham, K.S.; Brislawn, C.J.; et al. Multi-omics of the gut microbial ecosystem in inflammatory bowel diseases. Nature 2019, 569, 655–662. [Google Scholar] [CrossRef]
- RECOVERY Collaborative Group; Horby, P.; Lim, W.S.; Emberson, J.R.; Mafham, M.; Bell, J.L.; Linsell, L.; Staplin, N.; Brightling, C.; Ustianowski, A.; et al. Dexamethasone in Hospitalized Patients with COVID-19. N. Engl. J. Med. 2021, 384, 693–704. [Google Scholar]
- Taboada, M.; Rodríguez, N.; Varela, P.M.; Rodríguez, M.T.; Abelleira, R.; González, A.; Casal, A.; Peromingo, J.A.D.; Lama, A.; Domínguez, M.J.; et al. Effect of high versus low dose of dexamethasone on clinical worsening in patients hospitalised with moderate or severe COVID-19 Pneumonia: An open-label, randomised clinical trial. Eur. Respir. J. 2021, 60, 2102518. [Google Scholar] [CrossRef]
- Lloréns-Rico, V.; Gregory, A.C.; Van Weyenbergh, J.; Jansen, S.; Van Buyten, T.; Qian, J.; Braz, M.; Menezes, S.M.; Van Mol, P.; Vanderbeke, L.; et al. Clinical practices underlie COVID-19 patient respiratory microbiome composition and its interactions with the host. Nat. Commun. 2021, 12, 6243. [Google Scholar] [CrossRef]
- Goldhill, D.R.; McNarry, A.F.; Hadjianastassiou, V.G.; Tekkis, P.P. The longer patients are in hospital before Intensive Care admission the higher their mortality. Intensiv. Care Med. 2004, 30, 1908–1913. [Google Scholar] [CrossRef]
- Montalban-Arques, A.; Katkeviciute, E.; Busenhart, P.; Bircher, A.; Wirbel, J.; Zeller, G.; Morsy, Y.; Borsig, L.; Garzon, J.F.G.; Müller, A.; et al. Commensal Clostridiales strains mediate effective anti-cancer immune response against solid tumors. Cell Host Microbe. 2021, 29, 1573–1588.e7. [Google Scholar] [CrossRef]
- Stefka, A.T.; Feehley, T.; Tripathi, P.; Qiu, J.; McCoy, K.; Mazmanian, S.K.; Tjota, M.Y.; Seo, G.-Y.; Cao, S.; Theriault, B.R.; et al. Commensal bacteria protect against food allergen sensitization. Proc. Natl. Acad. Sci. USA 2014, 111, 13145–13150. [Google Scholar] [CrossRef] [PubMed]
- Gao, M.; Piernas, C.; Astbury, N.M.; Hippisley-Cox, J.; O’Rahilly, S.; Aveyard, P.; Jebb, S.A. Associations between body-mass index and COVID-19 severity in 6.9 million people in England: A prospective, community-based, cohort study. Lancet Diabetes Endocrinol. 2021, 9, 350–359. [Google Scholar] [CrossRef] [PubMed]
- Fan, Z.-X.; Yang, J.; Zhang, J.; He, C.; Wu, H.; Yang, C.-J.; Zheng, T.; Ma, C.; Xiang, Z.-J.; Zhai, Y.-H.; et al. Analysis of influencing factors related to elevated serum troponin I level for COVID-19 patients in Yichang, China. Cardiovasc. Diagn Ther. 2020, 10, 678–686. [Google Scholar] [CrossRef] [PubMed]
- Farrokh, D.; Rezaitalab, F.; Bakhshoudeh, B. Pulmonary actinomycosis with endobronchial involvement: A case report and literature review. Tanaffos 2014, 13, 52–56. [Google Scholar]
- Faner, R.; Sibila, O.; Agustí, A.; Bernasconi, E.; Chalmers, J.D.; Huffnagle, G.B.; Manichanh, C.; Molyneaux, P.L.; Paredes, R.; Brocal, V.P.; et al. The microbiome in respiratory medicine: Current challenges and future perspectives. Eur. Respir. J. 2017, 49, 1602086. [Google Scholar] [CrossRef]
- Gupta, R.; Malik, A.; Rizvi, M.; Ahmed, S.M. Incidence of Multidrug-Resistant Pseudomonas Spp. in ICU Patients with Special Reference to ESBL, AMPC, MBL and Biofilm Production. J. Glob. Infect. Dis. 2016, 8, 25–31. [Google Scholar]
- Qu, J.; Cai, Z.; Liu, Y.; Duan, X.; Han, S.; Liu, J.; Zhu, Y.; Jiang, Z.; Zhang, Y.; Zhuo, C.; et al. Persistent Bacterial Coinfection of a COVID-19 Patient Caused by a Genetically Adapted Pseudomonas aeruginosa Chronic Colonizer. Front. Cell Infect. Microbiol. 2021, 11, 641920. [Google Scholar] [CrossRef]
- Bassis, C.M.; Moore, N.M.; Lolans, K.; Seekatz, A.M.; Weinstein, R.A.; Young, V.B.; Hayden, M.K. Comparison of stool versus rectal swab samples and storage conditions on bacterial community profiles. BMC Microbiol. 2017, 17, 78. [Google Scholar] [CrossRef]
- Bokulich, N.A.; Maldonado, J.; Kang, D.W.; Krajmalnik-Brown, R.; Caporaso, J.G. Rapidly Processed Stool Swabs Approximate Stool Microbiota Profiles. mSphere 2019, 4, e00208-19. [Google Scholar] [CrossRef]
- Yáñez, F.; Soler, Z.; Oliero, M.; Xie, Z.; Oyarzun, I.; Serrano-Gómez, G.; Manichanh, C. Integrating Dietary Data into Microbiome Studies: A Step Forward for Nutri-Metaomics. Nutrients 2021, 13, 2978. [Google Scholar] [CrossRef]
- Lleal, M.; Sarrabayrouse, G.; Willamil, J.; Santiago, A.; Pozuelo, M.; Manichanh, C. A single faecal microbiota transplantation modulates the microbiome and improves clinical manifestations in a rat model of colitis. EBioMedicine 2019, 48, 630–641. [Google Scholar] [CrossRef] [PubMed]
- Santiago, A.; Sanchez, E.; Clark, A.; Pozuelo, M.; Calvo, M.; Yañez, F.; Sarrabayrouse, G.; Perea, L.; Vidal, S.; Gallardo, A.; et al. Sequential Changes in the Mesenteric Lymph Node Microbiome and Immune Response during Cirrhosis Induction in Rats. mSystems 2019, 4, e00278-18. [Google Scholar] [CrossRef]
- Costea, P.I.; Zeller, G.; Sunagawa, S.; Pelletier, E.; Alberti, A.; Levenez, F.; Tramontano, M.; Driessen, M.; Hercog, R.; Jung, F.-E.; et al. Towards standards for human fecal sample processing in metagenomic studies. Nat. Biotechnol. 2017, 35, 1069–1076. [Google Scholar] [CrossRef] [PubMed]
- Bolyen, E.; Rideout, J.R.; Dillon, M.R.; Bokulich, N.A.; Abnet, C.C.; Al-Ghalith, G.A.; Alexander, H.; Alm, E.J.; Arumugam, M.; Asnicar, F.; et al. Reproducible, interactive, scalable and extensible microbiome data science using QIIME 2. Nat. Biotechnol. 2019, 37, 852–857. [Google Scholar] [CrossRef] [PubMed]
- Mallick, H.; Rahnavard, A.; McIver, L.J.; Ma, S.; Zhang, Y.; Nguyen, L.H.; Tickle, T.L.; Weingart, G.; Ren, B.; Schwager, E.H.; et al. Multivariable association discovery in population-scale meta-omics studies. PLoS Comput Biol. 2021, 17, e1009442. [Google Scholar] [CrossRef]







| Column1 | HC | ICU-COV(−) | ICU COV(+) | Statistics |
|---|---|---|---|---|
| Baseline demographic characteristics | n = 17 | n = 32 | n = 46 | |
| Age (median, years) | 55 | 58 | 61 | p = 0.12 (Kruskal–Wallis) |
| Female (%) | 9 (52.3%) | 12 (37.5%) | 14 (30%) | p = 0.25 (Chi-square) |
| Body mass index (kg/m2) > 30 | 1 (5.9%) | 7 (21.8%) | 18 (39.1%) | p = 0.02 (Chi-square) |
| Comorbidities and other underlined conditions | ||||
| Arterial hypertension | ND | 12 (37.5%) | 25 (54.3%) | p = 0.17 (Fisher’s) |
| Chronic obstructive pulmonary disease (COPD) | ND | 1 (3.1%) | 12 (26%) | p = 0.01 (Fisher’s) |
| Diabetes mellitus (type 2) | ND | 18 (56.2%) | 16 (34.8%) | p = 0.068 (Fisher’s) |
| Immunosuppression | ND | 0 | 12 (26%) | p = 0.0010 (Fisher’s) |
| Index/Scores | ||||
| Acute respiratory distress syndrome (ARDS) | ND | ND | 35 (76%) | |
| PaO2/FiO2 < 150 | ND | ND | 31 (67.4%) | |
| Therapies | ND | |||
| Anticoagulant prophylaxis | ND | 32 (100%) | 46 (100%) | |
| Dexamethasone | ND | 0 | 46 (100%) | |
| Neuromuscular-blocking drug | ND | 12 (19.3%) | 40 (86.9%) | p < 0.0001 (Fisher’s) |
| Orotracheal intubation | ND | 32 (100%) | 46 (100%) | |
| Prone position | ND | 6 (18.7%) | 34 (73.9%) | p < 0.0001 (Fisher’s) |
| Remdesivir | ND | 0 | 2 (4.3%) | p = 0.5 (Fisher’s) |
| Tocilizumab | ND | 0 | 9 (19.5%) | p = 0.0088 (Fisher’s) |
| Tracheotomy | ND | 13 (40.6%) | 12 (26%) | p = 0.61 (Fisher’s) |
| Therapy pre-ICU | ||||
| Pre-ICU antibiotics, mean days (SD) | 0 | 0.7 (1.18) | 1 (1.7) | p = 0.61 (Mann–Whitney) |
| Pre-ICU corticosteroids, mean days (SD) | 0 | 0.1 (0.5) | 2.1 (2.1) | p < 0.0001 (Mann–Whitney) |
| Timing | ||||
| Total length of hospitalization, mean days (SD) | ND | 30.91 | 31.09 | p = 0.32 (Mann–Whitney) |
| Length of ICU stay, mean days (SD) | ND | 20.63 | 21.91 | p = 0.43 (Mann–Whitney) |
| Pre-ICU length of hospital stay, mean days (SD) | 0 | 0.5 (0.96) | 9.7 (3.3) | p < 0.0001 (Mann–Whitney) |
| Pre-ICU symptoms, mean days (SD) | 0 | 2.35 (4) | 3 (2.5) | p < 0.0001 (Mann–Whitney) |
| Laboratory data at admission | ||||
| C-reactive protein (CRP) (mg/dL) | ND | 19.1 | 9.6 | p = 0.03 (Mann–Whitney) |
| D-Dimer (ng/mL) | ND | ND | 4825 | |
| Ferritin (ng/mL) | ND | ND | 1195 | |
| Lactate Dehydrogenase (LDH) (U/L) | ND | ND | 459 | |
| Leukopenia (10*3/mcL) | ND | ND | 12 | |
| Troponin (pg/mL) | ND | ND | 13.66 |
Publisher’s Note: MDPI stays neutral with regard to jurisdictional claims in published maps and institutional affiliations. |
© 2022 by the authors. Licensee MDPI, Basel, Switzerland. This article is an open access article distributed under the terms and conditions of the Creative Commons Attribution (CC BY) license (https://creativecommons.org/licenses/by/4.0/).
Share and Cite
Cuenca, S.; Soler, Z.; Serrano-Gómez, G.; Xie, Z.; Barquinero, J.; Roca, J.; Sirvent, J.-M.; Manichanh, C. Dysbiosis: An Indicator of COVID-19 Severity in Critically Ill Patients. Int. J. Mol. Sci. 2022, 23, 15808. https://doi.org/10.3390/ijms232415808
Cuenca S, Soler Z, Serrano-Gómez G, Xie Z, Barquinero J, Roca J, Sirvent J-M, Manichanh C. Dysbiosis: An Indicator of COVID-19 Severity in Critically Ill Patients. International Journal of Molecular Sciences. 2022; 23(24):15808. https://doi.org/10.3390/ijms232415808
Chicago/Turabian StyleCuenca, Silvia, Zaida Soler, Gerard Serrano-Gómez, Zixuan Xie, Jordi Barquinero, Joaquim Roca, Jose-Maria Sirvent, and Chaysavanh Manichanh. 2022. "Dysbiosis: An Indicator of COVID-19 Severity in Critically Ill Patients" International Journal of Molecular Sciences 23, no. 24: 15808. https://doi.org/10.3390/ijms232415808
APA StyleCuenca, S., Soler, Z., Serrano-Gómez, G., Xie, Z., Barquinero, J., Roca, J., Sirvent, J.-M., & Manichanh, C. (2022). Dysbiosis: An Indicator of COVID-19 Severity in Critically Ill Patients. International Journal of Molecular Sciences, 23(24), 15808. https://doi.org/10.3390/ijms232415808

