A Small RNA, UdsC, Interacts with the RpoHII mRNA and Affects the Motility and Stress Resistance of Rhodobacter sphaeroides
Abstract
1. Introduction
2. Results
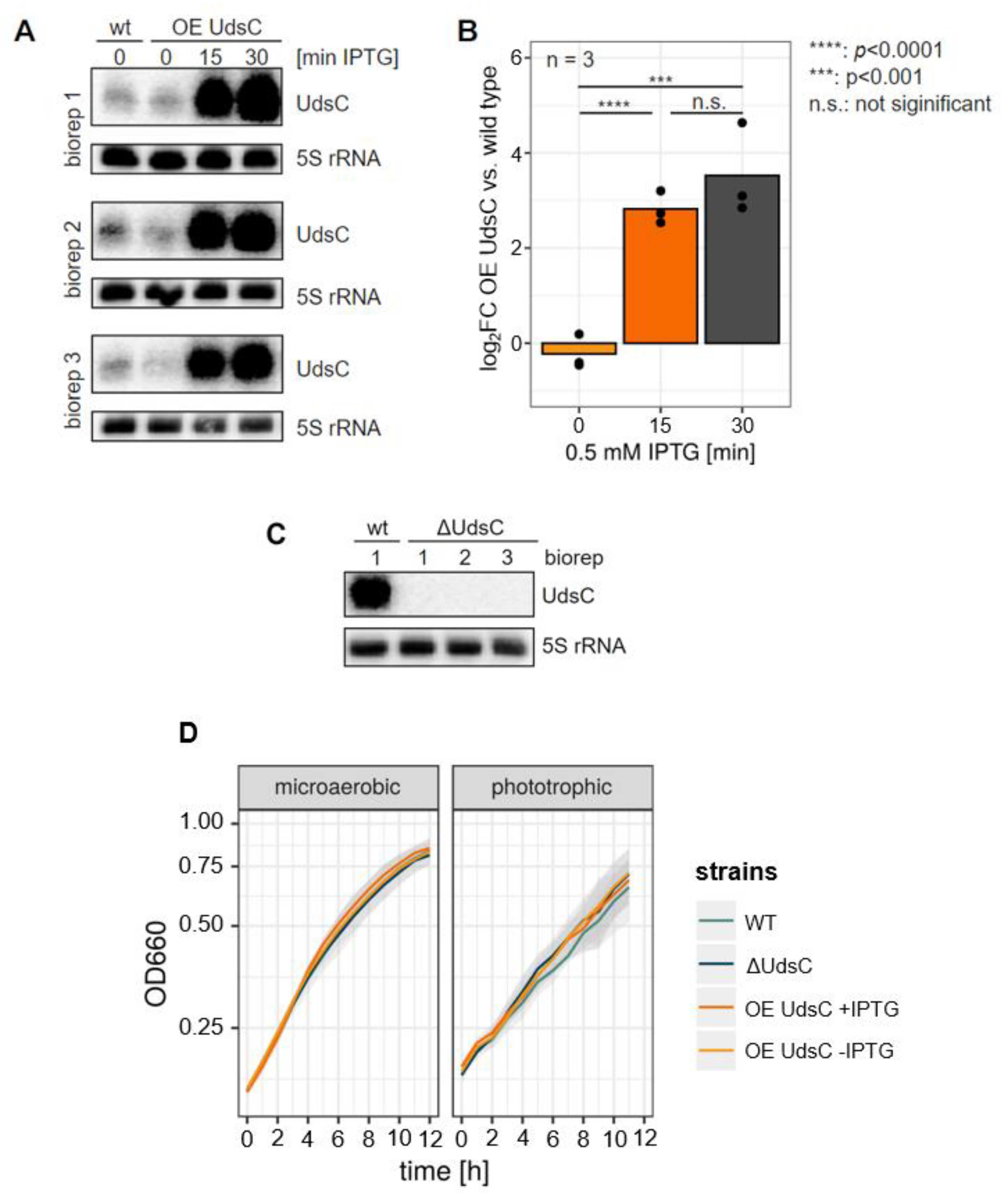
2.1. Effect of Deletion or Overexpression of UdsC on the Transcriptome of R. sphaeroides
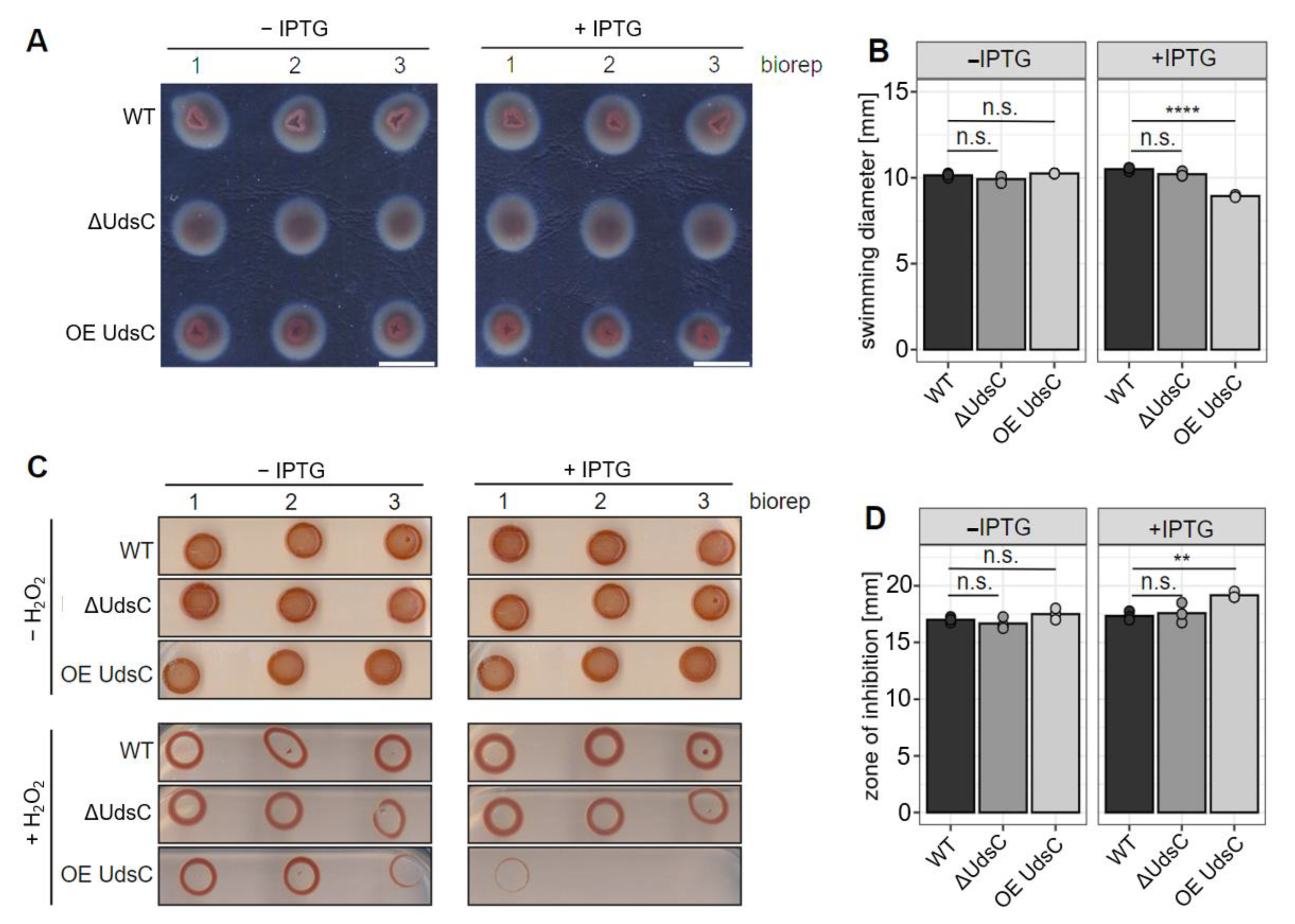
2.2. Effect of UdsC on Motility and Resistance to Hydrogen Peroxide
2.3. UdsC Targets the mRNA for the Alternative Sigma Factor RpoHII
3. Discussion
4. Materials and Methods
4.1. Bacterial Strains and Growth Conditions
4.2. Construction of the UdsC Deletion Strain
4.3. Construction of the UdsC-Overexpression Plasmid
4.4. RNA Isolation and Northern Blot Analysis
4.5. In Vitro Transcription and EMSA
4.6. Spot Assay
4.7. Motility Assay
4.8. Measurement of Sensitivity against H2O2
4.9. Library Preparation and RNA Sequencing
5. Bioinformatical Analysis
Supplementary Materials
Author Contributions
Funding
Institutional Review Board Statement
Informed Consent Statement
Data Availability Statement
Acknowledgments
Conflicts of Interest
Abbreviations
| UTR | Untranslated region |
| EVC | Empty vector control |
| PCA | Principal Component Analysis |
| COG | Cluster of orthologous groups |
| NA | Not available |
| EMSA | Electrophoretic mobility shift assay |
| TBE | Tris, borate and EDTA |
References
- Hördt, A.; López, M.G.; Meier-Kolthoff, J.P.; Schleuning, M.; Weinhold, L.-M.; Tindall, B.J.; Gronow, S.; Kyrpides, N.C.; Woyke, T.; Göker, M. Analysis of 1,000+ Type-Strain Genomes Substantially Improves Taxonomic Classification of Alphaproteobacteria. Front. Microbiol. 2020, 11, 468. [Google Scholar] [CrossRef]
- Suresh, G.; Lodha, T.D.; Indu, B.; Sasikala, C.; Ramana, C.V. Corrigendum: Taxogenomics Resolves Conflict in the Genus Rhodobacter: A Two and Half Decades Pending Thought to Reclassify the Genus Rhodobacter. Front. Microbiol. 2020, 11, 1111. [Google Scholar] [CrossRef] [PubMed]
- Zeilstra-Ryalls, J.H.; Kaplan, S. Oxygen intervention in the regulation of gene expression: The photosynthetic bacterial paradigm. Cell. Mol. Life Sci. 2004, 61, 417–436. [Google Scholar] [CrossRef] [PubMed]
- Eraso, J.M.; Kaplan, S. Complex regulatory activities associated with the histidine kinase PrrB in expression of photosynthesis genes in Rhodobacter sphaeroides 2.4.1. J. Bacteriol. 1996, 178, 7037–7046. [Google Scholar] [CrossRef] [PubMed][Green Version]
- Braatsch, S.; Gomelsky, M.; Kuphal, S.; Klug, G. A single flavoprotein, AppA, integrates both redox and light signals in Rhodobacter sphaeroides. Mol. Microbiol. 2002, 45, 827–836. [Google Scholar] [CrossRef] [PubMed]
- Gomelsky, M.; Kaplan, S. Molecular genetic analysis suggesting interactions between AppA and PpsR in regulation of photosynthesis gene expression in Rhodobacter sphaeroides 2.4.1. J. Bacteriol. 1997, 179, 128–134. [Google Scholar] [CrossRef][Green Version]
- Gomelsky, M.; Klug, G. BLUF: A novel FAD-binding domain involved in sensory transduction in microorganisms. Trends Biochem. Sci. 2002, 27, 497–500. [Google Scholar] [CrossRef]
- Zeilstra-Ryalls, J.H.; Kaplan, S. Role of the fnrL gene in photosystem gene expression and photosynthetic growth of Rhodobacter sphaeroides 2.4.1. J. Bacteriol. 1998, 180, 1496–1503. [Google Scholar] [CrossRef]
- Reuscher, C.M.; Klug, G. Antisense RNA asPcrL regulates expression of photosynthesis genes in Rhodobacter sphaeroides by promoting RNase III-dependent turn-over of puf mRNA. RNA Biol. 2021, 18, 1445–1457. [Google Scholar] [CrossRef]
- Eisenhardt, K.M.H.; Reuscher, C.M.; Klug, G. PcrX, an sRNA derived from the 3’- UTR of the Rhodobacter sphaeroides puf operon modulates expression of puf genes encoding proteins of the bacterial photosynthetic apparatus. Mol. Microbiol. 2018, 110, 325–334. [Google Scholar] [CrossRef]
- Mank, N.N.; Berghoff, B.A.; Hermanns, Y.N.; Klug, G. Regulation of bacterial photosynthesis genes by the small noncoding RNA PcrZ. Proc. Natl. Acad. Sci. USA 2012, 109, 16306–16311. [Google Scholar] [CrossRef] [PubMed]
- Nuss, A.M.; Glaeser, J.; Klug, G. RpoH(II) activates oxidative-stress defense systems and is controlled by RpoE in the singlet oxygen-dependent response in Rhodobacter sphaeroides. J. Bacteriol. 2009, 191, 220–230. [Google Scholar] [CrossRef] [PubMed]
- Nuss, A.M.; Glaeser, J.; Berghoff, B.A.; Klug, G. Overlapping alternative sigma factor regulons in the response to singlet oxygen in Rhodobacter sphaeroides. J. Bacteriol. 2010, 192, 2613–2623. [Google Scholar] [CrossRef]
- Green, H.A.; Donohue, T.J. Activity of Rhodobacter sphaeroides RpoHII, a second member of the heat shock sigma factor family. J. Bacteriol. 2006, 188, 5712–5721. [Google Scholar] [CrossRef] [PubMed][Green Version]
- Newman, J.D.; Falkowski, M.J.; Schilke, B.A.; Anthony, L.C.; Donohue, T.J. The Rhodobacter sphaeroides ECF sigma factor, sigma(E), and the target promoters cycA P3 and rpoE P1. J. Mol. Biol. 1999, 294, 307–320. [Google Scholar] [CrossRef]
- Peng, T.; Berghoff, B.A.; Oh, J.-I.; Weber, L.; Schirmer, J.; Schwarz, J.; Glaeser, J.; Klug, G. Regulation of a polyamine transporter by the conserved 3’ UTR-derived sRNA SorX confers resistance to singlet oxygen and organic hydroperoxides in Rhodobacter sphaeroides. RNA Biol. 2016, 13, 988–999. [Google Scholar] [CrossRef]
- Billenkamp, F.; Peng, T.; Berghoff, B.A.; Klug, G. A cluster of four homologous small RNAs modulates C1 metabolism and the pyruvate dehydrogenase complex in Rhodobacter sphaeroides under various stress conditions. J. Bacteriol. 2015, 197, 1839–1852. [Google Scholar] [CrossRef]
- Adnan, F.; Weber, L.; Klug, G. The sRNA SorY confers resistance during photooxidative stress by affecting a metabolite transporter in Rhodobacter sphaeroides. RNA Biol. 2015, 12, 569–577. [Google Scholar] [CrossRef]
- Jørgensen, M.G.; Pettersen, J.S.; Kallipolitis, B.H. sRNA-mediated control in bacteria: An increasing diversity of regulatory mechanisms. Biochim. Biophys. Acta Gene Regul. Mech. 2020, 1863, 194504. [Google Scholar] [CrossRef]
- Adams, P.P.; Storz, G. Prevalence of small base-pairing RNAs derived from diverse genomic loci. Biochim. Biophys. Acta Gene Regul. Mech. 2020, 1863, 194524. [Google Scholar] [CrossRef]
- Carrier, M.-C.; Lalaouna, D.; Massé, E. Broadening the Definition of Bacterial Small RNAs: Characteristics and Mechanisms of Action. Annu. Rev. Microbiol. 2018, 72, 141–161. [Google Scholar] [CrossRef] [PubMed]
- Wagner, E.G.H.; Romby, P. Small RNAs in bacteria and archaea: Who they are, what they do, and how they do it. Adv. Genet. 2015, 90, 133–208. [Google Scholar] [CrossRef] [PubMed]
- Spanka, D.-T.; Klug, G. Maturation of UTR-Derived sRNAs Is Modulated during Adaptation to Different Growth Conditions. Int. J. Mol. Sci. 2021, 22, 12260. [Google Scholar] [CrossRef] [PubMed]
- Waters, L.S.; Storz, G. Regulatory RNAs in bacteria. Cell 2009, 136, 615–628. [Google Scholar] [CrossRef] [PubMed]
- Mann, M.; Wright, P.R.; Backofen, R. IntaRNA 2.0: Enhanced and customizable prediction of RNA-RNA interactions. Nucleic Acids Res. 2017, 45, W435–W439. [Google Scholar] [CrossRef]
- Peña-Sánchez, J.; Poggio, S.; Flores-Pérez, U.; Osorio, A.; Domenzain, C.; Dreyfus, G.; Camarena, L. Identification of the binding site of the sigma54 hetero-oligomeric FleQ/FleT activator in the flagellar promoters of Rhodobacter sphaeroides. Microbiol. Read. 2009, 155, 1669–1679. [Google Scholar] [CrossRef]
- Poggio, S.; Osorio, A.; Dreyfus, G.; Camarena, L. The flagellar hierarchy of Rhodobacter sphaeroides is controlled by the concerted action of two enhancer-binding proteins. Mol. Microbiol. 2005, 58, 969–983. [Google Scholar] [CrossRef]
- Storz, G.; Vogel, J.; Wassarman, K.M. Regulation by small RNAs in bacteria: Expanding frontiers. Mol. Cell 2011, 43, 880–891. [Google Scholar] [CrossRef]
- Papenfort, K.; Vogel, J. Multiple target regulation by small noncoding RNAs rewires gene expression at the post-transcriptional level. Res. Microbiol. 2009, 160, 278–287. [Google Scholar] [CrossRef]
- Gottesman, S. Micros for microbes: Non-coding regulatory RNAs in bacteria. Trends Genet. 2005, 21, 399–404. [Google Scholar] [CrossRef]
- Remes, B.; Berghoff, B.A.; Förstner, K.U.; Klug, G. Role of oxygen and the OxyR protein in the response to iron limitation in Rhodobacter sphaeroides. BMC Genomics 2014, 15, 794. [Google Scholar] [CrossRef] [PubMed]
- McIntosh, M.; Köchling, T.; Latz, A.; Kretz, J.; Heinen, S.; Konzer, A.; Klug, G. A major checkpoint for protein expression in Rhodobacter sphaeroides during heat stress response occurs at the level of translation. Environ. Microbiol. 2021, 23, 6483–6502. [Google Scholar] [CrossRef] [PubMed]
- Remes, B.; Rische-Grahl, T.; Müller, K.M.H.; Förstner, K.U.; Yu, S.-H.; Weber, L.; Jäger, A.; Peuser, V.; Klug, G. An RpoHI-Dependent Response Promotes Outgrowth after Extended Stationary Phase in the Alphaproteobacterium Rhodobacter sphaeroides. J. Bacteriol. 2017, 199, e00249-17. [Google Scholar] [CrossRef] [PubMed]
- Dufour, Y.S.; Imam, S.; Koo, B.-M.; Green, H.A.; Donohue, T.J. Convergence of the transcriptional responses to heat shock and singlet oxygen stresses. PLoS Genet. 2012, 8, e1002929. [Google Scholar] [CrossRef]
- Grützner, J.; Remes, B.; Eisenhardt, K.M.H.; Scheller, D.; Kretz, J.; Madhugiri, R.; McIntosh, M.; Klug, G. sRNA-mediated RNA processing regulates bacterial cell division. Nucleic Acids Res. 2021, 49, 7035–7052. [Google Scholar] [CrossRef] [PubMed]
- Ruegg, T.L.; Pereira, J.H.; Chen, J.C.; DeGiovanni, A.; Novichkov, P.; Mutalik, V.K.; Tomaleri, G.P.; Singer, S.W.; Hillson, N.J.; Simmons, B.A.; et al. Jungle Express is a versatile repressor system for tight transcriptional control. Nat. Commun. 2018, 9, 3617. [Google Scholar] [CrossRef] [PubMed]
- Klug, G.; Drews, G. Construction of a gene bank of Rhodopseudomonas capsulata using a broad host range DNA cloning system. Arch. Microbiol. 1984, 139, 319–325. [Google Scholar] [CrossRef]
- Kovach, M.E.; Elzer, P.H.; Hill, D.S.; Robertson, G.T.; Farris, M.A.; Roop, R.M.; Peterson, K.M. Four new derivatives of the broad-host-range cloning vector pBBR1MCS, carrying different antibiotic-resistance cassettes. Gene 1995, 166, 175–176. [Google Scholar] [CrossRef]
- McIntosh, M.; Meyer, S.; Becker, A. Novel Sinorhizobium meliloti quorum sensing positive and negative regulatory feedback mechanisms respond to phosphate availability. Mol. Microbiol. 2009, 74, 1238–1256. [Google Scholar] [CrossRef]
- Janzon, L.; Löfdahl, S.; Arvidson, S. Identification and nucleotide sequence of the delta-lysin gene, hld, adjacent to the accessory gene regulator (agr) of Staphylococcus aureus. Mol. Gen. Genet. 1989, 219, 480–485. [Google Scholar] [CrossRef]
- Berghoff, B.A.; Glaeser, J.; Sharma, C.M.; Vogel, J.; Klug, G. Photooxidative stress-induced and abundant small RNAs in Rhodobacter sphaeroides. Mol. Microbiol. 2009, 74, 1497–1512. [Google Scholar] [CrossRef] [PubMed]
- Li, K.; Härtig, E.; Klug, G. Thioredoxin 2 is involved in oxidative stress defence and redox-dependent expression of photosynthesis genes in Rhodobacter capsulatus. Microbiol. Read. 2003, 149, 419–430. [Google Scholar] [CrossRef] [PubMed]
- Förstner, K.U.; Reuscher, C.M.; Haberzettl, K.; Weber, L.; Klug, G. RNase E cleavage shapes the transcriptome of Rhodobacter sphaeroides and strongly impacts phototrophic growth. Life Sci. Alliance 2018, 1, e201800080. [Google Scholar] [CrossRef]
- Hoffmann, S.; Otto, C.; Doose, G.; Tanzer, A.; Langenberger, D.; Christ, S.; Kunz, M.; Holdt, L.M.; Teupser, D.; Hackermüller, J.; et al. A multi-split mapping algorithm for circular RNA, splicing, trans-splicing and fusion detection. Genome Biol. 2014, 15, R34. [Google Scholar] [CrossRef] [PubMed]
- Anders, S.; Huber, W. Differential expression analysis for sequence count data. Genome Biol. 2010, 11, R106. [Google Scholar] [CrossRef]
- Simon, R.; O´Connell, M.; Labes, M.; Puhler, A. Plasmid vectors for the genetic analysis and manipulation of rhizobia and other gram-negative bacteria. Methods Enzymol. 1986, 118, 640–659. [Google Scholar] [PubMed]
- Van Niel, C.B. General Physiology, Morphology, and Classification of the Non-Sulfur Purple and Brown Bacteria. Bacteriol. Rev. 1944, 8, 1–118. [Google Scholar] [CrossRef]
- Berghoff, B.A.; Glaeser, J.; Sharma, C.M.; Zobawa, M.; Lottspeich, F.; Vogel, J.; Klug, G. Contribution of Hfq to photooxidative stress resistance and global regulation in Rhodobacter sphaeroides. Mol. Microbiol. 2011, 80, 1479–1495. [Google Scholar] [CrossRef]





| Locus | Gene | Function | Log2FC 15 min IPTG vs. 0 min IPTG | Log2FC ΔUdsC vs. WT |
|---|---|---|---|---|
| RSP_2795 | RSP_2795 | Putative regulatory protein of multicomponent monooxygenase | 4.92 | −0.30 |
| RSP_0083 | flgB | Flagellar proximal rod protein, FlgB | 4.65 | −2.19 |
| RSP_6228 | RSP_6228 | Hypothetical protein | 4.24 | −0.54 |
| RSP_0034 | flhA | Flagellar biosynthesis protein, FlhA | 4.05 | −0.80 |
| RSP_0036 | flgA | Flagellar basal-body P-ring formation protein, FlgA | 4.02 | −2.49 |
| RSP_0063 | fliP | Flagellar transport protein, FliP | 4.00 | −2.08 |
| RSP_0061 | fliN | Flagellar motor switch protein, FliN | 3.97 | −2.08 |
| RSP_0067 | RSP_0067 | Hypothetical protein | 3.89 | −2.80 |
| RSP_0035 | RSP_0035 | Hypothetical protein | 3.87 | −2.56 |
| RSP_0082 | flgC | Flagellar basal-body rod protein, FlgC | 3.83 | −2.77 |
| RSP_0055 | fliH | Flagellar protein, FliH | 3.79 | −2.08 |
| RSP_0056 | fliI | FliI, flagellum-specific ATPase | 3.78 | −1.04 |
| RSP_0233 | motA | Flagellar motor protein, MotA | 3.77 | −1.40 |
| RSP_0058 | fliK | FliK, flagellar hook-length control protein | 3.77 | −2.01 |
| RSP_0062 | fliO | Flagellar protein, FliO | 3.74 | −2.64 |
| RSP_0057 | fliJ | Flagellar protein, FliJ | 3.67 | −1.04 |
| RSP_0066 | flhB | Flagellar protein, FlhB | 3.60 | −0.21 |
| RSP_0060 | fliM | Flagellar switch protein, FliM | 3.54 | −2.20 |
| RSP_6093 | flgJ | Peptidoglycan hydrolase, FlgJ | 3.53 | −1.83 |
| RSP_0231 | motB | Flagellar protein, MotB | 3.51 | −2.70 |
| RSP_0078 | flgG | Flagellar distal rod protein | 3.51 | −2.74 |
| RSP_0072 | RSP_0072 | Possible invasion protein | 3.50 | −2.42 |
| RSP_0077 | flgH | Flagellar L-ring protein | 3.48 | −2.08 |
| RSP_0080 | flgE | Flagellar hook protein, FlgE | 3.41 | −2.98 |
| RSP_0033 | RSP_0033 | Hypothetical protein | 3.40 | −2.59 |
| RSP_0074 | flgK1 | FlgK, flagellar hook-associated protein 1 | 3.40 | −2.44 |
| RSP_0430 | cobD | Cobalamin biosynthesis protein, CobD | 3.39 | 0.28 |
| RSP_0064 | fliQ | Flagellar protein, FliQ | 3.38 | −2.71 |
| RSP_0081 | flgD | Flagellar scaffolding protein, FlgD | 3.35 | −2.44 |
| RSP_3794 | RSP_3794 | Hypothetical protein | 3.34 | 0.41 |
| RSP_6092 | RSP_6092 | Hypothetical protein | 3.34 | −2.29 |
| RSP_6086 | RSP_6086 | Hypothetical protein | 3.33 | −2.04 |
| RSP_0065 | fliR | Flagellar protein, FliR | 3.28 | −1.65 |
| RSP_0054 | fliG | Probable flagellar motor switch protein, FliG | 3.24 | −1.39 |
| RSP_0053 | fliF1 | Flagellar M-ring protein, FliF | 3.2 | −1.13 |
| RSP_0052 | fliE | Flagellar protein, FliE | 3.19 | −0.83 |
| RSP_0076 | flgI | Flagellar P-ring protein | 3.15 | −2.57 |
| RSP_0059 | fliL | Flagellar biosynthesis protein | 3.14 | −2.40 |
| RSP_0073 | flgL | Flagellar hook-associated | 3.07 | −2.19 |
| RSP_0038 | RSP_0038 | Hypothetical protein | 3.06 | −0.90 |
| RSP_0051 | torF | TorF protein | 3.0 | −1.25 |
| RSP_1641 | RSP_1641 | Hypothetical protein | 2.96 | −0.16 |
| RSP_0079 | flgF | Flagellar proximal-rod protein, FlgF | 2.94 | −0.26 |
| RSP_3628 | RSP_3628 | Hypothetical protein | 2.94 | −2.02 |
| RSP_3020 | RSP_3020 | Hypothetical protein | 2.92 | 0.11 |
| NA | udsC | UdsC sRNA | 2.91 | −1.82 |
| RSP_0032 | fliA | Sigma factor, FliA (Sigma-28) | 2.87 | −1.67 |
| RSP_0084 | RSP_0084 | Hypothetical protein | 2.86 | −1.81 |
| RSP_3387 | RSP_3387 | TRAP-T family transporter | 2.73 | −1.09 |
| RSP_3017 | RSP_3017 | Nitrilotriacetate monooxygenase | 2.7 | −0.30 |
Publisher’s Note: MDPI stays neutral with regard to jurisdictional claims in published maps and institutional affiliations. |
© 2022 by the authors. Licensee MDPI, Basel, Switzerland. This article is an open access article distributed under the terms and conditions of the Creative Commons Attribution (CC BY) license (https://creativecommons.org/licenses/by/4.0/).
Share and Cite
Spanka, D.-T.; Grützner, J.; Jäger, A.; Klug, G. A Small RNA, UdsC, Interacts with the RpoHII mRNA and Affects the Motility and Stress Resistance of Rhodobacter sphaeroides. Int. J. Mol. Sci. 2022, 23, 15486. https://doi.org/10.3390/ijms232415486
Spanka D-T, Grützner J, Jäger A, Klug G. A Small RNA, UdsC, Interacts with the RpoHII mRNA and Affects the Motility and Stress Resistance of Rhodobacter sphaeroides. International Journal of Molecular Sciences. 2022; 23(24):15486. https://doi.org/10.3390/ijms232415486
Chicago/Turabian StyleSpanka, Daniel-Timon, Julian Grützner, Andreas Jäger, and Gabriele Klug. 2022. "A Small RNA, UdsC, Interacts with the RpoHII mRNA and Affects the Motility and Stress Resistance of Rhodobacter sphaeroides" International Journal of Molecular Sciences 23, no. 24: 15486. https://doi.org/10.3390/ijms232415486
APA StyleSpanka, D.-T., Grützner, J., Jäger, A., & Klug, G. (2022). A Small RNA, UdsC, Interacts with the RpoHII mRNA and Affects the Motility and Stress Resistance of Rhodobacter sphaeroides. International Journal of Molecular Sciences, 23(24), 15486. https://doi.org/10.3390/ijms232415486

