Abstract
Wax is an acellular structural substance attached to the surface of plant tissues. It forms a protective barrier on the epidermis of plants and plays an important role in resisting abiotic and biotic stresses. In this paper, nonheading Chinese cabbage varieties with and without wax powder were observed using scanning electron microscopy, and the surface of waxy plants was covered with a layer of densely arranged waxy crystals, thus differentiating them from the surface of waxless plants. A genetic analysis showed that wax powder formation in nonheading Chinese cabbage was controlled by a pair of dominant genes. A preliminary bulked segregant analysis sequencing (BSA-seq) assay showed that one gene was located at the end of chromosome A09. Within this interval, we identified BraA09000626, encoding an AP2 transcription factor homologous to Arabidopsis AtSHINE3, and we named it BrSHINE3. By comparing the CDS of the gene in the two parental plants, a 35 bp deletion in the BrSHINE3 gene of waxless plants resulted in a frameshift mutation. Tissue analysis showed that BrSHINE3 was expressed at significantly higher levels in waxy plant rosette stage petioles and bolting stage stems than in the tissues of waxless plants. We speculate that this deletion in BrSHINE3 bases in the waxless material may inhibit wax synthesis. The overexpression of BrSHINE3 in Arabidopsis induced the accumulation of wax on the stem surface, indicating that BrSHINE3 is a key gene that regulates the formation of wax powder in nonheading Chinese cabbage. The analysis of the subcellular localization showed that BrSHINE3 is mainly located in the nucleus and chloroplast of tobacco leaves, suggesting that the gene may function as a transcription factor. Subsequent transcriptome analysis of the homology of BrSHINE3 downstream genes in nonheading Chinese cabbage showed that these genes were downregulated in waxless materials. These findings provide a basis for a better understanding of the nonheading Chinese cabbage epidermal wax synthesis pathway and provide important information for the molecular-assisted breeding of nonheading Chinese cabbage.
1. Introduction
Wax is the first barrier that protects plant tissue. It limits the loss of nonstomatal water and helps to prevent damage caused by Ultraviolet (UV), heat, bacterial and fungal pathogens, insects, high salinity, and low temperature [1]. Cuticle wax also plays a role in regulating plant morphology and development through tight binding of the epidermis [2]. Plant epidermal wax is classified as inner epidermal wax or outer epidermal wax. The inner epidermal wax fills the stratum corneum, and the outer epidermal wax assembles into different forms of waxy crystals, including flakes, filaments, rods, tubes, and granular forms, in the outer layer of the stratum corneum [3]. Vegetable wax is a hydrophobic fatty compound extracted from organic solvents that is a complex derivative of very long chain (C20–C36) saturated fatty acids (VLCFAs), usually including alkanes, aldehydes, ketones, primary alcohols, and secondary alcohols [4]. The composition of plant epidermal wax is more complex and varies among plant species. Different organs of the same plant may also show differences, which depend on the developmental stage and environmental conditions [5]. The biosynthetic precursors of epidermal wax are C16 and C18 fatty acids, which are converted into C16 and C18 fatty acyl-coenzyme A (CoA) on the outer plasma membrane of epidermal cells, and these products are transferred to the endoplasmic reticulum [6]. C16 and C18 fatty acyl-CoAs are extended into wax precursors of very low-density lipoproteins with C26 and C34 chains through repeated reactions mediated by the fatty acid elongase (FAE) complex [7]. After extension, long-chain acyl coenzyme A is transformed into wax components through two pathways. The acyl reduction pathway produces primary alcohols and wax esters, and the decarbonization pathway produces alkanes, aldehydes, secondary alcohols, and ketones. Finally, these compounds are transported to the stratum corneum through the ATP binding cassette, ABC transporter, and lipid transporter. In recent years, Arabidopsis epidermal wax synthesis-related genes have been widely cloned and studied [8,9,10]. The SHN1/WIN1 AP2 domain protein was the first transcription factor reported to control epidermal wax metabolism. It activates cuticle wax biosynthesis by upregulating the KCS1, CER1, and CER2 genes [11]. Subsequent studies have shown that SHN1/WIN1 controls the permeability of the epidermis by regulating the expression of wax biosynthesis genes, especially the long-chain acyl-coenzyme A synthetase LACS2 [12]. The WIN1/SHN1 homologs SHN2 and SHN3 have functions similar to WIN1/SHN1 [13]. In Arabidopsis, AtSHN3 shows activities in addition to the regulation of the stratum corneum metabolic pathway and is involved in mediating the development of floral organs and altering pectin metabolism to modify the epidermal cell wall [14]. The leaves of Arabidopsis overexpressing SHN3/WIN3 show a bright phenotype, as waxy crystals are produced on the stem surface, and wax accumulation is increased [15]. CER2 is an acyltransferase involved in the elongation of C28 fatty acids. After CER2 mutation, studies have shown increases in the levels of C26 and C28 acyl groups, decreases in the levels of primary alcohols and wax lipids, and decreases in the products of the decarboxylation pathway [16]. CER1 encodes aldehyde decarboxylase, which, together with CER3, catalyzes the formation of oxidized alkanes [17]. In Arabidopsis, CER4 encodes a fatty acyl reductase (FAR) that catalyzes the reduction of VLCFA-CoAs to produce primary alcohols in the alcohol formation pathway [7]. Ketoacyl-CoA synthase (KCS) determines the length of different ultralong fatty acid chains, and the enzyme shows fatty acid substrate specificity. For example, KCS1 is involved in the extension of C22-24 long-chain fatty acid chains, and KCS2 is involved in the extension of C20-22 long-chain fatty acids [10].
Waxy genes have been cloned in many plants, such as tomato [18], apple [19], rice [8], and corn [20]. The waxy surfaces of the leaves and stems of Brassica plants of the cruciferous family, such as Brassica oleracea L. var.capitata L., cabbage, Brassica rapa var. chinensis ‘Parachinensis’, and Brassica pekinensis Rupr., usually have a frosty white appearance. Recently, the epidermal wax synthesis regulatory gene Br013809 has been located in Chinese cabbage, and its homologous gene in Arabidopsis is brwax1 [21]. The BoGL1 gene, which controls the bright phenotype, has been finely mapped in cabbage, and its homologous gene is CER1 [22]. Loss of function of the brcer1 gene in nonheading Chinese cabbage leads to a waxless phenotype [17]. In Porphyra stalk, the candidate waxy genes Bra011487 and Bra011470 were located on chromosome A01 through the genetic linkage of traits [23]. Brassica rapa L. ssp. chinensis L. is widely grown in Southeast Asia and Europe. The waxy epidermis on its leaves and stems provides a protective film to limit water loss and protect plants from abiotic stress [24]. Based on previous studies [25], we analyzed the differences in morphology and physiological indexes of epidermal cells of waxy and waxless materials under high-temperature stress, and we revealed the physiological mechanism of waxy in nonheading cabbage in response to high-temperature stress. Second, based on the phenotype identification and genetic analysis of wax, a gene homologous to one involved in wax synthesis in Arabidopsis thaliana was identified by bulked segregation analysis (BSA) and named BrSHINE3; this gene was further cloned and analyzed. Then, combined with the transcriptome data, the downstream differentially expressed genes of BrSHINE3 were mined for homologous cloning, and their gene expression levels in different growth stages and under high-temperature stress were analyzed. To clarify the regulation and molecular mechanism of waxy biosynthesis in nonheading cabbage. The aim of this study was to reveal the mechanism of wax metabolism in nonheading cabbage at the physiological and molecular levels and to provide a theoretical basis for further study of wax synthesis in Brassica crops.
2. Results
2.1. Wax Phenotype Identification and Genetic Analysis
The petioles and stems of Q28 were covered with white powdery wax, while the petioles and stems of Q1202 were smooth and green without wax (Figure 1). SEM showed that the surface of Q28 plants was covered with closely arranged waxy crystals, while the density of waxy crystals on the surface of Q1202 plants was significantly lower, with almost no waxy crystals observed (Figure 2). Regardless of whether the parents Q1202 and Q28 were orthogonal or hybrid, their offspring showed the same wax phenotype as Q28, and no F1 individuals without wax were observed, indicating that a nuclear gene encoding the wax trait on the surface of nonheading cabbage plants existed. The segregation of waxy and nonwaxy traits occurred in the F2 population. The separation ratio was 2.88:1, and the chi-square test conformed to the theoretical value of 3:1, indicating that the surface of nonheading cabbage was waxy. These quality-related traits are controlled by a pair of genes, and backcross experiments were conducted between F1 plants and the parents to strengthen the performance of parental traits and confirm the results (Table 1).
Figure 1.
Phenotypes of Q1202 and Q28 at rosette (A) and shoot stages(B).
Figure 2.
Scanning electron micrographs of Q1202 and Q28 at the rosette (A) and shoot stages (B).
Table 1.
Genetic analysis of waxy characters in parents and generations of nonheading Chinese cabbage.
2.2. Location and Sequence Analysis of the BrSHINE3 Gene
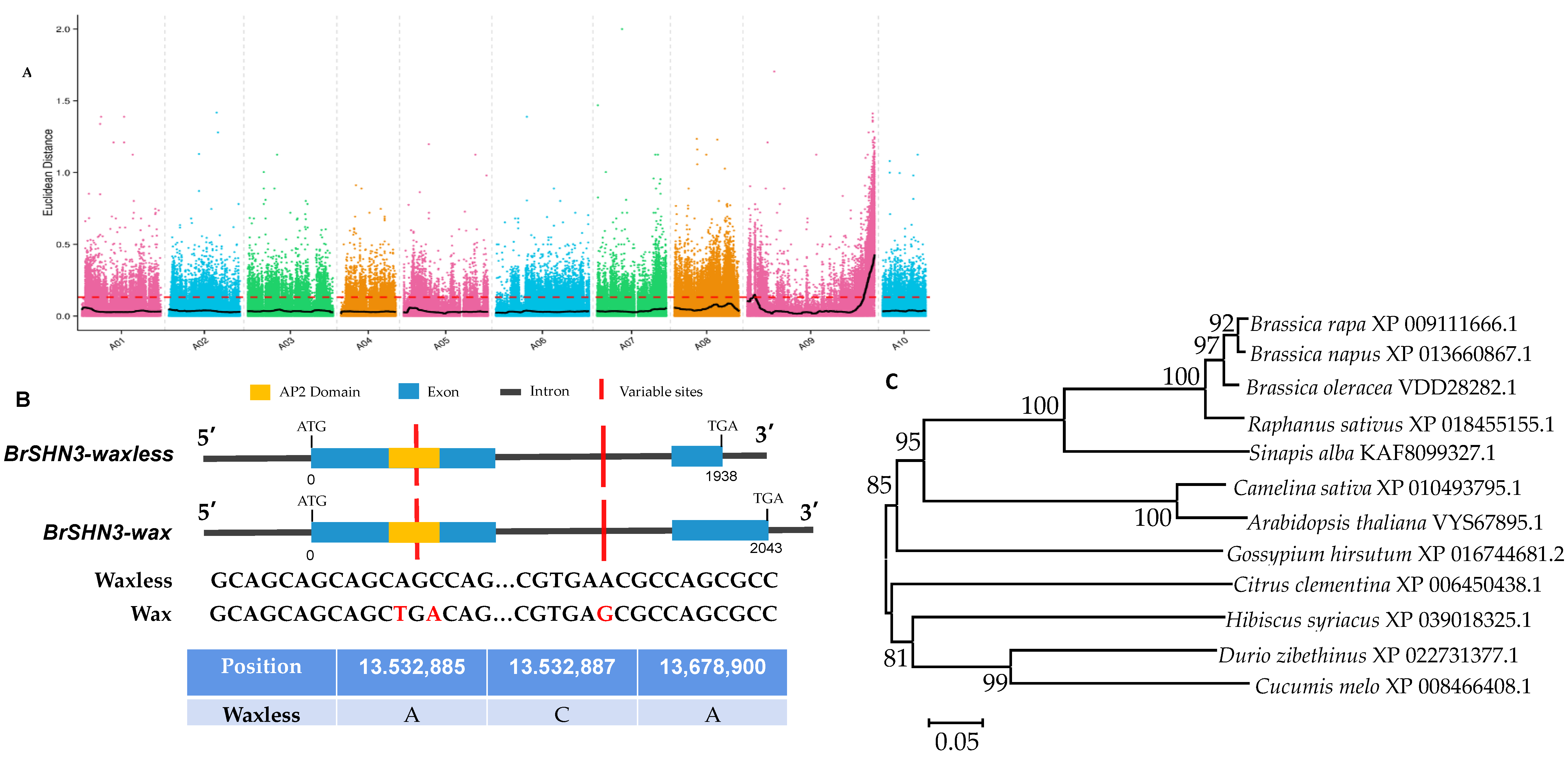
BSA-seq technology was used to locate candidate genes required for wax synthesis. By considering overlapping regions, the SNP and indel association analysis indicated a candidate region with a length of 0.8 Mb on chromosome 9 (2,860,000–3,660,000 bp) containing 153 genes (Figure 3A). All 153 genes in the candidate region were functionally annotated, among which 35 nonsynonymous mutant genes were identified between the parents, and 9 frameshift mutant genes were annotated. As BraA09000626 is highly homologous to SHINE3 (AT5G25390), which has been confirmed to be involved in wax biosynthesis in Arabidopsis, we conducted a detailed analysis of this gene. We amplified the full-length cDNAs from plants with the waxy and waxless phenotypes. Sequence alignment showed a 35 bp deletion of the BrSHINE3 gene resulting in a frameshift mutation in the waxless phenotype plants, and the corresponding amino acid sequence was also missing (Figure 3B). Therefore, we speculated that this deletion in the waxless varieties affects the function of the BrSHINE3 gene in wax synthesis by inhibiting the biosynthesis of wax, thus resulting in a change in wax deposition between varieties. At the same time, the amino acid sequence of BrSHINE3 was compared with that of Brassica napus, Raphanus sativus, Brassica oleracea, Arabidopsis thaliana, Sinapis alba, Camelina sativa, Gossypium hirsutum, Citrus clementina, Hibiscus syriacus, Durio zibethinus, Cucumis melo, and other species, and cluster analysis was performed to construct the phylogenetic tree (Figure 3C). The results showed that SHINE3 in nonheading cabbage was more closely related to genes in Brassica napus, Raphanus sativus, and Brassica oleracea.
Figure 3.
Distribution of ED on chromosomes between interpools (A), analysis of waxy candidate gene mutation sites (B), and phylogenetic tree of BrSHINE3 of each species (C).
2.3. Analysis of the Subcellular Localization of the BrSHIN3 Gene
BrSHN3 was predicted to be localized in the chloroplasts and nucleus. Tobacco leaves were observed 48 h after injection under a confocal microscope (Figure 4). 35S-GFP was detected in the fluorescence field, and the superimposed field showed a green fluorescence signal in the nucleus and cell membrane. 35S:BrSHINE3-GFP was detected in the fluorescence field and superimposed field, and the green fluorescence signal was found in the nucleus of the superimposed field. In the superimposed field, the green fluorescence signal appeared in the nucleus of brown algae. The overlapping positions of green and red fluorescence signals in the superimposed field were concentrated in chloroplasts (Figure 4E–G), and the results were consistent with the predicted results. These results indicate that the 5′-terminus of the protein functions as a transport peptide, and the protein encoded by this gene is localized to chloroplasts. Thus, BrSHINE3 is localized in the nucleus and chloroplast, and we speculate that this gene may function as a transcription factor.
Figure 4.
Transient expression of BrSHINE3 in tobacco epidermal cells. (A,E) GFP is fluorescence field; (B,F) is chloroplast channel; (C,G) is open field; (D,H) is Merge, which means superposition; (A–D) is 35S-GFP; (E–H) is 35S:BrSHINE3-GFP.
2.4. Tissue Expression Analysis and Functional Verification of the BrSHINE3 Gene
The expression pattern of the BrSHINE3 gene in nonheading Chinese cabbage was analyzed using fluorescence-based quantification technology. The expression level of the BrSHINE3 gene was different in four different parts of waxy nonheading Chinese cabbage (seedling leaves, rosette leaves, rosette petioles, and moss petioles). In waxy nonheading Chinese cabbage, the expression level was higher in the petiole and stem at the lotus root stage but was lower in nonwaxy plants (Figure 5A). The constructed overexpression vector p1302:BrSHINE3 was used to infect wild-type Arabidopsis thaliana via the Agrobacterium-mediated method. After A. thaliana matured, the T0 generation seeds were collected, and the T1 generation resistant lines were screened on 1/2 MS solid plate medium containing 25 mg/L hygromycin. Ten T1 generation-resistant plants were obtained. The Arabidopsis T1 generation seedlings were transplanted onto the substrate and cultured under the following conditions: relative humidity of 70%, temperature of 23 °C, light intensity of 100 μmol m−2s−1, and light–dark cycle of 14 h/8 h. When the Arabidopsis T1 seedlings reached 1 month old, leaf DNA was extracted, and PCR was performed to identify the positive plants. Eight independent resistant plants were selected, and RT–PCR detection was performed using the upstream vector P1302 and downstream primers corresponding to the target gene. The target bands were detected in the eight selected T1 transgenic Arabidopsis lines, indicating that the BrSHINE3 gene had been successfully transferred into Arabidopsis (Figure 5B). Fluorescence quantitative PCR was used to detect the expression level of the BrSHINE3 gene in transgenic Arabidopsis. As shown in Figure 5C, the relative expression levels of BrSHINE3 were high in transgenic plants and extremely low in wild-type Arabidopsis. A phenotypic analysis of transgenic Arabidopsis showed that, in the same growth period, the stem surface of wild-type Arabidopsis was smooth green, and the stems of A. thaliana overexpressing BrSHINE3 were covered with wax, consistent with previous findings (Figure 5D); therefore, the BrSHINE3 gene was involved in wax metabolism in nonheading Chinese cabbage.
Figure 5.
The expression profile of candidate gene BrSHINE3 was analyzed (A), molecular verification of transgenic Arabidopsis (B), expression level analysis of transgenic Arabidopsis (C) and phenotype analysis of transgenic plants (D). Different lowercase letters in the same column indicate significant differences at the 0.05 level among treatments.
2.5. Transcriptome and Differential Gene Pathway Analyses
By transcriptome analysis, 5907 DEGs were identified between waxy and waxless nonheading cabbage, of which 2737 were upregulated and 3170 were downregulated (Figure 6A), and multiple metabolic pathways were screened (see Supplementary Data S4). Among them, we focused on several pathways related to wax metabolism, such as fatty acid elongation (ko00062, 8), fatty acid degradation (ko00071, 14), fatty acid metabolism (ko01212, 15), fatty acid biosynthesis (ko00061, 12), and saturated fatty acid biosynthesis (ko01040, 10) (Figure 6C). As shown in Figure 6D, seven differentially expressed genes in the fatty acid metabolism pathway, BraA010016217, BraA03006420, BraA04002725, BraA05002026, BraA06002725, Bra_newGene3249.1, and Bra_newGene2589.1, were found to be significantly upregulated in waxy materials. Based on a sequence comparison, these genes were homologous to the wax synthesis genes CER2(AT4G24510), CYP86A7(At1G63710), CER1(At1G02205), LACS2(At1G49430), CER4(At4G33790), KCS1(AT1G01120), and KCS2(At1G04220) reported in Arabidopsis, and they were named BrCER2, BrCYP86A7, BrKCS2, BrLACS2, BrCER4, BrKCS1, and BrCER1, respectively. Studies have shown that these genes are involved in different pathways regulating wax synthesis-related products. Among these genes, CER2 is involved in the biosynthetic pathway from acetyl-CoA to ultralong fatty acid chains, CER1 is involved in the decarboxylation pathway, CER4 is involved in the acyl reduction pathway, and KCS1 and KCS2 are involved in the biosynthetic pathway from acetyl-CoA to C20-C24 fatty acid chains [26,27]. LACS2 CYP86A7 is involved in the acetyl-CoA biosynthetic pathway (Figure 6E).
Figure 6.
Transcriptome and differential gene pathway analysis.Number of DEGs (A), KEGG classification (B), KEGG enrichment map (C), Analysis of differential gene expression changes (D), Wax metabolic pathway (E).
2.6. qPCR Verification of Downstream Genes
The expression levels of seven DEGs, BrCER2, BrCYP86A7, BrKCS2, BrLACS2, BrCER4, BrKCS1, and BrCER1, were detected using qPCR in different parts of waxy and waxless plants and plants under high-temperature stress. Significant differences in the expression levels of DEGs were observed in different tissues of waxy plants, among which higher expression was detected in the petioles at the rosette stage and the flowering stems at the bolting stage. The expression levels of these seven genes were relatively low in waxless phenotype plants (Figure 7). After exposure to high-temperature stress for 3 and 6 d, the seven DEGs showed higher expression in waxy phenotype materials than in waxless phenotype materials, and the differences were significant. With the prolongation of high-temperature stress, the expression of the eight genes showed dynamic changes, first increasing and then decreasing. Among these genes, the expression levels of BrKCS2, BrLACS2, and BrCER1 in waxy plants reached a maximum after 3 d of high-temperature stress, and the expression levels of BrCER2, BrCYP86A7, BrCER4, and BrKCS1 reached a maximum after 6 d of high-temperature stress (Figure 8); therefore, the expression of key genes involved in wax synthesis in nonheading Chinese cabbage exhibits spatial and temporal differences and is regulated by temperature.
Figure 7.
Expression analysis of thelabyte differentially synthesized genes in thelabyte leaf (SL), Rosette leaf (RL), Rosette petiole (RP) and Bolting stem (BS) tissues. Data are presented as the mean ± SD of three independent biological replicates. Different lowercase letters in the same column indicate significant differences at the 0.05 level among treatments.
Figure 8.
Expression analysis of waxy genes under high-temperature stress. Data are presented as the mean ± SD of three independent biological replicates. Different lowercase letters in the same column indicate significant differences at the 0.05 level among treatments.
3. Discussion
Epidermal wax is a kind of noncellular structural material attached to plant epidermal tissue. As the first protective barrier of plant tissue, epidermal wax plays an active role in resisting environmental stress and ensuring normal plant growth and development [28]. Studies have shown that the accumulation of wax in Brassica napus leaves is conducive to maintaining water balance in the plant [29]. The wax coating on the leaf surface of cabbage can effectively inhibit the invasion of pests [30]. The accumulation of wax in Arabidopsis thaliana can regulate the permeability of epidermal cells and enhance the heat tolerance of plants [31]. Many studies have found that the waxy surfaces of the leaves and stems of cruciferous plants usually appear to be covered with glaucous frost. The analysis of the waxy phenotype of nonheading Chinese cabbage revealed that the petioles and stems were covered with hoarfrost-like wax. Under the SEM, the wax appears as scales and rods. In cabbage, the lack of waxiness is controlled by a dominant gene [32]. Zhu et al. studied the waxless traits of cabbage rape and Indian mustard and found that their waxless traits are controlled by a pair of recessive genes [33]. The waxy trait of common cabbage is the same as those of cabbage, cabbage stalk, rape, and Chinese cabbage, all of which present dominant inheritance and are controlled by a pair of dominant genes [34]. As shown in the present study, the waxy trait of nonheading Chinese cabbage is controlled by a pair of nuclear genes that exhibit dominant inheritance. In a previous study, Liu et al. used SSR markers to successfully clone candidate genes controlling the waxy cabbage mutants 10Q-961 and g21-3 and identified the CGL1 gene, which is a homolog of CER1 related to wax synthesis in Arabidopsis and is related to wax synthesis. The candidate gene brcer1 of nonheading cabbage (B. rapa L.) was isolated by performing a homology analysis and identified as a homologous gene of CER1 [35]. In our study, preliminary mapping of the waxy gene was performed based on genetic analysis. A gene homologous to SHINE3 was identified by conducting a nucleotide analysis. A 39 bp deletion detected in the third exon of the brcer4 gene in the smooth mutant of Porphyra stipa resulted in a premature stop codon in the transcript of the smooth mutant [36]. In the present study, a 35 bp deletion in the exon region of the BrSHINE3 gene in smooth plants resulted in aberrant mRNA transcription.
The AP2/ERF transcription factor WIN1/SHN1 and its homolog SHN2 and SHN3 are reported to activate epidermal wax biosynthesis [37]. More recent studies have shown that WIN1/SHN1 directly regulates the biosynthesis of the stratum corneum and indirectly affects the production of stratum corneum wax. The protein sequence homology of SHN1/WIN1 and SHN2 was 55%, and the homology of SHN2 and SHN3 was higher [38]. The Arabidopsis SHN2 gene is mainly expressed in anther and silique tissues, and the SHN3 gene is expressed in all plant organs. The WIN/SHN1 homologous gene in apple showed low expression in the peel and leaves [39]. An analysis of gene expression patterns showed that BrSHINE3 presented different expression levels in various parts of nonheading Chinese cabbage at different stages, and the highest expression level was detected in the flowering stems at the bolting stage and the petioles at the mature stage. According to some studies, SHIN1 overexpression leads to a higher wax content in transgenic tomatoes compared to the wild-type strain, along with higher expression of some genes related to wax synthesis [40]. In Arabidopsis, overexpression of the other two members of the SHN gene family, SHN2 and SHIN3, produces a phenotype that is very similar to that of WIN1/SHN1 transgenic plants. The overexpression of AtSHIN alters epidermal characteristics and increases the waxiness of the Arabidopsis epidermis [41]. The present study showed that when the BrSHINE3 gene was overexpressed in Arabidopsis, the leaf surface was shinier than that of the wild-type strain, and wax accumulation occurred in the stem, consistent with the results from a study by Marsch-Martinez et al. on the Arabidopsis SHIN3 mutant [42]. In plants, leaf surface wax synthesis mainly occurs in the epidermal cells of leaves. The precursors of fatty acids in wax synthesis are mainly C16 and C18 fatty acids, which are mainly synthesized in the chloroplasts of plant epidermal cells. According to previous studies [43], the process of plant wax synthesis is very clear; the synthesis of fatty acids is initially carried out in the chloroplasts of plants. More importantly, the subcellular localization of the BrSHIN3 protein in chloroplasts showed that the BrSHIN3 protein may participate in or affect chloroplast synthesis or degradation pathways, leading to the formation of wax. This subcellular localization is different from most of the previously reported subcellular localization results of wax synthesis-related proteins, which are mostly in the endoplasmic reticulum [44,45,46]. However, the observed localization to chloroplasts may be due to the limitations of experimental conditions and equipment and may be influenced by chloroplast autofluorescence. In tomato, SHN3 may also be indirectly regulated via the HD-ZIP or MIXTA protein. The target genes downstream of SlSHN3 that encode members of the CYP86A subgroup are critical for the formation of wax on the surface of tomato fruits by acting directly on the SlSHN3 promoter to control the metabolism of the epidermal stratum corneum and cell wall [47]. Using genetic methods, many genes related to wax regulation have been identified in Arabidopsis and other crops, including CER1, KCS1, PAS2, CER2, CER4, WSD1, LACS2, ABCG11, WBC11, MYB96, and LTPG1. The AP2-ERF transcription factor also inhibits cuticle wax biosynthesis by upregulating the KCS1, CER1, and CER2 genes [11]. Studies on WIN1/SHIN1 have shown that it directly controls the expression of the LACS2, GPAT4, CYP86A4, CYP86A7, and HTH genes involved in wax biosynthesis, and it only indirectly regulates stratum corneum wax deposition [11]. In this study, seven genes, BrCER2, BrCYP86A7, BrKCS2, BrLACS2, BrCER4, BrKCS1, and BrCER1, were identified in combination with the transcriptome, and their expression levels in waxy plants were higher than those in nonwaxy plants.
In conclusion, we identified the AtSHINE3 homolog SHINE3, which plays an important role in the wax synthesis in cabbage. In addition, subcellular localization and related functional analyses were carried out, which confirmed that the BrSHINE3 gene was involved in wax metabolism in nonheading Chinese cabbage. Overexpression analysis of BrSHINE3 in Arabidopsis showed that the relative expression level in transgenic plants was approximately 90 times higher than that in wild-type Arabidopsis. The phenotype of transgenic Arabidopsis in the same growth period shows that the stem surface of wild-type Arabidopsis was smooth and green, and the stem of Arabidopsis overexpressing BrSHINE3 was covered with wax, consistent with previous findings. Further studies on the function of BrSHINE3 will provide more information to elucidate its role in wax biosynthesis. These studies will provide a new method for gene cloning and molecular breeding.
4. Materials and Methods
Two nonheading Chinese cabbage inbred lines, Q1202 and Q28, were used as parental strains to construct a segregating population. Q1202 has a waxless phenotype, and Q28 has a waxy phenotype. The phenotype basically remains the same from the plant harvest stage to the seed maturity stage, which is easy to observe. Q1202 and Q28 were used to construct F1, F2, BC1, and BC2 populations for genetic and localization studies. The F1 generation was backcrossed with Q1202 and Q28 to obtain the BC1 and BC2 populations, and the same plant was used as the female parent in both backcrosses. All plant materials were provided by the Facility Vegetable Seed Industry Innovation Group of Fujian Agriculture and Forestry University and were planted at the Baisha Experimental Base of Minhou, Fujian Province. All plants in the rosette stage and bolting stage were observed, and the waxy properties of the epidermis were visually inspected. The separation rate of the F2 and BC1 populations was determined with the χ2 test.
4.1. Scanning Electron Microscopy (SEM) Analysis
SEM was used to study the leaf surfaces of Q1202 and Q28 plants. Petioles or stems of waxy nonheading Chinese cabbage were analyzed during rosette and bolting stages, and each sample of leaves was cut into small pieces (approximately 5 mm2) with a razor blade. The leaf pieces were then adhered to the sample table with conductive double-sided adhesive and placed under a vacuum pump. The air was extracted, and the phenotype was analyzed under an SEM (TM3030 PLUS, HITACHI, Tokyo, Japan).
4.2. Preliminary Localization of Candidate Genes
In total, 50 individual waxy plants and 50 individual waxless plants were selected from the parental and F2 populations, respectively, and new upper leaves were collected, placed in liquid nitrogen, and stored at −80 °C. Total DNA was extracted using the hexadecyltrimethylammonium bromide (CTAB) method, and its concentration was measured with a NanoDrop 2000 spectrophotometer (Invitrogen Fisher, Beijing, China). The DNA was then uniformly diluted to 50 ng L−1 and stored at −80 °C until use. The DNA of 50 individual waxy plants and the DNA of 50 wax-containing plants, and 50 waxless plants were mixed equally to construct a waxless mixed pool and a wax-free mixed pool. The two pooled DNA samples and two parental DNA samples were processed according to standard procedures for sample detection, library construction, library quality detection, and computer sequencing provided by Illumina (Biomark Biotechnology Co., Ltd., Beijing, China). Please refer to the Chinese Cabbage Genome Database (http://www.genoscope.cns.fr/brassicanapus/data/ (accessed on 11 May 2020)). The raw reads obtained from sequencing were subjected to the removal of linkers and low-quality sequences (reads), and high-quality sequence data (clean reads) were obtained for the subsequent informatics analysis. GATK software was used to detect single nucleotide polymorphisms (SNPs) and indels as labels of multiple samples, Picard was used for deduplication, and SnpEff software was used to annotate SNPs and indels (for details, see Supplementary Data S1).
4.3. DNA Extraction and Polymerase Chain Reaction (PCR) Amplification
The CTAB method was used to extract genomic DNA from the fresh leaves of the parents and F2 individuals, and the concentration of each genomic DNA sample was determined using a spectrophotometer and adjusted to 50 ng/µL (for details, see Supplementary Data S2).
4.4. Preparation of the Plant Fusion Expression Vector and Production of Transgenic Arabidopsis
For the construction of the P1302-35S-BrSHN3-GFP vector, a BrSHINE3 gene fragment was amplified from waxy plant leaf cDNA using the specific primers F: ggactcttgaccatggatgaacactactaaagacctttctcaaaaag and R: gtcagatctaccatggatgactaagacctgaaacggc. The plant binary expression vector pcambia1302 was digested with NcoI and purified. The pcambia1302 vector contains a 35S enhancer and an MfGFP vector tag. The purified PCR product was ligated to the digested vector by homologous recombination to obtain the recombinant plasmid pcambia1302-BrSHN3 (for details, see Supplementary Data S3).
4.5. Subcellular Localization of BrSHINE3
The fusion expression vector 35S:BrSHINE3-GFP was transformed into competent Agrobacterium GV3101 cells, and the cells were evenly spread on Luria-Bertani solid culture medium containing 50 mg·L−1 kanamycin sulfate and 100 mg·L−1 rifampicin antibiotics, inverted, and placed in a 28 °C incubator. After 48 h of culture, a single colony was picked and grown in a liquid medium with shaking for PCR detection. The positive clones were cultured in a Luria-Bertani liquid medium containing 15 mL of 50 mg·L−1 kanamycin and 100 mg·L−1 rifampicin antibiotics at 28 °C and 180 r·min−1 for 24 h. When the OD600 of the bacterial solution reached 0.8, the bacteria were collected by centrifugation at 5000 r·min−1 for 3 min and resuspended in 10 mmol·L−1 MgCl2, 10 mmol·L−1 MES-KOH (pH 5.6), and 100 μmol·L−1 acetosyringone at a final concentration corresponding to an OD600 of 0.8. After incubation at room temperature for 2–4 h, a 1 mL sterile syringe was used to aspirate the bacterial solution and inject it into the tobacco leaves, taking care to avoid the veins. After the infected tobacco plants were cultured for 3 d under 16 h/8 h light/dark conditions with day and night temperatures of 22 °C and 18 °C, respectively, the lower surface of the leaf tissues was removed and observed under a laser confocal microscope to analyze the subcellular localization of the BrSHINE3 protein.
4.6. Transcriptome Analysis
The transcriptome data of the test samples were generated by Biomark (Beijing, China). The Illumina high-throughput sequencing platform was used to sequence the cDNA library, the data were filtered to obtain clean data, and the sequence was compared with the reference genome of Chinese cabbage (Brassica rapa pekinensis). Cufflinks software was used to quantitatively detect the FPKM expression level of the genes being compared, and a fold change (fold difference) of 2 and FDR (false discovery rate) < 0.01 were used as the screening criteria. GO (Gene Ontology Resources, http://geneontology.org/ (accessed on 11 May 2020)), KEGG (Kyoto Encyclopedia of Genes and Genomes, https://www.kegg.jp/ (accessed on 11 May 2020)), and COG (Genome Clusters, https://www.kegg.jp/ (accessed on 11 May 2020)) tests were performed using BLAST software. Homologous protein group, https://www.ncbi.nlm.nih.gov/research/cog-project/ (accessed on 11 May 2020)) and Pfam (http://pfam.xfam.org/ (accessed on 11 May 2020)) databases were used for functional annotation and enrichment analyses.
4.7. Gene Expression Analysis
TRIzol reagent (Invitrogen Fisher, Beijing, China) was used to extract total RNA from different tissues, and the TaKaRa PrimeScriptTM RT Reagent Kit with gDNA Eraser (Perfect Real Time (accessed on 11 October 2021)) was used to generate cDNA templates from 1 µg of total RNA according to the manufacturer’s instructions (for details, see Supplementary Data S4).
4.8. Statistical Analyses
Statistical analyses were performed using DPS 17.10 software (Zhejiang University, Hangzhou, China). Duncan’s multivariate difference test (α = 0.05) was used to analyze the significance of differences among the different treatments.
5. Conclusions
In this study, waxy (Q28) and waxless (Q1202) varieties of Chinese cabbage were used as experimental materials to analyze the physiological response mechanism of epidermal wax to high-temperature stress. On the basis of waxy phenotype identification and genetic characteristics analysis, a separate population was constructed from the parents of nonheading cabbage and their subsequent generations. A homologous gene involved in waxy synthesis in Arabidopsis thaliana was located by BSA technology and named BrSHINE3, which was further cloned and analyzed. To clarify the mechanism of wax metabolism in Chinese cabbage without head formation and provide a theoretical basis for the further study of wax synthesis in Brassica crops, homologous cloning was carried out in combination with transcriptome analysis and gene expression levels in different growth stages and under high-temperature stress were analyzed.
Supplementary Materials
The following supporting information can be downloaded at: https://www.mdpi.com/article/10.3390/ijms232113454/s1.
Author Contributions
Z.H. and Y.X.: Conducted test operations and performed extensive data analysis. Z.H.: Reviewed the results and wrote the first draft. J.C., S.L., S.Y., H.Z., J.W., and R.X.: Conducted the experiments. F.Z.: Experimental design and manuscript revision. All authors have read and agreed to the published version of the manuscript.
Funding
This work was supported by the National Key Programs for Bok Choy Breeding of China (111821301354052283), the Seed Industry Innovation and Industrialization Project in Fujian Province (zycxny2021009), the Fujian Modern Agricultural Vegetable Industry System Construction Project (2019-897), the Cross Fusion Project “Smart Agriculture” of Fujian Agriculture and Forestry University (71202103B), and the Fuzhou Science and Technology Project (2022-P-001; 2022-P-018).
Institutional Review Board Statement
Not applicable.
Informed Consent Statement
Not applicable.
Data Availability Statement
The data presented in this study are available on request from the corresponding author.
Acknowledgments
The authors would like to thank the Fujian Jinpin Agricultural Science and Technology Co., Ltd. (Fuzhou, China), for providing nonheading Chinese cabbage seeds.
Conflicts of Interest
The authors have no conflict of interest to declare.
References
- Lee, S.B.; Suh, M.C. Advances in the understanding of cuticular waxes in Arabidopsis thaliana and crop species. Plant Cell Rep. 2015, 34, 557–572. [Google Scholar] [CrossRef]
- Borisjuk, N.; Hrmova, M.; Lopato, S. Transcriptional regulation of cuticle biosynthesis. Biotechnol. Adv. 2014, 32, 526–540. [Google Scholar] [CrossRef]
- Zhao, L.F.; Haslam, M.T.; Sonntag, A.; Molina, I.; Kunst, L. Functional Overlap of Long-Chain Acyl-CoA Synthetases in Arabidopsis. Plant Cell Physiol. 2019, 60, 1041–1054. [Google Scholar] [CrossRef]
- Xue, D.; Zhang, X.; Lu, X.; Chen, G.; Chen, Z. Molecular and Evolutionary Mechanisms of Cuticular Wax for Plant Drought Tolerance. Front. Plant Sci. 2017, 8, 621. [Google Scholar] [CrossRef]
- Lee, S.B.; Suh, M.C. Recent Advances in Cuticular Wax Biosynthesis and Its Regulation in Arabidopsis. Mol. Plant 2013, 6, 246–249. [Google Scholar] [CrossRef] [PubMed]
- Kim, H.; Go, Y.S.; Suh, M.C. DEWAX2 Transcription Factor Negatively Regulates Cuticular Wax Biosynthesis in Arabidopsis Leaves. Plant Cell Physiol. 2018, 59, 966–977. [Google Scholar] [CrossRef] [PubMed]
- Hooker, T.S.; Millar, A.A.; Kunst, L. Significance of the Expression of the CER6 Condensing Enzyme for Cuticular Wax Production in Arabidopsis. Plant Physiol. 2002, 129, 1568–1580. [Google Scholar] [CrossRef] [PubMed]
- Yu, D.; Ranathunge, K.; Huang, H.; Pei, Z.; Franke, R.; Schreiber, L.; He, C. Wax Crystal-Sparse Leaf1 encodes a β–ketoacyl CoA synthase involved in biosynthesis of cuticular waxes on rice leaf. Planta 2008, 228, 675–685. [Google Scholar] [CrossRef] [PubMed]
- Aarts, M.G.; Keijzer, C.J.; Stiekema, W.J.; Pereira, A. Molecular characterization of the CER1 gene of arabidopsis involved in epicuticular wax biosynthesis and pollen fertility. Plant Cell 1995, 7, 2115–2127. [Google Scholar] [PubMed]
- Bernard, A.; Jérôme, J. Arabidopsis cuticular waxes: Advances in synthesis, export and regulation. Prog. Lipid Res. 2013, 52, 110–129. [Google Scholar] [CrossRef]
- Aharoni, A.; Dixit, S.; Jetter, R.; Thoenes, E.; van Arkel, G.; Pereira, A. The SHINE Clade of AP2 Domain Transcription Factors Activates Wax Biosynthesis, Alters Cuticle Properties, and Confers Drought Tolerance when Overexpressed in Arabidopsis. Plant Cell 2004, 16, 2463–2480. [Google Scholar] [CrossRef]
- Go, Y.S.; Kim, H.; Kim, H.J.; Suh, M.C. Arabidopsis Cuticular Wax Biosynthesis Is Negatively Regulated by the DEWAX Gene Encoding an AP2/ERF-Type Transcription Factor. Plant Cell 2014, 26, 1666–1680. [Google Scholar] [CrossRef] [PubMed]
- Liu, N.; Chen, J.; Wang, T.; Li, Q.; Cui, P.; Jia, C.; Hong, Y. Overexpression of WAX INDUCER1/SHINE1 Gene Enhances Wax Accumulation under Osmotic Stress and Oil Synthesis in Brassica napus. Int. J. Mol. Sci. 2019, 20, 4435. [Google Scholar] [CrossRef]
- Shi, J.X.; Malitsky, S.; De-Oliveira, S.; Branigan, C.; Franke, R.B.; Schreiber, L.; Aharoni, A. SHINE transcription factors act redundantly to pattern the archetypal surface of Arabidopsis flower organs. PLoS Genet. 2011, 7, e1001388. [Google Scholar] [CrossRef]
- Djemal, R.; Khoudi, H. Isolation and molecular characterization of a novel WIN1/SHN1 ethylene-responsive transcription factor TdSHN1 from durum wheat (Triticum turgidum. L. subsp. durum). Protoplasma 2015, 252, 1461–1473. [Google Scholar] [CrossRef] [PubMed]
- Bourdenx, B.; Bernard, A.; Domergue, F.; Pascal, S.; Leger, A.; Roby, D.; Pervent, M.; Vile, D.; Haslam, R.P.; Napier, J.A.; et al. Overexpression of Arabidopsis ECERIFERUM1 promotes wax very-long-chain alkane biosynthesis and influences plant response to biotic and abiotic stresses. Plant Physiol. 2011, 156, 29–45. [Google Scholar] [CrossRef]
- Cao, W.; Dong, X.; Ji, J.; Yang, L.; Fang, Z.; Zhuang, M.; Zhang, Y.; Lv, H.; Wang, Y.; Sun, P.; et al. BoCER1 is essential for the synthesis of cuticular wax in cabbage (Brassica oleracea L. var. capitata). Sci. Hortic. 2021, 277, 109801. [Google Scholar] [CrossRef]
- Buxdorf, K.; Rubinsky, G.; Barda, O.; Burdman, S.; Aharoni, A.; Levy, M. The transcription factor SlSHINE3 modulates defense responses in tomato plants. Plant Mol. Biol. 2014, 84, 37–47. [Google Scholar] [CrossRef] [PubMed]
- Albert, Z.; Ivanics, B.; Molnár, A.; Miskó, A.; Tóth, M.; Papp, I. Candidate genes of cuticle formation show characteristic expression in the fruit skin of apple. Plant Growth Regul. 2013, 70, 71–78. [Google Scholar] [CrossRef]
- Wang, H.; Huang, Y.; Xiao, Q.; Huang, X.; Li, C.; Gao, X.; Wang, Q.; Xiang, X.; Zhu, Y.; Wang, J.; et al. Carotenoids modulate kernel texture in maize by influencing amyloplast envelope integrity. Nat. Commun. 2020, 11, 5346. [Google Scholar] [CrossRef]
- Chen, X.; Goodwin, S.M.; Boroff, V.L.; Liu, X.; Jenks, M.A. Cloning and Characterization of the WAX2 Gene of Aridopsis Involved in Cuticle Membrane and Wax Production. Plant Cell 2003, 15, 1170–1185. [Google Scholar] [CrossRef]
- Liu, C.; Song, G.; Wang, N.; Huang, S.; Gao, Y.; Fu, W.; Zhang, M.; Feng, H. A single SNP in Brcer1 results in wax deficiency in Chinese cabbage (Brassica campestris L. ssp. pekinensis). Sci. Hortic. 2021, 282, 110019. [Google Scholar] [CrossRef]
- Liu, D.; Tang, J.; Liu, Z.; Dong, X.; Zhuang, M.; Zhang, Y.; Lv, H.; Sun, P.; Liu, Y.; Li, Z.; et al. Fine mapping of BoGL1, a gene controlling the glossy green trait in cabbage (Brassica oleracea L. Var. capitata). Mol. Breed. 2017, 37, 69. [Google Scholar] [CrossRef]
- Wang, N.; Zhang, Y.; Huang, S.; Liu, Z.; Li, C.; Feng, H. Defect in Brnym1, a magnesium-dechelatase protein, causes a stay-green phenotype in an EMS-mutagenized Chinese cabbage (Brassica campestris L. ssp. pekinensis) line. Hortic. Res. 2020, 7, 8. [Google Scholar] [CrossRef] [PubMed]
- Sadler, C.; Schroll, B.; Zeisler, V.; Waßmann, F.; Franke, R.; Schreiber, L. Wax and cutin mutants of Arabidopsis: Quantitative characterization of the cuticular transport barrier in relation to chemical composition. Biochim. Biophys. Acta 2016, 1861, 1336–1344. [Google Scholar] [CrossRef] [PubMed]
- Samuels, L.; Kunst, L.; Jetter, R. Sealing Plant Surfaces: Cuticular Wax Formation by Epidermal Cells. Annu. Rev. Plant Biol. 2008, 59, 683–707. [Google Scholar] [CrossRef] [PubMed]
- Sakuradani, E.; Zhao, L.; Haslam, T.M.; Kunst, L. The CER22 gene required for the synthesis of cuticular wax alkanes in Arabidopsis thaliana is allelic to CER1. Planta 2013, 237, 731–738. [Google Scholar] [CrossRef]
- Wang, C. The Genetic Cloning and Analysis of Waxy Gene and Red Genein Brassica rapa. Ph.D. Dissertation, Huazhong Agricultural University, Wuhan, China, 2018. Available online: https://kns.cnki.net/KCMS/detail/detail.aspx?dbname=CDFDLAST2019&filename=1018192638.nh (accessed on 11 May 2020).
- Cao, W. Cloning and Functional Verification of the Wax Synthesis Gene BoCER1 in Cabbage (Brassica oleracea L. var. capitata L.). Mather’s Thesis, Chinese Academy of Agricultural Sciences, Beijing, China, 2021. Available online: https://kns.cnki.net/KCMS/detail/detail.aspx?dbname=CMFD202102&filename=1021084033.nh (accessed on 11 May 2020).
- Li, J.; Huang, J.; Xie, S. Plant wax and its response to environmental conditions: An overview. Acta Ecol. Sin. 2011, 31, 565–574. [Google Scholar]
- Lu, W.; Zheng, W.; Wu, Y. Research review on features and molecular mechanism of wax formation in Brassicaceae. J. Zhejiang A F Univ. 2021, 38, 205–213. [Google Scholar]
- Pyee, J.; Kolattukudy, P.E. The gene for the major cuticular wax-associated protein and three homologous genes from broccoli (Brassica oleracea) and their expression patterns. Plant J. 1995, 7, 49–59. [Google Scholar] [CrossRef] [PubMed]
- Zhu, X.; Tai, X.; Ren, Y.; Chen, J.; Bo, T. Genome-Wide Analysis of Coding and Long Non-Coding RNAs Involved in Cuticular Wax Biosynthesis in Cabbage (Brassica oleracea L. var. capitata). Int. J. Mol. Sci. 2019, 20, 2820. [Google Scholar] [CrossRef]
- Denna, D.W. Transpiration and the waxy bloom in Brassica oleracea L. Aust. J. Biol. Sci. 1970, 23, 27–32. [Google Scholar] [CrossRef]
- Wang, C.; Li, Y.; Xie, F.; Kuang, H.; Wan, Z. Cloning of the Brcer1 gene involved in cuticular wax production in a glossy mutant of non-heading Chinese cabbage (Brassica rapa L. var. communis). Mol. Breed. 2017, 37, 142. [Google Scholar] [CrossRef]
- Wang, C.; Li, H.; Li, Y.; Meng, Q.; Xie, F.; Xu, Y.; Wan, Z. Genetic characterization and fine mapping BrCER4 in involved cuticular wax formation in purple cai-tai (Brassica rapa L. var. purpurea). Mol. Breed. 2019, 39, 12. [Google Scholar] [CrossRef]
- Park, M.J.; Park, J.C.; Lee, B.S.; Ham, K.B.; Shin, R.; Paek, H.K. Overexpression of the tobacco Tsi1 gene encoding an EREBP/AP2-type transcription factor enhances resistance against pathogen attack and osmotic stress in tobacco. Plant Cell 2001, 13, 1035–1046. [Google Scholar]
- Debono, A.; Yeats, T.H.; Rose, J.K.C.; Bird, D.; Jetter, R.; Kunst, L.; Samuels, L. Arabidopsis LTPG Is a Glycosylphosphatidylinositol-Anchored Lipid Transfer Protein Required for Export of Lipids to the Plant Surface. Plant Cell 2009, 21, 1230–1238. [Google Scholar] [CrossRef] [PubMed]
- Zhang, Y.L.; You, C.X.; Li, Y.Y.; Hao, Y.J. Advances in Biosynthesis, Regulation, and Function of Apple Cuticular Wax. Front. Plant Sci. 2020, 11, 1165. [Google Scholar] [CrossRef]
- Xiong, C.; Xie, Q.; Yang, Q.; Sun, P.; Gao, S.; Li, H.; Zhang, J.; Wang, T.; Ye, Z.; Yang, C. WOOLLY, interacting with MYB transcription factor MYB31, regulates cuticular wax biosynthesis by modulating CER6 expression in tomato. Plant J. Cell Mol. Biol. 2020, 103, 323–337. [Google Scholar] [CrossRef] [PubMed]
- Park, C.S.; Go, Y.S.; Suh, M.C. Cuticular wax biosynthesis is positively regulated by WRINKLED4, an AP2/ERF-type transcription factor, in Arabidopsis stems. Plant J. 2016, 88, 257–270. [Google Scholar] [CrossRef]
- Marsch-Martinez, N.; Greco, R.; Van-Arkel, G.; Herrera-Estrella, L.; Pereira, A. Activation Tagging Using the En-I Maize Transposon System in Arabidopsis. Plant Physiol. 2002, 129, 1544–1556. [Google Scholar] [CrossRef]
- Mao, B.; Cheng, Z.; Lei, C.; Xu, F.; Gao, S.; Ren, Y.; Wang, J.; Zhang, X.; Wang, J.; Wu, F.; et al. Wax crystal-sparse leaf 2, a rice homologue of WAX2/GL1, is involved in synthesis of leaf cuticular wax. Planta 2012, 235, 39–52. [Google Scholar] [CrossRef] [PubMed]
- Li, F.; Wu, X.; Lam, P.; Bird, D.; Zheng, H.; Samuels, L.; Jetter, R.; Kunst, L. Identification of the wax ester synthase/acyl-coenzyme A: Diacylglycerol acyltransferase WSD1 required for stem wax ester biosynthesis in Arabidopsis. Plant Physiol. 2008, 148, 97–107. [Google Scholar] [CrossRef] [PubMed]
- Wang, X.; Guan, Y.; Zhang, D.; Dong, X.; Tian, L.; Qu, L.Q. A β-Ketoacyl-CoA Synthase is Involved in Rice Leaf Cuticular Wax Synthesis and Requires a CER2-LIKE Protein as a Cofactor. Plant Physiol. 2017, 173, 944–955. [Google Scholar] [CrossRef] [PubMed]
- Gan, L.; Wang, X.; Cheng, Z.; Liu, L.; Wang, J.; Zhang, Z.; Ren, Y.; Lei, C.; Zhao, Z.; Zhu, S.; et al. Wax crystal-sparse leaf 3, encoding a β-ketoacyl-CoA reductase is involved in cuticular wax biosynthesis in rice. Plant Cell Rep. 2016, 35, 1687–1698. [Google Scholar] [CrossRef]
- Al-Abdallat, A.; Al-Debei, H.; Ayad, J.; Hasan, S. Over-Expression of SlSHN1 Gene Improves Drought Tolerance by Increasing Cuticular Wax Accumulation in Tomato. Int. J. Mol. Sci. 2014, 15, 19499–19515. [Google Scholar] [CrossRef] [PubMed]
Publisher’s Note: MDPI stays neutral with regard to jurisdictional claims in published maps and institutional affiliations. |
© 2022 by the authors. Licensee MDPI, Basel, Switzerland. This article is an open access article distributed under the terms and conditions of the Creative Commons Attribution (CC BY) license (https://creativecommons.org/licenses/by/4.0/).







