IDO1 Modulates the Sensitivity of Epithelial Ovarian Cancer Cells to Cisplatin through ROS/p53-Dependent Apoptosis
Abstract
1. Introduction
2. Results
2.1. A High IDO1 Level in Cancer Tissues Was Associated with Platinum-Resistance and Poor Prognosis in Type II Ovarian Cancer
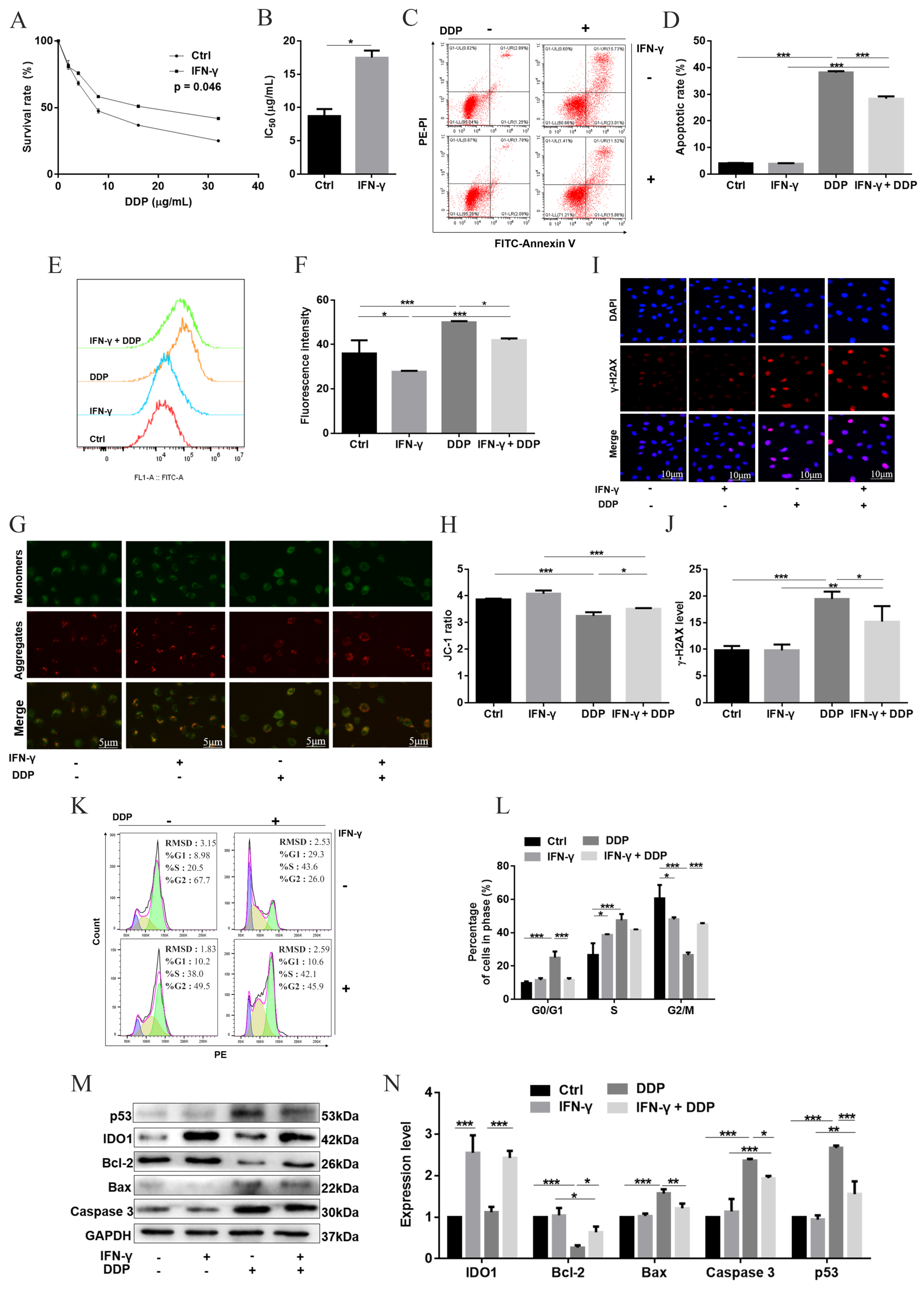
2.2. A High Level of IDO1 Reduced DDP-Induced Apoptosis via Down-Regulation of the ROS/p53 Pathway
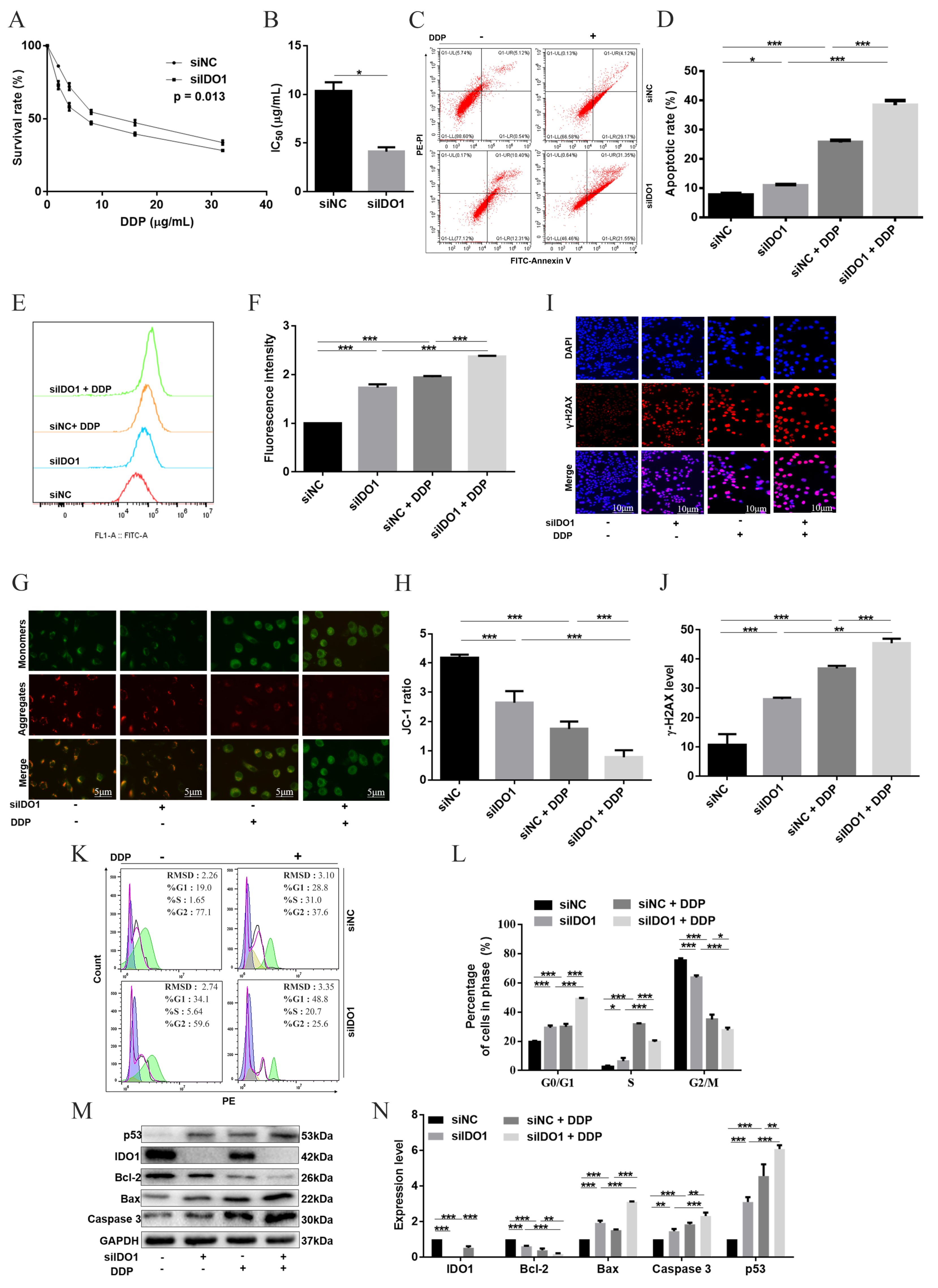
2.3. Silencing IDO1 Enhanced DDP through Activation of ROS/p53-Dependent Apoptois in SKOV3 Cells
2.4. Inhibition of IDO1 Improved the Anticancer Efficacy of DDP In Vivo
3. Discussion
4. Materials and Methods
4.1. Patients and Cancer Samples
4.2. Detection of IDO1 in Cancer Tissues with an Immunohistochemistry (IHC) Assay
4.3. Cells
4.4. Cell Transfection
4.5. In Vitro Treatments
4.6. Cell Viability
4.7. Apoptosis and Cell Cycle Analyses
4.8. Intracellular ROS
4.9. Mitochondrial Membrane Potential (MMP)
4.10. Determination of Kyn in Culture Supernatants
4.11. Determination of γ-H2AX by Immunofluorescence
4.12. Western Blot
4.13. In Vivo Therapies on Subcutaneous Tumors in Nude Mice
4.14. Statistical Analysis
Supplementary Materials
Author Contributions
Funding
Institutional Review Board Statement
Informed Consent Statement
Data Availability Statement
Acknowledgments
Conflicts of Interest
Abbreviations
| DAPI | 4′,6-diamidino-2-phenylindole |
| DDP | cis-dichlorodiamineplatinum (II), cisplatin |
| DSB | double-strand DNA break |
| Bax | Bcl-2 associated X protein |
| IDO1 | indoleamine 2,3-dioxygenase 1 |
| IFN-γ | interferon-γ |
| IHC | immunohistochemistry |
| Kyn | l-kynurenine |
| PFI | platinum-free interval |
| PFS | progression-free survival |
| PUMA | p53 upregulated modulator of apoptosis |
| ROS | reactive oxygen species |
| Trp | tryptophan |
References
- du Bois, A.; Reuss, A.; Pujade-Lauraine, E.; Harter, P.; Ray-Coquard, I.; Pfisterer, J. Role of surgical outcome as prognostic factor in advanced epithelial ovarian cancer: A combined exploratory analysis of 3 prospectively randomized phase 3 multicenter trials: By the Arbeitsgemeinschaft Gynaekologische Onkologie Studiengruppe Ovarialkarzinom (AGO-OVAR) and the Groupe d’Investigateurs Nationaux Pour les Etudes des Cancers de l’Ovaire (GINECO). Cancer 2009, 115, 1234–1244. [Google Scholar] [CrossRef] [PubMed]
- Walsh, C.S.; Kamrava, M.; Rogatko, A.; Kim, S.; Li, A.; Cass, I.; Karlan, B.; Rimel, B.J. Phase II trial of cisplatin, gemcitabine and pembrolizumab for platinum-resistant ovarian cancer. PLoS ONE 2021, 16, e0252665. [Google Scholar] [CrossRef] [PubMed]
- Markman, M.; Webster, K.; Zanotti, K.; Peterson, G.; Kulp, B.; Belinson, J. Phase 2 trial of carboplatin plus tamoxifen in platinum-resistant ovarian cancer and primary carcinoma of the peritoneum. Gynecol. Oncol. 2004, 94, 404–408. [Google Scholar] [CrossRef] [PubMed]
- Prendergast, G.C.; Malachowski, W.P.; DuHadaway, J.B.; Muller, A.J. Discovery of IDO1 Inhibitors: From Bench to Bedside. Cancer Res. 2017, 77, 6795–6811. [Google Scholar] [CrossRef]
- Liu, Z.; Zhang, Y.; Dang, Q.; Wu, K.; Jiao, D.; Li, Z.; Sun, Z.; Han, X. Genomic Alteration Characterization in Colorectal Cancer Identifies a Prognostic and Metastasis Biomarker: FAM83A|IDO1. Front. Oncol. 2021, 11, 632430. [Google Scholar] [CrossRef]
- Carvajal-Hausdorf, D.E.; Mani, N.; Velcheti, V.; Schalper, K.A.; Rimm, D.L. Objective measurement and clinical significance of IDO1 protein in hormone receptor-positive breast cancer. J. Immunother. Cancer 2017, 5, 81. [Google Scholar] [CrossRef]
- Zhang, S.; Wan, J.; Chen, M.; Cai, D.; Xu, J.; Chen, Q. Tumor-Infiltrating CD8+ T Cells Driven by the Immune Checkpoint-Associated Gene IDO1 Are Associated With Cervical Cancer Prognosis. Front. Oncol. 2021, 11, 720447. [Google Scholar] [CrossRef]
- Shang, K.; Wang, Z.; Hu, Y.; Huang, Y.; Yuan, K.; Yu, Y. Gene silencing of indoleamine 2,3-dioxygenase 1 inhibits lung cancer growth by suppressing T-cell exhaustion. Oncol. Lett. 2020, 19, 3827–3838. [Google Scholar] [CrossRef]
- Schuster, H.; Peper, J.K.; Bosmuller, H.C.; Rohle, K.; Backert, L.; Bilich, T.; Ney, B.; Loffler, M.W.; Kowalewski, D.J.; Trautwein, N.; et al. The immunopeptidomic landscape of ovarian carcinomas. Proc. Natl. Acad. Sci. USA 2017, 114, E9942–E9951. [Google Scholar] [CrossRef]
- Okamoto, A.; Nikaido, T.; Ochiai, K.; Takakura, S.; Saito, M.; Aoki, Y.; Ishii, N.; Yanaihara, N.; Yamada, K.; Takikawa, O.; et al. Indoleamine 2,3-dioxygenase serves as a marker of poor prognosis in gene expression profiles of serous ovarian cancer cells. Clin. Cancer Res. 2005, 11, 6030–6039. [Google Scholar] [CrossRef]
- Niu, N.; Shen, W.; Zhong, Y.; Bast, R.C.; Jazaeri, A.; Sood, A.K.; Liu, J. Expression of B7-H4 and IDO1 is associated with drug resistance and poor prognosis in high-grade serous ovarian carcinomas. Hum. Pathol. 2021, 113, 20–27. [Google Scholar] [CrossRef] [PubMed]
- Maleki Vareki, S.; Rytelewski, M.; Figueredo, R.; Chen, D.; Ferguson, P.J.; Vincent, M.; Min, W.; Zheng, X.; Koropatnick, J. Indoleamine 2,3-dioxygenase mediates immune-independent human tumor cell resistance to olaparib, gamma radiation, and cisplatin. Oncotarget 2014, 5, 2778–2791. [Google Scholar] [CrossRef]
- Mondal, P.; Wijeratne, G.B. Modeling Tryptophan/Indoleamine 2,3-Dioxygenase with Heme Superoxide Mimics: Is Ferryl the Key Intermediate? J. Am. Chem. Soc. 2020, 142, 1846–1856. [Google Scholar] [CrossRef] [PubMed]
- Ju, J.-M.; Nam, G.; Lee, Y.-K.; Jung, M.; Chang, H.; Kim, W.; Shon, W.J.; Lim, J.Y.; Kim, J.Y.; Chang, J.; et al. IDO1 scavenges reactive oxygen species in myeloid-derived suppressor cells to prevent graft-versus-host disease. Proc. Natl. Acad. Sci. USA 2021, 118, e2011170118. [Google Scholar] [CrossRef] [PubMed]
- Kleih, M.; Böpple, K.; Dong, M.; Gaißler, A.; Heine, S.; Olayioye, M.A.; Aulitzky, W.E.; Essmann, F. Direct impact of cisplatin on mitochondria induces ROS production that dictates cell fate of ovarian cancer cells. Cell Death Dis. 2019, 10, 851. [Google Scholar] [CrossRef]
- Siddik, Z.H. Cisplatin: Mode of cytotoxic action and molecular basis of resistance. Oncogene 2003, 22, 7265–7279. [Google Scholar] [CrossRef]
- Nguyen, D.J.M.; Theodoropoulos, G.; Li, Y.-Y.; Wu, C.; Sha, W.; Feun, L.G.; Lampidis, T.J.; Savaraj, N.; Wangpaichitr, M. Targeting the Kynurenine Pathway for the Treatment of Cisplatin-Resistant Lung Cancer. Mol. Cancer Res. 2020, 18, 105–117. [Google Scholar] [CrossRef]
- De Angelis, P.M.; Schjølberg, A.R.; Hughes, J.B.; Huitfeldt, H.S.; Norheim Andersen, S.; Østvold, A.C. Nondysplastic Ulcerative Colitis Has High Levels of the Homologous Recombination Repair Protein NUCKS1 and Low Levels of the DNA Damage Marker Gamma-H2AX. Inflamm. Bowel. Dis. 2018, 24, 593–600. [Google Scholar] [CrossRef]
- Odunsi, K.; Qian, F.; Lugade, A.A.; Yu, H.; Geller, M.A.; Fling, S.P.; Kaiser, J.C.; Lacroix, A.M.; D’Amico, L.; Ramchurren, N.; et al. Metabolic adaptation of ovarian tumors in patients treated with an IDO1 inhibitor constrains antitumor immune responses. Sci. Transl. Med. 2022, 14, eabg8402. [Google Scholar] [CrossRef]
- Amobi-McCloud, A.; Muthuswamy, R.; Battaglia, S.; Yu, H.; Liu, T.; Wang, J.; Putluri, V.; Singh, P.K.; Qian, F.; Huang, R.Y.; et al. IDO1 Expression in Ovarian Cancer Induces PD-1 in T Cells via Aryl Hydrocarbon Receptor Activation. Front. Immunol. 2021, 12, 678999. [Google Scholar] [CrossRef]
- Kristeleit, R.; Davidenko, I.; Shirinkin, V.; El-Khouly, F.; Bondarenko, I.; Goodheart, M.J.; Gorbunova, V.; Penning, C.A.; Shi, J.G.; Liu, X.; et al. A randomised, open-label, phase 2 study of the IDO1 inhibitor epacadostat (INCB024360) versus tamoxifen as therapy for biochemically recurrent (CA-125 relapse)-only epithelial ovarian cancer, primary peritoneal carcinoma, or fallopian tube cancer. Gynecol. Oncol. 2017, 146, 484–490. [Google Scholar] [CrossRef] [PubMed]
- Takao, M.; Okamoto, A.; Nikaido, T.; Urashima, M.; Takakura, S.; Saito, M.; Saito, M.; Okamoto, S.; Takikawa, O.; Sasaki, H.; et al. Increased synthesis of indoleamine-2,3-dioxygenase protein is positively associated with impaired survival in patients with serous-type, but not with other types of, ovarian cancer. Oncol. Rep. 2007, 17, 1333–1339. [Google Scholar] [CrossRef] [PubMed]
- Behm, C.; Blufstein, A.; Gahn, J.; Kubin, B.; Moritz, A.; Rausch-Fan, X.; Andrukhov, O. Continuing Effect of Cytokines and Toll-Like Receptor Agonists on Indoleamine-2,3-Dioxygenase-1 in Human Periodontal Ligament Stem/Stromal Cells. Cells 2020, 9, 2696. [Google Scholar] [CrossRef] [PubMed]
- Freewan, M.; Rees, M.D.; Plaza, T.S.; Glaros, E.; Lim, Y.J.; Wang, X.S.; Yeung, A.W.; Witting, P.K.; Terentis, A.C.; Thomas, S.R. Human indoleamine 2,3-dioxygenase is a catalyst of physiological heme peroxidase reactions: Implications for the inhibition of dioxygenase activity by hydrogen peroxide. J. Biol. Chem. 2013, 288, 1548–1567. [Google Scholar] [CrossRef]
- Thomas, S.R.; Stocker, R. Redox reactions related to indoleamine 2,3-dioxygenase and tryptophan metabolism along the kynurenine pathway. Redox Rep. 1999, 4, 199–220. [Google Scholar] [CrossRef]
- Sun, Y. Indoleamine 2,3-dioxygenase--a new antioxidant enzyme. Mater. Med. Pol. 1989, 21, 244–250. [Google Scholar]
- Kumar, D.; Basu, S.; Parija, L.; Rout, D.; Manna, S.; Dandapat, J.; Debata, P.R. Curcumin and Ellagic acid synergistically induce ROS generation, DNA damage, p53 accumulation and apoptosis in HeLa cervical carcinoma cells. Biomed. Pharmacother. 2016, 81, 31–37. [Google Scholar] [CrossRef]
- Yang, Y.; Jiang, L.; She, Y.; Chen, M.; Li, Q.; Yang, G.; Geng, C.; Tang, L.; Zhong, L.; Jiang, L.; et al. Olaquindox induces DNA damage via the lysosomal and mitochondrial pathway involving ROS production and p53 activation in HEK293 cells. Environ. Toxicol. Pharmacol. 2015, 40, 792–799. [Google Scholar] [CrossRef]
- Bernstein, A.I.; Garrison, S.P.; Zambetti, G.P.; O’Malley, K.L. 6-OHDA generated ROS induces DNA damage and p53- and PUMA-dependent cell death. Mol. Neurodegener. 2011, 6, 2. [Google Scholar] [CrossRef]
- Yuan, Z.; Cao, K.; Lin, C.; Li, L.; Liu, H.Y.; Zhao, X.Y.; Liu, L.; Deng, H.X.; Li, J.; Nie, C.L.; et al. The p53 upregulated modulator of apoptosis (PUMA) chemosensitizes intrinsically resistant ovarian cancer cells to cisplatin by lowering the threshold set by Bcl-x(L) and Mcl-1. Mol. Med. 2011, 17, 1262–1274. [Google Scholar] [CrossRef]
- Sun, C.; Li, M.; Zhang, L.; Sun, F.; Chen, H.; Xu, Y.; Lan, Y.; Zhang, L.; Lu, S.; Zhu, J.; et al. IDO1 plays a tumor-promoting role via MDM2-mediated suppression of the p53 pathway in diffuse large B-cell lymphoma. Cell Death Dis. 2022, 13, 572. [Google Scholar] [CrossRef] [PubMed]
- Liu, J.; Ren, J.; Yang, K.; Chen, S.; Yang, X.; Zhao, Q.S. Discovery and biological evaluation of tanshinone derivatives as potent dual inhibitors of indoleamine 2, 3-dioxygenase 1 and tryptophan 2, 3-dioxygenase. Eur. J. Med. Chem. 2022, 235, 114294. [Google Scholar] [CrossRef] [PubMed]
- Liu, X.; Zhou, W.; Zhang, X.; Ding, Y.; Du, Q.; Hu, R. 1-L-MT, an IDO inhibitor, prevented colitis-associated cancer by inducing CDC20 inhibition-mediated mitotic death of colon cancer cells. Int. J. Cancer 2018, 143, 1516–1529. [Google Scholar] [CrossRef] [PubMed]
- Chu, G. Cellular responses to cisplatin. The roles of DNA-binding proteins and DNA repair. J. Biol. Chem. 1994, 269, 787–790. [Google Scholar] [CrossRef]
- Kielbik, M.; Krzyzanowski, D.; Pawlik, B.; Klink, M. Cisplatin-induced ERK1/2 activity promotes G1 to S phase progression which leads to chemoresistance of ovarian cancer cells. Oncotarget 2018, 9, 19847–19860. [Google Scholar] [CrossRef]
- Pujade-Lauraine, E.; Banerjee, S.; Pignata, S. Management of Platinum-Resistant, Relapsed Epithelial Ovarian Cancer and New Drug Perspectives. J. Clin. Oncol. 2019, 37, 2437–2448. [Google Scholar] [CrossRef] [PubMed]
- Yu, T.; Yang, Y.; Zhang, J.; He, H.; Ren, X. Circumvention of cisplatin resistance in ovarian cancer by combination of cyclosporin A and low-intensity ultrasound. Eur. J. Pharm. Biopharm. 2015, 91, 103–110. [Google Scholar] [CrossRef]
- Matin, A.; Streete, I.M.; Jamie, I.M.; Truscott, R.J.; Jamie, J.F. A fluorescence-based assay for indoleamine 2,3-dioxygenase. Anal. Biochem. 2006, 349, 96–102. [Google Scholar] [CrossRef]
- Fang, S.; Luo, Y.; Zhang, Y.; Wang, H.; Liu, Q.; Li, X.; Yu, T. NTNG1 Modulates Cisplatin Resistance in Epithelial Ovarian Cancer Cells via the GAS6/AXL/Akt Pathway. Front. Cell Dev. Biol. 2021, 9, 652325. [Google Scholar] [CrossRef]




| Clinicopathological Features | Case No. | IDO1 Expression Level | p Value | |
|---|---|---|---|---|
| Low (n = 33) | High (n = 35) | |||
| Age (year) | 0.492 | |||
| <50 | 24 | 13 (54.2%) | 11 (45.8%) | |
| ≥50 | 44 | 20 (45.5%) | 24 (54.5%) | |
| Histological type | 0.012 * | |||
| Serous | 54 | 22 (40.7%) | 32 (59.3%) | |
| Others | 14 | 11 (78.6%) | 3 (21.4%) | |
| Pathological grade | 0.447 | |||
| G1 | 2 | 2 (100.0%) | 0 (0.0%) | |
| G2 + G3 | 66 | 31 (47.0%) | 35 (53.0%) | |
| Classification | 0.201 | |||
| Type I | 16 | 10 (62.5%) | 6 (37.5%) | |
| Type II | 52 | 23 (44.2%) | 29 (55.8%) | |
| FIGO stage | 0.140 | |||
| I/II | 21 | 13 (61.9%) | 8 (38.1%) | |
| III/IV | 47 | 20 (42.6%) | 27 (57.4%) | |
| Platinum response | 0.015 * | |||
| Resistant | 22 | 6 (27.3%) | 16 (72.7%) | |
| Sensitive | 46 | 27 (58.7%) | 19 (41.3%) | |
Publisher’s Note: MDPI stays neutral with regard to jurisdictional claims in published maps and institutional affiliations. |
© 2022 by the authors. Licensee MDPI, Basel, Switzerland. This article is an open access article distributed under the terms and conditions of the Creative Commons Attribution (CC BY) license (https://creativecommons.org/licenses/by/4.0/).
Share and Cite
Wang, H.; Luo, Y.; Ran, R.; Li, X.; Ling, H.; Wen, F.; Yu, T. IDO1 Modulates the Sensitivity of Epithelial Ovarian Cancer Cells to Cisplatin through ROS/p53-Dependent Apoptosis. Int. J. Mol. Sci. 2022, 23, 12002. https://doi.org/10.3390/ijms231912002
Wang H, Luo Y, Ran R, Li X, Ling H, Wen F, Yu T. IDO1 Modulates the Sensitivity of Epithelial Ovarian Cancer Cells to Cisplatin through ROS/p53-Dependent Apoptosis. International Journal of Molecular Sciences. 2022; 23(19):12002. https://doi.org/10.3390/ijms231912002
Chicago/Turabian StyleWang, Houmei, Yuanyuan Luo, Rui Ran, Xinya Li, Hongjian Ling, Fang Wen, and Tinghe Yu. 2022. "IDO1 Modulates the Sensitivity of Epithelial Ovarian Cancer Cells to Cisplatin through ROS/p53-Dependent Apoptosis" International Journal of Molecular Sciences 23, no. 19: 12002. https://doi.org/10.3390/ijms231912002
APA StyleWang, H., Luo, Y., Ran, R., Li, X., Ling, H., Wen, F., & Yu, T. (2022). IDO1 Modulates the Sensitivity of Epithelial Ovarian Cancer Cells to Cisplatin through ROS/p53-Dependent Apoptosis. International Journal of Molecular Sciences, 23(19), 12002. https://doi.org/10.3390/ijms231912002

