Polyphyllin II Induces Protective Autophagy and Apoptosis via Inhibiting PI3K/AKT/mTOR and STAT3 Signaling in Colorectal Cancer Cells
Abstract
1. Introduction
2. Results
2.1. PPII Inhibits the Proliferation of CRC Cells
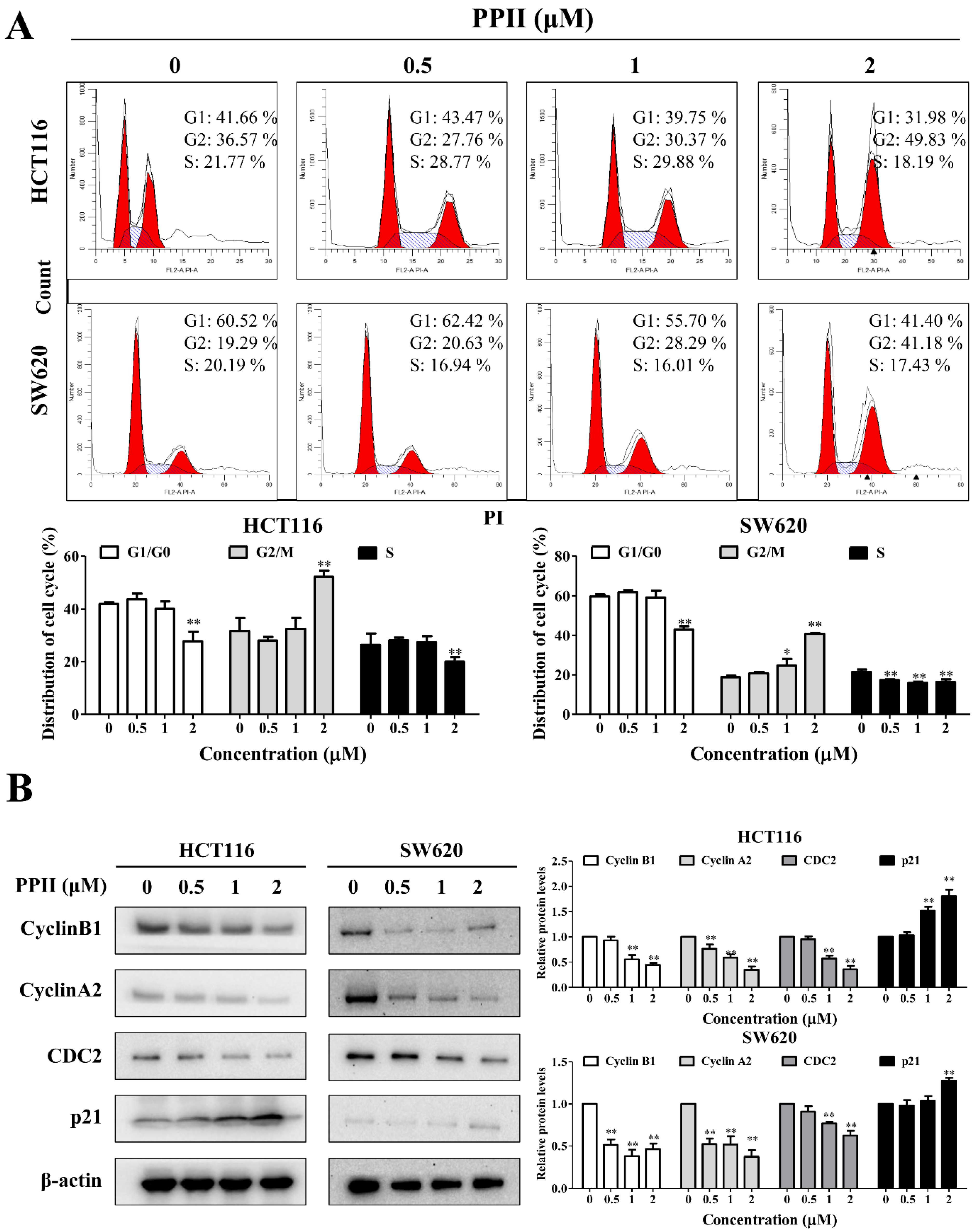
2.2. PPII Induces G2/M-Phase Cell Cycle Arrest in CRC Cells
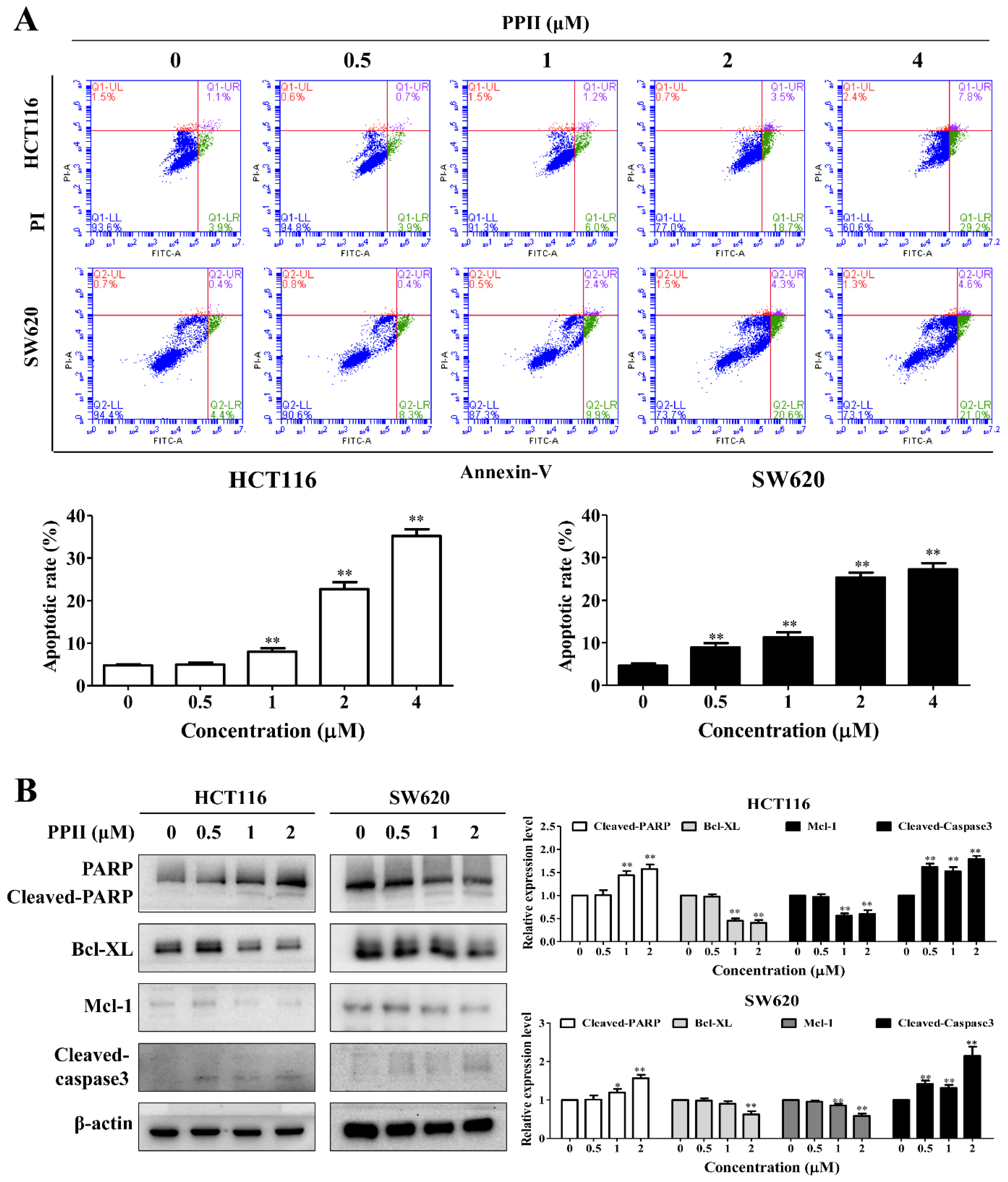
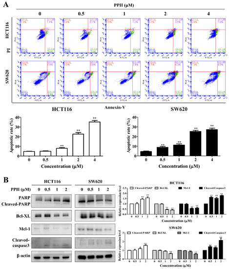
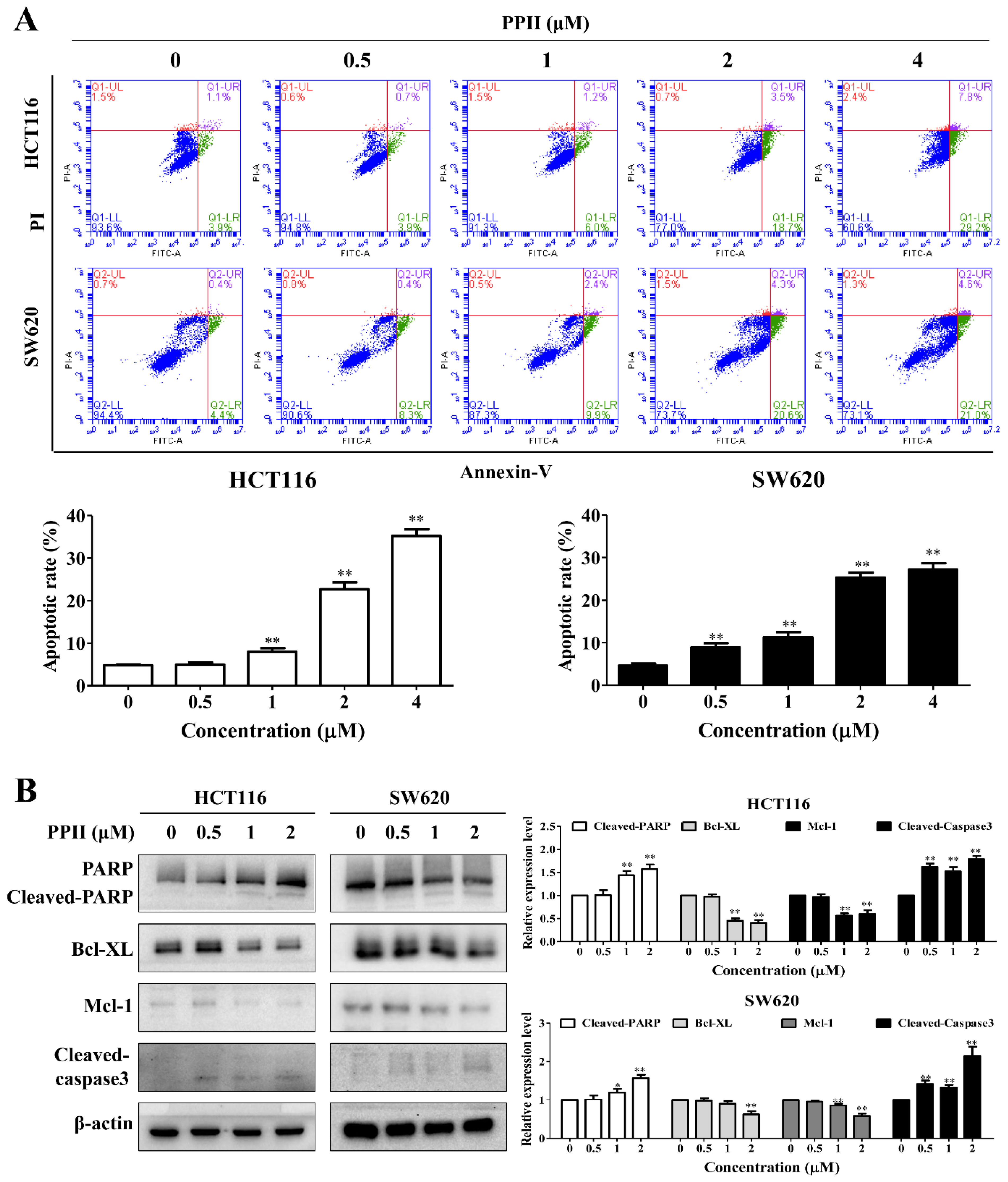
2.3. PPII Provokes Apoptosis in CRC Cells
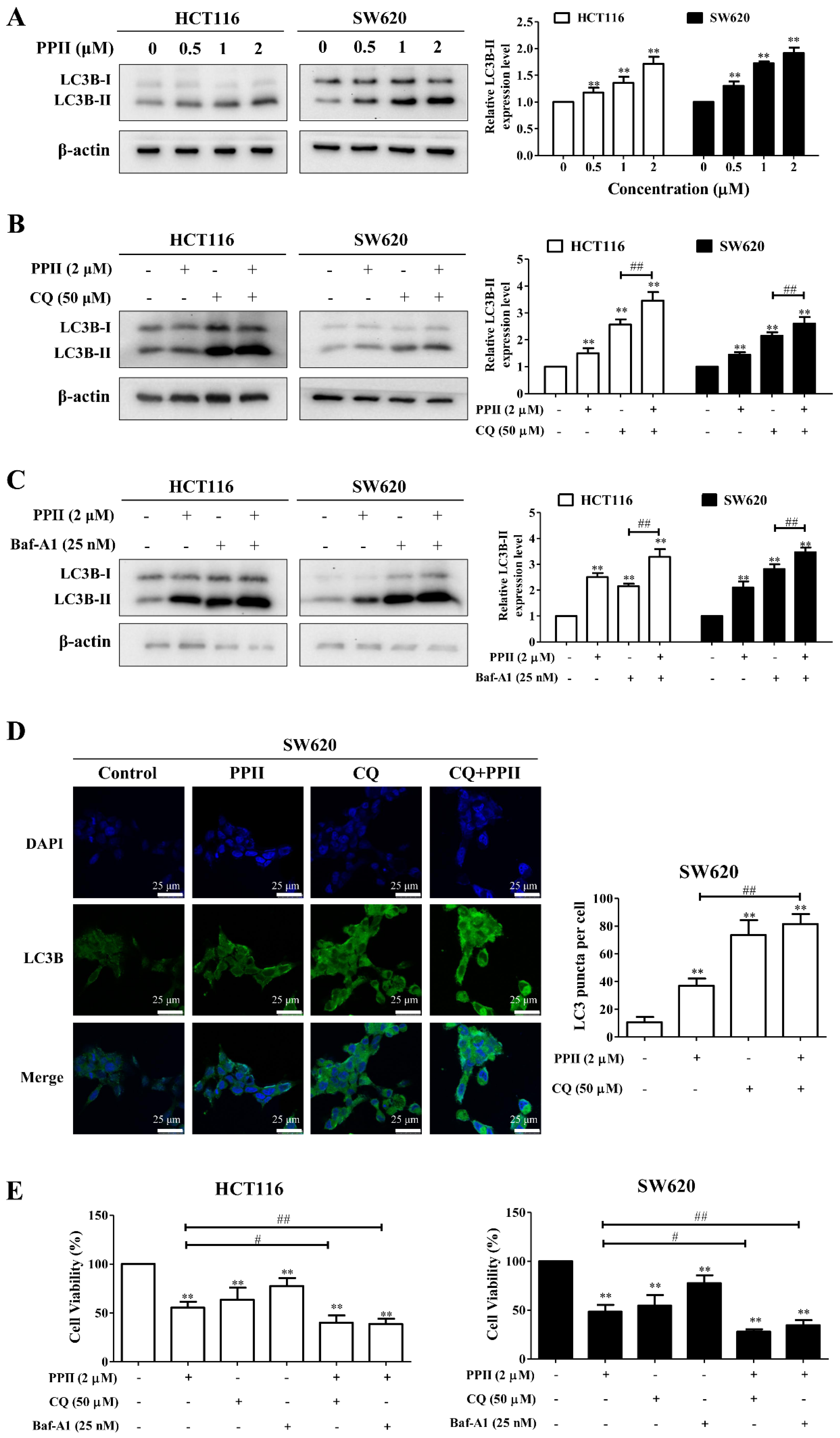
2.4. PPII Induces Cytoprotective Autophagy in CRC Cells
2.5. Inhibition of the PI3K/AKT/mTOR Signaling Pathway Is Required for PPII-Mediated Autophagy Initiation in CRC Cells
2.6. The Inhibition of STAT3 Signaling Is Associated with PPII-Induced CRC Cell Death
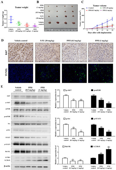
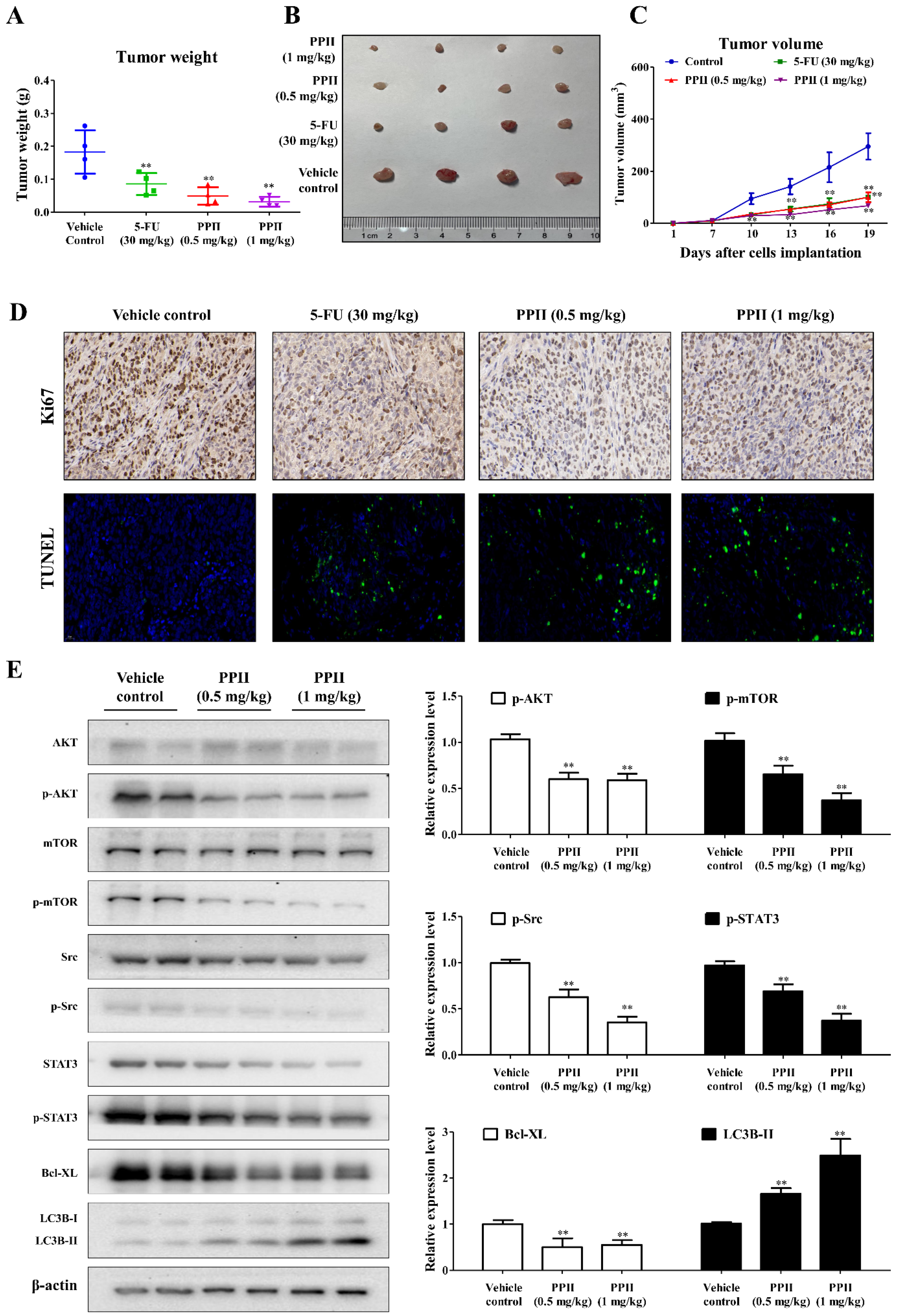
2.7. PPII Inhibits HCT116 Tumor Growth in Mice
3. Discussion
4. Materials and Methods
4.1. Reagents and Chemicals
4.2. Cell Culture
4.3. Cell Viability Assay
4.4. Cell Proliferation Assays
4.5. Cell Cycle Analysis
4.6. Apoptosis Assay
4.7. Immunofluorescence Assay
4.8. Western Blotting
4.9. Cell Stable Transfection
4.10. Animal Experiments
4.11. Immunohistochemistry (IHC) Staining and TUNEL Assays
4.12. Statistical Analysis
5. Conclusions
Supplementary Materials
Author Contributions
Funding
Institutional Review Board Statement
Informed Consent Statement
Data Availability Statement
Conflicts of Interest
References
- Rawla, P.; Sunkara, T.; Barsouk, A. Epidemiology of colorectal cancer: Incidence, mortality, survival, and risk factors. Prz. Gastroenterol. 2019, 14, 89–103. [Google Scholar] [CrossRef] [PubMed]
 - Xie, Y.H.; Chen, Y.X.; Fang, J.Y. Comprehensive review of targeted therapy for colorectal cancer. Signal Transduct. Target. Ther. 2020, 5, 22. [Google Scholar] [CrossRef] [PubMed]
 - Denton, D.; Kumar, S. Autophagy-dependent cell death. Cell Death Differ. 2019, 26, 605–616. [Google Scholar] [CrossRef] [PubMed]
 - Xie, Q.; Liu, Y.; Li, X. The interaction mechanism between autophagy and apoptosis in colon cancer. Transl. Oncol. 2020, 13, 100871. [Google Scholar] [CrossRef]
 - Gargalionis, A.N.; Papavassiliou, K.A.; Papavassiliou, A.G. Targeting STAT3 Signaling Pathway in Colorectal Cancer. Biomedicines 2021, 9, 1016. [Google Scholar] [CrossRef]
 - Lee, H.; Jeong, A.J.; Ye, S.K. Highlighted STAT3 as a potential drug target for cancer therapy. BMB Rep. 2019, 52, 415–423. [Google Scholar] [CrossRef]
 - Zhang, B.; Liu, L. Autophagy is a double-edged sword in the therapy of colorectal cancer. Oncol. Lett. 2021, 21, 378. [Google Scholar] [CrossRef]
 - Kim, Y.C.; Guan, K.L. mTOR: A pharmacologic target for autophagy regulation. J. Clin. Investig. 2015, 125, 25–32. [Google Scholar] [CrossRef]
 - Lim, J.; Murthy, A. Targeting Autophagy to Treat Cancer: Challenges and Opportunities. Front. Pharmacol. 2020, 11, 590344. [Google Scholar] [CrossRef]
 - Lin, L.T.; Uen, W.C.; Choong, C.Y.; Shi, Y.C.; Lee, B.H.; Tai, C.J.; Tai, C.J. Paris Polyphylla Inhibits Colorectal Cancer Cells via Inducing Autophagy and Enhancing the Efficacy of Chemotherapeutic Drug Doxorubicin. Molecules 2019, 24, 2102. [Google Scholar] [CrossRef]
 - Zhang, D.; Liu, S.; Liu, Z.; Ma, C.; Jiang, Y.; Sun, C.; Li, K.; Cao, G.; Lin, Z.; Wang, P.; et al. Polyphyllin I induces cell cycle arrest in prostate cancer cells via the upregulation of IL6 and P21 expression. Medicine 2019, 98, e17743. [Google Scholar] [CrossRef]
 - Han, J.; Kan, J.; Wang, X.; Yuan, Q.; Song, X.; Huang, M.; Wu, H. Polyphyllin I suppresses proliferation and promotes apoptosis of gastric cancer cell by inhibiting stat3 phosphorylation. Transl. Cancer Res. 2020, 9, 4715–4725. [Google Scholar] [CrossRef]
 - Long, J.; Pi, X. Polyphyllin I Promoted Melanoma Cells Autophagy and Apoptosis via PI3K/Akt/mTOR Signaling Pathway. Biomed. Res. Int. 2020, 2020, 5149417. [Google Scholar] [CrossRef]
 - Yu, S.; Wang, L.; Cao, Z.; Gong, D.; Liang, Q.; Chen, H.; Fu, H.; Wang, W.; Tang, X.; Xie, Z.; et al. Anticancer effect of Polyphyllin Iota in colorectal cancer cells through ROS-dependent autophagy and G2/M arrest mechanisms. Nat. Prod. Res. 2018, 32, 1489–1492. [Google Scholar] [CrossRef]
 - Yuan, Y.L.; Jiang, N.; Li, Z.Y.; Song, Z.Z.; Yang, Z.H.; Xue, W.H.; Zhang, X.J.; Du, Y. Polyphyllin VI induces apoptosis and autophagy in human osteosarcoma cells by modulation of ROS/JNK activation. Drug Des. Devel. Ther. 2019, 13, 3091–3103. [Google Scholar] [CrossRef]
 - Song, C.; Pan, B.; Yang, X.; Tang, W. Polyphyllin VII suppresses cell proliferation, the cell cycle and cell migration in colorectal cancer. Oncol. Lett. 2021, 21, 25. [Google Scholar] [CrossRef]
 - Pang, D.; Yang, C.; Li, C.; Zou, Y.; Feng, B.; Li, L.; Liu, W.; Luo, Q.; Chen, Z.; Huang, C. Polyphyllin II inhibits liver cancer cell proliferation, migration and invasion through downregulated cofilin activity and the AKT/NF-kappaB pathway. Biol. Open 2020, 9, bio046854. [Google Scholar] [CrossRef]
 - Mizushima, N.; Yoshimori, T.; Levine, B. Methods in mammalian autophagy research. Cell 2010, 140, 313–326. [Google Scholar] [CrossRef]
 - Qiu, W.; Su, M.; Xie, F.; Ai, J.; Ren, Y.; Zhang, J.; Guan, R.; He, W.; Gong, Y.; Guo, Y. Tetrandrine blocks autophagic flux and induces apoptosis via energetic impairment in cancer cells. Cell Death Dis. 2014, 5, e1123. [Google Scholar] [CrossRef]
 - Corvinus, F.M.; Orth, C.; Moriggl, R.; Tsareva, S.A.; Wagner, S.; Pfitzner, E.B.; Baus, D.; Kaufmann, R.; Huber, L.A.; Zatloukal, K.; et al. Persistent STAT3 activation in colon cancer is associated with enhanced cell proliferation and tumor growth. Neoplasia 2005, 7, 545–555. [Google Scholar] [CrossRef]
 - Man, S.; Gao, W.; Zhang, Y.; Yan, L.; Ma, C.; Liu, C.; Huang, L. Antitumor and antimetastatic activities of Rhizoma paridis saponins. Steroids 2009, 74, 1051–1056. [Google Scholar] [CrossRef]
 - Man, S.; Chai, H.; Cui, J.; Yao, J.; Ma, L.; Gao, W. Antitumor and anti-metastatic mechanisms of Rhizoma paridis saponins in Lewis mice. Environ. Toxicol. 2018, 33, 149–155. [Google Scholar] [CrossRef]
 - He, H.; Sun, Y.P.; Zheng, L.; Yue, Z.G. Steroidal saponins from Paris polyphylla induce apoptotic cell death and autophagy in A549 human lung cancer cells. Asian Pac. J. Cancer Prev. 2015, 16, 1169–1173. [Google Scholar] [CrossRef][Green Version]
 - Shu, Y.H.; Yuan, H.H.; Xu, M.T.; Hong, Y.T.; Gao, C.C.; Wu, Z.P.; Han, H.T.; Sun, X.; Gao, R.L.; Yang, S.F.; et al. A novel Diels-Alder adduct of mulberry leaves exerts anticancer effect through autophagy-mediated cell death. Acta Pharmacol. Sin. 2021, 42, 780–790. [Google Scholar] [CrossRef]
 - Salimi-Jeda, A.; Ghabeshi, S.; Gol Mohammad Pour, Z.; Jazaeri, E.O.; Araiinejad, M.; Sheikholeslami, F.; Abdoli, M.; Edalat, M.; Abdoli, A. Autophagy Modulation and Cancer Combination Therapy: A Smart Approach in Cancer Therapy. Cancer Treat. Res. Commun. 2022, 30, 100512. [Google Scholar] [CrossRef]
 - Yang, Z.J.; Chee, C.E.; Huang, S.; Sinicrope, F.A. The role of autophagy in cancer: Therapeutic implications. Mol. Cancer Ther. 2011, 10, 1533–1541. [Google Scholar] [CrossRef]
 - Zheng, R.; Jiang, H.; Li, J.; Liu, X.; Xu, H. Polyphyllin II Restores Sensitization of the Resistance of PC-9/ZD Cells to Gefitinib by a Negative Regulation of the PI3K/Akt/mTOR Signaling Pathway. Curr. Cancer Drug Targets 2017, 17, 376–385. [Google Scholar] [CrossRef]
 - Decuypere, J.P.; Parys, J.B.; Bultynck, G. Regulation of the autophagic bcl-2/beclin 1 interaction. Cells 2012, 1, 284–312. [Google Scholar] [CrossRef]
 - Wu, C.J.; Sundararajan, V.; Sheu, B.C.; Huang, R.Y.; Wei, L.H. Activation of STAT3 and STAT5 Signaling in Epithelial Ovarian Cancer Progression: Mechanism and Therapeutic Opportunity. Cancers 2020, 12, 24. [Google Scholar] [CrossRef]
 - Laudisi, F.; Cherubini, F.; Monteleone, G.; Stolfi, C. STAT3 Interactors as Potential Therapeutic Targets for Cancer Treatment. Int. J. Mol. Sci. 2018, 19, 1787. [Google Scholar] [CrossRef]
 - Sun, J.; Du, Y.; Song, Q.; Nan, J.; Guan, P.; Guo, J.; Wang, X.; Yang, J.; Zhao, C. E2F is required for STAT3-mediated upregulation of cyclin B1 and Cdc2 expressions and contributes to G2-M phase transition. Acta Biochim. Biophys. Sin. 2019, 51, 313–322. [Google Scholar] [CrossRef] [PubMed]
 - Wang, W.; Dong, X.; You, L.; Sai, N.; Leng, X.; Yang, C.; Yin, X.; Ni, J. Apoptosis in HepaRG and HL-7702 cells inducted by polyphyllin II through caspases activation and cell-cycle arrest. J. Cell Physiol. 2019, 234, 7078–7089. [Google Scholar] [CrossRef] [PubMed]
 - Banerjee, A.; Pathak, S.; Subramanium, V.D.; Dharanivasan, G.; Murugesan, R.; Verma, R.S. Strategies for targeted drug delivery in treatment of colon cancer: Current trends and future perspectives. Drug Discov. Today 2017, 22, 1224–1232. [Google Scholar] [CrossRef] [PubMed]
 - Li, J.; Zhu, P.; Chen, Y.; Zhang, S.; Zhang, Z.; Zhang, Z.; Wang, Y.; Jiang, X.; Lin, K.; Wu, W.; et al. Isoalantolactone Induces Cell Cycle Arrest, Apoptosis and Autophagy in Colorectal Cancer Cells. Front. Pharmacol. 2022, 13, 903599. [Google Scholar] [CrossRef]
 - Zhu, P.; Zheng, Z.; Fu, X.; Li, J.; Yin, C.; Chou, J.; Wang, Y.; Liu, Y.; Chen, Y.; Bai, J.; et al. Arnicolide D exerts anti-melanoma effects and inhibits the NF-κB pathway. Phytomedicine 2019, 64, 153065. [Google Scholar] [CrossRef]
 - Su, T.; Bai, J.X.; Chen, Y.J.; Wang, X.N.; Fu, X.Q.; Li, T.; Guo, H.; Zhu, P.L.; Wang, Y.; Yu, Z.L. An Ethanolic Extract of Ampelopsis Radix Exerts Anti-colorectal Cancer Effects and Potently Inhibits STAT3 Signaling In Vitro. Front. Pharmacol. 2017, 8, 227. [Google Scholar] [CrossRef]
 







Publisher’s Note: MDPI stays neutral with regard to jurisdictional claims in published maps and institutional affiliations.  | 
© 2022 by the authors. Licensee MDPI, Basel, Switzerland. This article is an open access article distributed under the terms and conditions of the Creative Commons Attribution (CC BY) license (https://creativecommons.org/licenses/by/4.0/).
Share and Cite
Li, J.-K.; Sun, H.-T.; Jiang, X.-L.; Chen, Y.-F.; Zhang, Z.; Wang, Y.; Chen, W.-Q.; Zhang, Z.; Sze, S.C.W.; Zhu, P.-L.; et al. Polyphyllin II Induces Protective Autophagy and Apoptosis via Inhibiting PI3K/AKT/mTOR and STAT3 Signaling in Colorectal Cancer Cells. Int. J. Mol. Sci. 2022, 23, 11890. https://doi.org/10.3390/ijms231911890
Li J-K, Sun H-T, Jiang X-L, Chen Y-F, Zhang Z, Wang Y, Chen W-Q, Zhang Z, Sze SCW, Zhu P-L, et al. Polyphyllin II Induces Protective Autophagy and Apoptosis via Inhibiting PI3K/AKT/mTOR and STAT3 Signaling in Colorectal Cancer Cells. International Journal of Molecular Sciences. 2022; 23(19):11890. https://doi.org/10.3390/ijms231911890
Chicago/Turabian StyleLi, Jun-Kui, Hai-Tao Sun, Xiao-Li Jiang, Yi-Fei Chen, Zhu Zhang, Ying Wang, Wen-Qing Chen, Zhang Zhang, Stephen Cho Wing Sze, Pei-Li Zhu, and et al. 2022. "Polyphyllin II Induces Protective Autophagy and Apoptosis via Inhibiting PI3K/AKT/mTOR and STAT3 Signaling in Colorectal Cancer Cells" International Journal of Molecular Sciences 23, no. 19: 11890. https://doi.org/10.3390/ijms231911890
APA StyleLi, J.-K., Sun, H.-T., Jiang, X.-L., Chen, Y.-F., Zhang, Z., Wang, Y., Chen, W.-Q., Zhang, Z., Sze, S. C. W., Zhu, P.-L., & Yung, K. K. L. (2022). Polyphyllin II Induces Protective Autophagy and Apoptosis via Inhibiting PI3K/AKT/mTOR and STAT3 Signaling in Colorectal Cancer Cells. International Journal of Molecular Sciences, 23(19), 11890. https://doi.org/10.3390/ijms231911890
        
