Mechanical Stress Improves Fat Graft Survival by Promoting Adipose-Derived Stem Cells Proliferation
Abstract
1. Introduction
2. Results
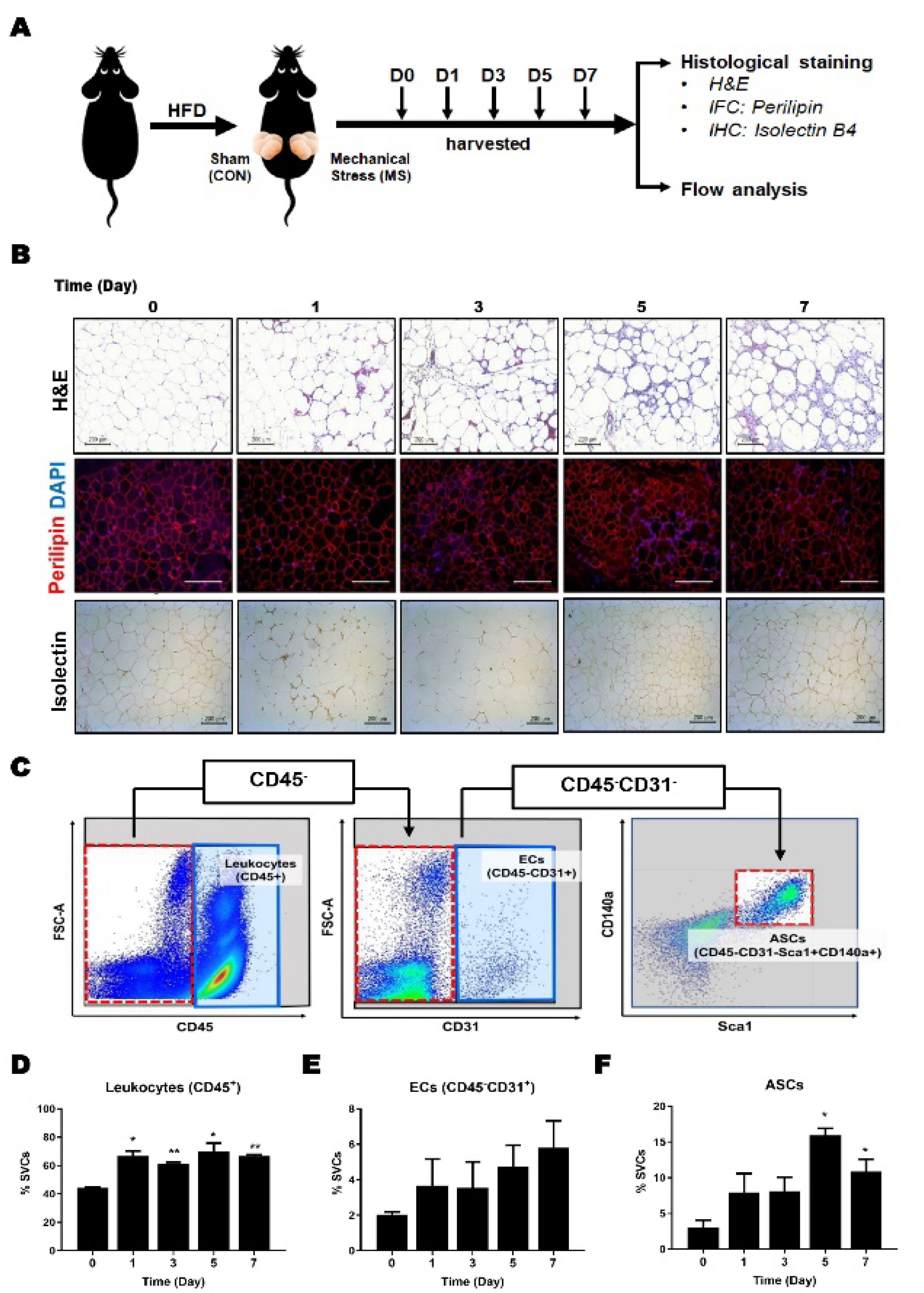
2.1. Effects of Mechanical Stress on Adipose Tissue Histology and Cellular Components
2.2. Effects of Mechanical Stress on Adipose-Derived Stem Cell Proliferation and Differentiation Potentials
2.3. Effects of Mechanical Stress-Induced Adipose-Derived Stem Cells on Fat Graft Survival
2.4. Discussion
3. Materials and Methods
3.1. Animal Studies
3.2. Histological Analysis
3.3. Isolation of Stromal Vascular Cell and Flow Cytometry Analysis
3.4. Proliferation Assay
3.5. Adipocyte Differentiaton
3.6. RNA isolation and Quantitative real time-Polymerase Chain Reaction (qRT-PCR)
3.7. Immunoblotting
3.8. Statistical Analysis
Supplementary Materials
Author Contributions
Funding
Institutional Review Board Statement
Informed Consent Statement
Data Availability Statement
Conflicts of Interest
References
- Kakudo, N.; Morimoto, N.; Ogawa, T.; Hihara, M.; Lai, F.; Kusumoto, K. Adipose-derived stem cell (ASC)-enriched fat grafting: Experiments using white rabbits and an automated cell processing apparatus. Med. Mol. Morphol. 2017, 50, 170–177. [Google Scholar] [CrossRef] [PubMed]
- Xiong, B.J.; Tan, Q.W.; Chen, Y.J.; Zhang, Y.; Zhang, D.; Tang, S.L.; Zhang, S.; Lv, Q. The effects of platelet-rich plasma and adipose-derived stem cells on neovascularization and fat graft survival. Aesthetic Plast. Surg. 2018, 42, 1–8. [Google Scholar] [CrossRef] [PubMed]
- Zhou, Y.; Wang, J.; Li, H.; Liang, X.; Bae, J.; Huang, X.; Li, Q. Efficacy and safety of cell-assisted lipotransfer: A systematic review and meta-analysis. Plast. Reconstr. Surg. 2016, 137, 44e–57e. [Google Scholar] [CrossRef] [PubMed]
- Laloze, J.; Varin, A.; Bertheuil, N.; Grolleau, J.L.; Vaysse, C.; Chaput, B. Cell-assisted lipotransfer: Current concepts. Annales de Chirurgie Plastique Esthétique 2017, 62, 609–616. [Google Scholar] [CrossRef]
- Sinclair, N.; Gharb, B.B.; Papay, F.; Rampazzo, A. Soft Tissue Reconstruction in Patients With Hemifacial Microsomia: A Systematic Review of the Literature. J. Craniofacial Surg. 2019, 30, 879–887. [Google Scholar] [CrossRef]
- Tanna, N.; Wan, D.C.; Kawamoto, H.K.; Bradley, J.P. Craniofacial microsomia soft-tissue reconstruction comparison: Inframammary extended circumflex scapular flap versus serial fat grafting. Plast. Reconstr. Surg. 2011, 127, 802–811. [Google Scholar] [CrossRef]
- Wu, Y.; Hu, F.; Li, X.; Yin, G. Autologous Fat Transplantation for Aesthetic Breast Augmentation: A Systematic Review and Meta-Analysis. Aesthetic Surg. J. 2021, 41, NP402–NP429. [Google Scholar] [CrossRef]
- Che, D.H.; Xiao, Z.B. Gluteal Augmentation with Fat Grafting: Literature Review. Aesthetic Plast. Surg. 2021, 45, 1633–1641. [Google Scholar] [CrossRef]
- Kaufman, M.R.; Bradley, J.P.; Dickinson, B.; Heller, J.B.; Wasson, K.; O’Hara, C.; Huang, C.; Gabbay, J.; Ghadjar, K.; Miller, T.A. Autologous fat transfer national consensus survey: Trends in techniques for harvest, preparation, and application, and perception of short- and long-term results. Plast. Reconstr. Surg. 2007, 119, 323–331. [Google Scholar] [CrossRef]
- Pu, L.L.; Cui, X.; Fink, B.F.; Cibull, M.L.; Gao, D. The viability of fatty tissues within adipose aspirates after conventional liposuction: A comprehensive study. Ann. Plast. Surg. 2005, 54, 288–292, discussion 292. [Google Scholar]
- Ramon, Y.; Shoshani, O.; Peled, I.J.; Gilhar, A.; Carmi, N.; Fodor, L.; Risin, Y.; Ullmann, Y. Enhancing the take of injected adipose tissue by a simple method for concentrating fat cells. Plast. Reconstr. Surg. 2005, 115, 197–201, discussion 202–193. [Google Scholar]
- Rohrich, R.J.; Sorokin, E.S.; Brown, S.A. In search of improved fat transfer viability: A quantitative analysis of the role of centrifugation and harvest site. Plast. Reconstr. Surg. 2004, 113, 391–395, discussion 396–397. [Google Scholar] [CrossRef]
- Konczalik, W.; Siemionow, M. Experimental and clinical methods used for fat volume maintenance after autologous fat grafting. Ann. Plast. Surg. 2014, 72, 475–483. [Google Scholar] [CrossRef]
- Hu, Y.; Jiang, Y.; Wang, M.; Tian, W.; Wang, H. Concentrated growth factor enhanced fat graft survival: A comparative study. Dermatol. Surg. 2018, 44, 976–984. [Google Scholar] [CrossRef]
- Serra-Mestre, J.M.; Serra-Renom, J.M.; Martinez, L.; Almadori, A.; D’Andrea, F. Platelet-rich plasma mixed-fat grafting: A reasonable prosurvival strategy for fat grafts? Aesthetic Plast. Surg. 2014, 38, 1041–1049. [Google Scholar] [CrossRef]
- Cai, J.; Li, B.; Wang, J.; Liu, K.; Zhang, Y.; Liao, Y.; Lu, F. Tamoxifen-prefabricated beige adipose tissue improves fat graft survival in mice. Plast. Reconstr. Surg. 2018, 141, 930–940. [Google Scholar] [CrossRef]
- Flacco, J.; Chung, N.; Blackshear, C.P.; Irizarry, D.; Momeni, A.; Lee, G.K.; Nguyen, D.; Gurtner, G.C.; Longaker, M.T.; Wan, D.C. Deferoxamine preconditioning of irradiated tissue improves perfusion and fat graft retention. Plast. Reconstr. Surg. 2018, 141, 655–665. [Google Scholar] [CrossRef]
- Yoshimura, K.; Sato, K.; Aoi, N.; Kurita, M.; Hirohi, T.; Harii, K. Cell-assisted lipotransfer for cosmetic breast augmentation: Supportive use of adipose-derived stem/stromal cells. Aesthetic Plast. Surg. 2008, 32, 48–55. [Google Scholar] [CrossRef]
- Zhu, M.; Zhou, Z.; Chen, Y.; Schreiber, R.; Ransom, J.T.; Fraser, J.K.; Hedrick, M.H.; Pinkernell, K.; Kuo, H.C. Supplementation of fat grafts with adipose-derived regenerative cells improves long-term graft retention. Ann. Plast. Surg. 2010, 64, 222–228. [Google Scholar] [CrossRef]
- Si, Z.; Wang, X.; Sun, C.; Kang, Y.; Xu, J.; Wang, X.; Hui, Y. Adipose-derived stem cells: Sources, potency, and implications for regenerative therapies. Biomed. Pharmacother. Biomed. Pharmacother. 2019, 114, 108765. [Google Scholar] [CrossRef]
- Bacakova, L.; Zarubova, J.; Travnickova, M.; Musilkova, J.; Pajorova, J.; Slepicka, P.; Kasalkova, N.S.; Svorcik, V.; Kolska, Z.; Motarjemi, H.; et al. Stem cells: Their source, potency and use in regenerative therapies with focus on adipose-derived stem cells—A review. Biotechnol. Adv. 2018, 36, 1111–1126. [Google Scholar] [CrossRef]
- Baer, P.C.; Geiger, H. Adipose-derived mesenchymal stromal/stem cells: Tissue localization, characterization, and heterogeneity. Stem Cells Int. 2012, 2012, 812693. [Google Scholar] [CrossRef]
- Kølle, S.F.; Fischer-Nielsen, A.; Mathiasen, A.B.; Elberg, J.J.; Oliveri, R.S.; Glovinski, P.V.; Kastrup, J.; Kirchhoff, M.; Rasmussen, B.S.; Talman, M.L.; et al. Enrichment of autologous fat grafts with ex-vivo expanded adipose tissue-derived stem cells for graft survival: A randomised placebo-controlled trial. Lancet 2013, 382, 1113–1120. [Google Scholar] [CrossRef]
- Tanikawa, D.Y.S.; Aguena, M.; Bueno, D.F.; Passos-Bueno, M.R.; Alonso, N. Fat grafts supplemented with adipose-derived stromal cells in the rehabilitation of patients with craniofacial microsomia. Plast. Reconstr. Surg. 2013, 132, 141–152. [Google Scholar] [CrossRef]
- Li, M.; Chen, C. The Efficacy of Cell-Assisted Lipotransfer Versus Conventional Lipotransfer in Breast Augmentation: A Systematic Review and Meta-Analysis. Aesthetic Plast. Surg. 2021, 45, 1478–1486. [Google Scholar] [CrossRef]
- Alessio, N.; Stellavato, A.; Aprile, D.; Cimini, D.; Vassallo, V.; Di Bernardo, G.; Galderisi, U.; Schiraldi, C. Timely Supplementation of Hydrogels Containing Sulfated or Unsulfated Chondroitin and Hyaluronic Acid Affects Mesenchymal Stromal Cells Commitment Toward Chondrogenic Differentiation. Front. Cell Dev. Biol. 2021, 9, 641529. [Google Scholar] [CrossRef]
- Yang, G.; Crawford, R.C.; Wang, J.H. Proliferation and collagen production of human patellar tendon fibroblasts in response to cyclic uniaxial stretching in serum-free conditions. J. Biomech. 2004, 37, 1543–1550. [Google Scholar] [CrossRef]
- Sun, L.; Qu, L.; Zhu, R.; Li, H.; Xue, Y.; Liu, X.; Fan, J.; Fan, H. Effects of Mechanical Stretch on Cell Proliferation and Matrix Formation of Mesenchymal Stem Cell and Anterior Cruciate Ligament Fibroblast. Stem Cells Int. 2016, 2016, 9842075. [Google Scholar] [CrossRef]
- Vining, K.H.; Mooney, D.J. Mechanical forces direct stem cell behaviour in development and regeneration. Nat. Rev. Mol. Cell Biol. 2017, 18, 728–742. [Google Scholar] [CrossRef]
- Stolberg, S.; McCloskey, K.E. Can shear stress direct stem cell fate? Biotechnol. Prog. 2009, 25, 10–19. [Google Scholar] [CrossRef]
- Ouyang, X.; Xie, Y.; Wang, G. Mechanical stimulation promotes the proliferation and the cartilage phenotype of mesenchymal stem cells and chondrocytes co-cultured in vitro. Biomed. Pharmacother. 2019, 117, 109146. [Google Scholar] [CrossRef] [PubMed]
- Huang, C.Y.; Hagar, K.L.; Frost, L.E.; Sun, Y.; Cheung, H.S. Effects of cyclic compressive loading on chondrogenesis of rabbit bone-marrow derived mesenchymal stem cells. Stem Cells 2004, 22, 313–323. [Google Scholar] [CrossRef] [PubMed]
- Kreke, M.R.; Goldstein, A.S. Hydrodynamic shear stimulates osteocalcin expression but not proliferation of bone marrow stromal cells. Tissue Eng. 2004, 10, 780–788. [Google Scholar] [CrossRef] [PubMed]
- Nauman, E.A.; Satcher, R.L.; Keaveny, T.M.; Halloran, B.P.; Bikle, D.D. Osteoblasts respond to pulsatile fluid flow with short-term increases in PGE(2) but no change in mineralization. J. Appl. Physiol. 2001, 90, 1849–1854. [Google Scholar] [CrossRef][Green Version]
- Hamilton, D.W.; Maul, T.M.; Vorp, D.A. Characterization of the response of bone marrow-derived progenitor cells to cyclic strain: Implications for vascular tissue-engineering applications. Tissue Eng. 2004, 10, 361–369. [Google Scholar] [CrossRef]
- Dos Anjos, S.; Matas-Palau, A.; Mercader, J.; Katz, A.J.; Llull, R. Reproducible Volume Restoration and Efficient Long-term Volume Retention after Point-of-care Standardized Cell-enhanced Fat Grafting in Breast Surgery. Plast. Reconstr. Surgery. Glob. Open 2015, 3, e547. [Google Scholar] [CrossRef]
- Paik, K.J.; Zielins, E.R.; Atashroo, D.A.; Maan, Z.N.; Duscher, D.; Luan, A.; Walmsley, G.G.; Momeni, A.; Vistnes, S.; Gurtner, G.C.; et al. Studies in Fat Grafting: Part V. Cell-Assisted Lipotransfer to Enhance Fat Graft Retention Is Dose Dependent. Plast. Reconstr. Surg. 2015, 136, 67–75. [Google Scholar] [CrossRef]
- Kakudo, N.; Tanaka, Y.; Morimoto, N.; Ogawa, T.; Kushida, S.; Hara, T.; Kusumoto, K. Adipose-derived regenerative cell (ADRC)-enriched fat grafting: Optimal cell concentration and effects on grafted fat characteristics. J. Transl. Med. 2013, 11, 254. [Google Scholar] [CrossRef]
- Bae, Y.C.; Kim, K.H.; Yun, H.J.; Oh, C.H.; Chang, J.H.; Yi, C.R.; Lee, J.W.; Bae, S.H. A Study on the Effective Ratio of Fat to Stromal Vascular Fraction for Cell-Assisted Lipotransfer. Aesthetic Plast. Surg. 2020, 44, 162–167. [Google Scholar] [CrossRef]
- Ni, Y.; He, X.; Yuan, Z.; Liu, M.; Du, H.; Zhong, X. Effect of fat particle-to-SVF ratio on graft survival rates in rabbits. Ann. Plast. Surg. 2015, 74, 609–614. [Google Scholar] [CrossRef]
- Fehrer, C.; Lepperdinger, G. Mesenchymal stem cell aging. Exp. Gerontol. 2005, 40, 926–930. [Google Scholar] [CrossRef]
- Engler, A.J.; Sen, S.; Sweeney, H.L.; Discher, D.E. Matrix elasticity directs stem cell lineage specification. Cell 2006, 126, 677–689. [Google Scholar] [CrossRef]
- Carelli, S.; Colli, M.; Vinci, V.; Caviggioli, F.; Klinger, M.; Gorio, A. Mechanical activation of adipose tissue and derived mesenchymal stem cells: Novel anti-inflammatory properties. Int. J. Mol. Sci. 2018, 19, 267. [Google Scholar] [CrossRef]
- Kim, S.H.; Ahn, K.; Park, J.Y. Responses of human adipose-derived stem cells to interstitial level of extremely low shear flows regarding differentiation, morphology, and proliferation. Lab. Chip 2017, 17, 2115–2124. [Google Scholar] [CrossRef]
- Nordberg, R.C.; Bodle, J.C.; Loboa, E.G. Mechanical Stimulation of Adipose-Derived Stem Cells for Functional Tissue Engineering of the Musculoskeletal System via Cyclic Hydrostatic Pressure, Simulated Microgravity, and Cyclic Tensile Strain. Methods Mol. Biol. 2018, 1773, 215–230. [Google Scholar] [CrossRef]
- Fang, B.; Liu, Y.; Zheng, D.; Shan, S.; Wang, C.; Gao, Y.; Wang, J.; Xie, Y.; Zhang, Y.; Li, Q. The effects of mechanical stretch on the biological characteristics of human adipose-derived stem cells. J. Cell. Mol. Med. 2019, 23, 4244–4255. [Google Scholar] [CrossRef]
- Ding, S.; Kingshott, P.; Thissen, H.; Pera, M.; Wang, P.Y. Modulation of human mesenchymal and pluripotent stem cell behavior using biophysical and biochemical cues: A review. Biotechnol. Bioeng. 2017, 114, 260–280. [Google Scholar] [CrossRef]
- Ishmukhametov, I.; Batasheva, S.; Rozhina, E.; Akhatova, F.; Mingaleeva, R.; Rozhin, A.; Fakhrullin, R. DNA/Magnetic Nanoparticles Composite to Attenuate Glass Surface Nanotopography for Enhanced Mesenchymal Stem Cell Differentiation. Polymers 2022, 14, 344. [Google Scholar] [CrossRef]
- Zhang, X.; Zhang, S.; Wang, T. How the mechanical microenvironment of stem cell growth affects their differentiation: A review. Stem Cell Res. Ther. 2022, 13, 415. [Google Scholar] [CrossRef]
- Chaudhuri, O.; Gu, L.; Klumpers, D.; Darnell, M.; Bencherif, S.A.; Weaver, J.C.; Huebsch, N.; Lee, H.P.; Lippens, E.; Duda, G.N.; et al. Hydrogels with tunable stress relaxation regulate stem cell fate and activity. Nat. Mater. 2016, 15, 326–334. [Google Scholar] [CrossRef]
- Wei, D.; Liu, A.; Sun, J.; Chen, S.; Wu, C.; Zhu, H.; Chen, Y.; Luo, H.; Fan, H. Mechanics-Controlled Dynamic Cell Niches Guided Osteogenic Differentiation of Stem Cells via Preserved Cellular Mechanical Memory. ACS Appl. Mater. Interfaces 2020, 12, 260–274. [Google Scholar] [CrossRef]
- Berger, A.J.; Anvari, G.; Bellas, E. Mechanical Memory Impairs Adipose-Derived Stem Cell (ASC) Adipogenic Capacity After Long-Term In Vitro Expansion. Cell Mol. Bioeng. 2021, 14, 397–408. [Google Scholar] [CrossRef]
- Chang, J.; Song, W.J.; Soedono, S.; Sharlene, S.; Kim, Y.J.; Choi, C.Y.; Cho, K.W. Adenosine-Prefabricated Adipose Tissue Improves Fat Graft Survival by Promoting VEGF-Dependent Angiogenesis. Tissue Eng. Regen. Med. 2022, 19, 1051–1061. [Google Scholar] [CrossRef]
- Cha, H.G.; Kim, D.G.; Chang, J.; Song, Y.; Jeong, S.; Nam, S.M.; Wee, S.Y.; Cho, K.W.; Choi, C.Y. Fasting: An Effective Preconditioning Method to Increase Fat Graft Survival. Aesthetic Plast. Surg. 2022, 46, 1439–1449. [Google Scholar] [CrossRef]
- Wong, S.W.; Lenzini, S.; Cooper, M.H.; Mooney, D.J.; Shin, J.W. Soft extracellular matrix enhances inflammatory activation of mesenchymal stromal cells to induce monocyte production and trafficking. Sci. Adv. 2020, 6, eaaw0158. [Google Scholar] [CrossRef]
- Pope, B.D.; Warren, C.R.; Parker, K.K.; Cowan, C.A. Microenvironmental Control of Adipocyte Fate and Function. Trends Cell Biol. 2016, 26, 745–755. [Google Scholar] [CrossRef]
- Ghali, S.; Butler, P.E.; Tepper, O.M.; Gurtner, G.C. Vascular delay revisited. Plast. Reconstr. Surg. 2007, 119, 1735–1744. [Google Scholar] [CrossRef]
- Suga, H.; Eto, H.; Aoi, N.; Kato, H.; Araki, J.; Doi, K.; Higashino, T.; Yoshimura, K. Adipose tissue remodeling under ischemia: Death of adipocytes and activation of stem/progenitor cells. Plast. Reconstr. Surg. 2010, 126, 1911–1923. [Google Scholar] [CrossRef]
- Suga, H.; Eto, H.; Shigeura, T.; Inoue, K.; Aoi, N.; Kato, H.; Nishimura, S.; Manabe, I.; Gonda, K.; Yoshimura, K. IFATS collection: Fibroblast growth factor-2-induced hepatocyte growth factor secretion by adipose-derived stromal cells inhibits postinjury fibrogenesis through a c-Jun N-terminal kinase-dependent mechanism. Stem Cells 2009, 27, 238–249. [Google Scholar] [CrossRef]
- Hammer-Hansen, N.; Akram, J.; Damsgaard, T.E. The versatility of autologous fat transplantation in correction of facial deformities: A single-center experience. Plast. Surg. Int. 2015, 2015, 703535. [Google Scholar] [CrossRef][Green Version]
- Hu, W.; Shi, J.; Lv, W.; Jia, X.; Ariga, K. Regulation of stem cell fate and function by using bioactive materials with nanoarchitectonics for regenerative medicine. Sci. Technol. Adv. Mater. 2022, 23, 393–412. [Google Scholar] [CrossRef] [PubMed]
- Chaudhuri, O.; Cooper-White, J.; Janmey, P.A.; Mooney, D.J.; Shenoy, V.B. Effects of extracellular matrix viscoelasticity on cellular behaviour. Nature 2020, 584, 535–546. [Google Scholar] [CrossRef] [PubMed]
- Wang, Y.K.; Chen, C.S. Cell adhesion and mechanical stimulation in the regulation of mesenchymal stem cell differentiation. J. Cell. Mol. Med. 2013, 17, 823–832. [Google Scholar] [CrossRef] [PubMed]
- Provenzano, P.P.; Keely, P.J. Mechanical signaling through the cytoskeleton regulates cell proliferation by coordinated focal adhesion and Rho GTPase signaling. J. Cell Sci. 2011, 124, 1195–1205. [Google Scholar] [CrossRef]
- Cho, K.W.; Morris, D.L.; Lumeng, C.N. Flow cytometry analyses of adipose tissue macrophages. Methods Enzym. 2014, 537, 297–314. [Google Scholar] [CrossRef]




Publisher’s Note: MDPI stays neutral with regard to jurisdictional claims in published maps and institutional affiliations. |
© 2022 by the authors. Licensee MDPI, Basel, Switzerland. This article is an open access article distributed under the terms and conditions of the Creative Commons Attribution (CC BY) license (https://creativecommons.org/licenses/by/4.0/).
Share and Cite
Chun, J.J.; Chang, J.; Soedono, S.; Oh, J.; Kim, Y.J.; Wee, S.Y.; Cho, K.W.; Choi, C.Y. Mechanical Stress Improves Fat Graft Survival by Promoting Adipose-Derived Stem Cells Proliferation. Int. J. Mol. Sci. 2022, 23, 11839. https://doi.org/10.3390/ijms231911839
Chun JJ, Chang J, Soedono S, Oh J, Kim YJ, Wee SY, Cho KW, Choi CY. Mechanical Stress Improves Fat Graft Survival by Promoting Adipose-Derived Stem Cells Proliferation. International Journal of Molecular Sciences. 2022; 23(19):11839. https://doi.org/10.3390/ijms231911839
Chicago/Turabian StyleChun, Jeong Jin, Jiyeon Chang, Shindy Soedono, Jieun Oh, Yeong Jin Kim, Syeo Young Wee, Kae Won Cho, and Chang Yong Choi. 2022. "Mechanical Stress Improves Fat Graft Survival by Promoting Adipose-Derived Stem Cells Proliferation" International Journal of Molecular Sciences 23, no. 19: 11839. https://doi.org/10.3390/ijms231911839
APA StyleChun, J. J., Chang, J., Soedono, S., Oh, J., Kim, Y. J., Wee, S. Y., Cho, K. W., & Choi, C. Y. (2022). Mechanical Stress Improves Fat Graft Survival by Promoting Adipose-Derived Stem Cells Proliferation. International Journal of Molecular Sciences, 23(19), 11839. https://doi.org/10.3390/ijms231911839

