Gene Signatures Associated with Temporal Rhythm as Diagnostic Markers of Major Depressive Disorder and Their Role in Immune Infiltration
Abstract
1. Introduction
2. Results
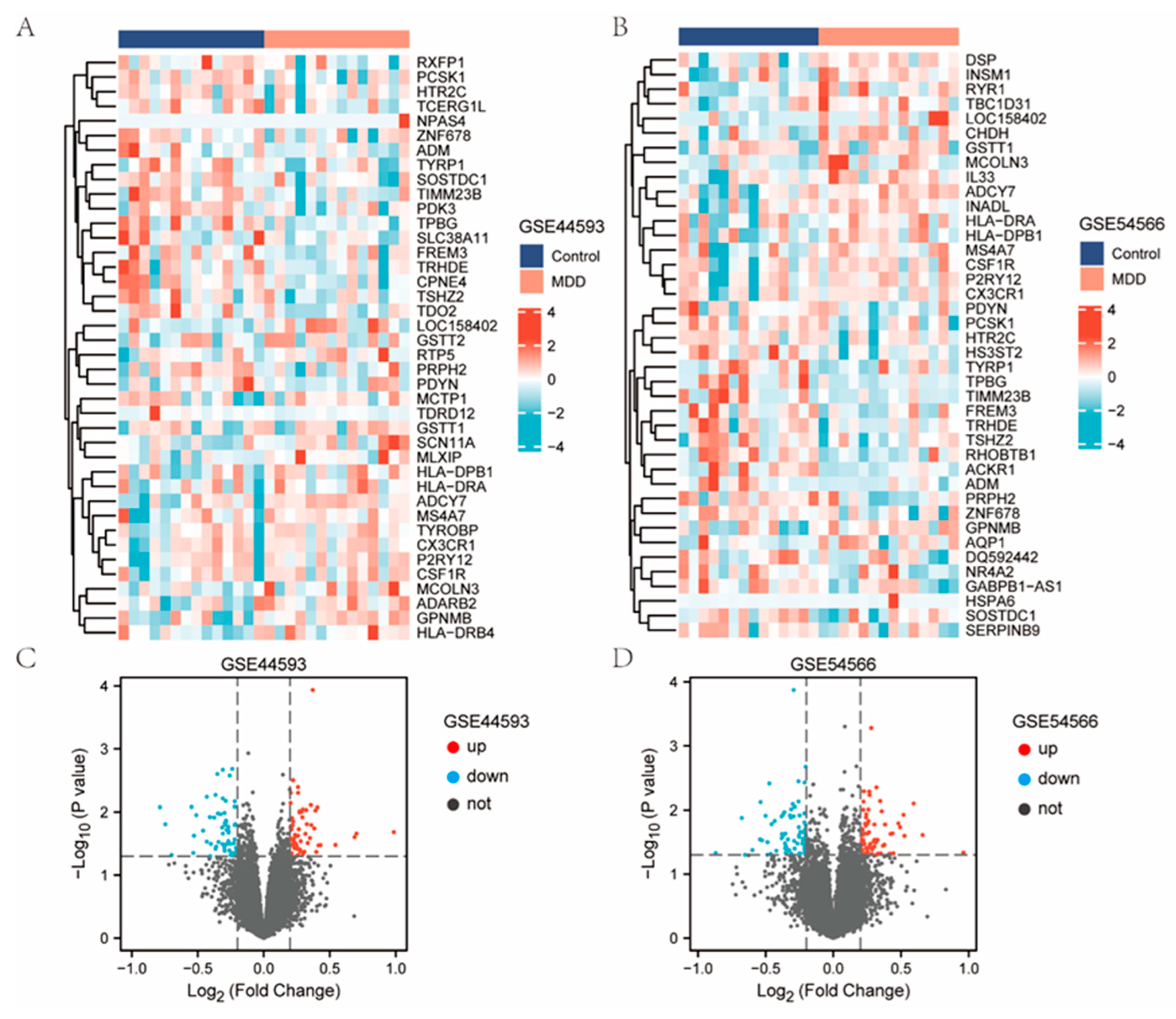
2.1. Data Preprocessing and Identification of DEGs
2.2. Correlational Functional Analysis of TRRDEGs
2.3. Selection of PPI Hub Genes and Construction of PPI Networks
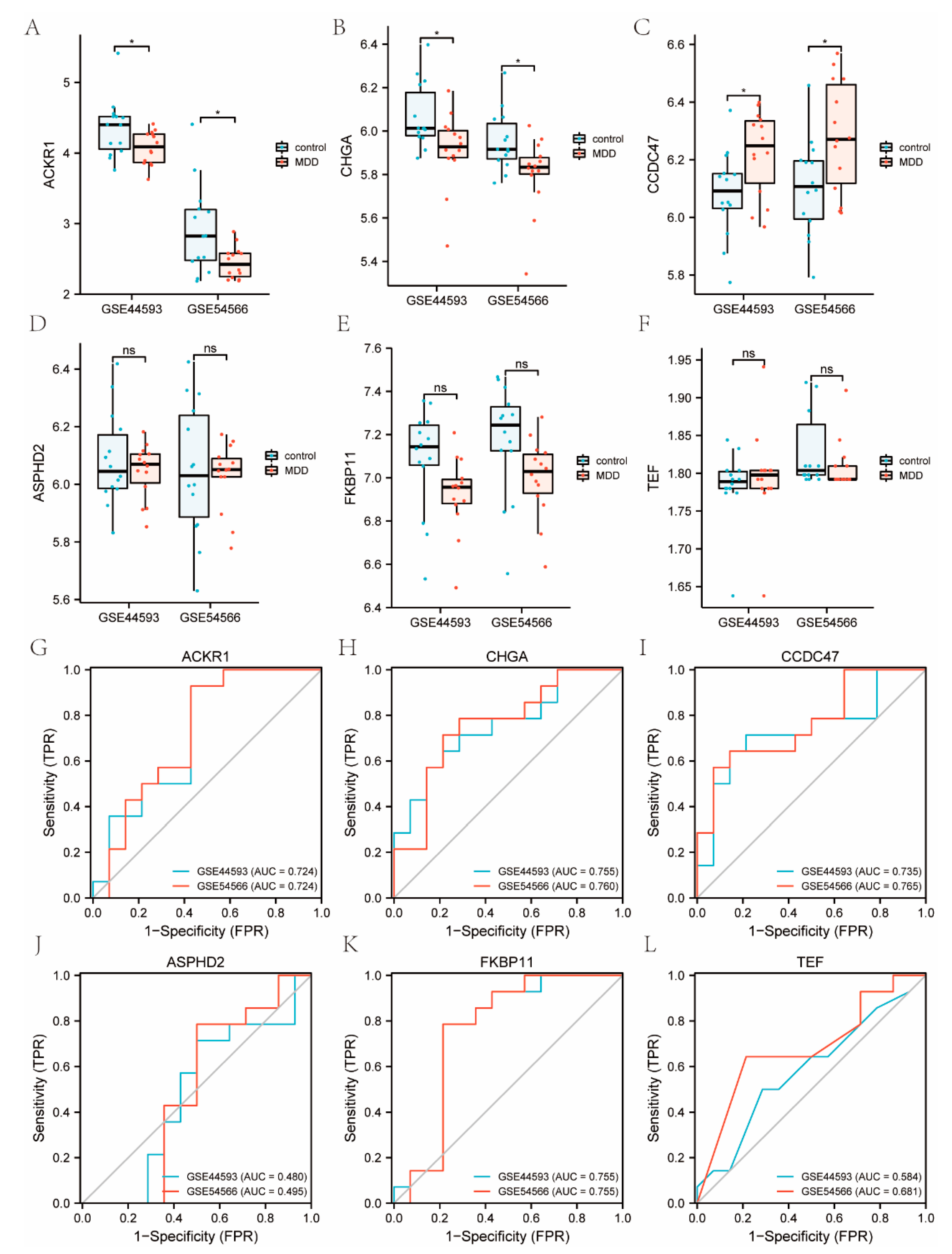
2.4. A Receiver Operating Characteristic (ROC) Curve and Hub Gene Expression
2.5. Analysis of Immune Cell Infiltration and Its Association with Hub Gene Diagnostic Markers
3. Discussion
4. Materials and Methods
4.1. Research Design
4.2. Data Acquisition and Processing
4.3. Identification of Differentially Expressed Genes (DEGs)
4.4. Data Acquisition and Temporal Rhythm-Related Differentially Expressed Genes (TRRDEGs)
4.5. Functional Analysis
4.6. Identification of Protein-Protein Interaction (PPI) Networks of TRRDEGs
4.7. Construction of miRNA and TRRDEGs Networks
4.8. Correlation Analysis of TRRDEGs and Transcription Factors (TFs)
4.9. Relationship between Target Genes and Drug Response
4.10. Assessment of Immune Cell Infiltration
4.11. Statistical Analysis
5. Conclusions
Supplementary Materials
Author Contributions
Funding
Institutional Review Board Statement
Informed Consent Statement
Data Availability Statement
Acknowledgments
Conflicts of Interest
References
- Cai, H.; Xie, X.M.; Zhang, Q.; Cui, X.; Lin, J.X.; Sim, K.; Ungvari, G.S.; Zhang, L.; Xiang, Y.T. Prevalence of Suicidality in Major Depressive Disorder: A Systematic Review and Meta-Analysis of Comparative Studies. Front. Psychiatry 2021, 12, 690130. [Google Scholar] [CrossRef] [PubMed]
- Dong, M.; Wang, S.B.; Li, Y.; Xu, D.D.; Ungvari, G.S.; Ng, C.H.; Chow, I.H.I.; Xiang, Y.T. Prevalence of suicidal behaviors in patients with major depressive disorder in China: A comprehensive meta-analysis. J. Affect. Disord. 2018, 225, 32–39. [Google Scholar] [CrossRef] [PubMed]
- Citrome, L.; Jain, R.; Tung, A.; Landsman-Blumberg, P.B.; Kramer, K.; Ali, S. Prevalence, treatment patterns, and stay characteristics associated with hospitalizations for major depressive disorder. J. Affect. Disord. 2019, 249, 378–384. [Google Scholar] [CrossRef]
- Dang, H.; Li, J.; Liu, C.; Xu, F. Chromogranin A provides additional prognostic information in children with severe hand, foot, and mouth disease: A prospective observational study. Int. J. Infect. Dis. 2020, 93, 367–374. [Google Scholar] [CrossRef]
- Strawbridge, R.; Young, A.H.; Cleare, A.J. Biomarkers for Depression: Recent Insights, Current Challenges and Future Prospects. Focus. Am. Psychiatr. Publ. 2018, 16, 194–209. [Google Scholar] [CrossRef] [PubMed]
- Ma, T.J.; Zhang, Z.W.; Lu, Y.L.; Zhang, Y.Y.; Tao, D.C.; Liu, Y.Q.; Ma, Y.X. CLOCK and BMAL1 stabilize and activate RHOA to promote F-actin formation in cancer cells. Exp. Mol. Med. 2018, 50, 1–15. [Google Scholar] [CrossRef]
- Nelson, R.J.; Bumgarner, J.R.; Liu, J.A.; Love, J.A.; Melendez-Fernandez, O.H.; Becker-Krail, D.D.; Walker, W.H., II; Walton, J.C.; DeVries, A.C.; Prendergast, B.J. Time of day as a critical variable in biology. BMC Biol. 2022, 20, 142. [Google Scholar] [CrossRef]
- Fishbein, A.B.; Knutson, K.L.; Zee, P.C. Circadian disruption and human health. J. Clin. Investig. 2021, 131, 48286. [Google Scholar] [CrossRef]
- Yalcin, M.; Mundorf, A.; Thiel, F.; Amatriain-Fernandez, S.; Kalthoff, I.S.; Beucke, J.C.; Budde, H.; Garthus-Niegel, S.; Peterburs, J.; Relogio, A. It’s About Time: The Circadian Network as Time-Keeper for Cognitive Functioning, Locomotor Activity and Mental Health. Front. Physiol. 2022, 13, 873237. [Google Scholar] [CrossRef]
- Ruben, M.D.; Hogenesch, J.B.; Smith, D.F. Sleep and Circadian Medicine: Time of Day in the Neurologic Clinic. Neurol. Clin. 2019, 37, 615–629. [Google Scholar] [CrossRef]
- Walker, W.H., II; Walton, J.C.; DeVries, A.C.; Nelson, R.J. Circadian rhythm disruption and mental health. Transl. Psychiatry 2020, 10, 28. [Google Scholar] [CrossRef]
- Li, J.Z.; Bunney, B.G.; Meng, F.; Hagenauer, M.H.; Walsh, D.M.; Vawter, M.P.; Evans, S.J.; Choudary, P.V.; Cartagena, P.; Barchas, J.D.; et al. Circadian patterns of gene expression in the human brain and disruption in major depressive disorder. Proc. Natl. Acad. Sci. USA 2013, 110, 9950–9955. [Google Scholar] [CrossRef]
- Emens, J.S.; Berman, A.M.; Thosar, S.S.; Butler, M.P.; Roberts, S.A.; Clemons, N.A.; Herzig, M.X.; McHill, A.W.; Morimoto, M.; Bowles, N.P.; et al. Circadian rhythm in negative affect: Implications for mood disorders. Psychiatry Res. 2020, 293, 113337. [Google Scholar] [CrossRef]
- Chang, L.-C.; Jamain, S.; Lin, C.-W.; Rujescu, D.; Tseng, G.C.; Sibille, E. A Conserved BDNF, Glutamate- and GABA-Enriched Gene Module Related to Human Depression Identified by Coexpression Meta-Analysis and DNA Variant Genome-Wide Association Studies. PLoS ONE 2014, 9, e90980. [Google Scholar] [CrossRef]
- Newman, A.M.; Liu, C.L.; Green, M.R.; Gentles, A.J.; Feng, W.G.; Xu, Y.; Hoang, C.D.; Diehn, M.; Alizadeh, A.A. Robust enumeration of cell subsets from tissue expression profiles. Nat. Methods 2015, 12, 453. [Google Scholar] [CrossRef]
- Logan, R.W.; McClung, C.A. Rhythms of life: Circadian disruption and brain disorders across the lifespan. Nat. Rev. Neurosci. 2019, 20, 49–65. [Google Scholar] [CrossRef]
- Wang, Z.; Su, G.; Dai, Z.; Meng, M.; Zhang, H.; Fan, F.; Liu, Z.; Zhang, L.; Weygant, N.; He, F.; et al. Circadian clock genes promote glioma progression by affecting tumour immune infiltration and tumour cell proliferation. Cell Prolif. 2021, 54, e12988. [Google Scholar] [CrossRef]
- Feng, D.; Xiong, Q.; Zhang, F.; Shi, X.; Xu, H.; Wei, W.; Ai, J.; Yang, L. Identification of a Novel Nomogram to Predict Progression Based on the Circadian Clock and Insights into the Tumor Immune Microenvironment in Prostate Cancer. Front. Immunol. 2022, 13, 777724. [Google Scholar] [CrossRef]
- Huang, Z.; He, A.; Wang, J.; Lu, H.; Zhang, R.; Wu, L.; Feng, Q. The circadian clock is associated with prognosis and immune infiltration in stomach adenocarcinoma. Aging 2021, 13, 16637–16655. [Google Scholar] [CrossRef]
- Zhao, S.; Bao, Z.; Zhao, X.; Xu, M.; Li, M.D.; Yang, Z. Identification of Diagnostic Markers for Major Depressive Disorder Using Machine Learning Methods. Front. Neurosci. 2021, 15, 645998. [Google Scholar] [CrossRef]
- Ning, L.; Yang, Z.; Chen, J.; Hu, Z.; Jiang, W.; Guo, L.; Xu, Y.; Li, H.; Xu, F.; Deng, D. A novel 4 immune-related genes as diagnostic markers and correlated with immune infiltrates in major depressive disorder. BMC Immunol. 2022, 23, 6. [Google Scholar] [CrossRef]
- Yao, Q.; Tong, Y.; Peng, R.; Liu, Z.; Li, Y. Associations of serum chromogranin A with depressive symptoms in men with unipolar depressive disorder. Gen. Hosp. Psychiatry 2020, 66, 120–124. [Google Scholar] [CrossRef]
- Chen, X.; Meng, S.; Li, S.; Zhang, L.; Wu, L.; Zhu, H.; Zhang, Y. Role of 5-Hydroxytryptamine and Intestinal Flora on Depressive-Like Behavior Induced by Lead Exposure in Rats. Biomed. Res. Int. 2021, 2021, 5516604. [Google Scholar] [CrossRef]
- Mir, S.A.; Biswas, N.; Cheung, W.; Wan, J.; Webster, N.; Macedo, E.; O’Connor, D.T.; Vaingankar, S.M. Chromogranin A pathway: From pathogenic molecule to renal disease. J. Hypertens. 2020, 38, 456–466. [Google Scholar] [CrossRef]
- Matsumoto, T.; Asakura, H.; Hayashi, T. Increased salivary chromogranin A in women with severe negative mood states in the premenstrual phase. J. Psychosom. Obs. Gynaecol. 2012, 33, 120–128. [Google Scholar] [CrossRef]
- Ferreira, F.R.; Cupido, A.; Catalin, B.; Silva, W.A., Jr.; Kirchhoff, F.; Del-Bel, E.A.; Guimaraes, F.S. Astrocyte Intracellular Ca(2+) and TrkB Signaling in the Hippocampus Could Be Involved in the Beneficial Behavioral Effects of Antidepressant Treatment. Neurotox. Res. 2021, 39, 860–871. [Google Scholar] [CrossRef]
- Jernigan, C.S.; Goswami, D.B.; Austin, M.C.; Iyo, A.H.; Chandran, A.; Stockmeier, C.A.; Karolewicz, B. The mTOR signaling pathway in the prefrontal cortex is compromised in major depressive disorder. Prog. Neuropsychopharmacol. Biol. Psychiatry 2011, 35, 1774–1779. [Google Scholar] [CrossRef]
- Pruenster, M.; Mudde, L.; Bombosi, P.; Dimitrova, S.; Zsak, M.; Middleton, J.; Richmond, A.; Graham, G.; Segerer, S.; Nibbs, R.; et al. The Duffy antigen receptor for chemokines transports chemokines and supports their promigratory activity. Nat. Immunol. 2009, 10, 101–108. [Google Scholar] [CrossRef]
- Marchetti, L.; Francisco, D.; Soldati, S.; Jahromi, N.H.; Barcos, S.; Gruber, I.; Pareja, J.R.; Thiriot, A.; von Andrian, U.; Deutsch, U.; et al. ACKR1 favors transcellular over paracellular T-cell diapedesis across the blood-brain barrier in neuroinflammation in vitro. Eur. J. Immunol. 2021, 52, 161–177. [Google Scholar] [CrossRef]
- Jenkins, R.; Ong’Echa, M.; Othieno, C.; Ongeri, L.; Sifuna, P.; Omollo, R.; Leonard, B.; Ogutu, B. Malaria, mental disorders, immunity and their inter-relationships—A cross sectional study in a household population in a health and demographic surveillance site in Kenya. eBioMedicine 2019, 39, 369–376. [Google Scholar] [CrossRef]
- Hare, D.L.; Toukhsati, S.R.; Johansson, P.; Jaarsma, T. Depression and cardiovascular disease: A clinical review. Eur. Heart J. 2014, 35, 1365–1372. [Google Scholar] [CrossRef]
- Zhang, F.; Cao, H.; Baranova, A. Shared Genetic Liability and Causal Associations between Major Depressive Disorder and Cardiovascular Diseases. Front. Cardiovasc. Med. 2021, 8, 735136. [Google Scholar] [CrossRef]
- Xu, W.; Jain, M.K.; Zhang, L. Molecular link between circadian clocks and cardiac function: A network of core clock, slave clock, and effectors. Curr. Opin. Pharm. 2021, 57, 28–40. [Google Scholar] [CrossRef]
- Sean, D.; Meltzer, P.S. GEOquery: A bridge between the gene expression omnibus (GEO) and BioConductor. Bioinformatics 2007, 23, 1846–1847. [Google Scholar]
- Gautier, L.; Cope, L.; Bolstad, B.M.; Irizarry, R.A. Affy—Analysis of Affymetrix GeneChip data at the probe level. Bioinformatics 2004, 20, 307–315. [Google Scholar] [CrossRef]
- Villanueva, R.A.M.; Chen, Z.J. ggplot2: Elegant Graphics for Data Analysis, 2nd edition. Meas-Interdiscip. Res. 2019, 17, 160–167. [Google Scholar] [CrossRef]
- Ritchie, M.E.; Phipson, B.; Wu, D.; Hu, Y.F.; Law, C.W.; Shi, W.; Smyth, G.K. Limma powers differential expression analyses for RNA-sequencing and microarray studies. Nucleic Acids Res. 2015, 43, e47. [Google Scholar] [CrossRef]
- Stelzer, G.; Rosen, N.; Plaschkes, I.; Zimmerman, S.; Twik, M.; Fishilevich, S.; Stein, T.I.; Nudel, R.; Lieder, I.; Mazor, Y.; et al. The GeneCards Suite: From Gene Data Mining to Disease Genome Sequence Analyses. Curr. Protoc. Bioinform. 2016, 54, 1.30.1–1.30.33. [Google Scholar] [CrossRef]
- Yu, G.C.; Wang, L.G.; Han, Y.Y.; He, Q.Y. clusterProfiler: An R Package for Comparing Biological Themes Among Gene Clusters. Omics 2012, 16, 284–287. [Google Scholar] [CrossRef]
- Szklarczyk, D.; Gable, A.L.; Lyon, D.; Junge, A.; Wyder, S.; Huerta-Cepas, J.; Simonovic, M.; Doncheva, N.T.; Morris, J.H.; Bork, P.; et al. STRING v11: Protein-protein association networks with increased coverage, supporting functional discovery in genome-wide experimental datasets. Nucleic Acids Res. 2019, 47, D607–D613. [Google Scholar] [CrossRef]
- Shannon, P.; Markiel, A.; Ozier, O.; Baliga, N.S.; Wang, J.T.; Ramage, D.; Amin, N.; Schwikowski, B.; Ideker, T. Cytoscape: A software environment for integrated models of biomolecular interaction networks. Genome Res. 2003, 13, 2498–2504. [Google Scholar] [CrossRef] [PubMed]
- Chin, C.H.; Chen, S.H.; Wu, H.H.; Ho, C.W.; Ko, M.T.; Lin, C.Y. cytoHubba: Identifying hub objects and sub-networks from complex interactome. BMC Syst. Biol. 2014, 8, 11. [Google Scholar] [CrossRef]
- Ru, Y.; Kechris, K.J.; Tabakoff, B.; Hoffman, P.; Radcliffe, R.A.; Bowler, R.; Mahaffey, S.; Rossi, S.; Calin, G.A.; Bemis, L.; et al. The multiMiR R package and database: Integration of microRNA-target interactions along with their disease and drug associations. Nucleic Acids Res. 2014, 42, e133. [Google Scholar] [CrossRef] [PubMed]
- Huang, H.Y.; Lin, Y.C.; Cui, S.; Huang, Y.; Tang, Y.; Xu, J.; Bao, J.; Li, Y.; Wen, J.; Zuo, H.; et al. miRTarBase update 2022: An informative resource for experimentally validated miRNA-target interactions. Nucleic Acids Res. 2022, 50, D222–D230. [Google Scholar] [CrossRef] [PubMed]
- Zhou, G.; Soufan, O.; Ewald, J.; Hancock, R.E.W.; Basu, N.; Xia, J. NetworkAnalyst 3.0: A visual analytics platform for comprehensive gene expression profiling and meta-analysis. Nucleic Acids Res. 2019, 47, W234–W241. [Google Scholar] [CrossRef]
- Reinhold, W.C.; Sunshine, M.; Liu, H.; Varma, S.; Kohn, K.W.; Morris, J.; Doroshow, J.; Pommier, Y. CellMiner: A web-based suite of genomic and pharmacologic tools to explore transcript and drug patterns in the NCI-60 cell line set. Cancer Res. 2012, 72, 3499–3511. [Google Scholar] [CrossRef]
- Meyer, E.D.D.; Hornik, K.; Weingessel, A.; Leisch, F. E1071: Misc Functions of the Department of Statistics, Probability Theory Group (Formerly: E1071). TU Wien R package version. Compr. R Arch. Netw. 2021, 17–19. [Google Scholar]











| Ontology | ID | Description | GeneRatio | p-Value |
|---|---|---|---|---|
| BP | GO:0008016 | regulation of heart contraction | 2/6 | 0.003 |
| BP | GO:0060047 | heart contraction | 2/6 | 0.003 |
| BP | GO:0003015 | heart process | 2/6 | 0.003 |
| BP | GO:1901077 | regulation of relaxation of muscle | 1/6 | 0.004 |
| BP | GO:1903522 | regulation of blood circulation | 2/6 | 0.004 |
| CC | GO:0071782 | endoplasmic reticulum tubular network | 1/6 | 0.006 |
| CC | GO:0042629 | mast cell granule | 1/6 | 0.007 |
| CC | GO:0033017 | sarcoplasmic reticulum membrane | 1/6 | 0.012 |
| CC | GO:0016529 | sarcoplasmic reticulum | 1/6 | 0.021 |
| CC | GO:0016528 | sarcoplasm | 1/6 | 0.024 |
| MF | GO:0019957 | C-C chemokine binding | 1/5 | 0.007 |
| MF | GO:0003755 | peptidyl-prolyl cis-trans isomerase activity | 1/5 | 0.012 |
| MF | GO:0016859 | cis-trans isomerase activity | 1/5 | 0.013 |
| MF | GO:0008307 | structural constituent of muscle | 1/5 | 0.013 |
| MF | GO:0051213 | dioxygenase activity | 1/5 | 0.025 |
| KEGG | hsa05144 | Malaria | 1/2 | 0.012 |
| KEGG | hsa04260 | Cardiac muscle contraction | 1/2 | 0.021 |
| KEGG | hsa04020 | Calcium signaling pathway | 1/2 | 0.049 |
Publisher’s Note: MDPI stays neutral with regard to jurisdictional claims in published maps and institutional affiliations. |
© 2022 by the authors. Licensee MDPI, Basel, Switzerland. This article is an open access article distributed under the terms and conditions of the Creative Commons Attribution (CC BY) license (https://creativecommons.org/licenses/by/4.0/).
Share and Cite
Wang, J.; Ai, P.; Sun, Y.; Shi, H.; Wu, A.; Wei, C. Gene Signatures Associated with Temporal Rhythm as Diagnostic Markers of Major Depressive Disorder and Their Role in Immune Infiltration. Int. J. Mol. Sci. 2022, 23, 11558. https://doi.org/10.3390/ijms231911558
Wang J, Ai P, Sun Y, Shi H, Wu A, Wei C. Gene Signatures Associated with Temporal Rhythm as Diagnostic Markers of Major Depressive Disorder and Their Role in Immune Infiltration. International Journal of Molecular Sciences. 2022; 23(19):11558. https://doi.org/10.3390/ijms231911558
Chicago/Turabian StyleWang, Jing, Pan Ai, Yi Sun, Hui Shi, Anshi Wu, and Changwei Wei. 2022. "Gene Signatures Associated with Temporal Rhythm as Diagnostic Markers of Major Depressive Disorder and Their Role in Immune Infiltration" International Journal of Molecular Sciences 23, no. 19: 11558. https://doi.org/10.3390/ijms231911558
APA StyleWang, J., Ai, P., Sun, Y., Shi, H., Wu, A., & Wei, C. (2022). Gene Signatures Associated with Temporal Rhythm as Diagnostic Markers of Major Depressive Disorder and Their Role in Immune Infiltration. International Journal of Molecular Sciences, 23(19), 11558. https://doi.org/10.3390/ijms231911558

