Integrins Increase Sarcoplasmic Reticulum Activity for Excitation—Contraction Coupling in Human Stem Cell-Derived Cardiomyocytes
Abstract
1. Introduction
2. Results
2.1. Modulation of Ca2+ Cycling by Soluble Integrin Ligand
2.2. Modulation of Ca2+ Cycling by Fibril-Forming Integrin Ligand
2.3. ff_RGD-Mediated Engagement of the SR for Ca2+ Cycling
2.4. Integrin-Mediated Regulation of Cell Morphology and Sarcomere Length
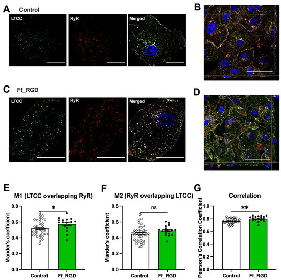
2.5. Integrin-Mediated Co-Localisation of RyRs and LTCCs
2.6. Integrin-Mediated Regulation of SR-Sarcolemma Junctions
3. Discussion
3.1. Integrin-Mediated ECM Cell Adhesions and Signalling
3.2. Ff_RGD as a Fibril-Forming Integrin Ligand
3.3. Engagement of the SR Ca2+ Stores for Ca2+ Cycling
3.4. Regulation of hiPSC-CM AP Morphology
3.5. Actin Polymerisation in Integrin-Mediated Regulation of hiPSC-CM Ca2+ Cycling
3.6. Changes in CRU Ultrastructure
3.7. Integrin-Mediated Regulation of Cell Morphology and Sarcomere Length
4. Methods and Materials
4.1. Preparation and Maintenance of iCell CMs
4.2. Ca2+ Transient Measurements
4.3. Assessment of Ca2+ Removal Mechanisms and SR Ca2+ Content
4.4. Microelectrode AP Measurement
4.5. AP Analysis
4.6. ECM Substrate Preparation
4.7. Soluble Integrin Stimulation Model
4.8. Self-Assembling Integrin Ligands
4.9. LIVE/DEAD Viability/Cytotoxicity Assay
4.10. Electron Microscopy
4.11. Confocal Image Acquisition
4.12. Analysis of Sarcomere Length
4.13. Analysis of Cell Area
4.14. Analysis of Cell Aspect Ratio and Cell Volume
4.15. Bright Field Imaging
4.16. Immunostaining
4.17. WGA Staining
4.18. Co-Localisation and Quantification Analysis
4.19. Statistical Analysis
5. Conclusions
Supplementary Materials
Author Contributions
Funding
Institutional Review Board Statement
Informed Consent Statement
Data Availability Statement
Acknowledgments
Conflicts of Interest
Abbreviations
| AP | Action potential |
| APD | Action potential duration |
| CICR | Ca2+-induced Ca2+-release |
| CM | Cardiomyocyte |
| CRU | Calcium release unit |
| EC | Excitation-contraction |
| ECM | Extracellular matrix |
| FAC | Focal adhesion complex |
| Ff_RGD | Fibril-forming sequence containing arginine–glycine–aspartic acid |
| GRGDS | Glycine–arginine–glycine–aspartic acid-serine |
| hiPSC-CM | Human induced pluripotent stem cell-derived cardiomyocyte |
| LTCC | L-type Ca2+ channel |
| NCX | Na+-Ca2+ exchanger |
| RGD | Arginine–glycine–aspartic acid |
| RyR | Ryanodine receptor |
| SERCA | Sarco-endoplasmic reticulum Ca2+-ATPase |
| SR | Sarcoplasmic reticulum |
References
- Gong, R.; Jiang, Z.; Zagidullin, N.; Liu, T.; Cai, B. Regulation of cardiomyocyte fate plasticity: A key strategy for cardiac regeneration. Signal Transduct. Target. Ther. 2021, 6, 31. [Google Scholar] [CrossRef] [PubMed]
- Hill, J.A.; Olson, E.N. Cardiac plasticity. N. Engl. J. Med. 2008, 358, 1370–1380. [Google Scholar] [CrossRef] [PubMed]
- Ahmed, R.E.; Anzai, T.; Chanthra, N.; Uosaki, H. A Brief Review of Current Maturation Methods for Human Induced Pluripotent Stem Cells-Derived Cardiomyocytes. Front. Cell Dev. Biol. 2020, 8, 178. [Google Scholar] [CrossRef]
- Kane, C.; Terracciano, C.M.N. Concise Review: Criteria for Chamber-Specific Categorization of Human Cardiac Myocytes Derived from Pluripotent Stem Cells. Stem Cells 2017, 35, 1881–1897. [Google Scholar] [CrossRef]
- Kadota, S.; Pabon, L.; Reinecke, H.; Murry, C.E. In vivo maturation of human induced pluripotent stem cell-derived cardiomyocytes in neonatal and adult rat hearts. Stem Cell Rep. 2017, 8, 278–289. [Google Scholar] [CrossRef] [PubMed]
- Bers, D.M. Cardiac excitation-contraction coupling. Nature 2002, 415, 198–205. [Google Scholar] [CrossRef]
- Dolnikov, K.; Shilkrut, M.; Zeevi-Levin, N.; Gerecht-Nir, S.; Amit, M.; Danon, A.; Itskovitz-Eldor, J.; Binah, O. Functional Properties of Human Embryonic Stem Cell–Derived Cardiomyocytes: Intracellular Ca2+ Handling and the Role of Sarcoplasmic Reticulum in the Contraction. Stem Cells 2006, 24, 236–245. [Google Scholar] [CrossRef] [PubMed]
- Wang, B.X.; Nicastro, L.; Couch, L.; Kit-Anan, W.; Downing, B.; MacLeod, K.T.; Terracciano, C.M. Extracellular Vesicles from Human Cardiac Fibroblasts Modulate Calcium Cycling in Human Stem Cell-Derived Cardiomyocytes. Cells 2022, 11, 1171. [Google Scholar] [CrossRef]
- Harston, R.K.; Kuppuswamy, D. Integrins are the necessary links to hypertrophic growth in cardiomyocytes. J. Signal Transduct. 2011, 2011, 521742. [Google Scholar] [CrossRef]
- Hayman, E.G.; Pierschbacher, M.D.; Ruoslahti, E. Detachment of cells from culture substrate by soluble fibronectin peptides. J. Cell Biol. 1985, 100, 1948–1954. [Google Scholar] [CrossRef]
- Lieu, D.K.; Turnbull, I.C.; Costa, K.D.; Li, R.A. Engineered human pluripotent stem cell-derived cardiac cells and tissues for electrophysiological studies. Drug Discov. Today Dis. Models 2012, 9, e209–e217. [Google Scholar] [CrossRef] [PubMed][Green Version]
- Du, D.T.M.; Hellen, N.; Kane, C.; Terracciano, C.M.N. Action potential morphology of human induced pluripotent stem cell-derived cardiomyocytes does not predict cardiac chamber specificity and is dependent on cell density. Biophys. J. 2015, 108, 1–4. [Google Scholar] [CrossRef]
- Kane, C.; Terracciano, C.M. Human cardiac fibroblasts engage the sarcoplasmic reticulum in induced pluripotent stem cell-derived cardiomyocyte excitation–contraction coupling. J. Am. Coll. Cardiol. 2018, 72, 1061–1063. [Google Scholar] [CrossRef]
- Deidda, G.; Jonnalagadda, S.V.R.; Spies, J.W.; Ranella, A.; Mossou, E.; Forsyth, V.T.; Mitchell, E.P.; Bowler, M.W.; Tamamis, P.; Mitraki, A. Self-assembled amyloid peptides with arg-gly-asp (RGD) motifs as scaffolds for tissue engineering. ACS Biomater. Sci. Eng. 2017, 3, 1404–1416. [Google Scholar] [CrossRef]
- Hwang, H.S.; Kryshtal, D.O.; Feaster, T.K.; Sánchez-Freire, V.; Zhang, J.; Kamp, T.J.; Hong, C.C.; Wu, J.C.; Knollmann, B.C. Comparable calcium handling of human iPSC-derived cardiomyocytes generated by multiple laboratories. J. Mol. Cell. Cardiol. 2015, 85, 79–88. [Google Scholar] [CrossRef] [PubMed]
- Cheng, H.; Lederer, M.R.; Lederer, W.J.; Cannell, M.B. Calcium sparks and [Ca2+]i waves in cardiac myocytes. Am. J. Physiol. 1996, 270, C148–C159. [Google Scholar] [CrossRef] [PubMed]
- Lipp, P.; Niggli, E. Submicroscopic calcium signals as fundamental events of excitation--contraction coupling in guinea-pig cardiac myocytes. J. Physiol. 1996, 492, 31–38. [Google Scholar] [CrossRef]
- Shimaoka, M.; Springer, T.A. Therapeutic antagonists and conformational regulation of integrin function. Nat. Rev. Drug Discov. 2003, 2, 703–716. [Google Scholar] [CrossRef]
- Ludwig, B.S.; Kessler, H.; Kossatz, S.; Reuning, U. Rgd-binding integrins revisited: How recently discovered functions and novel synthetic ligands (re-)shape an ever-evolving field. Cancers 2021, 13, 1711. [Google Scholar] [CrossRef]
- Peter, A.K.; Cheng, H.; Ross, R.S.; Knowlton, K.U.; Chen, J. The costamere bridges sarcomeres to the sarcolemma in striated muscle. Prog. Pediatr. Cardiol. 2011, 31, 83–88. [Google Scholar] [CrossRef]
- Israeli-Rosenberg, S.; Manso, A.M.; Okada, H.; Ross, R.S. Integrins and integrin-associated proteins in the cardiac myocyte. Circ. Res. 2014, 114, 572–586. [Google Scholar] [CrossRef] [PubMed]
- Sharp, W.W.; Simpson, D.G.; Borg, T.K.; Samarel, A.M.; Terracio, L. Mechanical forces regulate focal adhesion and costamere assembly in cardiac myocytes. Am. J. Physiol. 1997, 273, H546–H556. [Google Scholar] [CrossRef] [PubMed]
- Balasubramanian, S.; Kuppuswamy, D. RGD-containing peptides activate S6K1 through beta3 integrin in adult cardiac muscle cells. J. Biol. Chem. 2003, 278, 42214–42224. [Google Scholar] [CrossRef] [PubMed]
- Laser, M.; Willey, C.D.; Jiang, W.; Cooper, G.; Menick, D.R.; Zile, M.R.; Kuppuswamy, D. Integrin activation and focal complex formation in cardiac hypertrophy. J. Biol. Chem. 2000, 275, 35624–35630. [Google Scholar] [CrossRef]
- Rauch, J.; Volinsky, N.; Romano, D.; Kolch, W. The secret life of kinases: Functions beyond catalysis. Cell Commun. Signal. 2011, 9, 23. [Google Scholar] [CrossRef]
- Humphries, J.D.; Wang, P.; Streuli, C.; Geiger, B.; Humphries, M.J.; Ballestrem, C. Vinculin controls focal adhesion formation by direct interactions with talin and actin. J. Cell Biol. 2007, 179, 1043–1057. [Google Scholar] [CrossRef]
- van Raaij, M.J.; Mitraki, A.; Lavigne, G.; Cusack, S. A triple β-spiral in the adenovirus fibre shaft reveals a new structural motif for a fibrous protein. Nature 1999, 401, 935–938. [Google Scholar] [CrossRef]
- Tamamis, P.; Kasotakis, E.; Mitraki, A.; Archontis, G. Amyloid-like self-assembly of peptide sequences from the adenovirus fiber shaft: Insights from molecular dynamics simulations. J. Phys. Chem. B 2009, 113, 15639–15647. [Google Scholar] [CrossRef]
- Terzaki, K.; Kalloudi, E.; Mossou, E.; Mitchell, E.P.; Forsyth, V.T.; Rosseeva, E.; Simon, P.; Vamvakaki, M.; Chatzinikolaidou, M.; Mitraki, A.; et al. Mineralized self-assembled peptides on 3D laser-made scaffolds: A new route toward “scaffold on scaffold” hard tissue engineering. Biofabrication 2013, 5, 045002. [Google Scholar] [CrossRef]
- Main, A.L.; Harvey, T.S.; Baron, M.; Boyd, J.; Campbell, I.D. The three-dimensional structure of the tenth type III module of fibronectin: An insight into RGD-mediated interactions. Cell 1992, 71, 671–678. [Google Scholar] [CrossRef]
- Zhang, X.H.; Morad, M. Calcium signaling in human stem cell-derived cardiomyocytes: Evidence from normal subjects and CPVT afflicted patients. Cell Calcium. 2016, 59, 98–107. [Google Scholar] [CrossRef] [PubMed][Green Version]
- Kaur, S.; Shen, X.; Power, A.; Ward, M.-L. Stretch modulation of cardiac contractility: Importance of myocyte calcium during the slow force response. Biophys. Rev. 2020, 12, 135–142. [Google Scholar] [CrossRef] [PubMed]
- Rodriguez, M.L.; Graham, B.T.; Pabon, L.M.; Han, S.J.; Murry, C.E.; Sniadecki, N.J. Measuring the contractile forces of human induced pluripotent stem cell-derived cardiomyocytes with arrays of microposts. J. Biomech. Eng. 2014, 136, 51005. [Google Scholar] [CrossRef] [PubMed]
- Yin, S.; Zhang, X.; Zhan, C.; Wu, J.; Xu, J.; Cheung, J. Measuring single cardiac myocyte contractile force via moving a magnetic bead. Biophys. J. 2005, 88, 1489–1495. [Google Scholar] [CrossRef]
- Piacentino, V., 3rd; Weber, C.R.; Chen, X.; Weisser-Thomas, J.; Margulies, K.B.; Bers, D.M.; Houser, S.R. Cellular basis of abnormal calcium transients of failing human ventricular myocytes. Circ. Res. 2003, 92, 651–658. [Google Scholar] [CrossRef]
- Sasaki, D.; Matsuura, K.; Seta, H.; Haraguchi, Y.; Okano, T.; Shimizu, T. Contractile force measurement of human induced pluripotent stem cell-derived cardiac cell sheet-tissue. PLoS ONE 2018, 13, e0198026. [Google Scholar] [CrossRef] [PubMed]
- Yang, X.; Pabon, L.; Murry, C.E. Engineering adolescence: Maturation of human pluripotent stem cell-derived cardiomyocytes. Circ. Res. 2014, 114, 511–523. [Google Scholar] [CrossRef]
- Strasburger, J.F.; Wacker-Gussmann, A. Developmental Electrophysiology in the Fetus and Neonate. In Fetal and Neonatal Physiology, 5th ed.; Polin, R.A., Abman, S.H., Rowitch, D.H., Benitz, W.E., Fox, W.W., Eds.; Elsevier: Amsterdam, The Netherlands, 2017; pp. 522–539.e3. [Google Scholar]
- Rao, C.; Prodromakis, T.; Kolker, L.; Chaudhry, U.A.R.; Trantidou, T.; Sridhar, A.; Weekes, C.; Camelliti, P.; Harding, S.E.; Darzi, A.; et al. The effect of microgrooved culture substrates on calcium cycling of cardiac myocytes derived from human induced pluripotent stem cells. Biomaterials 2013, 34, 2399–2411. [Google Scholar] [CrossRef]
- Ronaldson-Bouchard, K.; Ma, S.P.; Yeager, K.; Chen, T.; Song, L.; Sirabella, D.; Morikawa, K.; Teles, D.; Yazawa, M.; Vunjak-Novakovic, G. Advanced maturation of human cardiac tissue grown from pluripotent stem cells. Nature 2018, 556, 239–243. [Google Scholar] [CrossRef]
- Protasi, F.; Sun, X.H.; Franzini-Armstrong, C. Formation and maturation of the calcium release apparatus in developing and adult avian myocardium. Dev. Biol. 1996, 173, 265–278. [Google Scholar] [CrossRef][Green Version]
- Franzini-Armstrong, C.; Protasi, F.; Tijskens, P. The assembly of calcium release units in cardiac muscle. Ann. N. Y. Acad. Sci. 2005, 1047, 76–85. [Google Scholar] [CrossRef]
- Dibb, K.M.; Clarke, J.D.; Eisner, D.A.; Richards, M.A.; Trafford, A.W. A functional role for transverse (t-) tubules in the atria. J. Mol. Cell. Cardiol. 2013, 58, 84–91. [Google Scholar] [CrossRef]
- Franzini-Armstrong, C.; Protasi, F.; Ramesh, V. Shape, size, and distribution of Ca2+ release units and couplons in skeletal and cardiac muscles. Biophys. J. 1999, 77, 1528–1539. [Google Scholar] [CrossRef]
- Franzini-Armstrong, C. Studies of the triad. III. Structure of the junction in fast twitch fibers. Tissue Cell 1972, 4, 469–477. [Google Scholar] [CrossRef]
- Page, E.; Buecker, J.L. Development of dyadic junctional complexes between sarcoplasmic reticulum and plasmalemma in rabbit left ventricular myocardial cells. Morphometric analysis. Circ. Res. 1981, 48, 519–522. [Google Scholar] [CrossRef] [PubMed]
- Allen, D.G.; Kentish, J.C. The cellular basis of the length-tension relation in cardiac muscle. J. Mol. Cell. Cardiol. 1975, 17, 821–840. [Google Scholar] [CrossRef]
- Fabiato, A.; Fabiato, F. Dependence of the contractile activation of skinned cardiac cells on the sarcomere length. Nature 1975, 256, 54–56. [Google Scholar] [CrossRef] [PubMed]
- Mittal, A.; Pulina, M.; Hou, S.Y.; Astrof, S. Fibronectin and integrin alpha 5 play requisite roles in cardiac morphogenesis. Dev. Biol. 2013, 381, 73–82. [Google Scholar] [CrossRef]
- Simpson, D.G.; Terracio, L.; Terracio, M.; Price, R.L.; Turner, D.C.; Borg, T.K. Modulation of cardiac myocyte phenotype in vitro by the composition and orientation of the extracellular matrix. J. Cell. Physiol. 1994, 161, 89–105. [Google Scholar] [CrossRef]
- Gerdes, A.M.; Kellerman, S.E.; Moore, J.A.; Muffly, K.E.; Clark, L.C.; Reaves, P.Y.; Malec, K.B.; McKeown, P.P.; Schocken, D.D. Structural Remodeling of Cardiac Myocytes in Patients with Ischemic Cardiomyopathy. Circulation 1992, 86, 426–430. [Google Scholar] [CrossRef]
- Bassani, J.W.; Yuan, W.; Bers, D.M. Fractional SR Ca release is regulated by trigger Ca and SR Ca content in cardiac myocytes. Am. J. Physiol. 1995, 268, C1313–C1319. [Google Scholar] [CrossRef] [PubMed]
- Rueden, C.T.; Schindelin, J.; Hiner, M.C.; Dezonia, B.E.; Walter, A.E.; Arena, E.T.; Eliceiri, K.W. ImageJ2: ImageJ for the next generation of scientific image data. BMC Bioinform. 2017, 18, 529. [Google Scholar] [CrossRef]
- Schneider, C.A.; Rasband, W.S.; Eliceiri, K.W. NIH Image to ImageJ: 25 years of image analysis. Nat. Methods 2012, 9, 671–675. [Google Scholar] [CrossRef] [PubMed]
- Kremer, J.R.; Mastronarde, D.N.; McIntosh, J.R. Computer visualization of three-dimensional image data using IMOD. J. Struct. Biol. 1996, 116, 71–76. [Google Scholar] [CrossRef] [PubMed]
- Jeziorowska, D.; Fontaine, V.; Jouve, C.; Villard, E.; Dussaud, S.; Akbar, D.; Letang, V.; Cervello, P.; Itier, J.M.; Pruniaux, M.P.; et al. Differential sarcomere and electrophysiological maturation of human iPSC-derived cardiac myocytes in monolayer vs. aggregation-based differentiation protocols. Int. J. Mol. Sci. 2017, 18, 1173. [Google Scholar] [CrossRef]
- Bolte, S.; Cordelières, F.P. A guided tour into subcellular colocalization analysis in light microscopy. J. Microsc. 2006, 224, 213–232. [Google Scholar] [CrossRef]




Publisher’s Note: MDPI stays neutral with regard to jurisdictional claims in published maps and institutional affiliations. |
© 2022 by the authors. Licensee MDPI, Basel, Switzerland. This article is an open access article distributed under the terms and conditions of the Creative Commons Attribution (CC BY) license (https://creativecommons.org/licenses/by/4.0/).
Share and Cite
Wang, B.X.; Kane, C.; Nicastro, L.; King, O.; Kit-Anan, W.; Downing, B.; Deidda, G.; Couch, L.S.; Pinali, C.; Mitraki, A.; et al. Integrins Increase Sarcoplasmic Reticulum Activity for Excitation—Contraction Coupling in Human Stem Cell-Derived Cardiomyocytes. Int. J. Mol. Sci. 2022, 23, 10940. https://doi.org/10.3390/ijms231810940
Wang BX, Kane C, Nicastro L, King O, Kit-Anan W, Downing B, Deidda G, Couch LS, Pinali C, Mitraki A, et al. Integrins Increase Sarcoplasmic Reticulum Activity for Excitation—Contraction Coupling in Human Stem Cell-Derived Cardiomyocytes. International Journal of Molecular Sciences. 2022; 23(18):10940. https://doi.org/10.3390/ijms231810940
Chicago/Turabian StyleWang, Brian X., Christopher Kane, Laura Nicastro, Oisín King, Worrapong Kit-Anan, Barrett Downing, Graziano Deidda, Liam S. Couch, Christian Pinali, Anna Mitraki, and et al. 2022. "Integrins Increase Sarcoplasmic Reticulum Activity for Excitation—Contraction Coupling in Human Stem Cell-Derived Cardiomyocytes" International Journal of Molecular Sciences 23, no. 18: 10940. https://doi.org/10.3390/ijms231810940
APA StyleWang, B. X., Kane, C., Nicastro, L., King, O., Kit-Anan, W., Downing, B., Deidda, G., Couch, L. S., Pinali, C., Mitraki, A., MacLeod, K. T., & Terracciano, C. M. (2022). Integrins Increase Sarcoplasmic Reticulum Activity for Excitation—Contraction Coupling in Human Stem Cell-Derived Cardiomyocytes. International Journal of Molecular Sciences, 23(18), 10940. https://doi.org/10.3390/ijms231810940

