Recombinant Reg3α Prevents Islet β-Cell Apoptosis and Promotes β-Cell Regeneration
Abstract
1. Introduction
2. Results
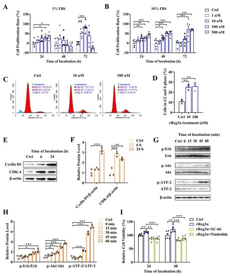
2.1. rReg3α Stimulates MIN6 Cell Proliferation
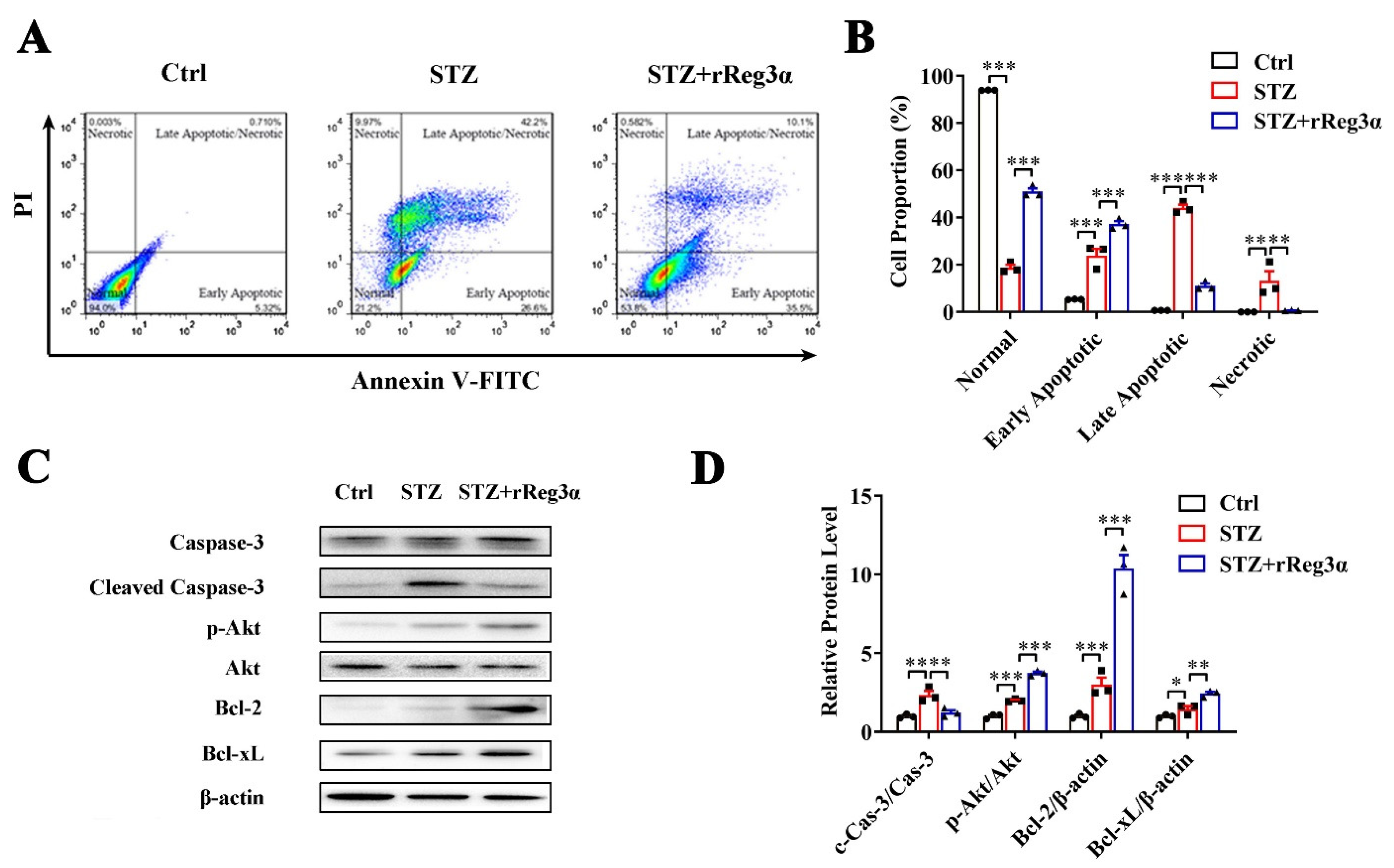
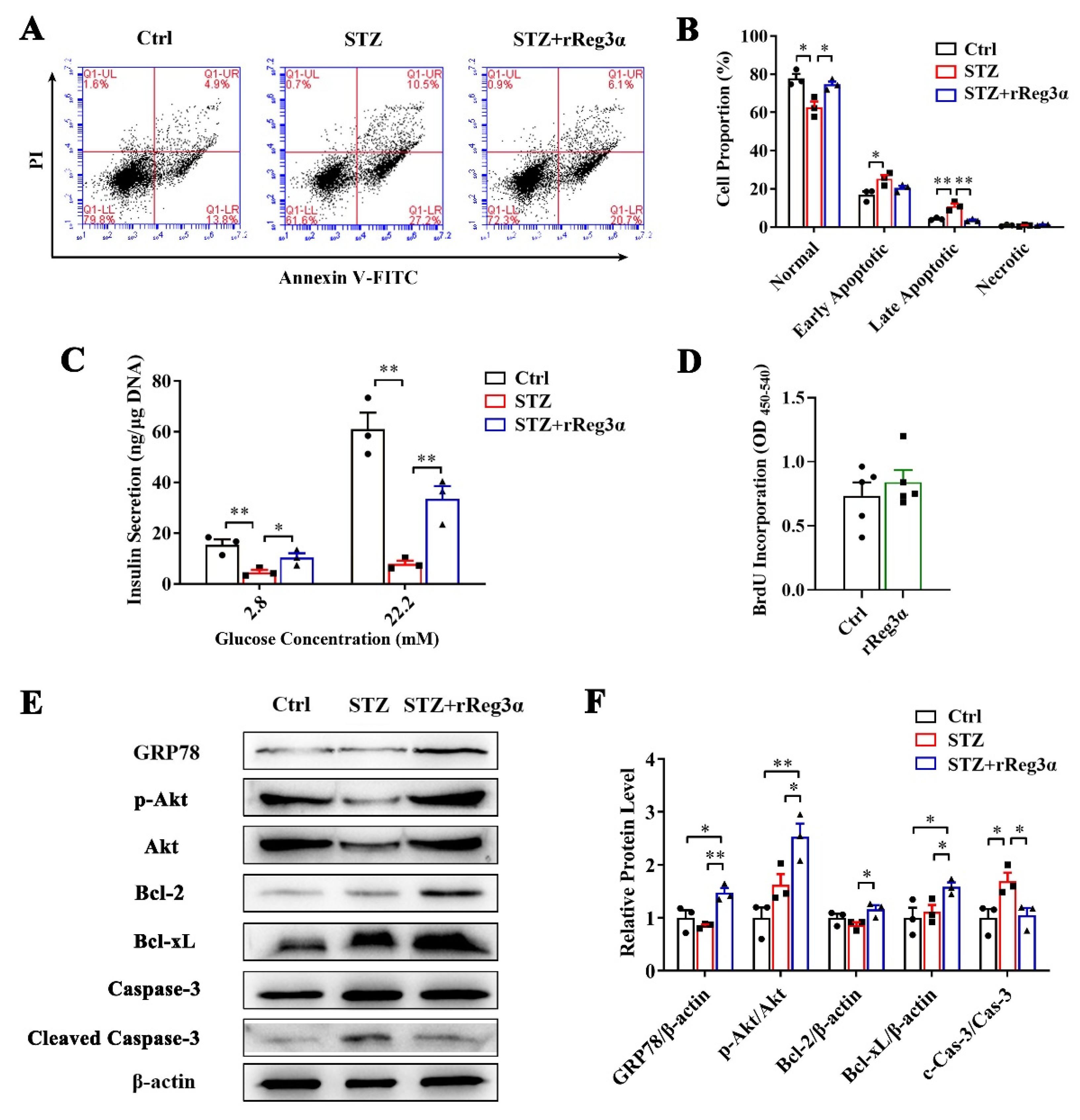
2.2. rReg3α Protects MIN6 Cells from STZ-Induced Cell Apoptosis
2.3. rReg3α Alleviates STZ-Induced β-Cell Loss in BALB/c Mice
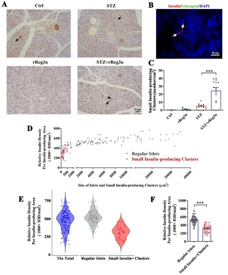
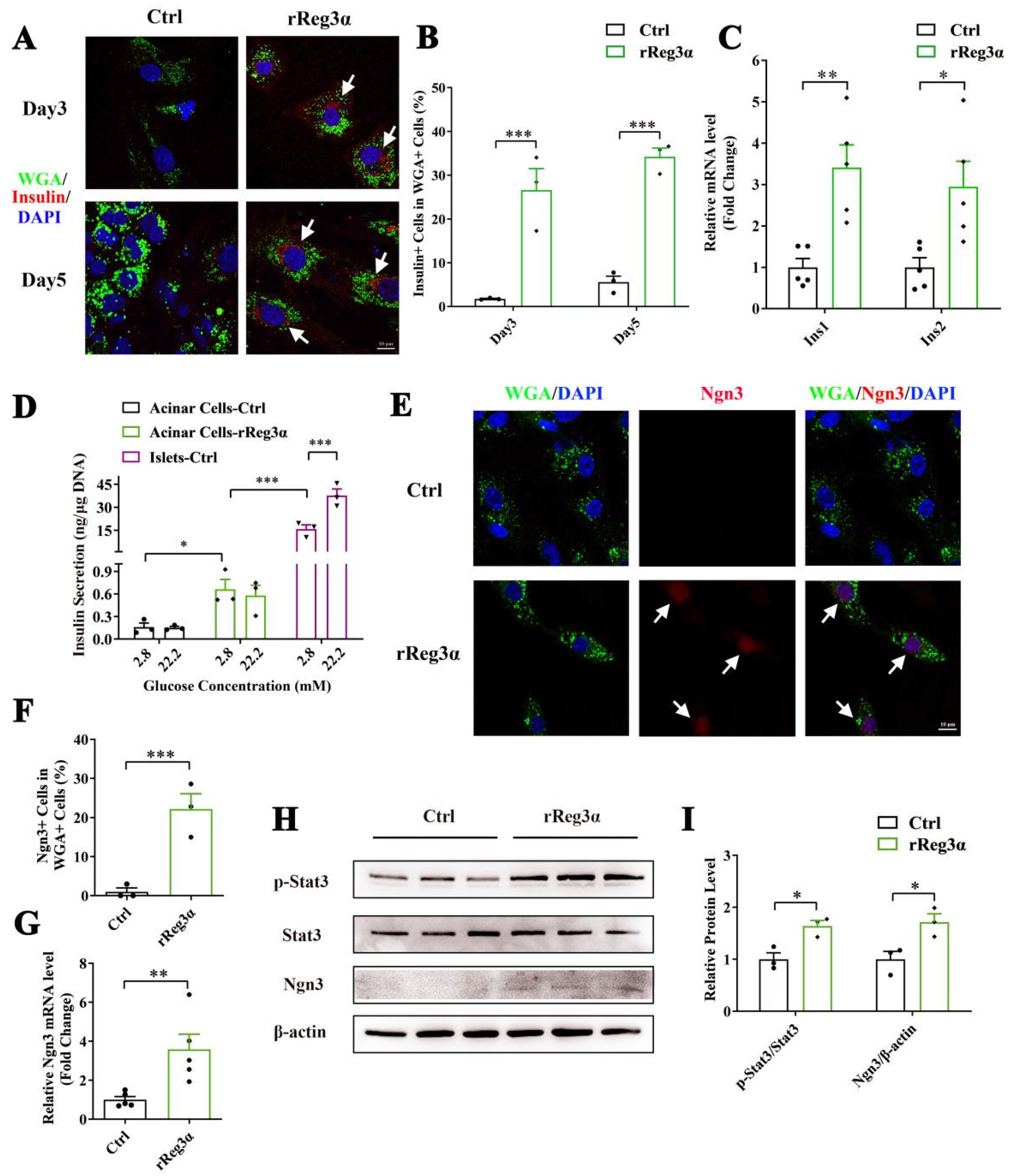
2.4. rReg3α Induces Insulin-Producing Cell Neogenesis in the Exocrine Pancreas
2.5. rReg3α Promotes Insulin-Producing Cell Neogenesis in Isolated Mouse Acinar Cells
2.6. rReg3α Induces GRP78 Expression and Prevents β-cell Apoptosis
2.7. rReg3α Protects Against STZ-Induced Cell Apoptosis in Isolated Islets
3. Discussion
4. Materials and Methods
4.1. Cell Culture
4.2. Western Blotting
4.3. Animals
4.4. Histological Examination
4.5. Isolated Pancreatic Acinar Cells
4.6. Quantitative Real-Time PCR Assay (qRT-PCR)
4.7. Glucose-Stimulated Insulin Secretion (GSIS)
4.8. Isolated Pancreatic Islets
4.9. Data Statistics
Supplementary Materials
Author Contributions
Funding
Institutional Review Board Statement
Informed Consent Statement
Data Availability Statement
Acknowledgments
Conflicts of Interest
References
- Retnakaran, R.; Rn, A.E.; Ye, C.; Harris, S.B.; Reichert, S.M.; McInnes, N.; Gerstein, H.C.; Thorpe, K.E.; Kramer, C.K.; Zinman, B.; et al. Short-term intensive insulin as induction and maintenance therapy for the preservation of beta-cell function in early type 2 diabetes (RESET-IT Main): A 2-year randomized controlled trial. Diabetes, Obes. Metab. 2021, 23, 1926–1935. [Google Scholar] [CrossRef] [PubMed]
- Cheng, C.W.; Villani, V.; Buono, R.; Wei, M.; Kumar, S.; Yilmaz, O.H.; Cohen, P.; Sneddon, J.B.; Perin, L.; Longo, V.D.; et al. Fasting-Mimicking Diet Promotes Ngn3-Driven beta-Cell Regeneration to Reverse Diabetes. Cell 2017, 168, 775–788.e12. [Google Scholar] [CrossRef] [PubMed]
- Zhou, Q.; Melton, D.A. Pancreas regeneration. Nature 2018, 557, 351–358. [Google Scholar] [PubMed]
- Robertson, R.P. Islet transplantation a decade later and strategies for filling a half-full glass. Diabetes 2010, 59, 1285–1291. [Google Scholar] [CrossRef]
- Yonemura, Y.; Takashima, T.; Miwa, K.; Miyazaki, I.; Yamamoto, H.; Okamoto, H. Amelioration of diabetes mellitus in partially depancreatized rats by poly(ADP-ribose) synthetase inhibitors. Evidence of islet B-cell regeneration. Diabetes 1984, 33, 401–404. [Google Scholar] [CrossRef]
- Liu, J.-L.; Cui, W.; Li, B.; Lu, Y. Possible roles of reg family proteins in pancreatic islet cell growth. Endocr. Metab. Immune Disord. Drug Targets 2008, 8, 1–10. [Google Scholar] [CrossRef]
- Takasawa, S. Regenerating gene (REG) product and its potential clinical usage. Expert Opin. Ther. Targets 2015, 20, 541–550. [Google Scholar] [CrossRef]
- Shin, J.H.; Seeley, R.J. Reg3 Proteins as Gut Hormones? Endocrinology 2019, 160, 1506–1514. [Google Scholar] [CrossRef]
- Lu, Y.; Herrera, P.L.; Guo, Y.; Sun, D.; Tang, Z.; LeRoith, D.; Liu, J.-L. Pancreatic-specific inactivation of IGF-I gene causes enlarged pancreatic islets and significant resistance to diabetes. Diabetes 2004, 53, 3131–3141. [Google Scholar] [CrossRef]
- Lu, Y.; Ponton, A.; Okamoto, H.; Takasawa, S.; Herrera, P.L.; Liu, J.-L. Activation of the Reg family genes by pancreatic-specific IGF-I gene deficiency and after streptozotocin-induced diabetes in mouse pancreas. Am. J. Physiol. Metab. 2006, 291, E50–E58. [Google Scholar] [CrossRef]
- Xiong, X.; Wang, X.; Li, B.; Chowdhury, S.; Lu, Y.; Srikant, C.B.; Ning, G.; Liu, J.L. Pancreatic islet-specific overexpression of Reg3beta protein induced the expression of pro-islet genes and protected the mice against streptozotocin-induced diabetes mellitus. Am. J. Physiol. Endocrinol Metab. 2011, 300, E669–E680. [Google Scholar] [CrossRef] [PubMed]
- Li, Q.; Li, B.; Miao, X.; Ramgattie, C.; Gao, Z.-H.; Liu, J.-L. Reg2 Expression Is Required for Pancreatic Islet Compensation in Response to Aging and High-Fat Diet-Induced Obesity. Endocrinology 2016, 158, 1634–1644. [Google Scholar] [CrossRef] [PubMed]
- Yu, L.; Li, X.; Zhang, Z.; Du, P.; Liu, J.L.; Li, Y.; Yin, T.; Yu, W.; Sun, H.; Wang, M.; et al. Dimorphic autoantigenic and protective effects of Reg2 peptide in the treatment of diabetic beta-cell loss. Diabetes Obes. Metab. 2019, 21, 1209–1222. [Google Scholar] [CrossRef]
- Luo, C.; Yu, L.T.; Yang, M.Q.; Li, X.; Zhang, Z.Y.; Alfred, M.O.; Liu, J.L.; Wang, M. Recombinant Reg3beta protein protects against streptozotocin-induced beta-cell damage and diabetes. Sci. Rep. 2016, 6, 35640. [Google Scholar] [CrossRef] [PubMed]
- Kopp, J.L.; Grompe, M.; Sander, M. Stem cells versus plasticity in liver and pancreas regeneration. Nat. Cell Biol. 2016, 18, 238–245. [Google Scholar]
- Storz, P. Acinar cell plasticity and development of pancreatic ductal adenocarcinoma. Nat. Rev. Gastroenterol. Hepatol. 2017, 14, 296–304. [Google Scholar] [CrossRef]
- Zhou, Q.; Brown, J.; Kanarek, A.; Rajagopal, J.; Melton, D.A. In vivo reprogramming of adult pancreatic exocrine cells to beta-cells. Nature 2008, 455, 627–632. [Google Scholar] [CrossRef]
- Li, W.; Nakanishi, M.; Zumsteg, A.; Shear, M.; Wright, C.; Melton, D.A.; Zhou, Q. In vivo reprogramming of pancreatic acinar cells to three islet endocrine subtypes. eLife 2014, 3, e01846. [Google Scholar]
- Baeyens, L.; Lemper, M.; Leuckx, G.; De Groef, S.; Bonfanti, P.; Stangé, G.; Shemer, R.; Nord, C.; Scheel, D.W.; Pan, F.C.; et al. Transient cytokine treatment induces acinar cell reprogramming and regenerates functional beta cell mass in diabetic mice. Nat. Biotechnol. 2013, 32, 76–83. [Google Scholar] [CrossRef]
- Liu, X.; Wang, J.; Wang, H.; Yin, G.; Liu, Y.; Lei, X.; Xiang, M. REG3A accelerates pancreatic cancer cell growth under IL-6-associated inflammatory condition: Involvement of a REG3A-JAK2/STAT3 positive feedback loop. Cancer Lett. 2015, 362, 45–60. [Google Scholar] [CrossRef]
- Hu, G.; Shen, J.; Cheng, L.; Guo, C.; Xu, X.; Wang, F.; Huang, L.; Yang, L.; He, M.; Xiang, D.; et al. Reg4 protects against acinar cell necrosis in experimental pancreatitis. Gut 2010, 60, 820–828. [Google Scholar] [CrossRef] [PubMed]
- Yu, L.-T.; Yang, M.-Q.; Liu, J.-L.; Alfred, M.O.; Li, X.; Zhang, X.-Q.; Zhang, J.; Wu, M.-Y.; Wang, M.; Luo, C. Recombinant Reg3alpha protein protects against experimental acute pancreatitis in mice. Mol. Cell. Endocrinol. 2016, 422, 150–159. [Google Scholar] [CrossRef]
- Talchai, C.; Xuan, S.; Lin, H.V.; Sussel, L.; Accili, D. Pancreatic beta cell dedifferentiation as a mechanism of diabetic beta cell failure. Cell 2012, 150, 1223–1234. [Google Scholar] [CrossRef] [PubMed]
- Xin, Y.; Dominguez Gutierrez, G.; Okamoto, H.; Kim, J.; Lee, A.H.; Adler, C.; Ni, M.; Yancopoulos, G.D.; Murphy, A.J.; Gromada, J. Pseudotime Ordering of Single Human beta-Cells Reveals States of Insulin Production and Unfolded Protein Response. Diabetes 2018, 67, 1783–1794. [Google Scholar] [CrossRef] [PubMed]
- Arunagiri, A.; Haataja, L.; Pottekat, A.; Pamenan, F.; Kim, S.; Zeltser, L.M.; Paton, A.W.; Paton, J.C.; Tsai, B.; Itkin-Ansari, P.; et al. Proinsulin misfolding is an early event in the progression to type 2 diabetes. eLife 2019, 8, e44532. [Google Scholar]
- Bishnupuri, K.S.; Luo, Q.; Murmu, N.; Houchen, C.W.; Anant, S.; Dieckgraefe, B.K. Reg IV activates the epidermal growth factor receptor/Akt/AP-1 signaling pathway in colon adenocarcinomas. Gastroenterology 2006, 130, 137–149. [Google Scholar] [CrossRef]
- Bishnupuri, K.S.; Sainathan, S.K.; Bishnupuri, K.; Leahy, D.R.; Luo, Q.; Anant, S.; Houchen, C.W.; Dieckgraefe, B.K. Reg4-induced mitogenesis involves Akt-GSK3beta-beta-Catenin-TCF-4 signaling in human colorectal cancer. Mol. Carcinog. 2014, 53 (Suppl. S1), E169–E180. [Google Scholar] [CrossRef]
- Kadowaki, Y.; Ishihara, S.; Miyaoka, Y.; Rumi, M.A.; Sato, H.; Kazumori, H.; Adachi, K.; Takasawa, S.; Okamoto, H.; Chiba, T.; et al. Reg protein is overexpressed in gastric cancer cells, where it activates a signal transduction pathway that converges on ERK1/2 to stimulate growth. FEBS Lett. 2002, 530, 59–64. [Google Scholar] [CrossRef]
- Takasawa, S.; Ikeda, T.; Akiyama, T.; Nata, K.; Nakagawa, K.; Shervani, N.J.; Noguchi, N.; Murakami-Kawaguchi, S.; Yamauchi, A.; Takahashi, I.; et al. Cyclin D1 activation through ATF-2 in Reg-induced pancreatic beta-cell regeneration. FEBS Lett. 2006, 580, 585–591. [Google Scholar] [CrossRef]
- Aguayo-Mazzucato, C.; van Haaren, M.; Mruk, M.; Lee, T.B., Jr.; Crawford, C.; Hollister-Lock, J.; Sullivan, B.A.; Johnson, J.W.; Ebrahimi, A.; Dreyfuss, J.M.; et al. beta Cell Aging Markers Have Heterogeneous Distribution and Are Induced by Insulin Resistance. Cell Metab. 2017, 25, 898–910.e5. [Google Scholar] [CrossRef]
- Baeyens, L.; Bonné, S.; Bos, T.; Rooman, I.; Peleman, C.; Lahoutte, T.; German, M.; Heimberg, H.; Bouwens, L. Notch signaling as gatekeeper of rat acinar-to-beta-cell conversion in vitro. Gastroenterology 2009, 136, 1750–1760.e13. [Google Scholar] [CrossRef] [PubMed]
- Gurr, W.; Yavari, R.; Wen, L.; Shaw, M.; Mora, C.; Christa, L.; Sherwin, R.S. A Reg family protein is overexpressed in islets from a patient with new-onset type 1 diabetes and acts as T-cell autoantigen in NOD mice. Diabetes 2002, 51, 339–346. [Google Scholar] [CrossRef] [PubMed][Green Version]
- Muraro, M.J.; Dharmadhikari, G.; Grün, D.; Groen, N.; Dielen, T.; Jansen, E.; van Gurp, L.; Engelse, M.A.; Carlotti, F.; de Koning, E.J.; et al. A Single-Cell Transcriptome Atlas of the Human Pancreas. Cell Syst. 2016, 3, 385–394.e3. [Google Scholar] [CrossRef] [PubMed]
- Jiang, Z.; Shi, D.; Tu, Y.; Tian, J.; Zhang, W.; Xing, B.; Wang, J.; Liu, S.; Lou, J.; Gustafsson, J.Å.; et al. Human Proislet Peptide Promotes Pancreatic Progenitor Cells to Ameliorate Diabetes Through FOXO1/Menin-Mediated Epigenetic Regulation. Diabetes 2018, 67, 1345–1355. [Google Scholar] [CrossRef]
- Villalba, A.; Rodríguez-Fernández, S.; Perna-Barrull, D.; Ampudia, R.-M.; Gomez-Muñoz, L.; Pujol-Autonell, I.; Aguilera, E.; Coma, M.; Cano-Sarabia, M.; Vázquez, F.; et al. Repurposed Analog of GLP-1 Ameliorates Hyperglycemia in Type 1 Diabetic Mice Through Pancreatic Cell Reprogramming. Front. Endocrinol. 2020, 11, 258. [Google Scholar] [CrossRef]
- Suarez-Pinzon, W.L.; Yan, Y.; Power, R.; Brand, S.J.; Rabinovitch, A. Combination therapy with epidermal growth factor and gastrin increases beta-cell mass and reverses hyperglycemia in diabetic NOD mice. Diabetes 2005, 54, 2596–2601. [Google Scholar] [CrossRef][Green Version]
- Baeyens, L.; De Breuck, S.; Lardon, J.; Mfopou, J.K.; Rooman, I.; Bouwens, L. In vitro generation of insulin-producing beta cells from adult exocrine pancreatic cells. Diabetologia 2004, 48, 49–57. [Google Scholar] [CrossRef]
- Wang, Y.J.; Schug, J.; Won, K.-J.; Liu, C.; Naji, A.; Avrahami, D.; Golson, M.L.; Kaestner, K.H. Single-Cell Transcriptomics of the Human Endocrine Pancreas. Diabetes 2016, 65, 3028–3038. [Google Scholar]
- Masjkur, J.; Poser, S.W.; Nikolakopoulou, P.; Chrousos, G.; McKay, R.D.; Bornstein, S.R.; Jones, P.M.; Androutsellis-Theotokis, A. Endocrine Pancreas Development and Regeneration: Noncanonical Ideas from Neural Stem Cell Biology. Diabetes 2016, 65, 314–330. [Google Scholar] [CrossRef]
- de Back, W.; Zimm, R.; Brusch, L. Transdifferentiation of pancreatic cells by loss of contact-mediated signaling. BMC Syst. Biol. 2013, 7, 77. [Google Scholar] [CrossRef]
- Pan, F.C.; Bankaitis, E.D.; Boyer, D.; Xu, X.; Van De Casteele, M.; Magnuson, M.A.; Heimberg, H.; Wright, C.V.E. Spatiotemporal patterns of multipotentiality in Ptf1a-expressing cells during pancreas organogenesis and injury-induced facultative restoration. Development 2013, 140, 751–764. [Google Scholar] [CrossRef] [PubMed]
- Delaspre, F.; Beer, R.L.; Rovira, M.; Huang, W.; Wang, G.; Gee, S.; Del Carmen Vitery, M.; Wheelan, S.J.; Parsons, M.J. Centroacinar Cells Are Progenitors That Contribute to Endocrine Pancreas Regeneration. Diabetes 2015, 64, 3499–3509. [Google Scholar] [CrossRef] [PubMed]
- Ben-Othman, N.; Vieira, A.; Courtney, M.; Record, F.; Gjernes, E.; Avolio, F.; Hadzic, B.; Druelle, N.; Napolitano, T.; Navarro-Sanz, S.; et al. Long-Term GABA Administration Induces Alpha Cell-Mediated Beta-like Cell Neogenesis. Cell 2016, 168, 73–85. [Google Scholar] [PubMed]
- Teodoro-Morrison, T.; Schuiki, I.; Zhang, L.; Belsham, D.D.; Volchuk, A. GRP78 overproduction in pancreatic beta cells protects against high-fat-diet-induced diabetes in mice. Diabetologia 2013, 56, 1057–1067. [Google Scholar] [CrossRef]
- Lee, H.; Lee, Y.-S.; Harenda, Q.; Pietrzak, S.; Oktay, H.Z.; Schreiber, S.; Liao, Y.; Sonthalia, S.; Ciecko, A.E.; Chen, Y.-G.; et al. Beta Cell Dedifferentiation Induced by IRE1alpha Deletion Prevents Type 1 Diabetes. Cell Metab. 2020, 31, 822–836. [Google Scholar] [CrossRef]
- Rui, J.; Deng, S.; Arazi, A.; Perdigoto, A.L.; Liu, Z.; Herold, K.C. beta Cells that Resist Immunological Attack Develop during Progression of Autoimmune Diabetes in NOD Mice. Cell Metab. 2017, 25, 727–738. [Google Scholar] [CrossRef]
- Graf, R.; Schiesser, M.; Scheele, G.A.; Marquardt, K.; Frick, T.W.; Ammann, R.W.; Bimmler, D. A family of 16-kDa pancreatic secretory stress proteins form highly organized fibrillar structures upon tryptic activation. J. Biol. Chem. 2001, 276, 21028–21038. [Google Scholar] [CrossRef]
- Bindom, S.M.; Hans, C.P.; Xia, H.; Boulares, A.H.; Lazartigues, E. Angiotensin I-converting enzyme type 2 (ACE2) gene therapy improves glycemic control in diabetic mice. Diabetes 2010, 59, 2540–2548. [Google Scholar] [CrossRef]
- Huang, H.-H.; Farmer, K.; Windscheffel, J.; Yost, K.; Power, M.; Wright, D.E.; Stehno-Bittel, L. Exercise increases insulin content and basal secretion in pancreatic islets in type 1 diabetic mice. Exp. Diabetes Res. 2011, 2011, 481427. [Google Scholar] [CrossRef]







| Antibodies | Source | Identifier | Dilution (WB) | Dilution (IF) |
|---|---|---|---|---|
| Rabbit monoclonal to Insulin | Abcam | ab181547 | 1:1000 | |
| Mouse monoclonal to Insulin and Proinsulin | Abcam | ab8305 | 1:1250 | |
| Rabbit monoclonal to Glucagon | SAB | 33385 | 1:500 | |
| Rabbit monoclonal to Cyclin D1 | CST | 2922 | 1:1000 | |
| Rabbit monoclonal to CDK4 | CST | 12790 | 1:1000 | |
| Rabbit monoclonal to phosph-Erk1/2 | CST | 4376 | 1:1000 | |
| Rabbit monoclonal to Erk1/2 | CST | 4695 | 1:1000 | |
| Rabbit monoclonal to phosph-ATF-2 | CST | 27934 | 1:1000 | |
| Rabbit monoclonal to ATF-2 | CST | 35031 | 1:1000 | |
| Rabbit polyclonal to Ngn3 | Abcam | ab216885 | 1:1000 | 1:100 |
| Rabbit monoclonal to phosph-Stat3 | Abcam | ab76315 | 1:3000 | |
| Rabbit monoclonal to Stat3 | Abcam | ab68153 | 1:2000 | |
| Rabbit polyclonal to GRP78 | HuaBio | ER1706-50 | 1:1000 | 1:100 |
| Rabbit monoclonal to Foxo1 | Invitrogen | MA5-14846 | 1:50 | |
| Rabbit polyclonal to Ki67 | Abcam | ab15580 | 1:200 | |
| Rabbit polyclonal to Oct4 | Wanleibio | WL03686 | 1:50 | |
| Rabbit polyclonal to Sox2 | Wanleibio | WL03767 | 1:50 | |
| Mouse monoclonal to Aldh1a1/2/3 | Santa Cruz | sc-166362 | 1:200 | |
| Rabbit polyclonal phosph-Akt | Wanleibio | WLP001a | 1:500 | |
| Rabbit polyclonal to Akt | Wanleibio | WL0003b | 1:1000 | |
| Rabbit monoclonal to Bcl-2 | SAB | 48675 | 1:1000 | |
| Rabbit monoclonal to Bcl-xL | SAB | 48688 | 1:1000 | |
| Rabbit monoclonal to cleaved Caspase-3 | CST | 9664 | 1:1000 | |
| Rabbit monoclonal to Caspase-3 | CST | 9662 | 1:1000 | |
| Rabbit monoclonal to β-actin | ABclonal | AC026 | 1:5000 | |
| Goat Anti-Rabbit IgG (H&L) FITC conjugated | Zenbio | 550037 | 1:200 | |
| Goat Anti-Mouse IgG (H&L) Cy3 conjugated | Abcam | ab97035 | 1:400 | |
| Goat Anti-Mouse IgG (H&L) Cy5 conjugated | Abcam | ab6563 | 1:1000 | |
| Goat anti-Mouse IgG (H&L) HRP conjugated | Zenbio | 511103 | 1:7000 | 1:200 |
| Goat anti-Rabbit IgG (H&L) HRP conjugated | Zenbio | 511203 | 1:7000 | 1:200 |
| Target | Forward (5′–3′) | Reverse (5′–3′) |
|---|---|---|
| Ins1 | CCACCCAGGCTTTTGTCAAA | CCCAGCTCCAGTTGTTCCAC |
| Ins2 | GAAGTGGAGGACCCACAAGTG | CTGAAGGTCCCCGGGGCT |
| Ngn3 | TGACCCTATCCACTGCTGCTT | CCTCATCCACCCTTTGGAGTT |
Publisher’s Note: MDPI stays neutral with regard to jurisdictional claims in published maps and institutional affiliations. |
© 2022 by the authors. Licensee MDPI, Basel, Switzerland. This article is an open access article distributed under the terms and conditions of the Creative Commons Attribution (CC BY) license (https://creativecommons.org/licenses/by/4.0/).
Share and Cite
Yu, L.; Li, L.; Liu, J.; Sun, H.; Li, X.; Xiao, H.; Alfred, M.O.; Wang, M.; Wu, X.; Gao, Y.; et al. Recombinant Reg3α Prevents Islet β-Cell Apoptosis and Promotes β-Cell Regeneration. Int. J. Mol. Sci. 2022, 23, 10584. https://doi.org/10.3390/ijms231810584
Yu L, Li L, Liu J, Sun H, Li X, Xiao H, Alfred MO, Wang M, Wu X, Gao Y, et al. Recombinant Reg3α Prevents Islet β-Cell Apoptosis and Promotes β-Cell Regeneration. International Journal of Molecular Sciences. 2022; 23(18):10584. https://doi.org/10.3390/ijms231810584
Chicago/Turabian StyleYu, Luting, Liang Li, Junli Liu, Hao Sun, Xiang Li, Hanyu Xiao, Martin Omondi Alfred, Min Wang, Xuri Wu, Yan Gao, and et al. 2022. "Recombinant Reg3α Prevents Islet β-Cell Apoptosis and Promotes β-Cell Regeneration" International Journal of Molecular Sciences 23, no. 18: 10584. https://doi.org/10.3390/ijms231810584
APA StyleYu, L., Li, L., Liu, J., Sun, H., Li, X., Xiao, H., Alfred, M. O., Wang, M., Wu, X., Gao, Y., & Luo, C. (2022). Recombinant Reg3α Prevents Islet β-Cell Apoptosis and Promotes β-Cell Regeneration. International Journal of Molecular Sciences, 23(18), 10584. https://doi.org/10.3390/ijms231810584

